最新规划曝光!扬州这所医院迎来新进展!
扬州生活网
医疗问题关系着市民的身体健康
就医问题也一直备受大家关心
近期,扬州市公共卫生临床中心
(扬州市第三人民医院)改扩建项目
有了新进展
一起来看看!
扬州市第三人民医院
改扩建项目拆迁用地公告发布
为了使医疗资源辐射范围更广的区域、带动区域医疗水平提档升级、改善周边居民就医条件,近年来扬州规划新建、续建、改造了多所高质量的医院。
△扬州市新妇女儿童医院
近日,邗江区人民政府发布征收土地公告,其中就涉及到了扬州市第三人民医院改扩建项目。
扬邗拟征告字[2024]1066号
一、征收目的
本次征收土地目的为由政府组织实施的公共事业需要用地。
二、征收范围
本次拟征收土地位于扬州市邗江区杨庙镇苍颉村苍颉组,新杨村蒋巷组、李东组。
实际征收土地范围以最终批准文件为准
据悉,扬州市公共卫生临床中心(扬州市第三人民医院)改扩建项目计划新增300张床位,约16800平方米,同步完善配套设施。
项目占地148亩,规划总扩建面积85600平方米(包括地下建筑),一期新建51000平方米。
丨图源:扬州市第三人民医院
医院建设是百年大计,情系千家万户、惠及子孙后代,期待扬州医疗卫生事业发展地越来越好!
除了以上的改扩建项目拆迁用地公告之外
蒋王街道、槐泗镇、甘泉街道、西湖街道
等一批地块也要拆迁
其中部分地块为交通用地
快来看看这次有你家吗?
蒋王街道
扬邗拟征告字[2024]1067号
一、征收目的
本次征收土地目的为由政府组织实施的水利基础设施建设需要用地。
二、征收范围
本次拟征收土地位于邗江区蒋王街道何桥村村属、余林村村属。
实际征收土地范围以最终批准文件为准
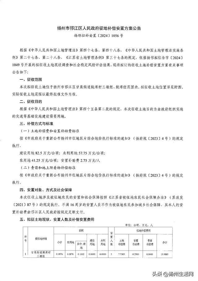
槐泗镇
扬邗征补安置[2024]1057号
一、征收目的
本次征收土地目的为由政府组织实施的交通等基础设施建设需要用地。
二、征收范围
本次拟征收土地位于邗江区槐泗镇凤来村和平组、纪庄组、龙尾村西王组范围内。
实际征收土地范围以最终批准文件为准
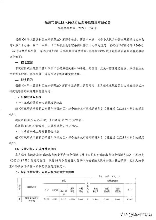
甘泉街道
扬邗征补安置[2024]1056号
一、征收目的
本次征收土地目的为由政府组织实施的交通等基础设施建设需要用地。
二、征收范围
本次拟征收土地位于邗江区甘泉街道姚湾村三墩组、姚湾组范围内。
实际征收土地范围以最终批准文件为准
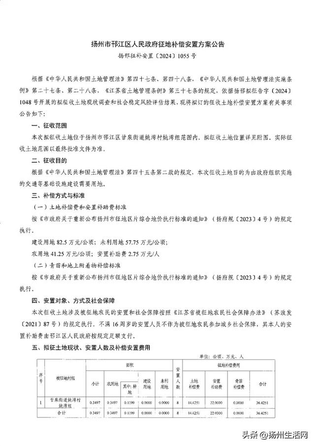
扬邗征补安置[2024]1055号
一、征收目的
本次征收土地目的为由政府组织实施的交通等基础设施建设需要用地。
二、征收范围
本次拟征收土地位于邗江区甘泉街道姚湾村姚湾组范围内。
实际征收土地范围以最终批准文件为准
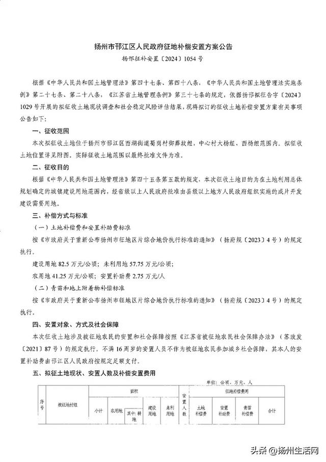
西湖街道
扬邗征补安置[2024]1054号
一、征收目的
本次征收土地目的为在土地利用总体规划确定的城镇建设用地范围内,经省级以上人民政府批准由县级以上地方人民政府组织实施的成片开发建设需要用地。
二、征收范围
本次拟征收土地位于扬州市邗江区西湖街道蜀岗村御葬坟组,中心村大杨组、西杨组范围内。
实际征收土地范围以最终批准文件为准
征地拆迁是改善市容市貌
惠及民生的大事
人居环境将会更加美好便利
相信在不远的未来
这里会充满新的活力与希望!
责任编辑:橙子