新浪财经

雷声响起,17家国企实锤造假,有龙头造假十年,百万股东深陷其中

市场资讯 2024.08.09 11:32

最近,国企财务造假事件频发,让不少投资者感到心惊胆战。尤其是那些原本以为国企安全可靠的股东们,没想到自己竟然踩上了雷!其中,某航天企业更是虚增了整整38亿,真是让人瞠目结舌。这背后究竟隐藏了怎样的真相?继续往下看,看看这些国企到底是怎么让投资者“踩雷”的!

国企频频财务造假

  最近,国内资本市场上发生了一连串的财务造假事件,而这些造假的公司的背后实控人居然是国有企业,这样的情况也让原本认为国有企业比较安全的投资观念彻底被打破了。

我们要提到的就是上文所提到的,位于东方大国的航天领域的国有企业。

航天领域的公司自然是备受重视的,而这次财务造假的公司则是国有航天企业中成立时间最长的第八家航天动力

  这家公司最终控制人则是国务院国资委,而就在最近,该公司被曝光进行了长达4年之久的财务造假,整整虚增了38亿!

而在被曝光后,这家公司的股价也是直接暴跌近三成,7万股东也是在瞬间踩到了雷。

从此次的航天企业不断的虚增金额来看,财务造假行为简直是太严重了,这样不仅让投资者信心大减,也让我们见识到了部分国企在治理和透明度上的缺失。

随后接二连三曝出来的财务造假公司就更是让人吃惊不小了。

  江苏舜天就是一个例子,实控人是江苏国资委,这样的背景让其也算是国企里比较有实力的存在了。

但是,就在今年,江苏舜天也是被曝光进行了长达12年之久的财务造假,期间竟然虚增收入103亿元!

据了解,整整2.2万股东都在这样不断虚假增加的数据中被埋了。

除此之外,像是新疆维吾尔国有资产管理委员会背景下的中泰化学,山西国有资产管理委员会背景下的广誉远等等,这些国企也都纷纷被曝光进行了长期财务造假行为。

  其实除了最近曝光出来的这些外,还有很多之前就已经被曝光出来的国企财务造假事件。

但不管是新旧财务造假事件,其背后所代表的问题都是一样的,那就是部分国有企业在治理和透明度上存在着严重问题。

而作为监管方来说,应该加强对于国有企业的监管和内部控制,并且要及时将违规企业曝光出来。

不然一旦真正导致资本市场的混乱和投资者们蒙受损失时就晚了。

严重财务造假

  据说不光是近年来被曝光出来的这些国企进行了财务造假行为,在很久之前就已经开始进行财务造假了。

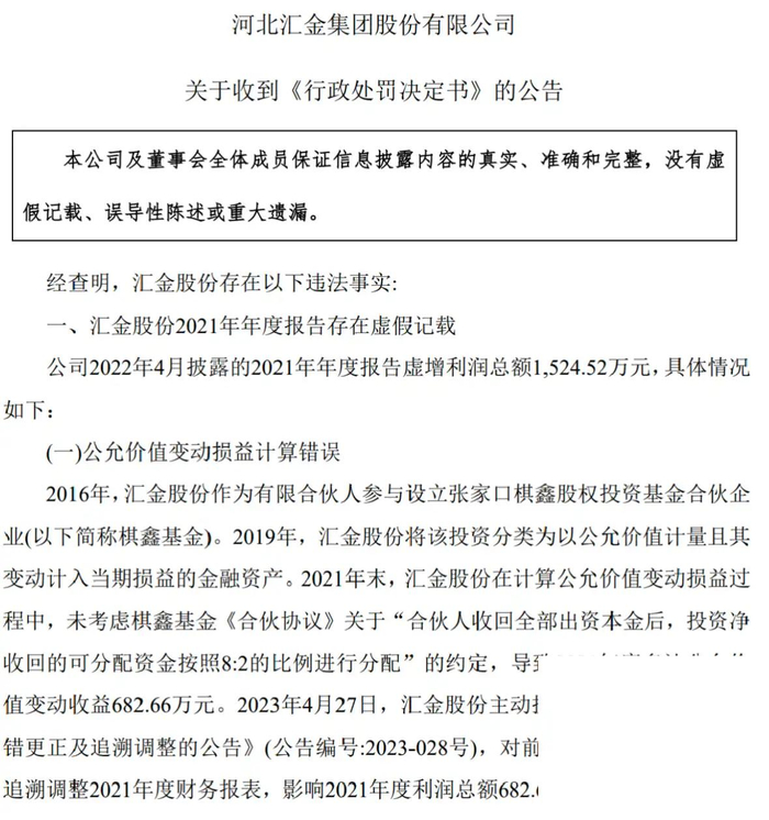
像是位于东方大国河北省的邯郸市的汇金股份公司就曾在2021年进行过一次严重的财务造假行为。

其实控人则是邯郸市国资委,虽然只虚增利润1524万元,但却足以让5.5万股东踩雷了。

那么除此之外还有没有什么其他案例呢?

  当然有,像是浙江国有资产管理委员会背景下的国瑞科技公司就在2020年虚增收入2.26亿元,2.2万股东踩雷。

类似上述情况还有很多,像是之前发生过连续4年虚增营业收入86亿元导致10万股东踩雷的锦州港公司、虚增收入1.2亿导致3万股东踩雷的海峡创新公司、虚增利润1.7亿元导致10万股东踩雷特发信息公司等等等等……

其实在东方大国,严格来说财务造假已经禁止不住了。

不管什么类型什么规模,在制度监管上都不能出现漏洞和侥幸心理。

  而作为投资者来说,如果发现自己手中所持有的股票涉嫌造假时,也应该及时处理掉自己手中的股票。

免得日后踩到雷时悔不当初。

加载中...