新浪财经

【行业深度】洞察2024:中国海上风电行业竞争格局及市场份额(附市场集中度、企业竞争力评价等)

前瞻网

关注

转自:前瞻产业研究院

产业主要上市公司:上海电气(601727)、金风科技(002202)、明阳智能(601615)、湘电风能(600416)、太原重工(600169)等

本文核心数据:中国海上风电市场份额;中国海上风电区域分布;中国海上风电市场集中度

1、中国海上风电行业竞争层次

风电是指在潮间带、近海海域等主要区域建立风力发电场,将风能转换为电能,是一种使用离岸风力能源的方式。中国东部沿海的海上可开发风能资源约达7.5亿千瓦,不仅资源潜力巨大且开发利用市场条件良好,只是由于中国沿海经常受到台风影响,建设条件较国外更为复杂。目前由于中国陆地可开发的风能资源越来越少,风电场的建立逐步从陆地向海上拓展。

按注册资本分,我国海上风电行业企业可划分为四个竞争梯队。头部为注册资本50亿元以上的企业,代表企业有上海电气;第一梯队为注册资本在40亿元和50亿元之间的企业,代表企业有华锐风电、哈电风能和金风科技;第二梯队为注册资本在10亿到40亿元之间的企业,代表企业有联合动力、明阳智能、中国海装和三一重工;最后是第三梯队,注册资本在10亿以下的企业,代表企业有景能源和电气风电。

2、中国海上风电行业市场份额

根据中国可再生能源学会风能专业委员会(CWEA)发布的《2023年中国风电吊装容量统计简报》,截至2023年年底,我国海上风电整机制造企业共15家,其中累计装机容量超过4000万千瓦的有金风科技、远景能源与明阳智能,金风科技以1亿千瓦的累计装机容量排名第一,占全国市场全部装机的22.7%,远超其他企业。

3、中国海上风电行业市场集中度

虽然中国海上风电行业整体市场规模庞大,但海上风电环节的市场集中度较高,2023年CR5为60%,CR10为85%,这意味着在海上风电行业中,少数几家企业占据了市场的主导地位,但除了前五大企业外,还有其他五家规模较大的企业也在市场中占据一席之地,这种竞争格局可能使得市场中的竞争相对激烈。整机制造头部企业主要集中在明阳智能、远景能源等国内企业,国外企业也有所布局,但数量较少。

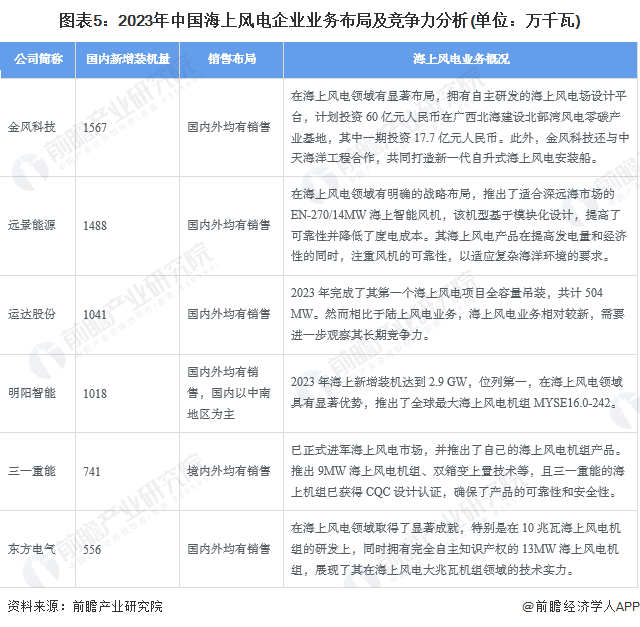
4、中国海上风电行业企业布局及竞争力评价

我国15家整机制造代表性企业中,有6家企业新增装机容量超过5000万千瓦。金风科技在海上风电领域具有显著布局和技术创新,远景能源以其深远海市场适用的智能风机展现竞争力;运达股份在陆上风电市场表现强劲,海上风电业务起步较晚但发展迅速;明阳智能在海上风电市场占据领先地位,尽管面临业绩波动;三一重能以技术创新和成本控制为优势,正式进军海上风电市场;东方电气凭借10兆瓦海上风电机组填补技术空白,推动产业链技术进步。整体来看,这些企业通过不断的技术创新和市场拓展,展现了在海上风电领域的强劲竞争力和发展潜力。

5、中国海上风电行业竞争状态总结

从五力竞争模型角度分析, 由于中国海上风电行业的主要参与者为大型央企和国企,市场集中度较高,行业内现有企业的竞争程度相对较高;海上风电行业对技术要求较高,且技术革新较快,因此在进入者的威胁相对较低;尽管风电面临来自其他发电方式的竞争,但海上风电作为清洁能源的一种,具有其独特的优势,如资源丰富、风速稳定、环境友好等。因此,替代品的威胁相对较低;风电发电设备原材料及零部件的制造商具有较强的技术优势和产品不可替代性,且行业内需求稳定,因此供应商在议价过程中具有较强的能力;同时,风电场的下游是对电力有需求的消费者,电力消费的价格弹性较低,消费者作为价格接受者,在议价过程中处于相对弱势的地位。

更多本行业研究分析详见前瞻产业研究院《中国海上风力发电(海上风电)行业发展前景预测与投资策略规划分析报告》。

同时前瞻产业研究院还提供产业新赛道研究、投资可行性研究、产业规划、园区规划、产业招商、产业图谱、产业大数据、智慧招商系统、行业地位证明、IPO咨询/募投可研、专精特新小巨人申报等解决方案。在招股说明书、公司年度报告等任何公开信息披露中引用本篇文章内容,需要获取前瞻产业研究院的正规授权。

更多深度行业分析尽在【前瞻经济学人APP】,还可以与500+经济学家/资深行业研究员交流互动。更多企业数据、企业资讯、企业发展情况尽在【企查猫APP】,性价比最高功能最全的企业查询平台。

加载中...