新浪财经

【全网最全】2024年智能变电站行业上市公司全方位对比(附业务布局汇总、业绩对比、业务规划等)

前瞻网

关注

转自:前瞻产业研究院

行业主要上市公司:安靠智电(300617.SZ)、许继电气(000400.SZ)、特变电工(600089.SZ)、金智科技(002090.SZ)、思源电气(002028.SZ)、长高电新(002452.SZ)、中元股份(300018.SZ)、双杰电气(300444.SZ)、中能电气(300062.SZ)、积成电子(002339.SZ、明阳电气(301291.SZ)、科林电气(603050.SZ)、特锐德(300001.SZ)等。

本文核心数据:智能变电站业务收入

1、智能变电站行业上市公司汇总

目前,我国以智能变电站为主营业务的上市企业较多。其中中游智能变电站解决方案主要有安靠智电、许继电气、特变电工等上市企业。

从企查猫以“智能变电站”为关键词进行精确搜索,得到智能变电站企业区域分布。从我国智能变电站产业链企业区域分布来看,主要分布在东部沿海省份,其中江苏省分布较为集中,其次是在广东、山东、浙江、北京等省市。

2、智能变电站行业上市公司基本信息对比

从智能变电站行业的上市企业布局和已有公开信息分析,注册资本最多的是国电南瑞,许继电气招投标信息最多,金智科技成立时间最早。

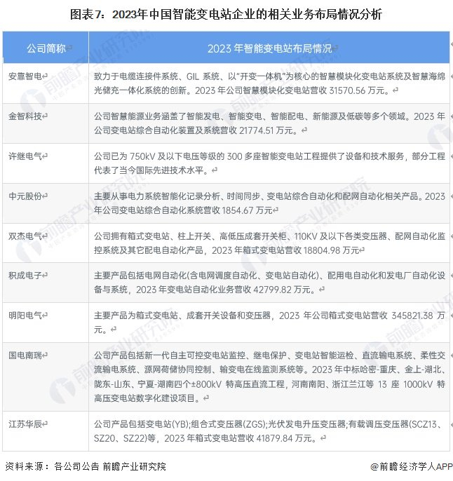
3、智能变电站行业企业业务布局对比

从我国智能变电站代表性企业布局情况来看,各企业在智能变电站产业的布局定位略有不同,但大多数企业作为系统集成商进入智能变电站市场。

从智能变电站行业的上市企业已有的公开信息分析,专利信息相对较多的企业是国电南瑞,专利总数超过5000项;员工总数最多的仍为国电南瑞,员工总数为1.1万人,其中研发人员总数超过7500人。

4、智能变电站行业企业业务业绩对比

按照智能变电站业务营收来看,我国智能变电站行业的头部上市公司是许继电气。2023年其智能变配电系统营收45.77亿元。中元股份毛利率最高,其电力故障录波分析装置产品毛利率达55.57%,时间同步系统装置毛利率49.73%。

5、智能变电站行业企业业务规划对比

“十四五”期间,智能变电站代表性企业在年报中披露其公司战略、经营规划等,其具体业务规划如下:

更多本行业研究分析详见前瞻产业研究院《中国智能变电站行业市场前瞻与投资战略规划分析报告》。

同时前瞻产业研究院还提供产业新赛道研究、投资可行性研究、产业规划、园区规划、产业招商、产业图谱、产业大数据、智慧招商系统、行业地位证明、IPO咨询/募投可研、专精特新小巨人申报等解决方案。在招股说明书、公司年度报告等任何公开信息披露中引用本篇文章内容,需要获取前瞻产业研究院的正规授权。

更多深度行业分析尽在【前瞻经济学人APP】,还可以与500+经济学家/资深行业研究员交流互动。更多企业数据、企业资讯、企业发展情况尽在【企查猫APP】,性价比最高功能最全的企业查询平台。

加载中...