新浪财经

一文读懂城投收储政策进程及模式(东吴固收李勇 徐津晶)20240806

市场资讯 2024.08.06 10:00

政策背景:

1)当前,中国房地产行业库存问题严重,接近上一周期库存顶点,商品房去化周期和存销比同样处于历史相对高位,因此存量房去库存是现下盘活地方资产负债表、提振市场信心的重要环节。

2)房地产高库存压力主要源于需求不足及监管约束趋严趋紧,房企融资渠道不断受限,或进一步影响房企的供给能力,新建房源减少、在建房源递延,消费者对房地产的信心及预期下降,长此以往将导致地产恢复的内生动力严重不足,库存水平居高不下,陷入“供给-需求-供给”的负面循环。

政策进程:

1)棚改货币化安置是上一轮去库存的主要动力之一:城投参与收储最早可追溯至2014-2015年,推行目的在于满足保障房需求与加快库存去化。2015年的中央经济工作会议提出住房保障要逐步实行实物保障与货币补贴并举,将部分存量房转为公租房和安置房,因此或可将上一轮棚改货币化安置视为具有城投收储性质的政策雏形。具体来说,2014年央行为推动棚改货币化安置政策配套推出PSL工具,为地方政府提供足以支持棚改计划的资金来源。此后2015-2018年,棚改货币化安置步入向全国推广的高峰期,PSL投放额度也伴随棚改执行节奏变化而相应增减,不仅助力实现商品房库存去化,也一定程度上助推房地产投资和销售的增长。

2) 本轮城投收储主要出发点转变为提升保障性租赁需求:2022年以来,棚改进程逐渐接近尾声,城投收储的目标从满足保障性安置需求转变为满足保障性租赁需求。2022年起,全国各地不少城市开始试点推行收购存量房源以进行城投收储的探索,试点案例的主要资金来源为自筹。直至央行先后于2023年2月设立1000亿元“租赁住房贷款支持计划”、2024年5月设立3000亿元“保障性住房再贷款”,前者并入后者管理,用于支持地方国有企业以合理价格收购已建成未出售商品房,用作配售型或配租型保障性住房,自此“城投收储”资金来源进一步拓展,政策迈入在全国范围内推广的新阶段。

收储模式分析:

1)对商品房新房收储的对应政策即为3000亿元保障性住房再贷款收储政策,具体模式包括:

a)棚改货币化安置模式:政府组织购买和政府集中采购分别由政府通过与房企、中介机构合作或集中采购的方式购买房屋产权或使用权用于安置棚户区居民,而直接货币补偿指政府直接给予棚户区居民货币用于购买房屋或支付其他相关费用,三类方式均秉持自愿原则。

b)直接收购模式:自筹资金模式指城投平台通过银行贷款等渠道筹集资金,通过公开招投标模式收购当地存量房源,完成改造后作为人才房或租赁储备用房,租赁住房贷款支持计划则采取“先贷后借”机制,金融机构先提供贷款、央行后按贷款本金的100%予以资金支持,市级城投旗下子公司作为实际运营主体承接专项贷款。

c)专项基金模式:由中心城市基金下设纾困专项基金,再由纾困专项基金根据待盘活项目情况一对一设立子基金,随后借由子基金将自有或募集资金注入待纾困项目或其背后的地产企业,推动待纾困项目顺利完工交付,之后通过后续销售实现退出。

d)统贷统还模式:由政府指定一家主体向国开行申请贷款额度,资金通过该主体投入到具体项目后,再由该项目主体或者平台统筹安排偿还资金,其中城投平台参与方式为作为统贷统还主体,向银行申请贷款并拨付,还款资金来源为土地综合收益或其他方式筹措资金。

e)除了针对已建未售的存量商品房执行收储,伴随国家宏观调控和房地产行业形势变化,城投平台参与收储的一种衍生情形是协助房地产项目纾困,包括收并购模式、股权收购模式、破产重整模式与项目托管代建模式。此变化兴起于2022年,原因在于彼时地产行业面临一旦房价停止上涨即可能导致房企资金链紧张甚至断裂、交房延期、住房贷款不良率上升、系统性金融风险可能一触即发的严重后果,为政府和城投平台的介入提供必要性依据。

2)对二手房收储的对应政策为存量房“以旧换新”政策,具体模式包括:直接收购模式、预付租金模式、代购售新模式、换房平台模式和直接补贴模式。

◼ 风险提示:数据统计偏差;行业政策风险;部分房企经营风险。

1. 政策背景

当前,中国房地产行业库存问题严重,接近上一周期库存顶点,因此存量房去库存是现下盘活地方资产负债表、提振市场信心的重要环节。2024年上半年,地产行业艰缓复苏,各项指标皆表现不佳。截至2024年5月,全国商品房库存量高达7.42亿平方米,同比增长15.8%,其中住宅库存量3.87亿平方米,同比增长24.60%,接近2015年库存量水平,库存压力进一步抬升。商品房去化周期和存销比同样处于历史相对高位水平根据CRIC和易观研究院的数据显示,截至2024年4月,百城中一、二、三四线城市的新建商品住宅去化周期分别高达20.1个月、23.0个月和34.0个月,与2019年4月的去化周期同比分别高约6.6个月、13.8个月和23.5个月,若以12-18个月的去化周期合理区间为标准,各线城市的去库存周期明显处于偏高水平,供需均有失衡表现;结合全国十大城市存销比来看,2024年4月十大城市商品房存销比超过24%,达到历史峰值,截至2024 年6月,存销比仍接近20%,亦反映大型城市中商品房库存过剩的困境普遍存在。

房地产高库存的压力主要来源于市场信心及需求的不足,以及监管政策对地产行业的约束趋严趋紧,房企融资渠道不断受限。2020年8月,中国推出针对房地产企业融资的“三道红线”政策,虽然通过限制房企的有息负债增长,有助于防范房地产企业的个体信用风险和系统性金融风险,但是也导致房企融资难度和流动性压力大幅增加。而融资受限可能进一步影响房企的供给能力,新建房源减少、在建房源递延,消费者对房地产的信心及预期下降,影响持有改善型需求的消费者的购房计划,长此以往将导致地产恢复的内生动力严重不足,库存水平居高不下,陷入“供给-需求-供给”的负面循环。

为了适应房地产供求新关系并缓解库存压力,2024年4月30日,自然资源部针对性出台重磅文件《关于做好2024年住宅用地供应有关工作的通知》,强调了合理控制商品住宅去化周期较长城市的商品住宅用地供应,要求各地在年内实施供地的过程中,严格对照最新的商品住宅去化周期,及时调整商品住宅用地供应量;同时,继续大力支持保障性住房用地供应。文件为2024年以来各地有序盘活存量房资产、保障民生、助力“城投收储”工作的推进提供了清晰且有力的政策指引。

2. 政策进程

2.1. 棚改货币化安置是上一轮去库存的主要动力之一

城投参与收储最早可追溯至2014-2015年,推行目的在于满足保障房需求与加快库存去化。为缓解当时我国部分城市,尤其是三四线城市面临的较大的房地产库存压力,扩大内需和促进投资来稳定经济增长,同时改善棚户区居民的居住条件以保障民生需求,2015年的中央经济工作会议提出,要加大城镇棚户区和城乡危房改造力度,住房保障逐步实行实物保障与货币补贴并举,将部分存量房转为公租房和安置房,同时推动城市化进程,把去库存作为加强供给侧结构性改革的重要一环。因此,或可将上一轮棚改货币化安置视为具有城投收储性质的政策雏形。

2014年,央行为推动棚改货币化安置政策配套推出PSL工具,该工具兼具“准财政+宽货币”双重功能。通过PSL贷款,地方政府得以取得足够支持棚改计划的资金来源。PSL投放的具体流程为:由央行向银行投放PSL资金→银行以发放棚改专项贷款的方式为地方政府提供棚改资金支持→地方政府通过货币化安置向棚户区居民提供货币补偿→央行的货币流入到棚户区居民手里,完成货币直接投放。

2015-2018年期间,棚改货币化安置步入向全国推广的高峰期。期间历年的棚改实际执行数均超过600万套,高于计划执行目标。棚改货币化安置比例也大幅提升,从2014年的9%,大幅提升至2017年的60%。与棚改执行进度相对应,2015-2016年间PSL规模大幅增长,当月新增PSL投放额超过2500亿元。进入2019年后,棚改货币化安置政策逐渐步入尾声,PSL当月新增规模明显下滑。

2015年以来,棚改货币化安置的推进不仅助力实现商品房库存去化,也一定程度上助推房地产投资和销售的增长。根据住建部统计数据,2015年和2016年棚改去库存分别完成约1.5亿平方米和2.5亿平方米,棚改货币化安置消化存量商品房分别占全年销量的13.4%和18.1%。同时,2015年后,房地产开发投资额累计同比增速触底回升,商品房销售面积累计同比增速亦扭负为正,地产周期呈现上行态势。

2.2.本轮城投收储核心主要出发点转变为提升保障性租赁需求

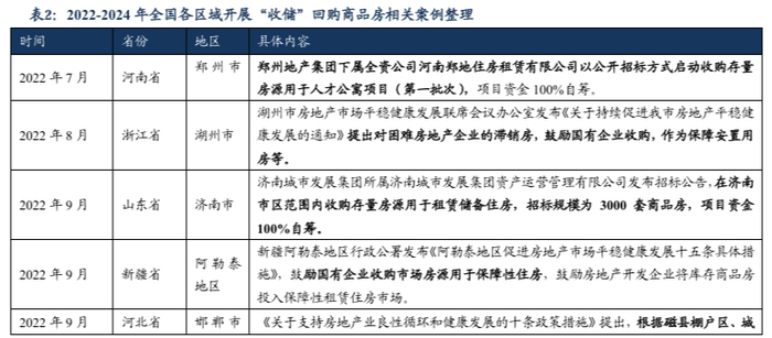
2022年以来,棚改进程逐渐接近尾声,城投收储的目标从满足保障性安置需求转变为满足保障性租赁需求。2022年起,全国各地不少城市开始试点推行收购存量房源以进行城投收储的探索。例如,郑州市的河南郑地住房租赁有限公司于2022年7月通过自筹资金收购存量房源以用于人才公寓项目;2022年9月济南城市发展集团收购3000套商品房用于租赁储备住房;浙江湖州市、新疆阿勒泰等地区同样发布政策鼓励国有企业收购库存积压的市场房源用作保障性住房。该阶段城投实施收储试点案例的主要资金来源为自筹。

2023年2月10日,中国人民银行在印发的《关于开展租赁住房贷款支持计划试点有关事宜的通知》中提出,设立“租赁住房贷款支持计划”,额度为1000亿元,采取“先贷后借”的直达机制,按季度发放。该计划支持相关金融机构于2023年年底前,向重庆、济南、郑州、长春、成都、福州、青岛、天津8个试点城市发放租赁住房购房贷款。金融机构按照自主决策、自担风险的原则,发放租赁住房购房贷款,人民银行按贷款本金的100%予以资金支持,利率为1.75%。随着租房贷款的逐步落地,各城市试点落实收购存量房用于保障性租赁住房,有效加快当地存量房去化进度。

2024年5月17日,中国人民银行设立3000亿元保障性住房再贷款,利率为1.75%,支持地方国有企业以合理价格收购已建成未出售商品房,用作配售型或配租型保障性住房,发放对象包括国家开发银行、政策性银行、国有商业银行、邮政储蓄银行、股份制商业银行等21家全国性银行,预计带动银行贷款5000亿元。自此,租赁住房贷款支持计划得以并入保障性住房再贷款政策中管理,“城投收储”资金来源进一步拓展,政策迈入在全国范围内推广的新阶段。

3. 收储模式分析

城投收储存量房包括对商品房的新房收储和对二手房的收购两类。收商品房新房的对应政策即为3000亿保障性住房再贷款收储政策。该政策的具体收储要求为:区域地方政府选定地方国有企业作为收购主体,21家银行按照风险自担、商业可持续原则,自主决策是否向收购主体发放贷款;所收购的商品房严格限定为房地产企业已建成未出售的商品房,对不同所有制房地产企业一视同仁;按照保障性住房是用于满足工薪收入群体刚性住房需求的原则,严格把握所收购商品房的户型和面积标准。收二手房的对应政策为存量房“以旧换新”政策。自2023年起,部分城市开始探索实施存量房“以旧换新”,如山东淄博、江苏南京、浙江宁波等地启动住房以旧换新活动,进入2024年,越来越多的城市加入到推行“以旧换新”政策的队伍中,并推出不同类型的“以旧换新”模式。例如郑州市计划2024年完成1万套“以旧换新”,其中政府收储5000套,并提供换房补贴或税收减免;无锡市梁溪区试行回购区内二手房,居民换购新房,一个月内首批次成交超过40套,转化率超85% ;南京市启动主城六区存量住房“以旧换新”试点,首批试点房源2000套,换购人可以存量住房置换新建商品住房。

3.1.城投收储商品房新房具体模式

3.1.1.棚改货币化安置模式

2014年央行推出PSL工具、2015年国务院下发《关于进一步做好城镇棚户区和城乡危房改造及配套基础设施建设有关工作的意见》正式拉开棚改大规模货币化安置的序幕。棚改货币化安置方式主要包含政府组织购买、政府集中采购和直接货币补偿三种。政府组织购买是指政府通过与房地产开发商或中介机构合作,购买房屋产权或使用权,用于安置棚户区居民;政府集中采购是指政府通过集中采购的方式,购买房屋产权或使用权,用于安置棚户区居民;直接货币补偿是指政府直接给予棚户区居民货币补偿,用于购买房屋或支付其他相关费用。三类安置方式均秉持自愿原则,由棚户区居民自主选择。

例如,徐州市新盛投资控股集团有限公司通过自建和集中对外回购两种方式筹建安置房并向棚改居民出售。自建模式下,公司通过“招拍挂”方式摘牌定销房建设用地并缴纳土地出让金,此后自筹资金启动项目建设,待项目竣工验收后实施定向销售;外购模式下,外购定销房的前期购地、项目立项手续及资金筹集工作等均由项目建设单位完成, 项目建设单位一般为定销房地块的拿地主体,其购地时同样采取“限房价竞地价”方式,拿地后与公司签订回购协议,协议中明确定销房回购价格。

3.1.2.直接收购模式

直接收购包括自筹资金和租赁住房贷款支持计划两种方式。

1)自筹资金

直接收购模式中的自筹资金模式,主要是指城投平台通过银行贷款等渠道筹集资金,通过公开招投标模式收购当地存量房源,完成改造后作为人才房或租赁储备用房。

例如:

(1)郑州城发自筹资金收购2万余套存量房源。2022年7月,郑州城市发展集团有限公司子公司河南郑地住房租赁有限公司(现“郑州城发安居有限公司”,以下简称“郑州城发安居”)发布招标公告,在郑州市四环范围内收购存量房源用于人才公寓项目,要求房源为整栋未售。招标公告明确提出项目资金为自筹,郑州城发安居出资比例为100%。继第一批次收购2万套(间)存量房源后,2022年9月郑州城发安居再次进行第二批次招标。根据河南省政府官网公开信息显示,2022年郑州市计划全年收购10万套(间)存量房源用于人才公寓。

(2)济南城发自筹资金收购3000套存量房源用于租赁储备住房。2022年8月,济南城市发展集团有限公司(以下简称“济南城发”)全资子公司济南城市发展集团资产运营管理有限公司发布招标公告,在济南市六区分批合计收购3000套存量住房用于租赁储备住房,要求房源为整栋未出售的商品房或公寓。同样,招标公告中已明确项目资金来源为自筹,平台出资比例为100%。2022年12月,济南城发集团亦开始第二批房源公开收购。

2) 租赁住房贷款支持计划

租赁住房贷款支持计划采取“先贷后借”机制,金融机构先按照自主决策、自担风险的原则提供贷款,贷款利率原则上不超过3%,之后对于符合要求的贷款需求,央行按贷款本金的100%予以资金支持,利率为1.75%。

市级城投作为试点,子公司作为实际运营主体承接专项贷款。从目前公开披露的情况来看,地方政府一般指定1-2个市级城投平台作为试点,由其子公司作为贷款方,负责相应项目的实际运营。

以济南为例,当地政府分别指定济南城发和济南城投2家平台作为计划执行试点。2023年5月,济南城发子公司济南城发集团资产运营管理有限公司获工商银行、农业银行、中国银行、建设银行和交通银行合计1.87亿元专项贷款;济南城投子公司泉城城市更新投资有限公司获国家开发银行授信14亿元,完成放款4.6亿元。

3.1.3.专项基金模式

2022年7月,河南省郑州市政府印发《郑州市房地产纾困基金设立运作方案》(郑政办文(2022)14号,下称《运作方案》),首次明确设立专门用于纾困问题楼盘的地方基金,标志着由政府直接出面、通过设立纾困基金来吸引社会资本加入,即以盘活问题楼盘为重点的政策思路在郑州正式践行。

郑州地产纾困专项基金由中心城市基金全资发起设立,其运作模式按照“中心城市基金—纾困专项基金—子基金—项目”的逻辑,由中心城市基金下设纾困专项基金,再由纾困专项基金根据待盘活项目情况一对一设立子基金,随后通过子基金将自有或募集资金注入待纾困项目或其背后的地产企业,推动待纾困项目顺利完工,随后在待纾困项目完工交付后通过后续销售实现退出。

根据《运作方案》信息显示,中心城市基金设立的纾困专项基金初始规模暂定为100 亿元,地产纾困专项基金的资金来源主要依靠募资的方式完成。

3.1.4.统贷统还模式

统贷统还模式是指由政府指定一家主体向国开行申请贷款额度,资金通过该主体投入到具体项目后,再由该项目主体或者平台统筹安排偿还资金。统贷统还的应用范围包括政府还款公路、棚改、易地扶贫搬迁、粮油贷款等,其中棚改统贷统还兴起于2014年,央行向国开行投放总额1万亿元PSL用于棚改贷款。2013年7月12日,国务院出台《关于加快棚户区改造工作的意见》,强调棚户区改造是未来五年促进新型城镇化建设的重要工程,对于符合条件的省级平台和地市级以上平台实施的棚改项目,银行业金融机构可给予信贷支持。其中城投平台参与棚改统统还的方式,主要由平台公司作为统贷统还主体,向银行申请贷款并拨付,还款资金来源为土地综合收益或其他方式筹措资金。

例如,2022年7月26日,郑州市有关部门组织多家重点房企召开会议,提出对其在郑的重点楼盘给予多种纾困政策支持,并结合《郑州市房地产良性循环发展相关模式和建议》文件,推出4种纾困项目开发模式,统贷统还模式即为其一。项目具体实施流程为,河南省郑州市人民政府国有资产监督管理委员会下属平台公司郑州地产集团有限公司作为统贷统还主体,向国家开发银行申请安置房项目贷款资金,并与区级投融资主体共同出资设立项目公司,在统贷统还主体收到贷款并拨付给项目公司后,由项目公司一方面负责贷款使用、安置房建设,另一方面利用土地综合收益或其他方式筹措资金向统借统还主体支付到期本息,同时由区级融资平台补足还款流动性缺口以及承担还款兜底责任。

除了针对已建未售的存量商品房执行收储,伴随国家宏观调控和房地产行业形势变化,城投平台参与收储的一种衍生情形是协助房地产项目纾困。此变化兴起于2022年,根据国家统计局数据显示,2022年上半年商品房销售额下降28.9%,房地产开发企业到位资金同比下降25.3%,此时一旦房价停止上涨反而转向稳定或下降即可能导致房企无法及时回笼资金,触发资金链紧张甚至断裂,交房延期、烂尾楼事件频生,进而引发住房贷款不良率大幅上升,金融机构产生大量坏账,系统性金融风险可能一触即发的严重后果为政府和城投平台的介入提供了必要性依据。因此,衍生情形下的城投收储模式主要包括收并购模式、股权收购模式、破产重整模式与项目托管代建模式。

3.1.5.收并购模式

收并购模式主要适用于剩余货值充足、资产超过负债、但因资金链问题导致停工停产和经营困难的项目。城投平台对于延期、烂尾的楼盘进行收购的方式一般分为两种:一种是收购危困房企项目公司股权,另一种是收购危困房企问题项目资产。

1) 收购项目公司股权

大部分房企在建设项目时都会成立项目公司,因此收购项目公司股权是较为普遍的收购方式。地方平台收购危困房企项目多以股权收购以及竞拍的形式进行,通过收购危困房企项目公司的股份完成项目投资人实际变更,此举不涉及项目本身的交易费用和政府行政手续费,因此转让手续简单,转让过程中所花费的时间费用相对节约,且续建速度加快,完成股权变更登记之后,城投平台即可注资续建。

例如,广州市黄埔区龙湖街何棠下旧村改造项目,由广州市景腾房地产投资有限公司负责,2021年12月原控股股东雪松控股集团有限公司因资金短缺、企业负债过高而退出该项目。广州经济技术开发区管理委员会下属平台公司科学城(广州)城市更新集团有限公司收购项目公司母公司雪松文化旅游开发有限公司100%股权,保证原有项目后续建设。

2) 收购问题项目资产

该方法适用于没有成立项目公司的项目或者项目公司已解散的项目,城投平台通过购买危困房企项目资产取得资产所有权和项目经营权,然后重新定位评估、进行改建或者续建。项目经过重新改建或者续建之后,购买方通过销售建成后的产品盈利。其优点在于不存在项目业主或有负债的承担风险,缺点在于1)时间周期较长,必须办理过户手续后方可续建,2)转让条件苛刻,需要土地出让金已支付完毕、已取得房地产证、已取得规划许可证和施工许可证、已完成总投资的25%以上。

例如,河北省石家庄市长安区博胜广场项目,是河北博胜房地产开发有限公司开发的房地产商业项目,2014年实际控制人及公司相关人员因被逮捕而导致项目公司解散,项目停工烂尾。此后,2020年11月14日,石家庄市中院依法对该项目进行拍卖,由石家庄市长安区下属平台公司石家庄市长安区投资有限公司以6412.47万元拍得项目土地及地上附着物,并负责后续施工建设。

3.1.6.股权收购模式

模式是指城投平台增持或全面收购混合所有制房企,主要分为多个平台分别参股收购和单个平台全面收购两类,收购对象多为混合所有制房企,收购前相关平台在其中已经拥有一定比例股份与项目并购模式不同,股权并购是直接收购房地产企业股权,而非仅局限于房企的某个项目。

1)多个城投平台分别参股收购

通过多个城投平台参股收购,各平台入股但均不控股,由地方政府成为被收购房企的实际控制人,此举既可以减轻平台介入的资金压力,也可以减少控股并表后一旦发生负面事件而可能给城投平台带来的冲击。

例如,2023年12月,湖州本土房地产企业浙江祥新科技控股集团有限公司(以下简称“祥新科技”)接连发生两次股权变更,祥新科技控股股东由民企浙江祥瑞房地产开发有限公司(持股70%)变更为湖州市吴兴区财政局(持股80%),吴兴区财政局下属的三家城投公司,湖州吴兴城市更新建设发展集团有限公司、湖州湖融建设发展有限公司、湖州湖顺建设发展有限公司分别持股40%、30%和10%。该次股权收购后,三家城投平台持股均未超过 50%,未形成控股权,但湖州市吴兴区财政局间接持股90%,成为祥新科技实际控制人。

2)单个城投平台全面收购

混合所有制房企的原城投平台股东通过收购其他民企股东所持有的股权,将该混合所有制房企为国有独资企业,在政府和股东部署下实现业务转型。

例如,2023年10月,杭州市城市建设投资集团有限公司发布公告,成功收购上海佰辅房地产有限公司持有的杭州市房地产控股集团有限公司(现更名为“杭州市城投产融发展集团有限公司”)股权,实现100%控股,并完成工商变更手续。公告表示,杭州城投收购杭州房控后,接下来将其转型为杭州城投旗下的产融投资运营平台。

3.1.7.破产重整模式

此模式适用于剩余资产价值明显低于债务数额、债权债务关系复杂不明确导致无投资人参与、维稳压力大、后续投入资金量较多、工程建设及销售存在问题亟需解决的项目。城投平台参与危困房企项目破产重整的方式主要分为作为股权投资人托管项目以及进行债权投资同时引入建设工程企业完成项目两类。

1) 股权投资

在房企破产重整程序中,城投公司以收购项目或者收购项目公司股权的形式参与破产重整,并以股东身份参与后续偿债、项目续建等工作。若城投公司本身拥有地产开发业务板块则可自行组建施工团队完成项目续建。

此种模式对城投平台的业务实力和经验要求较高,需要详细了解房地产企业项目烂尾原因,调查前期施工管理、工程定价、工程索赔、质量维修等诸多问题,同时亦需要在此基础上关注债务规模,确定投资成本,做好后期工程预算。但对城投平台来说,在前期调研工作充分、计划工作详实的前提下,整个项目工程后期的续建、销售和运营均纳入其管控有利于整个项目的盘活和收益的实现。

例如,河北省石家庄市长安区环岛豪庭二期项目,是河北世茂房地产开发有限公司开发的房地产商业项目,2017年因实际控制人被逮捕而导致项目停工,亏损严重,资金收支难以平衡。为彻底解决项目问题,长安区启动项目公司的破产重整程序,为确保项目顺利建成交付使用,石家庄市长安区下属平台公司作为投资人参与破产重整,接盘项目并完成后续建设。

2) 债权投资

该模式下,城投平台可以仅为危困房企提供资金支持,不承担危困房企债权债务,也不承担重整计划无法执行的法律和风险。具体来说,城投平台投入资金用于项目续建和项目管理,之后由破产房企原施工企业或通过市场化方式招募建筑企业共同出资完成项目续建,最后再根据各方的投资收益需求在偿债方式方面做出平衡。

例如,安徽省宣城市北门危困房改造项目,是宣城市大唐万安置业有限公司开发的房地产项目,2014年因资金链断裂被债权人申请查封。宣城市政府介入后认为,若公司进入破产清算过程会导致债权人清偿率极低,所以政府推动大唐万安公司进行破产重整,直至2016年8月,管理人向社会公开招募重整投资方。宣城市地方政府下属平台公司宣城市恒乐置业有限公司接受大唐公司委托,筹措资金以完成后续建设开发任务,同时大唐公司为保证筹集资金回款的安全性,对恒乐公司筹措的资金采取封闭式运行和管理。

3.1.8.项目托管代建模式

城投平台受托代建项目保交楼模式主要包括对问题楼盘提供资金代管、代建、房源委托销售等全链条保交楼受托服务,同时平台凭借自身融资能力和工程建设能力等方面优势推进项目建设,完成保交楼任务,收取相应费用。

例如,深圳安居建业对问题项目不注资不控股,仅对预售资金、工程和营销封闭监管。安居建业是深圳市政府为房地产业纾困解难、化解房地产行业风险而成立的市属国有房地产平台公司,主要针对深圳范围内房地产项目提供“三保一防”任务,即保交楼、保民生、保稳定和防范化解房地产领域风险。从2022年初成立到2023年末,先后盘活19个项目、覆盖2.3万业主、服务面积超420万平方米。2022年9月8日,御龙华府项目方深圳益田集团与安居建业联合发布公告:安居建业接受益田集团委托,在不改变项目开发主体的情况下,为项目提供从工程管控至交付服务全过程全方位管理支持服务,为项目顺利交楼护航。

3.2.城投回购二手房模式

3.2.1.直接收购模式

a) 指定换房对象:模式上,换房居民自愿申请且审核通过后,第三方评估居民旧房价值,旧房可抵扣部分新房款,但最高不超过新房总价的80%。置换比例上,旧房置换新房一般实行一对一置换,即只能用一套旧房置换一套新房;部分地区也开始实行多对一置换,即可用多套旧房置换一套新房。旧房用途上,城投平台回收的旧房将作为保障性租赁住房和人才公寓的房源。该模式和直接收购二手房不同之处在于,居民旧房换购对象指定为区域内某家或某几家城投平台,一般为当地有存量商品房的平台公司,通过该方式助力其去化商品房库存。

例如,2024年1月15日,太仓城发实施常态化以旧换新。收购标准上,凡太仓市市域范围之内、产权证建筑面积在 144 平方米以下、房屋用途为住宅(以不动产权证为准),均能参加“以旧换新”活动。入学条件上,《存量商品房买卖合同》签订生效之日起2年内,教育行政部门保留“以旧换新”置换成功的居民家庭在存量商品房施教服务区的入学资格。房款支付上,支持存量商品房价款分批次支付给换房居民,用于支付新房首付款及归还商品房银行贷款,存量商品房剩余价款在新房贷款放款后支付给存量商品房产权人。

b) 不指定换房对象:模式上,换房居民首先选定新房并签订购买意向协议,第三方评估机构评估旧房价值后,城投公司与居民签订购房意向协议,待换房居民完成新房交易过户和不动产登记后,金融机构发放贷款,房款直接转入房地产企业监管账户。回收价格上,旧房收购价一般不超过新房价值的80%,居民购买新房需补充部分自有资金。回收用途上,城投公司回收的旧房一般用于保障性住房的改建,以支持政府既定的保障房建设目标。

例如,2024年4月1日,郑州市住房保障和房地产管理局公布二手房“卖旧买新、以旧换新”计划,政府指定郑州城市发展集团有限公司作为收购主体,运用市场化原则评估旧房价值,并通过其全资子公司郑州城发安居有限公司执行二手房收购,先行在金水区、郑东新区等区域进行试点,之后逐步在主城区全面实施,全年计划完成5000套。

3.2.2.预付租金模式

此模式的核心在于城投平台长租居民旧房作为保障性住房。具体而言,居民自愿申请将自有或直系亲属持有的商品住房转为保障房房源,经审核符合条件的住房,平台公司将参考市场价格一次性支付一定年限的租金进行统租管理。租期方面,据房屋楼龄、区位等因素,租期一般在5-10年之间;租金用途方面,申请人全部租金收益均须用于购买本地的新建商品住房。

该模式源于肇庆市于2024年4月30日公布的创新模式,主要特点包括:1)以租代购,居民仍保留房屋产权,城投平台也可减轻收购旧房的资金压力;2)在对方同意的前提下,个人或其直系亲属持有的商品住房均可参与该模式、转为保障房;3)未指定新建商品房购房对象,即居民可在全市范围内选购新房。

3.2.3.代售购新模式

代售购新是指,在政府倡导下,城投与房地产经纪机构携手合作,在购房居民与城投平台达成“以旧换新”的意向后,房地产经纪机构将在新房锁定期内优先营销和转售居民的存量住房。旧房成功售出意味着新房购买交易正式完成;若二手住房未在约定时间内售出,则房企按照约定,退还新房认购金,购房者无需承担违约责任。部分地区进一步联合租赁企业,若在约定期限内未出售旧房,购房者则可选择由租赁企业对原房屋进行优先租赁。

例如,2024年5月16日,华发股份珠海大区与贝壳找房在以旧换新战略合作发布会上宣告共同推出开启“帮卖+直购”新模式:1)直接收购模式:华发直接收购符合条件的旧房,客户选购华发新房,既可避免传统模式中的繁琐流程和额外税费,又可减轻购房者的首付压力,更加省时、省力、省心。2)0佣金帮卖模式:客户选定华发各项目售楼部新房后,提交“诚意金”即可免费委托华发合作中介机构贝壳优先帮卖。

3.2.4.换房平台模式

该模式特点在于城投平台可以与意向换房居民在政府引导、房地产经纪机构搭建的交易平台上进行交易,并由地产经纪机构提供有关中介服务。

2024年4月1日,郑州市住房保障和房地产管理局宣布,全市计划完成二手住房“卖旧买新、以旧换新”10000套,其中市场交易模式全年计划完成5000套。具体流程上,城投平台等开发商与换房居民在房地产经纪机构搭建的信息平台登记相关信息,换房居民通过自行洽谈或房地产经纪机构参与服务等方式来达成市场交易。政策支持上,买卖双方签订《存量房买卖契约》、办理交易过户手续,可享受二手住房“卖旧买新、以旧换新”交易过户绿色通道服务,即在达成二手住房交易的同时,若换房居民同步购买新建商品住房可享受免征契税优惠。

3.2.5.直接补贴模式

直接补贴模式主要是政府针对参与城投平台以旧换新活动居民给予税费或价格方面优惠。补贴基准包括根据置换面积补贴、根据置换单元数补贴等;补贴方式包括价格补贴、税费减免等,其中价格补贴如给予合同价1%~3%左右比例补贴、贷款利率优惠、贷款额度优惠等,税费减免类如契税、二手房交易增值税减免等。

例如,苏州市相城城投集团于2023年12月11日推出“收旧购新”享契税补贴活动。参与资格方面,凡持有苏州市相城区域内产权证建筑面积在144平方米以下房屋用途为住宅(以不动产权证为准)产证的业主均可申请本次活动;活动内容方面,申请人购买相城城投集团推出的在售商品房一套,同时相城城投集团收购其本人名下的一套商品房,且收购商品房总价不高于所购在售商品房总价;具体补贴方面,参与此次城投平台活动的居民,在享受苏州市契税补贴政策的同时,如有卖旧、买新的行为即可符合本次活动的契税补贴要求,补贴细则包括:

1)在2023年1月1日~2023年12月31日出售自有住房后,并在政策实施之日至2024年3月31日、4月1日~6月30日、7月1日~12月31日期间购置新建商品住房的购房家庭,分别给予新房契税缴纳份额100%、80%、50%的购房补贴;

2)在2024年1月1日~2024年12月31日期间出售自有住房,并在出售后3个月内、3~6个月内、6~12个月内购置新建商品住房的购房家庭,分别给予新房契税缴纳份额100%、80%、50%的购房补贴。

风险提示

(1)数据统计偏差:Wind数据延迟更新,统计过程存在偏差或口径不一;

(2)行业政策风险:涉及房地产行业的制度可能进行调整优化,导致保障性住房政策推进速度不及市场预期;

(3)部分房企经营风险房企可能面临较大的资金链压力,进而出现经营困难等问题,影响城投执行收储政策。

加载中...