新浪财经

【西部医药】血制品行业报告:血制品需求稳定,内生外延集中度持续提升

市场投研资讯

关注

血制品资源属性,准入高壁垒,上游血浆供给现阶段为主要行业限制因素。

血制品是以健康人血浆为原料,采用生物学工艺或分离纯化技术制备的生物活性制剂,具备资源品属性。受政策限制,行业竞争格局优异。

现阶段行业由供给端驱动,浆站数量的增加及单浆站采浆量的提升带动采浆总量的增长,产品特殊性质决定主要产品白蛋白及静丙价格波动相对稳定。

用药观念改变,需求端高景气度持续。

国内外血制品的人均用量及产品使用结构存在差异,国内历史上以消耗白蛋白为主。现阶段白蛋白及静丙等产品呈现供需紧平衡的状态,预计后续国内需求端的景气度仍将持续。

集中度持续提升,规模化生产提高效率。

血液制品生产具备规模效应,生产企业要想降低单位成本以提高竞争力就必须提高血浆的综合利用率。一方面需拥有先进的技术力量以提高产品收率;另一方面,需具备强大研发能力以开发新产品和新工艺,丰富产品种类。

2008年,国内血制品行业收并购开启,近年来趋势加速。相比于海外成熟血制品市场几家大型企业占据市场份额80%以上,国内的血制品企业相对较为分散,后续集中度有望进一步提升。未来集团化企业和具有国资股东背景优势的企业竞争优势将进一步扩大。

投资建议:看好具备浆站拓展能力、规模化生产能力、研发创新能力的血制品龙头公司。给予行业“超配”评级。持续推荐:博雅生物、华兰生物;建议关注:天坛生物、派林生物、上海莱士、卫光生物等。

风险提示:国家政策的风险;产品安全性导致的潜在风险;单采血浆站监管风险;原材料供应不足的风险;采浆成本上升的风险;产品价格波动的风险;产品研发的风险。

行业逻辑:采浆量和吨浆利用率决定企业盈利能力

核心公式:企业利润=总采浆量/投浆量 × 吨浆利润

血制品资源属性核心是采浆量。(1)增加浆站数量(新批准浆站+收并购获得新浆站)。(2)提升单个浆站的采浆量(提升浆站的运营能力)。

规模效应提升血制品企业的吨浆利润。(1)增加血制品品种批文数量,技术改进提升产品收率,增加吨浆收入。(2)降低吨浆成本,固定成本有望通过企业并购整合、扩大生产规模摊销。(3)其他成本包括浆站的运营成本、采浆及生产运输等直接成本将有所提升,但整体占比较低。

需求稳健,行业稳健增长

血制品:是将血液中不同的蛋白组分分离后制备成的各种产品

血液制品属于生物制品范围,主要指以健康人血浆为原料,采用生物学工艺或分离纯化技术制备的生物活性制剂。

人体血液由血浆、红细胞、白细胞和血小板组成,其中血浆约占血液体积的55%。人血浆中约90%是水,仅有约7%是蛋白质。在蛋白质中约60%为白蛋白、约15%为免疫球蛋白、约4%为凝血因子类、约21%为其他蛋白成分。

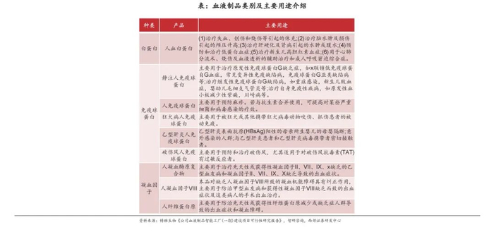
血液制品是将血液中不同的蛋白组分分离后制备成的各种产品,针对不同病症的患者使用。血液制品主要有三大类:人血白蛋白、人免疫球蛋白类和凝血因子类,其中凝血因子类产品种类最多。人血白蛋白主要用于调节血浆胶体渗透压、扩充血容量,治疗创伤性、出血性休克、严重烧伤及低蛋白血症,在中风、肝硬化和肾病等常见疾病中都有着广泛的应用。人免疫球蛋白类产品主要用于免疫球蛋白缺乏症、自身免疫性疾病以及各类感染性疾病的预防与治疗,与抗生素或抗病毒药合用可提高对某些严重细菌性或病毒性感染疾病的疗效。凝血因子类产品用于治疗各种凝血障碍类疾病,并且在外科手术止血中也有广泛的应用,其包含组分种类众多,各组分对应的适应症又有不同,是未来新产品开发的重点。

全球血制品:规模稳健增长,免疫球蛋白增速最快

血浆中现已明确分子结构的蛋白有100余种,已经分离并使用于临床的有20余种,其中机体的免疫、凝血和抗凝血以及激素、药物、营养物质传递等均与血浆蛋白密切相关。作为血液的替代品,血液制品有更长的保质期,在某些重大疾病的预防和治疗及医疗急救等方面有着其它药品无法替代的重要作用。目前大部分血液制品不能通过重组方法制造,只能经由健康人体血浆提取。

血液制品的起源可以追溯到上个世纪40年代。在二战期间,美国哈佛大学的E.J.Cohn教授,通过低温乙醇工艺,从健康人血浆中分离出来了白蛋白,开启了血液制品的产业化和工业化。经过几十年发展,其战略安全属性、社会和公益属性、病毒安全性等三大属性备受关注。

早期有102家企业,随着世界范围内陆续发生血液制品安全事件后,各国政府加强了监管,加上企业的兼并重组,目前仅剩下不到20家生产企业,全年投浆量约60000吨,CSLBehring、Baxter、Bayer、Grifols、Octapharma等几家大型企业占据市场份额80%以上,产品工艺成熟,行业产值在400亿美元左右。且市场需求供给相对均衡,保持平稳增长趋势,行业壁垒高度坚固,属于寡头垄断的格局。

国内血制品:市场规模持续增长

国内血制品市场规模持续增长。近年国内血液制品企业通过提高采浆量,扩大生产规模,国内血液制品销售市场维持良好增长势头。中商产业研究院发布的《2022-2027年中国血液制品产业发展趋势及投资风险研究报告》显示,2022年中国血制品市场规模约为512亿元,同比增长24.0%。中商产业研究院预测,2023年市场规模将达544.3亿元,2024年将达596.4亿元。

采浆量及批签发量持续增长。根据智研咨询数据,2014-2019年我国采浆量保持逐年增长,2020年受疫情影响下降,2021-2022恢复至疫情前水平并保持提升,2022年我国采浆量达到10181吨,同比增长8.4%,预计未来随着采浆站数量增加,国内采浆量保持持续增长。中国血制品批签发量保持增长趋势,根据中商产业研究院发布报告,2022年我国血制品行业总批签发量约为11412.1万瓶,同比增长7.2%;中商产业研究院分析师预测,2023年批签发量将达12121.75万瓶,2024年将达12851.34万瓶。

国内血制品:起源于上世纪60年代初

我国血液制品生产始于上世纪60年代初期,至今已有超过50年的历史,开始时生产厂家仅2-3家。上世纪80年代,随着生产冻干人血浆的效益显著增加和血浆蛋白盐析法分离工艺的采用,许多地方血站、各大军区所属血站及一些科研机构单位也开始生产血液制品,生产厂家总数高达70家左右。上世纪90年代,卫生部明令淘汰冻干人血浆的生产和禁止盐析法工艺的使用,大部分生产厂家关闭。1998年,血液制品行业实行GMP准入制度:只有通过国家药品GMP认证的企业才能生产经营血液制品,当时全国共有33家企业获得认证。2004年国家加大对浆站的整治力度,一系列行业监管政策陆续出台,行业发展逐渐规范有序。

鉴于血液制品的特殊性和极高的安全性要求,我国对血液制品进口采取严格的管制措施。1985年起,我国禁止进口除人血白蛋白以外的血液制品。从2007年11月起,为了缓解凝血因子Ⅷ供应紧张的局面,满足血友病患者的需求,国家允许进口重组人凝血因子Ⅷ,但来源于人血浆的凝血因子Ⅷ仍不允许进口。

国内主要血制品生产企业头部持续集中

我国目前有30家左右的血液制品企业,大多规模较小、产品品种较少、行业集中度不高,超过半数企业不具备新开设浆站资质。国内血液制品企业单采血浆站数量、产品种类、整体规模上仍然远落后于国外企业。自2008年起,国内血液制品企业的收购兼并开始出现,近年来并购行为日益增多。

目前已形成以天坛生物、泰邦生物、上海莱士、华兰生物等大型血液制品公司为行业龙头的竞争格局。参考博雅生物2023年年报,据不完全统计,2023年我国新增在营浆站33家,全年共采集血浆12,079吨,同比增长18.6%,前四家公司合计采集原料血浆超7000余吨,约占国内总采浆量的60%。

国内血制品稳健增长,人均用量以及需求结构与海外存在差异

国内血制品采浆量、人均用量、需求结构等与海外存在差距。当前我国年采浆量在1万吨左右,相较于美国存在 4-5 倍的差距,“十四五”期间全国浆站数量和人均采浆量均有进一步提升空间;受制于上游血浆资源长期供应不足等原因,我国的血液制品人均用量和应用领域等方面远低于发达国家水平。

根据国际血液制品巨头Grifols公司预计2020年中国血液制品市场规模超过400亿元,其中人血白蛋白2020年市场规模约195亿元,市占率约48%,静丙市场规模约137亿元,人凝血因子Ⅷ及人纤维蛋白原市场规模约30亿元。从人均用量角度,根据Grifols公司数据,2017年中国人血白蛋白用量约314克/千人,美国693克/千人,考虑人种差异因素,与韩国394克/千人和中国台湾545克/千人相比,中国用量仍存在一定差距;中国静丙用量20克/千人,美国248克/千人,差距较大;中国凝血因子类产品用量差距更大,据PPTA统计数据,2017年中国人纤维蛋白原用量约0.36克/千人,而德国为2.66克/千人;中国人凝血因子Ⅷ人均用量约0.2IU。

白蛋白和静丙是我国血制品龙头企业的主要产品

国际血制品行业中的龙头企业可以从血浆中分离出超过20种产品,除了国内现有的品种外,还有人凝血因子X、人凝血因子XIII、血管性血友病因子等,免疫球蛋白类产品更是多达十几种。

国内血液制品企业则最多只有十余种产品,且以人血白蛋白和静注人免疫球蛋白为主。我国血液制品产品消费结构以人血白蛋白和静注人免疫球蛋白为主;其他产品(主要为凝血因子类产品)占比较小。

2023年收入拆分来看,天坛生物白蛋白和静丙收入占比分别为43%及45%;上海莱士自有白蛋白产品销售、代理进口白蛋白销售和静丙收入占比分别为18%、45%和23%。

博雅生物和卫光生物采浆量不足千吨,公司为提升盈利能力,小品种的销售收入占比略高。博雅生物白蛋白和静丙收入占比30%和31%,纤维蛋白原收入占比29%,其他血液制品收入占比10%。卫光生物白蛋白和静丙收入占比40%和38%,其于产品收入占比达到22%。

随着我国医保改革的推进和深化,人均可支配收入的提高,以及临床医生对血液制品认知水平的提高,免疫球蛋白和凝血因子类产品需求将进一步提升,未来逐步成为行业市场增长的驱动力。

白蛋白及静丙产品销售规模持续扩大

根据pdb样本医院数据库统计结果,2012年至2023年人血白蛋白样本医院销售金额由16.61亿元增长至56.55亿元(CAGR 11.78%),使用量从474万瓶增长至1476万瓶(CAGR 10.88%),平均价格由350.51元/瓶增长至382.97元/瓶;

2012年至2023年静注人免疫球蛋白(pH4)样本医院销售金额由5.44亿元增长至23.39亿元(CAGR 14.17%),使用量从94万瓶增长至375万瓶(CAGR 13.40%),平均价格由579.17元/瓶增长至624.41元/瓶。

血制品集采降幅温和,白蛋白静丙价格稳定

血制品集采不断推进,整体降价幅度温和,对血制品企业影响有限。

2022年1月,广东省药品交易中心关于发布《广东联盟双氯芬酸等药品集中带量采购文件》的通知,首次将血液制品纳入集采。涉及品种包括人血白蛋白、静注人免疫球蛋白、人免疫球蛋白、人凝血因子VIII、人纤维蛋白原等。2023年5月中选结果公示,50ml:10g规格白蛋白拟中选/备选价格区间350元至550元;50ml:2.5g规格静丙拟中选/备选价格区间538元至650元区间,未出现明显降幅。

2023年血制品集采规模不断扩大,整体影响有限。2023年8月安徽省医药集中采购平台发布《安徽省2023年度部分化学药品及生物制剂集中采购文件》,静丙、破免纳入集采;2023年9月天津市医药采购中心发布《2023年京津冀“3+N”联盟部分西药和中成药带量联动采购项目》,人血白蛋白、人纤维蛋白原、人凝血因子Ⅷ、重组人凝血因子Ⅸ、重组人凝血因子Ⅷ等产品纳入联盟集采;2023年12月,北京市医药集中采购服务中心发布《关于公示2023年京津冀药品带量采购和2021年京津冀第二批带量联动药品协议期满接续拟中选结果的通知》,公布了“2023年京津冀药品带量采购和2021年京津冀第二批带量联动药品协议期满接续药品”拟中选结果。

根据米内网统计2024年全国招投标价格, 50ml:10g规格白蛋白挂网价格范围区间350元至560元,均价402.5元;50ml:2.5g规格静丙价格范围区间538元至650元,均价581.4元,价格维持相对稳定状态

供给有限,上游原料血浆为主要限制

上游原料血浆供应为主要限制因素

上游原料血浆为限制因素。血液制品的原料是血浆,收集对象是血浆站采浆区域的户籍的健康居民(献浆员),由公司自身控制的单采血浆站收集。由血浆采集到产品生产的整个过程在生产企业内部完成,产品经过批签发后,直接销往药品经营企业(经销商)、医疗机构,最终由医院、疾病控制中心等医疗机构提供给患者。

中国仅允许单采血浆用于血液制品生产,原料血浆监管更为严格。国内原料血浆的采集和供应必须由依法审批设立的单采血浆站进行,其他单位和个人不得从事单采血浆活动,较欧美国家也更为严格。国际上,血液制品生产用的原料血浆通常分为回收血浆和单采血浆两种。回收血浆主要是医院将全血中的血细胞提取后剩余的血浆;单采血浆则是通过单采血浆技术从人体内采集的血浆。在中国,回收血浆不允许用于血液制品的生产,原料血浆只能通过单采血浆技术采集。

单采血浆技术是指用物理学方法由全血分离出血浆和血细胞组分,并将除血浆外其余组分回输给供血浆者的操作技术。其采集过程包括:先从供血浆者体内抽取血液(全血),然后将血浆和红细胞、白细胞、血小板等其他组分分离。分离出来的血浆用于工业生产,而红细胞、白细胞、血小板等其余组分则回输给供血浆者。

我国血制品行业具有较高的准入壁垒

我国在血液制品行业准入、原料血浆采集管理、生产经营等方面制定了一系列监管和限制措施,具有较高的政策壁垒。鉴于血液制品的特殊性和极高安全性要求,国家强制要求血液制品的原料采集、检测、存储、运输、生产、销售等各环节都具有可回溯性的过程记录,实行全链条严格监管。我国的监管部门对行业采取严格的监管手段,出台了一系列的监管措施,以保证行业健康有序发展。

血浆采集:临床用血与单采血浆“双轨制”

根据《血站管理办法》《单采血浆站管理办法》等法律法规及规范性文件,不以营利为目的、采集、提供临床用血的血站(属公益性卫生机构)与经严格审批设立、采集供应血液制品生产用原料血浆的单采血浆站(属盈利性机构,具有独立的法人资格)分属两套体系并严格分离。

单采血浆站需经县级卫生行政部门初审、市级卫生行政部门审查同意、省级卫生行政部门审批核发《单采血浆许可证》后设立,并报国家卫健委备案;单采血浆站只能向设置其的血液制品生产单位供应原料血浆,不得向医疗机构直接供应原料血浆或者擅自采集血液。

料血浆影响供给,“十四五”期间新批浆站数量有所增加

原料血浆为影响行业供给的主要因素,短期内难以快速缓解。根据上海莱士2023年年报披露,2023年我国在采单采血浆站数量300余家,全年国内总体采浆量突破12,000吨,同比2022年有显著增长,但与实际血浆需求量仍存在较大的差距。单采血浆站设置和管理严格,单采血浆站只能由血液制品企业设立,实行“一对一”的供浆关系,单采血浆站设立要求符合相应的设置规划,在一个采浆区域内只能设置一个单采血浆站,血浆站数量难以在短期内快速增长。我国的血浆采集政策相较于美国、欧洲更加严格,血浆采集间隔期更长,单次采集量也较少。上游的单采血浆站的数量和质量是血液制品企业发展的核心因素,中长期来看原料血浆供需矛盾依然突出。

“十四五”期间,各省对新批浆站的限制将有所放松。国内浆站数量在“十二五”期间内快速增加,从2012年的151家执业浆站增加到2017年的249家执业浆站,期间年均复合增速为11%;“十三五”期间浆站审批趋紧,截至2020年国内共有267家执业浆站,年采投浆规模9,000余吨。2021年至2023年3月底,全国累计批复69个新浆站(未含7个分站升站),浆站总数达385个,其中285家执业浆站,预估“十四五”期间国内采浆量年复合增速有望超过10%。另考虑到从浆站获批复设置到获得采浆许可证需要1年左右时间,正式开采到采浆量基本稳定需要3-5年时间,因此新获批浆站数量较多且占比较高的企业未来有望获得更大的业绩弹性。

持续提升浆站运营,有望提升单浆站采浆量

国内部分单采血浆站能力建设和内部管理有待进一步强化。历史上由于血液制品生产企业投入不足,部分单采血浆站基础设施条件滞后,对供血浆者宣传招募和服务能力存在不足,制约供血浆者队伍的扩大和定期参加供浆。2019年,我国在册供血浆者人均年采浆次数仅为4次,仅占供血浆者全年可献浆次数的不到六分之一。血液制品生产企业和单采血浆站可通过加强宣传引导和对供血浆者的服务工作,扩大供血浆者队伍,鼓励更多供血浆者定期献浆等方式,提高单采血浆站采浆能力。

卫光生物平均单浆站献浆量处于行业领先水平。公司拥有9个全资或控股单采血浆站,浆站运营管理能力强,浆站平均采浆量在行业处于领先地位,公司采浆量保持良好增长态势。卫光生物平果浆站位于广西,经过长期坚持不懈的浆源开拓工作,献浆理念已经深入人心,当地居民献浆积极性较高,公司浆站运营能力较强,近年来探索出了行之有效的“平果模式”;平果浆站采浆量近年来保持持续增长,采浆量位居行业前列,2022年采浆量超过150吨。

采浆量持续提升,行业供给量提升

行业集中度持续提升,规模化生产提高效率

技术持续投入,提高血浆利用率为血制品企业竞争优势

国际上CSL Behring、 Baxter、 Grifols、 Octapharma等几家大型血液制品企业的产品就占了血液制品市场份额的80%~85%,血浆采集量占了主要市场的80%左右,相比于国外,国内的血液制品集中度偏低。

在血液制品成本构成中血浆采集成本占比较大。生产企业要想降低单位成本以提高竞争力就必须提高血浆的综合利用率。一方面需拥有先进的技术力量以提高产品收率;另一方面,需具备强大研发能力以开发新产品和新工艺,丰富产品种类。

国际市场的供需状况已经处于一个相对平衡的状态,市场容量的增长主要依靠新产品和新适应症的推出。国内血液制品市场受政策影响较大,目前处于供需失衡的状况,国内市场的增长主要靠原料血浆供应的逐步回升和产品品种的增加。长期来看,随着国内血液制品行业的逐步规范,投浆量稳步上升,当原料血浆供应充足,产能突破投浆量的限制后,国内的增长模式必然向国外靠拢:血液制品企业实现对产量的控制,根据市场来调节产量,并且通过技术的进步来扩大市场容量。

增加产品种类有望增加企业盈利能力

国内原料血浆利用率不足。2021年年初卫健委对《关于大力发展血液制品产业的提案》答复的函中提出,我国血液制品生产企业自身能力较为薄弱,对原料血浆利用率不足。我国现有血液制品生产企业近30家,企业数量多,产业集中化程度低,生产规模小,技术研发能力弱,生产效率低,产品种类少,对原料血浆利用率不足,造成血浆资源浪费,以及对单采血浆站投入与管理的缺位。

高毛产品有望提升盈利公司盈利能力。博雅生物得益于纤维蛋白原产品的开发,在吨浆收入及吨浆利润方面行业领先。其中2020年血制品利润下滑主要因为20H1采浆量下滑影响全年投浆量同比下降约8.5%;因子类产品研发需求消耗部分用于生产纤原的蛋白组分,影响纤维蛋白原产品的销售数量同比下降约15%。2021年博雅生物纤原收入达到4.17亿元(+80.99%),公司吨浆收入及净利润显著提升。

国内部分血制品生产企业收入及利润对比

国资入驻,行业集中度持续提升

自2008年起,国内血液制品企业的收购兼并开始出现,近年来并购行为日益增多,行业集中度大幅提升。天坛生物、上海莱士、华兰生物、泰邦生物、远大蜀阳、派林生物等大型血液制品企业年采浆量已过千吨,2023年,六家头部企业合计采浆量占国内血浆采集量的70%~80%。随着国家政策支持以及行业自身发展,行业集中度将会进一步提高,行业整合是大势所趋,行业内企业将强者愈强。我国政府在血制品企业准入上设置了高门槛,血浆综合利用率高的大型公司在设置单采血浆站方面更有优势,因此未来集团化企业和具有国资股东背景优势的企业竞争优势将进一步扩大。

技术发展:层析法和低温乙醇法的有效结合

1946年,美国哈佛大学E.J.Cohn教授和其工作小组研究发明出一种被称为低温乙醇法的工艺,从人血中提纯出人血清白蛋白,在历史上简称Cohn 6法,血液制品开始进入工业化生产。1949年E.J.Cohn教授又研制成功了用于分离制备人免疫球蛋白的Cohn9法。1962年瑞士红十字会输血服务部中心实验室的Nitschmann和Kistler教授将Cohn6+9法进行了改进,有效缩短了生产周期,提高了收率,简称Nitschmann-Kistler法,之后被欧洲大部分生产单位采用。

上世纪70年代后,随着凝胶过滤、离子交换和亲和层析技术的发展,层析法越来越多地被应用于血液制品的生产。虽然至今还不能作为血液制品生产的主流,但层析法和低温乙醇法的有效结合已在多种血液制品的生产中发挥着重要作用。上世纪80年代,基因工程技术得到了空前的发展,开始出现了以基因工程技术制备的血液制品(主要为凝血因子类产品,纤维蛋白原除外),临床上具有和血浆提取物相似的治疗作用。

由于血液制品的生产原料直接来源于人体,通过血浆和纯化血浆制品传播血源性病毒仍然被认为对使用者构成风险,血液制品病毒安全性控制尤为重要。2002年至今,指导我国血液制品病毒去除/灭活工作的主要依据为《血液制品去除/灭活病毒技术方法及验证指导原则》。

成都蓉生首个高浓度层析静丙获批

2023年9月26日,根据国家药品监督管理局(NMPA)官网发布的最新公告,国药集团中国生物血液制品板块企业天坛生物所属成都蓉生药业有限责任公司研发生产的第四代静注人免疫球蛋白(pH4)(“蓉生静丙®10%”)成功获批,是国内首个用层析法研制的丙种球蛋白。

上世纪60年代,欧洲率先推出了浓度为3%的第一代“静丙”;上世纪90年代,成都蓉生在国内首家推出浓度为5%的第三代“静丙”。目前,国内大多数公司生产的“静丙”均为第三代产品。传统的低温乙醇工艺分离耗时较长,产品杂蛋白含量相对较高,容易引起临床过敏等不良反应。同时,使用糖类作为稳定剂,对肾功能受损的患者存在潜在风险,可能会增加肾功能障碍和急性肾功能衰竭的发生概率。

层析法静丙产品临床研究结果优异。治疗原发免疫性血小板减少症(ITP)的总有效率达到87.0%;平均起效时间为1.7天,可更快提升血小板,降低患者自发性出血风险;临床试验安全性较好,未观察到溶血、血栓等不良反应发生。

生产工艺、病毒灭活、配方等方面全方位升级。产品经过三步层析纯化,免疫球蛋白A(IgA)含量低,过敏反应风险小,抗A、抗B滴度更低,大剂量使用可有效降低临床溶血风险;采用国外最先进的两步病毒灭活/去除步骤,低pH孵放+20nm过滤,可有效去除人细小病毒B19,保障孕妇和婴幼儿的用药安全;10%高蛋白浓度,临床起效更快,患者住院时间缩短,节约治疗成本;无糖配方,降低IVIG相关肾功能障碍和急性肾功能衰竭的潜在风险。

血制品生产工艺持续提升

国内血液制品生产企业主要采用低温乙醇法制备血液制品。低温乙醇法是以混合血浆为原料,逐级降低酸度(从pH7.0降至4.0),提高乙醇浓度(从0%升至40%),同时降低温度(从2℃降到-12℃),各种蛋白在不同的条件下以组分形式从溶液中析出。组分析出后,然后通过离心分离工艺或者压滤工艺将其进一步分离出来,并进行病毒灭活处理。

四代层析法静丙生产工艺,提高产品收率及纯度。低温乙醇法生产步骤多,得率在50%左右,且最后制品中IgA、IgM等杂蛋白去除能力相对较低。第四代提取工艺中的辛酸沉淀-层析工艺,可最大限度提取血浆组分中IgG,去除残留IgA、IgG、白蛋白等杂蛋白,在提高吨浆收益率的同时,确保产品质量安全有效。辛酸是一种天然存在的C8饱和脂肪酸,其辛基基团部分有助于其与α和β球蛋白形成不溶性复合物使其沉淀,而γ球蛋白不易沉淀,从而达到分离纯化的目的。添加辛酸盐不仅可以沉淀非IgG蛋白,也可以同时灭活包膜病毒。后续的离子交换层析也可以进一步纯化IgG并去除辛酸盐,将相关杂质风险降到最低。

核心标的

天坛生物:血制品龙头,浆站数量及采浆规模国内领先

公司生产规模持续保持国内领先地位。公司是国内最早开始从事血液制品工业化生产的企业之一,血液制品生产历史可追溯至1966年,目前共计拥有人血白蛋白、人免疫球蛋白、人凝血因子等三大类、15个品种、74个血液制品生产文号,生产的血液制品在中国血液制品市场中占有较大市场份额,拥有质量、规模和品牌等综合优势。经过多年的努力,公司已建立了科学有效的运营管理机制,在血源管理、人才队伍、技术研发、生产质量等方面积累了较为丰富的经验和资源储备。公司下辖成都蓉生、兰州血制、上海血制、武汉血制、贵州血制、西安血制六家血液制品企业,生产规模持续保持国内领先地位。

截至2023年公司所属单采血浆站分布于全国16个省/自治区,单采血浆站总数达102家,其中在营单采血浆站数量达80家。2023年公司所属79家营业单采血浆站实现血浆采集2,415吨,约占国内行业总采浆量的20%。公司持续通过加大血源发展和稳定工作力度以及绩效考核力度等一系列措施努力提升采浆量。

天坛生物:扩大生产基地,研发持续投入

进一步扩大生产规模。成都蓉生在四川省成都市天府国际生物城园区投资新建永安厂区,上海血制在云南省昆明市滇中新区投资新建云南项目,兰州血制在甘肃省兰州市国家高新技术开发区投资新建兰州项目,上述三个血液制品生产基地设计产能均为1200吨,产品包含白蛋白、球蛋白和因子类产品,目前永安厂区已投产运行,未来随着云南项目和兰州项目逐步投产,公司将拥有三个单厂投浆能力超千吨的血液制品生产基地。

研发持续投入,新品不断获批。公司加强研发队伍建设,始终保持高水平研发投入,在2023年区间,成都蓉生层析工艺制备的第四代10%浓度静注人免疫球蛋白(蓉生静丙®10%)在国内首家获批上市,成都蓉生注射用重组人凝血因子Ⅷ获得上市许可;成都蓉生人纤维蛋白原和兰州血制人凝血酶原复合物处于上市许可申请阶段;成都蓉生皮下注射人免疫球蛋白、注射用重组人凝血因子Ⅶa等研发课题正在开展Ⅲ期临床试验;成都蓉生注射用重组人凝血因子Ⅷ-Fc融合蛋白和贵州血制人凝血酶原复合物获得《药物临床试验批准通知书》。

博雅生物:华润入驻经营能力有望持续提升

博雅生物主要从事血液制品的研发、生产和销售,包括白蛋白、免疫球蛋白和凝血因子三大类产品。白蛋白是血浆中含量最多的蛋白,也是目前国内用量最大的血液制品,广泛用于肿瘤、肝病、糖尿病的治疗;免疫球蛋白指血液中原有的免疫球蛋白和接受特异免疫原刺激产生的特异性免疫球蛋白,多用于免疫性疾病治疗,传染性疾病被动免疫和治疗等;凝血因子在血液中含量最少,凝血因子类产品主要用于凝血、止血。公司是国内重要的血液制品生产企业之一,产品涵盖人血白蛋白、静注人免疫球蛋白(pH4)和凝血因子等9个品种23个规格的产品。

公司现有单采血浆站16家,其中在营浆站14家,2023年原料血浆采集量约为467.3吨,同比增长6.47%,浆量规模相对较小,但公司产品结构均衡,产销平衡,吨浆产值与吨浆毛利始终位于行业前列。公司重视学术体系建设,不断提高产品覆盖率和渗透率,根据医院CPA样本数据统计,核心产品人纤维蛋白原市场份额在国内位于领先地位,人凝血酶原复合物(PCC)位于行业第三。

博雅生物:实控人华润有望赋能,创新驱动持续研发投入

实际控制人华润集团是国务院国资委批准的国有资本投资公司,业务涵盖大消费、综合能源、城市建设运营、大健康、产业金融、科技及新兴产业6大领域。2023年,华润集团总资产突破2.6万亿元,实现营业收入8890亿元,利润总额880亿元。公司控股股东华润医药是中国领先的大型医药集团公司。自华润医药控股以来,在战略管理、组织优化、人才引进、风险管理及政府资源的嫁接等各方面,给予了公司极大的支持与赋能,为公司长远、稳定发展奠定了坚定的基础。

近年来公司不断加大研发投入,成功上市了PCC和Ⅷ因子等产品,在研项目C1酯酶、vWF因子、高浓度静注人免疫球蛋白以及微量蛋白类等产品进展顺利,形成良好的在研产品梯队,将不断优化公司产品结构。未来公司将着力围绕小核酸领域、基因治疗、免疫治疗等领域超前部署,进一步拓宽产品结构,提升公司核心竞争能力。

持续聚焦主业,并逐步推进非血液制品业务剥离。2023年公司完成转让广东复大医药有限公司75%股权及贵州天安药业股份有限公司89.681%股权。

博雅生物:收购绿十字100%股权,进一步做强血制品业务

新增血制品生产牌照,聚焦血制品扩大业务规模。 7月17日,公司公告以自有资金人民币18.2亿元收购绿十字(香港)100%股权,从而间接收购境内血液制品主体绿十字(中国)生物制品有限公司。此次收购完成后,公司将全资控股一家血液制品生产企业,新增一张生产牌照,新增4个在营单采血浆站,新增2个省份区域的浆站布局,为公司整合行业资源、拓展新浆站开辟新的路径,从而加速提升公司的规模与核心竞争力。

绿十字(中国)目前拥有白蛋白、静丙、Ⅷ因子、纤原、乙免及破免6个品种16个品规,现有4个浆站,其中安徽省3家(砀山浆站、寿县浆站、宁国浆站)、湖南省1家(桃江浆站),2023年采浆量104吨,2017至2023年采浆量复合增长率13%。同时通过销售平台安徽格林克代理进口白蛋白、重组Ⅷ因子及医美产品在中国地区销售。绿十字(中国)在凝血产品领域,特别是人源VIII因子方面具备产量、市场和品牌优势,同时还引入了重组VIII因子,是国内少数同时拥有人源Ⅷ因子及重组Ⅷ因子销售权的血液制品企业。

与华润医药和GC开启战略合作,加强领域间协作实现共赢。GC为绿十字(香港)控股股东,成立于1967年,是韩国排名第三的生物制药企业,2023年合并收入2.06万亿韩元(约合人民币113亿元),业务涵盖血液制品、疫苗、基因工程、诊断试剂、生物工程建筑等领域。现有进口代理业务供应商分别为Green Cross Pharma(进口白蛋白、重组Ⅷ因子)和Green Cross Wellbeing(玻尿酸皮肤填充剂)。博雅生物同时公告与华润医药和GC签署《战略合作框架协议》,包括保障股权交割前的绿十字香港及其子公司的经营稳定及控制权的平稳过渡;产品进出口销售合作及产品技术合作等。

派林生物:内生增长+外延扩张,进入千吨级血液制品第一梯队

持续加大研发投入,加快产品研发进度。公司将以国内外市场需求和开发趋势为导向,持续加大研发投入,加快产品研发进度。新产品研发方面,公司在研产品进度较快的数量超过10个,人纤维蛋白原开展临床试验数据和注册现场核查,重点加快新一代静注人免疫球蛋白研发进度,积极推动其他新产品研发工作。已上市产品优化方面,公司将结合国内外市场需求,增加已上市产品品规及适应症,延长效期及提高收率,不断提升产品市场竞争能力。此外,公司将积极探索研究血制相关的非血源业务或重组产品等拓展机会,持续提升公司核心竞争能力。

2023年10月,临时股东大会换届选举后,陕煤集团通过其子公司胜帮英豪完成了对派林生物控股股东及实际控制人的变更。国资入驻有望利用各方资源大力推动新浆站拓展工作,不断增加浆站数量,进一步助力公司采浆规模持续提升。

派林生物:陕煤入驻,公司营运效率有望持续提升

持续加大研发投入,加快产品研发进度。公司将以国内外市场需求和开发趋势为导向,持续加大研发投入,加快产品研发进度。新产品研发方面,公司在研产品进度较快的数量超过10个,人纤维蛋白原开展临床试验数据和注册现场核查,重点加快新一代静注人免疫球蛋白研发进度,积极推动其他新产品研发工作。已上市产品优化方面,公司将结合国内外市场需求,增加已上市产品品规及适应症,延长效期及提高收率,不断提升产品市场竞争能力。此外,公司将积极探索研究血制相关的非血源业务或重组产品等拓展机会,持续提升公司核心竞争能力。

2023年10月,临时股东大会换届选举后,陕煤集团通过其子公司胜帮英豪完成了对派林生物控股股东及实际控制人的变更。国资入驻有望利用各方资源大力推动新浆站拓展工作,不断增加浆站数量,进一步助力公司采浆规模持续提升。

1、国家政策的风险

血液制品行业是国家重点监管的产业之一,国家对行业的监管趋严。如若国家有关行业监管政策发生变化,将可能对整个行业竞争态势带来新的变化,也会对公司的生产经营以及盈利情况产生重大不确定影响。药品集中带量采购改革进入常态化、制度化的新阶段,地方在参与国家组织集采的同时也开展了不同形式的省级和省际联盟集采。

2、产品安全性导致的潜在风险

血液制品是以健康人血浆为原料,采用生物学工艺或分离纯化技术制备的生物活性制剂。由于血液制品主要原料的生物属性,基于现有的科学技术水平,理论上仍存在未能识别并去除某些未知病原体的可能性,血液制品可能存在潜在的安全性风险。

3、单采血浆站监管风险

各公司对下属单采血浆站在血浆采集及浆站管理等方面虽然已建立了一套规范管理制度和流程,积累了丰富的内部监管经验,并实行了严格的考核问责制度,确保合规经营,但因下属单采血浆站较多,分布于全国各地,在国家对单采血浆站业务监管趋严的环境下,各浆站所在地方政策环境和监管要求有所区别,单采血浆公司存在监管政策的变化和地方监管要求变化给公司经营带来不确定性风险。

4、原材料供应不足的风险

血液制品的原材料为健康人血浆,由于来源的特殊性,国内人口老龄化加剧,各地献浆人员积极性尚待提高,供需失衡,导致目前整个原料血浆行业供应紧张。

5、采浆成本上升的风险

随着国家经济的快速发展,国民收入持续提高,物价水平稳定上升,采浆物料成本和人工成本存在较大上升压力;各地人口外流和老年化,稳定和扩大单采血浆站的献浆员的成本呈上升驱势,采浆成本存在较大上升风险。

6、产品价格波动的风险

血液制品价格将随市场供需变化而产生波动,近年,进口血液制品批签发数量持续增加,在国内市场占有较大比重,如进口白蛋白在国内市场占比超过50%,同时血液制品在国内临床应用中的推广,血液制品的价格存在波动风险。

7、产品研发风险

生物制药行业是创新型行业,由于血液制品和重组凝血因子类新产品开发具有探索性和不确定性,具有开发周期长、投入大、风险高的特点,均存在一定的研发风险,创新度越高风险越大,同时新产品研发成功产业化生产后,存在不适应市场需求及其变化的风险。

证券研究报告:《血制品行业报告:血制品需求稳定,内生外延集中度持续提升》

对外发布日期:2024年8月1日报告发布机构:西部证券研究发展中心

李梦园(S0800523010001)limengyuan@research.xbmail.com.cn

徐子悦(S0800524010002)xuziyue@research.xbmail.com.cn

免责声明:本报告由西部证券股份有限公司(已具备中国证监会批复的证券投资咨询业务资格)制作。本报告仅供西部证券股份有限公司(以下简称“本公司”)机构客户使用。本报告在未经本公司公开披露或者同意披露前,系本公司机密材料,如非收件人(或收到的电子邮件含错误信息),请立即通知发件人,及时删除该邮件及所附报告并予以保密。发送本报告的电子邮件可能含有保密信息、版权专有信息或私人信息,未经授权者请勿针对邮件内容进行任何更改或以任何方式传播、复制、转发或以其他任何形式使用,发件人保留与该邮件相关的一切权利。同时本公司无法保证互联网传送本报告的及时、安全、无遗漏、无错误或无病毒,敬请谅解。本报告基于已公开的信息编制,但本公司对该等信息的真实性、准确性及完整性不作任何保证。本报告所载的意见、评估及预测仅为本报告出具日的观点和判断,该等意见、评估及预测在出具日外无需通知即可随时更改。在不同时期,本公司可能会发出与本报告所载意见、评估及预测不一致的研究报告。同时,本报告所指的证券或投资标的的价格、价值及投资收入可能会波动。本公司不保证本报告所含信息保持在最新状态。对于本公司其他专业人士(包括但不限于销售人员、交易人员)根据不同假设、研究方法、即时动态信息及市场表现,发表的与本报告不一致的分析评论或交易观点,本公司没有义务向本报告所有接收者进行更新。本公司对本报告所含信息可在不发出通知的情形下做出修改,投资者应当自行关注相应的更新或修改。本公司力求报告内容客观、公正,但本报告所载的观点、结论和建议仅供投资者参考之用,并非作为购买或出售证券或其他投资标的的邀请或保证。客户不应以本报告取代其独立判断或根据本报告做出决策。该等观点、建议并未考虑到获取本报告人员的具体投资目的、财务状况以及特定需求,在任何时候均不构成对客户私人投资建议。投资者应当充分考虑自身特定状况,并完整理解和使用本报告内容,不应视本报告为做出投资决策的唯一因素,必要时应就法律、商业、财务、税收等方面咨询专业财务顾问的意见。本公司以往相关研究报告预测与分析的准确,不预示与担保本报告及本公司今后相关研究报告的表现。对依据或者使用本报告及本公司其他相关研究报告所造成的一切后果,本公司及作者不承担任何法律责任。在法律许可的情况下,本公司可能与本报告中提及公司正在建立或争取建立业务关系或服务关系。因此,投资者应当考虑到本公司及/或其相关人员可能存在影响本报告观点客观性的潜在利益冲突。对于本报告可能附带的其它网站地址或超级链接,本公司不对其内容负责,链接内容不构成本报告的任何部分,仅为方便客户查阅所用,浏览这些网站可能产生的费用和风险由使用者自行承担。本公司关于本报告的提示(包括但不限于本公司工作人员通过电话、短信、邮件、微信、微博、博客、QQ、视频网站、百度官方贴吧、论坛、BBS)仅为研究观点的简要沟通,投资者对本报告的参考使用须以本报告的完整版本为准。本报告版权仅为本公司所有。未经本公司书面许可,任何机构或个人不得以翻版、复制、发表、引用或再次分发他人等任何形式侵犯本公司版权。如征得本公司同意进行引用、刊发的,需在允许的范围内使用,并注明出处为“西部证券研究发展中心”,且不得对本报告进行任何有悖原意的引用、删节和修改。如未经西部证券授权,私自转载或者转发本报告,所引起的一切后果及法律责任由私自转载或转发者承担。本公司保留追究相关责任的权力。所有本报告中使用的商标、服务标记及标记均为本公司的商标、服务标记及标记。本公司具有中国证监会核准的“证券投资咨询”业务资格,经营许可证编号为:91610000719782242D。

加载中...