新浪财经

高瑞东:特朗普胜选将如何扰动我国出口?

市场投研资讯

关注

作者:高瑞东 赵格格  周欣平

核心观点:

若特朗普胜选,关税政策能否落地?特朗普胜选后,关税政策落地是大概率事件。一则,从立法上看,《1974年贸易法》规定总统无需国会批准就可以使用关税工具,立法程序上掣肘不多。二则,从竞选思路看,关税政策优先级较高,特朗普支持中产阶级税收减免,但减税所造成的财政缺口,需要对外征收关税进行弥补。三则,当前美国通胀主要来自服务业,商品通胀整体不高,关税主要影响商品通胀,并非再通胀主要考量因素。

若关税政策落地,节奏与力度上将如何演绎?力度上,考虑到降息周期开启在即,美国经济“软着陆”背景下,经济强韧性可以缓解贸易摩擦带来的冲击,特朗普政府施压中国出口力度可能较强,需要做好关税冲击的心理预期。节奏上,考虑到特朗普胜选后,需要优先解决俄乌冲突、政府债务上限问题,特朗普内阁也将对拜登内阁的对内对外政策进行评估,关税政策不一定立即落地,也意味着在关税问题上,大选后存在一定的缓冲期。

若特朗普胜选,将如何扰动我国出口?经测算,不同情景下,新一轮关税政策将每年拖累中国对美出口约1.3个至18.9个百分点,影响中国总出口0.2个至2.8个百分点,但考虑到60%这一关税比例未必会实际落地,以及中国企业积极出海,通过墨西哥、东南亚进行转口贸易,预计最终冲击将小于上述计算。

2018年以来贸易摩擦复盘:优先聚焦高端制造业、力度取决于美国经济表现

自2018年起,特朗普对中国总计5500亿美元商品加征关税。(1)方向上,特朗普政府对华征税重点针对高端制造业,从高附加值商品逐步扩大至低附加值商品。(2)力度上,取决于美国经济表现,特朗普上任后,在“减税+宽财政+放松监管”组合拳下,美国经济复苏,为2018年开启贸易摩擦打下坚实基础,但随着摩擦升级,2018年末美国经济大幅回落,特朗普寻求与中国谈判,提供了和解的契机。(3)影响上,贸易摩擦导致2018年至2023年期间,中国占美国进口份额自22%下滑至14%,拖累总出口增速约0.9个百分点。

若特朗普胜选,关税政策:大概率落地、力度可能较强、或存在一定缓冲期

特朗普胜选后,立法程序上掣肘不多,关税政策落地是大概率事件,且降息周期开启在即,美国经济“软着陆”背景下,经济强韧性可以缓解贸易摩擦带来的冲击,特朗普政府施压中国出口力度可能较强,需要我们做好关税冲击的心理预期。同时,考虑到特朗普胜选后,需要优先解决俄乌冲突、政府债务上限问题,特朗普内阁也将对拜登内阁的对内对外政策进行评估,关税政策不一定立即落地,也意味着大选后或存在一定的缓冲期。

新一轮关税政策影响:拖累中国对美出口年化增速约1.3个至18.9个百分点

经测算,在不同情景下,新一轮关税政策落地将每年拖累中国对美出口约1.3个至18.9个百分点,影响中国总出口0.2个至2.8个百分点。考虑到中国企业积极出海,以及年内“抢出口”的情况,预计最终冲击将小于上述计算。一方面,近年来中国企业积极出海,通过墨西哥、东南亚等进行转口贸易或生产,规避关税风险,拥有海外成熟产业链的公司将更为受益。另一方面,短期看,在关税政策正式落地前,会有“抢出口”行为,2018年4月至7月纺织服装、家具、家电、食品饮料“抢出口”较为明显,该期间上述行业美国自中国进口金额增速分别高达81.8%、30.0%、27.7%和22.5%。

风险提示:地缘冲突超预期波动,美国经济超预期衰退。

一、特朗普政府时期中美贸易摩擦复盘

2017年,特朗普政府上台后,将美国的贸易逆差和国内制造业空心化问题归结于自由贸易,任期内激进的加征关税行为更是打破了贸易全球化进程,我国出口受到了持续冲击。在不断的贸易摩擦中,我国对美出口占比持续回落,2018年至2023年,中国占美国进口份额(按进口金额统计,下同)自22%下滑至14%,为2004年以来的最低水平。

随着2024年美国总统选举进入决胜阶段,7月14日枪击事件后,特朗普胜选概率进一步提升。相比于哈里斯当选,特朗普的关税和贸易政策对我国的冲击更大,例如2月特朗普表示他再次当选,将考虑对所有中国进口产品征收高达60%的关税,关税加码将再度冲击我国出口。因此,基于上述背景,本篇报告主要想回答以下问题:若特朗普再次赢得美国总统大选,美国对我国的贸易政策究竟会有何变化,关税政策能否顺利落地,节奏与力度如何?特别是,这又会对我国出口造成怎样的影响?

1.1 方向上:优先聚焦高端制造业

自2018年起,特朗普对中国商品启动“301调查”,加征关税。2018年3月,特朗普政府宣布对华加征额外关税。到2020年1月签署第一阶段经贸协议为止,美国陆续对中国的340亿美元、160亿美元、2000亿美元及3000亿美元的第一批(约为1200亿美元)商品清单加征关税。综合来看,目前美国对自中国进口的商品整体施加13%的关税税率。

从征税优先度看,特朗普政府对华征税重点关注高端制造业,从高附加值商品逐步扩大至低附加值商品。从四批商品清单的金额分布来看,2018年7-8月总计价值约500亿美元的加征关税商品清单剑指中国高端制造业,主要为机电产品,和少部分机械设备、矿产化工产品,并没有包括服装、鞋靴、农林牧渔等低技术产品。此后的2018年9月的2000亿美元加征关税商品清单和2019年9月的1200亿美元的清单中,商品类别才进一步扩大至家具、服装、塑料制品、钢铁制品等。

此外,中美谈判磋商期间,美国对关税税率的调整也相对局限于中国玩具、服装等品类,中高端制造产品的关税未有调整。2020年1月,中美双方签署《中美第一阶段经贸协议》,美国对第四批1200亿美元商品加征15%的税率降至7.5%。这第四批1200亿美元商品主要包含的是玩具、服装、塑料制品、钢铁制品等,这部分消费品在中国对美国出口中金额占比较高,具有互补性。对于前三批机械设备、电机及电气设备、精密仪器等中高端制造产品的关税依旧维持在25%,并未有松绑。

1.2 力度上:取决于美国经济表现

2017年特朗普上台以来,在“减税+宽财政+放松监管”的组合拳下,美国经济持续复苏,为2018年开启贸易摩擦打下了坚实基础。2016年11月,特朗普当选美国第45任总统,并在2017年1月宣誓就职,期间特朗普经济主张“美国优先”,包括减税、放松中小银行监管、基建投资等一系列政策,促进投资和消费,带动经济增长。在2018年7月第一批对华关税落地前,美国GDP同比增速已由2017年一季度的2.09%升至2018年二季度的3.30%,接近2016年以来的最高水平。

一则,税收方面,特朗普政府推动了1.5万亿美元的减税法案,对美国经济和股市形成了显著提振。2017年特朗普政府主导推动了《减税与就业法案》(Tax Cuts and JobsAct),该法案是自1986年以来美国最大规模的减税法案,包括将公司税率从35%降至21%(永久有效),调降个人所得税的大部分税率(2025年到期),总规模共计1.5万亿美元。据Fact Set,标准普尔500指数成份股公司的有效税率中位数,自2017年的31.2%显著下降到2018年的20%。受减税法案的预期影响,2017年美国股市持续上行,道琼斯指数全年上涨25%。

二则,特朗普偏好财政扩张,刺激经济。共和党虽主张限制政府支出,但在特朗普任内,由于减税及主张以增加基础设施投资支出为核心的支出政策(任内曾提出1万亿美元的新基建计划),即使在2020年疫情前,特朗普任期内赤字率就已呈现抬升趋势,2017至2019年,美国赤字率由3.5%升至4.6%,2020年进一步扩大至14.7%。

三则,监管方面,特朗普大幅放松政府监管,就任期间出台的法规数量明显低于前两任总统。2018年5月,特朗普签署放松银行监管的议案,放松中小银行(资产规模低于2500亿美元的银行)的监管要求,以及放松对资产规模少于100亿美元的银行在交易、放贷和资本等方面的监管要求,是美国对2008年金融危机后美国制定的严格的银行监管政策的首次重大修改。

2018年7月美国首轮对华关税落地后,中国对美国进行关税反制,2018年末美国经济大幅回落,特朗普寻求与中国谈判,中美贸易摩擦迎来长达半年的“平静期”。2018年7月,中国对美国500亿美元商品加征25%关税,2018年9月对美国600亿美元商品加征5%-10%的关税。随着贸易摩擦升级,美国经济压力加大,2018年四季度美国GDP同比增速较三季度回落1.0个百分点。美国经济承压下,2018年11月的美国中期选举结果也不利(民主党重夺众议院多数席位),特朗普寻求与中国谈判,2018年12月,G20峰会上,中美两国元首就经贸问题达成重要共识并开启90天的结构性谈判,贸易摩擦迎来长达半年的“平静期”。

但2019年年中,在特朗普的减税、财政扩张等政策刺激下,美国经济重新企稳,经济回暖对应着加征关税的力度再次提升。从经济增速看,2019年二季度美国GDP同比增速较一季度增长了0.3个百分点,呈现持续复苏的趋势,特朗普政府重新推出新一轮对华关税清单。例如,2019年5月,特朗普政府将对华2000亿美元商品加征关税税率由10%上调至25%,2019年9月,推出1200亿美元关税清单并加征15%关税。此外,这期间美国也通过认定中国为“汇率操纵国”(2019年8月6日)、将28家中国实体加入“实体管制清单”(2019年10月8日)等手段施压中国。

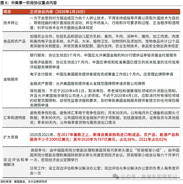
直至2020年大选将近,特朗普将重心转至美国国内,中美双方最终签署《中美第一阶段经贸协议》,中美贸易摩擦告一段落。从政治角度看,特朗普选择与中国签署协议的重要因素是2018年美国经济疲软,中期选举结果不利,需要在2020年大选前达成协议,积累竞选筹码。从协议内容看,中国将把其美国商品和服务的进口额(在2017年水平基础上)增加至少2000亿美元,并承诺在农业、货币和外汇、金融服务、知识产权、技术转让等方面对其经济贸易体制进行结构性改革。作为回报,美国将部分降低或暂停根据《1974年贸易法》第301条征收的关税。

总体来看,如果美国经济强势,就有更大的动力去加征关税,但如果美国经济开始转弱,就有更强的意愿去寻求接触中方,缓和双边经贸关系。可见稳定的美国国内经济是美国推动加征关税的基础。

1.3 影响上:中国对美国贸易份额的长期下降

从份额来看,2018年至2023年,中国占美国进口份额(按进口金额统计,下同)自22%下滑至14%。中美贸易摩擦后,中国产品占美国进口份额自21.9%(2017年),在2018年回落至21.6%,在2019年继续回落至18.3%。此后,疫情冲击全球供应链,中国在美国进口份额在2020年至2021年稳定在18%以上。2022年以来,随海外复工、美国推动与华产业脱钩,中国份额持续回落,2023年这一比例已经回落至14.1%。

从增速来看,2018年至2023年期间,中美贸易摩擦拖累中国对美出口金额年化增速5.2个百分点,拖累总出口金额年化增速约0.9个百分点。2017年至2023年,我国出口金额的年化增速为6.9%,其中对非美地区出口金额的年化增速为7.8%,对美国出口金额的年化增速为2.6%。由此可知加征关税以及后续拜登政府的产业脱钩政策,导致我国对美出口金额平均每年下滑了5.2个百分点(7.8%减去2.6%)。考虑2018年至2023年,对美出口占整体出口金额的比例平均为16.8%,则中美贸易摩擦拖累我国对全球出口金额年化增速约0.9个百分点(16.8%乘以5.24%)。

若特朗普胜选,关税政策将如何演绎?

我们认为,特朗普胜选后,关税政策落地是大概率事件,且降息周期开启在即,美国经济“软着陆”背景下,经济强韧性可以缓解贸易摩擦带来的冲击,特朗普政府施压中国出口力度可能较强,需要我们做好关税冲击的心理预期。同时,考虑到特朗普胜选后,需要优先解决俄乌冲突、政府债务上限问题,关税政策可能不一定立即落地,也意味着大选后或存在一定的缓冲期。

2.1 特朗普当选后对华加征关税是大概率事件

一则,从决策机制上看,总统加征关税没有太多的立法障碍。根据美国《1974年贸易法》第301条款规定,美国总统能够单方面实施关税或其它贸易限制,以保护本国产业免受其他国家所谓“不公平贸易做法”的损害,也即意味着当选后特朗普无需国会批准就可以使用关税工具,民主党也无法施加限制。

二是,从竞选思路看,特朗普支持中产阶级税收减免,偏好宽财政,但减税所造成的财政缺口,则试图通过在贸易方面对中国征收关税进行弥补。“对内减税+对外关税”的组合,在实现降低对中国依赖的同时,也有助于配合其计划推出的国家产业回流计划,落实将美国建设为世界制造业超级大国的竞选承诺。2024年2月,据FOX News报道,特朗普及其顾问团队曾考虑对几乎所有美国进口商品(约3.9万亿美元)征收10%全面关税、对来自中国的商品征收60%关税等政策,据美国税收基金会推算,仅对中国进口商品加征60%关税将即可增加2000多亿美元的税收收入。

需要指出的是,《减税和就业法案》(TCJA)将于2025年到期,或成为今年大选的关注点,也将显著影响未来美国财政的走向。目前CBO对美国赤字率预测并未考虑TCJA延续的影响,若特朗普当选,延长TCJA中的个税条款,预计赤字将自2025年起平均每年扩大1个百分点左右,到2033年联邦债务将增加2.6万亿美元(2.5万亿美元来自个人税率变化,1260亿美元来自遗产税豁免变化),或将使美国赤字率超预期抬升1-1.5个百分点,意味着大选后的美国财政“易宽难紧”。

三则,从形式上,“分阶段、分产品”上调关税是更具可行性的情况。从特朗普任期内对华策略来看,特朗普对华加征关税的目的除了推动美国制造业回流、缩减对华贸易逆差之外,也往往以加征关税作为筹码要求中方做出其他领域的让步,包括知识产权、开放金融服务和增加从美国进口等方面。从这一视角来看,虽然当前特朗普在公开场合持续炒作对华加征60%关税,但60%这一关税比例可能对中美关系和贸易造成严重冲击,实际上也并不利于特朗普从加征对华关税中获取利益以回馈其选举基本盘,“分阶段、分产品”上调关税是更具可行性的情况。

向前看,特朗普加征关税不免存在一个疑问,美国通胀水平仍在高位,为何特朗普能在推动扩张性经济政策的同时,对外加征关税?通胀风险会成为未来关税的制约项吗?

我们认为,若特朗普胜选,美国通胀大幅上行概率较小,通胀并不是关税政策落地的主要制约项。第一,特朗普的政策框架有优先级,为了落实选民承诺,特朗普将会对通胀具有更高的容忍度。关税是其相比于拜登政府旗帜鲜明的一张牌,也是争取摇摆州和蓝领选民的核心政策。早在2016年特朗普竞选之初,就已打着“美国优先”和“让美国再次伟大”的旗号,强调中国所谓的“不公平的贸易行为”,造成了美国贸易逆差、制造业外流以及失业问题。

第二,当前美国通胀主要来自服务业,商品通胀整体不高,关税主要影响商品通胀,并非整体通胀主要考量因素。2024年年初以来,美国商品通胀降温速度较快,截至2024年6月商品通胀同比增速已降至-0.3%,考虑到美国通胀主要是由服务业拉动,而关税主要影响进口商品的价格,对服务通胀影响不大,因此调整关税不会对通胀构成较大影响,亦或者关税并非通胀主要考量因素。

第三,特朗普的政策框架是内恰的,支持传统能源,原油扩产可以抵消部分的通胀的压力。特朗普和拜登在能源政策主张上存在显著差异,一直主张依赖传统能源,实现能源净出口,创造就业机会。例如,特朗普在其任期内撤销了奥巴马政府的多项环保法案,退出《巴黎协定》,促进传统能源开发并减少环境监督等。

2024年6月,特朗普在与拜登的首场辩论中抨击了《巴黎协定》,其上台后预计将再度退出《巴黎协定》,并放松本土石油和天然气勘探开发,页岩油产量增加将压低原油价格。特朗普任期内,WTI原油价格大体保持在50-60美元/桶的低位,明显低于奥巴马和拜登任期内的油价水平,可以抵消部分通胀压力。

第四,考虑到明年1月美国政府债务上限到期,政府违约危机可能再现,放大美债中的风险溢价,美债利率上行将对通胀起到一定压制作用。当前美国两党政治立场严重对立,2025年1月美国政府债务上限到期后,预计两党将会围绕新债务上限再起争端,届时2023年年中美国政府违约危机可能重演,将放大美债利率的上行压力。

从当前选情来看,国会选情较为焦灼,两党席位上差距都较小。参议院目前由民主党控制,本次大选将改选100席中的34席,其中民主党(含亲民主党的独立人士)有23席需要改选。众议院方面,共和党占据多数党地位,本次大选将改选全部435席。根据270towin网站,2024年参众议院换届中,民主党、共和党预测席位数都较为接近,如果改选后民主党重掌众议院,或维持席位均势,不排除民主党以政府“债务上限”为筹码,来限制未来特朗普政府的财政支出,放大美国政策经济不确定性,使得美债利率在明年上半年存在上行压力。

2.2 美国经济“软着陆”下,关税力度不容小觑

今年以来,美国消费明显降温,制造业PMI指数回落,引起市场上关于美国经济是否会衰退的讨论。我们认为,当前美国宏观环境或类似于2000年,在财政托底经济、移民流入、财富效应的背景下,美国消费将保持较强韧性,并不会出现大幅下滑。在美联储年内转向降息后,美国居民消费反弹的力度可能更强,同时美国主动补库周期顺利开启,将推动美国制造业回暖。相应地,在美国经济“软着陆”的背景下,特朗普并不会过分担忧关税对美国经济的冲击,也意味着后续关税在力度、持续性上不容小觑。

(一)从消费看:美国消费余温尚在,可以支撑关税政策落地

一则,总量上,美国消费仍有“余温”,长期高于疫情前的趋势水平。截至2024年6月,美国名义消费支出折年数达到19.4万亿美元,较2020年的4月低点增长了近6成,2022年后消费支出的同比增速虽然有所下行,但规模仍较2015-2019年的趋势水平要高。若剔除通胀影响,实际消费支出规模也同样高于疫情前趋势,较2020年的4月低点增长了近3成。

二则,增速上,消费支出同比增速有所回落,但仍高于疫情前水平。随着货币政策紧缩加速、财政刺激消退以及消费者信心回落等多重因素的影响,美国居民的消费增速已出现边际回落。美国个人消费支出同比增速从2023年1月的7.9%降至2024年6月的5.2%左右,呈现震荡回落的趋势,但仍高于2015-2019年的平均4.0%的增速,显示出当前美国消费的较强韧性。

三则,结构上,商品消费率先复苏,服务消费后来居上。商品消费方面,总量高于疫情前趋势水平,非耐用品表现优于耐用品。疫情后美国居民的商品消费出现了一波明显的上行,2022年后相关消费额虽然有所下行,但仍较2015-2019年的趋势水平要高。分项看,自2023年以来(截至2024年6月),非耐用品消费同比增速一直保持为正,平均为3.1%,高于2015-2019年的平均增速2.7%。耐用品消费同比增速开始回落,截至2024年6月已降至-0.1%。从原因看,耐用品消费中包含了汽车等非生活必需品,对经济的敏感程度更高,而非耐用品消费则相对更为刚性,表现相应地更为稳健。

服务消费方面,总量逐步回升至疫情前趋势水平,2022年以来增速表现优于商品。疫情冲击阶段,在财政刺激的效应下,商品消费领先服务业复苏,受到疫情的防控限制和劳动力的制约,服务消费恢复相对滞后和缓慢。2022年以来,美国消费的重心从商品转向服务。截至2024年6月,美国服务消费同比增速为6.8%,高于非耐用品、耐用品的+3.2%、-0.1%,显示出更强韧性。

展望来看,美国消费走势韧性较强,并不会失速。一则,收入方面,考虑到2024年美国财政仍然宽松,足以支撑经济,不会造成美国经济的衰退,美国就业市场不会急剧恶化,预计后续美国时薪同比增速仍会处于相对高位,消费降温的节奏也会更偏缓慢和震荡。此外,随着美国通胀的回落,薪资增长高于通胀增速,意味着目前居民的实际收入购买力也要高于2021-2022年,收入效应仍然凸显。

二则,得益于房价和股票价格上涨,财富效应将成为居民消费的支撑项。得益于疫后美国宽松的货币与财政政策,美国居民资产负债表相对健康,为居民消费带来长久的支撑。2023年10月,美联储发布的消费者财务状况显示,2019年至2022年间,美国家庭实际净资产增长了37%,达历史最高水平,2023年AI概念引发的美股上涨更是推动了美国居民净资产进一步提升,家庭净资产增长带来较强的财富效应,成为居民消费的支撑项。

展望来看,对于美国房地产市场而言,7月美联储议息会议声明偏鸽,鲍威尔表示数据符合要求的情况下最快9月降息,随着下半年美国开启降息,房贷利率将进入回落通道,美国房地产市场有望在今年开启新一轮上行周期。对于美股而言,分母端方面,降息周期开启后,美股将迎来流动性宽松的利好;分子端方面,2024年美国延续宽财政,经济有韧性,美股有支撑。总体来看,我们认为尽管存在薪资回落与超额储蓄消耗的压力,但考虑到财富效应上的支撑,美国消费仍将保有较强韧性,并不会出现大幅下滑。

三则,从历史看,当前美国的宏观环境或类似于2000年,在财政托底经济、移民流入、财富效应以及居民财务状况较健康的背景下,有望保持较强韧性。

为了衡量就业、收入、资产价格、储蓄等因素对美国居民消费的影响,我们选用了美国失业率、居民可支配收入、标普500指数、标普/CS房价指数以及居民储蓄率,作为影响美国居民消费支出(PCE)的主要变量。相应,我们复盘了近20年来美国居民可支配收入走弱但资产价格上涨(尤其是房价)期间,美国个人消费支出的表现,最终选择以下五个时期:1998Q3-1999Q2、2000Q4-2001Q4、2004Q4-2005Q2、2013Q1-2013Q4和2015Q1-2016Q2。

与上述几个时期对比,当前美国的宏观环境或类似于2000年第四季度至2001年第四季度,等到降息后,消费有望迎来触底拐点。例如,今年年初以来,美国失业率上升、收入增速下降、信用卡贷款拖欠率上升以及房地产市场保持上涨等表现,均与2000年四季度类似,2001年1月美联储也采取了降息操作,随后美国消费增速触底反弹,期间消费韧性较强,同比增速长期为正。此外,我们预计未来美国居民消费表现可能好于2000年,主因是当前美股表现较2000年更好,能够为居民提供更强的财富效应,同时住宅贷款拖欠率保持稳定,家庭财务状况也较为健康等。

(二)从投资看,随着补库周期开启,投资端有望持续回暖

美国整体已进入主动补库存阶段。从销售同比增速看,美国销售同比增速自2023年7月触底回升,截至2024年5月已反弹至+2.0%。从库存同比增速看,2024年1月至2024年5月,美国库存同比增速分别为+0.3%、+0.7%、+0.6%、+1.0%和+1.6%,较2023年12月+0.20%的水平持续反弹,销售与库存同升指向美国或已进入主动补库阶段。

从影响库存周期的需求和价格因素看,也指向美国目前已经进入主动补库阶段。需求端,2024年3月,美国制造业PMI大幅反弹至50.3,为16个月以来首次超过荣枯线,指向美国制造业景气度提升,6月收于48.5,仍处于近一年高点。价格端,美国制造业PPI维持同比上升趋势,6月美国制造业PPI同比增速升至0.5%,处于近一年来较高水平,反映补库周期下需求提升对上游成本的传导。

(三)从财政看,2024年美国财政仍然宽松,能够托底经济

2024年美国财政仍然宽松,能够托底经济。短期来看,6月19日,CBO上调了今年美国政府的赤字预测,预计今年赤字为1.9万亿美元,比2月时的预测高出4000亿美元。上调的理由包括学生贷款减免、对外军事援助等。经过上调后,美国今年预计的赤字率将达到6.7%,大幅高于2月预测的5.3%,比去年6.3%的赤字率还高,很好的体现出今年美国财政仍然宽松,足以支撑经济,不会造成美国经济的衰退。

中长期来看,预计大选换届后财政对经济的支撑力度不会明显收紧,将长期支撑美国经济,美国经济衰退的概率不大。2024年美国大选换届后,无论是哈里斯还是特朗普胜选,都有意愿维持相对宽松的财政政策,对于缓解财政赤字,两者思路都倾向“开源”而非“节流”,对于哈里斯而言,其倾向于延续拜登政府政策,“对内”增税减少赤字,但在支出端维持宽松拉动制造业回流,特朗普则倾向于“对外”加征关税减少赤字,其任内曾偏向减税等宽松政策,预计大选换届后财政对经济的支撑力度不会明显收紧,将长期支撑美国经济,经济“软着陆”的可能性较大。

2.3 节奏上,考虑到俄乌冲突、政府债务上限问题,关税政策不一定立即落地

尽管美国经济“软着陆”背景下,特朗普政府施压中国出口力度可能较强,但考虑到特朗普胜选后,需要优先解决俄乌冲突、政府债务上限问题,特朗普内阁也将对拜登内阁的对内对外政策进行评估,关税政策不一定立即落地,也意味着在关税问题上,美国大选后中美存在一定的缓冲期。

一方面,若特朗普胜选,新一届政府内阁需要时间去评估关税政策效果,协商政策空间。例如,2021年拜登政府先是要求美商务部等多部门开展供应链审查,出具半导体、大容量电池、关键矿物质及药品四大关键领域供应链百日审查报告后,才在2022年陆续推出《芯片与科学法案》、《削减通胀法案》等,在半导体、新能源领域围堵中国。2018年特朗普政府推出的首批关税清单,也是基于2017年8月对中国启动的“301”调查结果。

另一方面,特朗普胜选后,需要尽快解决俄乌冲突、政府债务上限问题,内阁团队重心很难快速转移到经贸领域。2024年7月,特朗普在竞选集会上表示,“如果赢得总统大选,将在就职典礼之前解决俄乌冲突。”但在解决方式上,此前特朗普提议乌克兰“割让倾向入俄土地”以结束战争。考虑到乌克兰大概率不会接受“割地”,因此解决俄乌冲突仍需要特朗普在其中斡旋。

此外,《2023年财政责任法案》规定2025年1月1日,美国政府债务上限将重新到期,届时需要两党就新的债务上限达成一致,否则美国政府将面临违约风险。考虑到目前民主、共和两党在众议院所占席位数相近,改选后若民主党重掌众议院,或维持席位均势情况,在“府会分治”的状况下,不排除民主党将以“债务上限”为筹码,与特朗普政府开展博弈,预计届时特朗普团队的精力将主要在内政而非经贸。

三、关税政策对我国出口影响测算

为了计算美国对华关税的影响,需要知道三个要素,美国对华加征关税情况、加征关税对我国出口的影响、及中国占美国总进口金额的比例。

首先,上一轮关税政策使得美国对自中国进口的商品整体加征13%的关税。参考第一轮关税对中国出口的冲击影响,美国对中国的340亿美元、160亿美元、2000亿美元及3000亿美元的第一批(约为1200亿美元)商品清单加征关税仍在生效。综合来看,美国对自中国进口的商品整体加征13%的关税。

第二,上一轮关税政策落地后,2018年至2023年期间,中美贸易摩擦拖累中国对美出口金额年化增速5.2个百分点,拖累总出口金额年化增速约0.9个百分点(详见前文1.3节的分析)。

第三,若特朗普对中国输美产品加征60%关税,不同情景下,新一轮关税政策落地将拖累中国对美出口年化增速约1.3个至18.9个百分点,影响中国总出口年化增速0.2个至2.8个百分点。该测算涉及的假设包括:

  • 特朗普有可能会对500亿美元、2000亿美元及3000亿美元产品分别加征60%关税。关税是手段而非结果,参考特朗普第一任期美国对华加征关税的行为,关税上调也是分阶段、分产品进行。假设特朗普在当前关税的基础上,仅对500亿美元清单加征60%关税,则中国产品的平均关税税率从目前的13%上升至16.2%;在此基础上继续对2000亿美元清单加征60%关税,则税率上升至28.9%;继续对3000亿美元清单加征60%关税,则税率上升至60%。

  • 考虑2018年至2023年期间,对中国产品加征13%的平均税率,拖累了中国对美出口金额年化增速5.2个百分点;我们假设本次加征关税对出口带来同样的影响,则三种情景下,将拖累对美出口金额年化增速1.3个至18.9个百分点[1]

  • 考虑2023年,对美出口占到中国出口金额的比例为14.8%,则三种情景下,新一轮关税政策将拖累总出口金额年化增速0.2个至2.8个百分点。

【1】以情景A为例,若关税税率升至16.2%,较上一轮贸易摩擦提升3.2个百分点,将导致我国对美出口年化增速降低(16.2%-13.0%)/13.0%*5.2%=1.3%。截至2023年,我国对美出口金额占比14.8%,则对总出口影响为1.3%*14.8%=0.2%。

考虑特朗普对华加征关税是大概率事件,但关税是手段而非目的,60%这一关税比例未必会实际落地,以及中国企业积极出海,并通过墨西哥、东南亚等进行转口贸易或生产预计最终冲击将小于上述计算。

一方面,中国企业积极出海,并通过墨西哥、东南亚等进行转口贸易或生产,规避关税风险,拥有海外成熟产业链的公司将更为受益。

2018年至2023年,尽管中国对美国的出口金额占比回落,但对墨西哥和越南的出口金额占比增加,从2018年的1.77%、3.37%持续增至2023年的2.39%、4.15%,对加拿大出口金额占比由2018年的1.43%增至2020年的1.62%,但在中加关系恶化后回落至2023年的1.33%。相应地,美国对加拿大、墨西哥、越南的进口金额占比也在增加,从2018年的12.56%、13.55%、1.94%增至2023年的13.65%、15.42%、3.71%。

随着近年我国企业积极出海,产业链国际化持续推进,关税政策落地后,可以通过向墨西哥、东南亚等进行转口贸易或生产,规避关税风险。此外,考虑到特朗普支持中国企业在美国建厂、雇佣当地工人,而非像拜登政府大幅削减中美投资联系,如2024年7月,特朗普表示支持“包括中国在内的全球汽车制造商投资美国”,拥有在美国、东南亚等海外成熟产业链的公司将更为受益。

另一方面,短期看,在关税正式落地前,会有“抢出口”行为。2018年美国对中国加征关税前,中国企业存在“抢出口”行为。在2018年第一轮关税清单落地前,中国对美国出口金额的同比增速在2018年4月-2018年7月出现明显回升,从2018年3月的-5.6%快速回升至7月的11.2%,指向中国企业在加征关税实施前加速出口,美国进口商也可能会要求赶在关税生效前集中发货,积累库存。分行业来看,通过计算2018年4月至7月美国各行业加征关税商品自中国进口金额的增长速度,增速高的视为存在“抢出口”行为。可以发现,纺织服装、家具、家电、食品饮料和交运设备“抢出口”行为较为明显,相关增速分别高达81.8%、30.0%、27.7%、22.5%和10.0%。

四、风险提示

风险提示:美国经济超预期回落;地缘政治形势超预期演变。

加载中...