新浪财经

华西证券业绩三年三连降!何去何从?

市场资讯 2024.07.31 20:03

恰逢各上市券商半年度业绩报告相继出炉,行家开辟系列,从分管财富管理条线的高管开始,带看官们简单了解一下目前各家券商的成绩。今天,行家要聊的是华西证券(002926)。

业绩难看

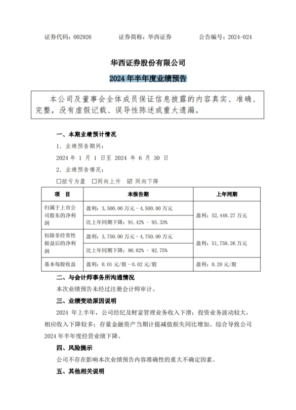
近日,华西证券发布2024年半年度业绩预告,对其业绩做出了“负面”的预报。

2024年1-6月,华西证券归母净利润在0.35-0.45亿元区间,较2023年同期5.2亿元的水平锐减91.42%-93.33%。横向对比,在已经披露中期业绩预报和快报的券商中,华西证券的降幅最为显著。

对此,华西证券给出了自己的理由:在2024 年上半年,公司经纪及财富管理业务收入下滑;投资业务波动较大,相应收入下降较多;存量金融资产当期计提减值损失同比增加。综合导致公司2024 年半年度经营业绩下降。

谁来负责?

如此“优异”的成绩,首先关注到的自然是公司的负责人。

起“带头”作用的便是总裁杨炯洋。从公开的简历来看,在1993年5月至1996年9月,杨炯洋在深圳市特力(集团)股份有限公司财务部任会计,正式加入了职场。

1996年9月至1997年9月,杨炯洋跳槽到深圳国投证券有限公司投资银行任一部高级经理,由此开始投身证券行业。

1997年9月至1998年3月,在国信证券的前身“深国投”任投资银行一部副总经理;此后,在1998年3月至2005年3月,先后从国信证券投资银行一部总经理一路升任投资银行事业部常务副总裁、北京综合业务部总经理。

经历如此一番自下而上的攀登,积累了大量的业务经验,也培养出了优秀的业务能力。

2005年3月,杨炯洋加入华西证券,一跃成为华西证券高管之一。他先后担任投行事业部总裁,董事、副总经理;2008年12月至今,任华西证券董事、总经理;2015年10月至今,先后任华西证券党委委员、党委副书记。2012年11月至今,兼任华西银峰有限责任公司董事长。

行家发现,杨炯洋自2008年便担任华西证券总经理职位,这在券商行业之中也属罕见。能得到华西证券如此看重,可见其管理能力的出色,相信他一定让华西证券业绩上逐年走强了吧?

“三年之痒”

现实却往往很骨感。自2018年在深圳证券交易所上市之后,经历了 2019-2021年三年业绩的快速爬坡期,华西证券这辆“快车”,后劲开始不足。

从年报数据中,行家看到,2021年可以算作华西证券业绩的巅峰。此后,华西证券开始在业绩下坡的道路上猛踩“油门”。

从总裁杨炯洋的薪酬水平的变化上也可见一斑。2021年薪酬349.95万元,2022年薪酬259.58万元、2023年薪酬136.49万元。薪酬待遇如此变化,是否也意味着,华西证券对这位劳苦功高的元老丧失信心了呢?

在2022年,仅一年时间,华西证券的营业总收入便以34.10%的巨大跌幅,直接导致其从“50亿俱乐部”滑落至33.7亿元,比2020年的业绩水平还要低。归母净利润更是夸张到降低了一个数量级,从2021年的16.3亿元暴跌至2022年的4.2亿元。

不出意外,经纪与财富管理业务作为收入“顶梁柱”,在2022年同样同比减少15.38%,降幅明显。

2023年.华西证券营业收入31.8亿元,较2022年同比下降5.77%。归母净利润为4.2亿元,较2022年无明显差异,算是歇了一口气。但2024年上半年的业绩表现,却让这口气怎么也吸不上来了。

主营区域

分部数据显示,经纪与财富管理业务依旧稳坐主营业务收入的“半壁江山”。当期创收18.96亿元,较2022年同比下降12.92%。占营业总收入的比重也从2022年64.50%下降至59.61%。这份数据也反映了华西证券业务规模的萎缩。

从地区划分来看,华西证券的分支机构主要存在于四川地区。除总部及子公司外,四川和北京两地的营收最高。在全部地区中,仅广东、江苏、天津、黑龙江、山西、湖南和河南七地在2023年的营收较2022年出现正增长,黑龙江65.50%的增长幅度最为明显。

行业思考

当前,全球经济增长放缓,国内股市波动加剧,券商们的日子的确都不太好过。这不仅凸显了当前市场的挑战,也反映了行业转型的必要性。从宏观经济的波动到监管环境的变化,再到技术进步带来的竞争格局重塑,券商行业正面临着前所未有的考验。

对于财富管理业务来说,客户的需求日益呈现多样化和个性化,券商们需要更加深入地了解客户需求,提供定制化的解决方案。通过持续的服务质量提升和客户关系管理,增强客户粘性,从而在竞争激烈的市场中保持优势。

金融行业是一个信息密集且极需创新能力的行业,保持传统守旧的观念可会在信息技术快速发展的今天失了先机。如今,华西证券的2024年上半年业绩给投资者们一个“惊喜”,加之此前连续三年的营收下降。或许,华西证券的领导者们是时候该好好想想,怎么样才能“止跌企稳”了!

加载中...