新浪财经

一文读懂江苏省特色产业发展现状与投资机会(附特色产业现状、空间布局、重大项目、产业迁移、投资机会分析等)

前瞻网

关注

转自:前瞻产业研究院

行业主要上市公司:中颖电子(300327.SZ);兆易创新(603986.SH);常润股份(603201.SH);双林汽车(300100.SZ);腾龙股份(603158.SH)等

本文核心数据:汽车零部件;新能源汽车;生物医药;人工智能;集成电路;产业规模

1、江苏省特色产业政策环境

——江苏省特色产业政策数统计

2020-2023年,人工智能产业政策数量较多,在2020年该产业政策数量达到了133个。汽车零部件产业政策数量较少,2023年该产业政策数量仅为18个。

——江苏省特色产业重点政策梳理

江苏省生物医药领域重点政策文件有《江苏省“十四五”健康产业发展规划》、《江苏省“十四五”医药产业发展规划》等,其中《江苏省“十四五”健康产业发展规划》关注点为打造世界级生物医药产业集群,《江苏省“十四五”医药产业发展规划》主要对生物医药产业提出发展目标。

——江苏省特色产业各市区域政策统计

江苏省各区域均颁布相关政策支持特色产业的发展,其中南京与苏州颁布的政策数量较多。截至2024年7月12日,南京发布新能源汽车政策157条、汽车零部件政策49条、人工智能政策96条、生物医药政策165条、集成电路政策106条。

2、江苏省特色产业发展现状

——江苏省特色产业规模现状

从产业规模来看,2020-2023年,江苏省特色产业规模均呈现增长趋势,其中汽车零部件产业规模年均增长率最大,2020-2023年年均增长率为24.58%,其次为人工智能产业,2020-2023年算力规模年均增长率为15.7%。

——江苏省特色产业各市规模现状

常州市新能源汽车产业发展情况较好,2020年常州市新能源汽车产量为3.6万辆,2023年产量达到了67.85万辆,2020-2023年年均增长率达到了166.1%。苏州市人工智能、集成电路与汽车零部件产业发展较好,在人工智能领域,苏州市人工智能算力中心统筹智算算力为3EFLOPS,有效支撑制造业“智改数转网联”;在集成电路领域,苏州持续强链补链延链,2023年集成电路产业销售收入达到1413.83亿元,2020-2023年年均增长率为31.22%;在汽车零部件领域,苏州汽车零部件产业持续发展迅猛,形成了以汽车零部件制造为主导,零部件研发和创新能力不断提升的产业格局,2023年汽车零部件企业产值占全省之比为36.51%。

3、江苏省特色产业企业优势分析

——江苏省特色产业企业总数

从新注册企业数量来看,2020-2023年,江苏省人工智能企业上升趋势最明显,2023年江苏省人工智能企业达到733家,同比增长67%。从各类型企业总数来看,汽车零部件高新技术企业与专精特新中小企业数量最多,截至2024年7月12日,江苏省汽车零部件高新技术企业558家,专精特新中小企业191家。

——江苏省特色产业企业空间布局

南京、常州、苏州、无锡等地五个特色产业均有企业布局,南京集成电路领域有企业蓝洋智能、长晶浦联;汽车零部件领域有企业爱尔集新能源;新能源汽车领域有企业金龙客车、长安汽车;生物医药领域有企业京达生物、优宁维、赛尔金;人工智能领域有企业塔帝思、小视科技、瓦尔基里、思必驰。具体情况如下所示:

——江苏省特色产业载体空间布局

从特色产业载体的空间布局来看,苏州、南京、无锡等地布局较完善,南京集成电路领域有产业载体江北新区软件园、南京国际集成电路设计产业园;汽车零部件领域有纳科汽车创意园、动力蚂蚁汽车创业园、南京万驰国际汽车公园;新能源汽车领域有南京新能源汽车产业园、开沃新能源汽车生产基地、南京泉峰新能源工业区;生物医药领域有南京生物医药谷、南京兴智生物医药科技园;人工智能领域有浙大网新人工智能产业园、浦口高新区人工智能产业园。

4、江苏省特色产业重大项目梳理

根据江苏省人民政府发布的《2024年江苏省重大项目名单》,2024年江苏省重大建设项目主要分布在苏州市与南京市。

5、江苏省特色产业迁移发展分析

截至2024年7月12日,人工智能产业对外投资企业最多,为112家,主要分布在南京与苏州,具体情况如下所示:

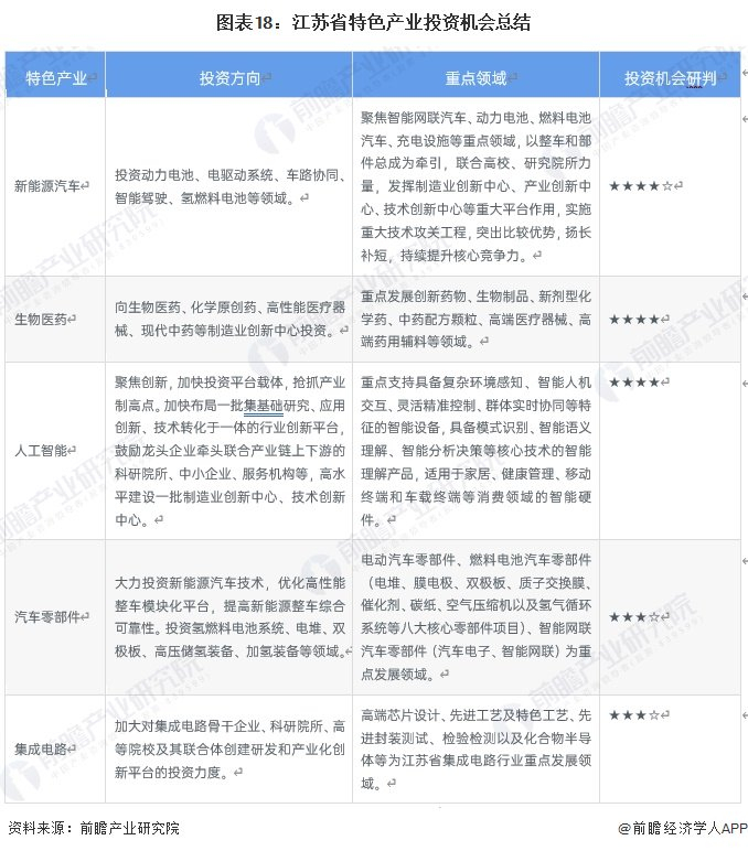
6、江苏省特色产业投资机会分析

——江苏省特色产业政策前瞻

——江苏省特色产业优势及投资机会总结

通过总结可知,江苏省新能源汽车与生物医药领域颁布的政策较多,截至2024年7月12日,江苏省新能源汽车、生物医药分别颁布政策1277条与1004家,发展优势更明显。

注:满分为五颗星;☆为半星

更多本行业研究分析详见前瞻产业研究院《中国新能源汽车行业市场前瞻与投资战略规划分析报告》。

同时前瞻产业研究院还提供产业新赛道研究、投资可行性研究、产业规划、园区规划、产业招商、产业图谱、产业大数据、智慧招商系统、行业地位证明、IPO咨询/募投可研、专精特新小巨人申报等解决方案。在招股说明书、公司年度报告等任何公开信息披露中引用本篇文章内容,需要获取前瞻产业研究院的正规授权。

更多深度行业分析尽在【前瞻经济学人APP】,还可以与500+经济学家/资深行业研究员交流互动。更多企业数据、企业资讯、企业发展情况尽在【企查猫APP】,性价比最高功能最全的企业查询平台。

加载中...