新浪财经

闲鱼突然公告:要收费!网友炸锅

21世纪经济报道

关注

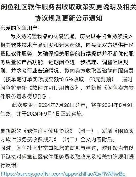
7月26日,闲鱼发布公示,宣布将面向全体卖家收取0.6%的基础软件服务费(单笔最高收取60元)。同时仅针对同一自然月内,产生的成交订单数量大于10件且累计成交金额大于10000元的卖家,超出后的每一笔订单实际成交额的1%收取软件服务费。

该变更将于8月9日生效,并于9月1日正式实施。

众多网友对此表达不满

公告一出,网友们纷纷表达不满,表示要“在线蹲一个代替平台”。

也有网友表示可以接受:

被曝平台暗藏涉黄交易

闲鱼回应

近日,闲鱼上以“捷安特”“二手空调”“硬币”“苹果取卡针”等为暗号开展的“颜色交易”引发关注。

据读特新闻报道,记者在平台搜“捷安特”,出现了大量商品,但文案中“女生自用”“可骑XX分钟”充满暗示意味。闲鱼上标价99元的“苹果取卡针”,文案写着“不要问我一个卡针为什么卖这么贵,有些东西不是用价值来衡量的”。还有已陆续被封号的“二手空调,上门安装”,详情页无不配上美女照。此外,标价几百到几千元的1角硬币,实则是出售色情服务,而硬币年份就是服务者年龄。

对此,闲鱼工作人员表示,对于类似情况,可上传截图和聊天记录举报,如情况属实会封号。

闲鱼MAU达1.62亿

未来三年会在线下店方面坚定投入

QuestMobile发布的《年轻人群生活偏好及购买行为研究报告》显示,凭借日渐走高的渗透率,闲鱼和小红书、B站并列成为最受年轻人喜爱的主流电商平台。2023年,闲鱼的日均交易额已突破10亿元,月均日活跃用户已达到3668万,其中“95后”占比43%。

7月1日,据数据平台QuestMobile最新报告显示,2024年4月,闲鱼月活用户已达1.62亿,同比增长19.1%。

7月2日,闲鱼总裁季山在一场媒体专访中谈到了对闲鱼线下店的看法,季山称,闲鱼在未来三年会在线下店方面有坚定的投入。他介绍道,很多人觉得卖二手闲置太麻烦,或者商品价格太低不值得上架,但事实上二手生意是离不开线下的,这件事情是避不开的、早晚都要做的。不过,社区店不一定是闲鱼线下店最终的解法,可能还会有校园店、物流店、专营店等等,以社区为节点服务周边的物流、校园等等。

本文综合自新闻晨报、闲鱼APP、广州日报、读特新闻、深圳新闻网、新浪财经等

加载中...