新浪财经

重磅!2024年中国及31省市海上风电行业政策汇总及解读(全)

前瞻网

关注

转自:前瞻产业研究院

产业主要上市公司:上海电气(601727)、金风科技(002202)、明阳智能(601615)、湘电风能(600416)、太原重工(600169)等

本文核心数据:国家海上风电行业政策;各省市海上风电行业政策

1、政策历程图

我国政策鼓励和支持海上风电行业发展。“十二五”及以前,国家政策侧重于开展海上风电项目示范,促进海上风电规模化发展,以及加强海上风电技术研究;十三五”期间,国家开始统筹规划海上风电建设,完善风电市场化交易机制,实行补贴政策,开展平价上网项目建设,我国海上风电建设规模快速扩大;十四五”时期,海上风电平价时代到来,中央财政明确2022年起不再对新建海上风电项目进行补贴,国家政策重点转向加快制定海上风电开发技术标准,推动深远海、漂浮式海上风电建设等。

2、国家层面政策汇总及解读

——国家层面海上风电行业政策汇总

2019-2024年以来,国务院、国家发改委、商务部等多部门都陆续印发了支持、规范海上风电行业的发展政策,内容涉及降低风电项目工程造价、推动风电基地建设、绿色低碳转型和平价上网等政策内容:

——国家层面海上风电行业发展目标解读

根“十四五”以来,我国海上风电行业相关国家政策密集出台,除国家财政补贴全面停止以外,《加快电力装备绿色低碳创新发展行动计划》《“十四五”可再生能源发展规划》《“十四五”能源领域科技创新规划》等多项政策规划均强调要重点发展深远海、漂浮式海上风电装备等,整体来看,提升技术水平是“十四五”期间我国海上风电行业发展的主要方向。

3、各省市层面的政策汇总及解读

——31省市海上风电行业政策汇总

在国家政策的引导下,各省市地方政策近年来也均对海上风电行业有所提及:

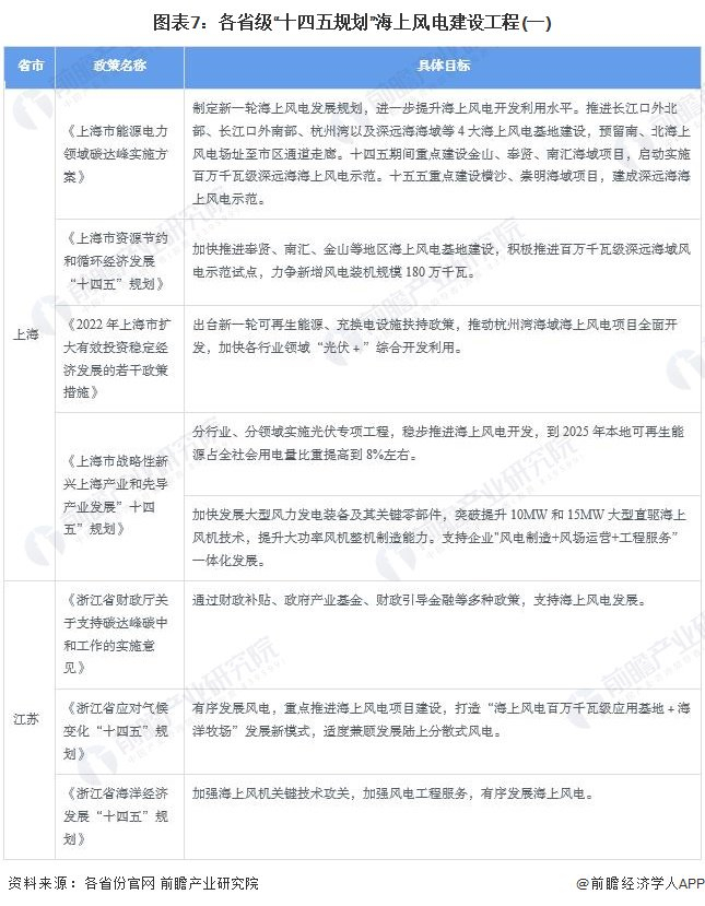
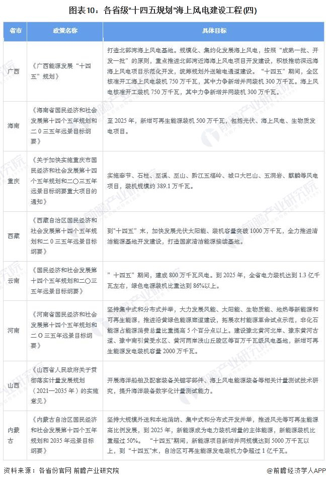
——31省市海上风电行业发展目标解读

“十四五”期间,我国沿海省市均针对海上风电行业提出了明确发展目标,例如辽宁省力争到2025年海上风电累计并网装机容量达到4050兆瓦;江苏省“十四五”期间规划海上风电项目场址28个,总规模909万KW;浙江省“十四五”期间力争海上风电新增装机容量450万千瓦以上等。具体如下:

更多本行业研究分析详见前瞻产业研究院《中国海上风力发电(海上风电)行业发展前景预测与投资策略规划分析报告》。

同时前瞻产业研究院还提供产业新赛道研究、投资可行性研究、产业规划、园区规划、产业招商、产业图谱、产业大数据、智慧招商系统、行业地位证明、IPO咨询/募投可研、专精特新小巨人申报等解决方案。在招股说明书、公司年度报告等任何公开信息披露中引用本篇文章内容,需要获取前瞻产业研究院的正规授权。

更多深度行业分析尽在【前瞻经济学人APP】,还可以与500+经济学家/资深行业研究员交流互动。更多企业数据、企业资讯、企业发展情况尽在【企查猫APP】,性价比最高功能最全的企业查询平台。

加载中...