【山证通信】中兴通讯公司深度:乘AI东风加强算力业务布局,第二增长曲线打开新空间
财经自媒体
通信设备商龙头,盈利能力持续提升。中兴通讯作为全球四大通信设备供应商之一,目前主要发展路线为在保持以传统第一曲线业务核心竞争力的同时,加速拓展服务器及存储等以算力为代表的第二曲线业务。公司业务按板块分为运营商、政企客户和消费者三大板块,运营商仍为主要基本盘,且公司盈利能力明显提升;另一方面,公司加大研发投入力度,在算力进行多方面布局,随相关产品市占率提升,公司有望迎来新一轮增长。
公司在5G-A方面布局较早。5G-A业务已形成“无缝万兆、泛在智能、确定能力、空天地一体、千亿物联、全域通感”六大场景和相应技术能力,面向toC、toB和toX三大领域,随运营商云计算资本开支提高,5G-A有望再赋能公司运营商业务。
公司第二增长曲线以算力为核心,布局全栈智算网络:公司推出星云智算解决方案,面向训练和推理两类场景,打造智能硬件基础设施、AI平台、大模型及应用三个层次的开放生态全栈智算解决方案。其中服务器与存储引领增长,公司在移动、电信的多个招标项目中多次中标第一候选人,AI服务器可满足训练推理等高性能需求,分布式存储+DPU有望在后摩尔时代成为存储卡点的主要解决方案,公司服务器与存储板块将继续受益于AI建设带来的算力需求。此外,公司在交换机、数据库、大模型等方面有序展开,可服务于互联网、金融、电力、交通等多产业政企客户不同算力建设规划;子公司中兴微电子已实现交换芯片、NP芯片等无线、有线、手机多芯片自主研发,位居国内半导体企业前列,以雄厚的研发实力为公司提供增长动能。
盈利预测、估值分析和投资建议:预计公司2024-26年归母公司净利润105.06/129.14/142.81亿元,同比增长12.7%/22.9%/10.6%,对应EPS为 2.20/2.70/2.99元,PE为12.3/10.0/9.0倍,作为国内通信设备商龙头,公司无线及有线基本盘稳固,第二增长曲线增长潜力较大,具有较大超预期空间,综合考虑公司的成长性与可比公司估值,首次覆盖给予公司“增持-A”评级。
风险提示:国别风险;汇率风险;利率风险;客户信用风险。
财务数据与估值
资料来源:最闻,山西证券研究所
【中兴通讯:国内ICT龙头,紧抓数智转型机遇】
全球主要通信设备供应商,积极拓展第二增长曲线
中兴通讯是全球四大主流通信设备供应商之一,也是中国最大的上市通信设备商。公司成立于1985年,历经近四十年浮沉,见证通信行业由1G/2G时代到如今5.5G时代,定位及发展路线由最初产品型企业到如今综合通信与信息技术解决方案提供商。目前,公司服务于全球电信运营商、政企客户和消费者,业务涵盖无线、有线、算力能源、终端等ICT行业完整的端到端产品及综合解决方案,在保持以无线、有线产品为主的第一曲线业务核心竞争力的同时,围绕“ 连接+算力+能力+智力”发力,加速拓展服务器及存储、交换机、大模型及自研芯片等以算力为代表的第二曲线业务。
表1:中兴通讯发展历史
资料来源:中兴通讯官网,鲜枣课堂,山西证券研究所
图1:中兴通讯业务及应用布局
资料来源:公司2023年年报,山西证券研究所
盈利能力提升,运营商仍为营收主要来源
业绩端,2018年公司因受美国制裁营收及利润均受损严重,此后公司逐步恢复,近年来保持稳步增长。2021-2024Q1年公司营收分别1,145.22/1,229.54/1,242.51/305.78亿元,同比分别12.88%/7.36%/1.05%/4.93%;归母净利润分别68.13/80.80/93.26/27.41亿元,同比分别59.94%/18.60%/15.41%/3.74%。
图2:公司营收及同比
资料来源:wind,山西证券研究所
图3:公司归母净利润及同比
资料来源:wind,山西证券研究所
分业务来看,运营商仍为公司基本盘,营收占比接近70%,公司是全球主要通信设备供应商之一。目前全球通信设备格局相对稳定,根据Dell’Oro Group,2023年华为、诺基亚、爱立信、中兴、思科、三星和Ciena共占据市场约80%的份额,其中华为、诺基亚、爱立信分别占30%,15%和13%,中兴通讯在2023H1/2023电信市场份额均位列第四,其中2023年市场份额为11%,保持与2022年相同份额。
图4:2023H1全球电信市场设备市场份额
资料来源:Dell’Oro Group,山西证券研究所
图5:2023年全球电信市场设备市场份额
资料来源:Tvtech援引Dell’Oro Group,山西证券研究所
从后续发展来看,运营商业务方面,中兴通讯一方面加强 5G、全光网络等技术创新,联合运营商推进 5G-A技术,同时与运营商开展算力网络、云网融合创新,产品在国内保持领先地位,国际市场在欧洲、非洲等多地实现空白突破。具体来看,运营商传统网络方面,2023年,公司无线网络突破大 T 在科特迪瓦、哈萨克斯坦、拉美三国等国家分支的首都区域,核心网产品以大份额中标马来西亚、泰国等国家主流运营商集采项目,固网产品中标中国移动 400G OTN 骨干网集采项目并突破大 T 在西班牙、阿根廷、阿尔及利亚等国家分支,核心路由器连续 9年中标中国电信集采项目,在国内运营商实现全场景规模商用;运营商算力网络方面,公司把握算力爆发机遇,在服务器、数据中心交换机、数据中心和云电脑方面均保持领先或获得中标份额提升。政企业务与消费者方面,公司总体把握第二增长曲线,通过服务器、交换机、自研芯片等算力产品提升在国内的市场份额。
毛利率方面,2020年后运营商毛利率呈现明显提升趋势,2021-2023运营商毛利率分别42.45%/46.22%/49.11%,主要系受益于收入结构变动及成本优化;2023年政企及消费者业务毛利率也均有提升,国际家庭信息终端、手机产品毛利率提升是消费者业务毛利率提升的主要原因。
图6:公司分业务营收占比
资料来源:wind,山西证券研究所
图7:公司分业务毛利率
资料来源:wind,山西证券研究所
2020年后公司盈利能力稳步提升。公司2021-2024Q1毛利率分别35.24%/37.19%/41.53%/42.02%,净利率分别6.14%/6.34%/7.44%/9.03%。期间费用率方面,公司销售与管理费用率相对稳定,2021-2023公司销售费用率分别7.63%/7.46%/8.19%/6.67%,管理费用率分别4.75%/4.34%/4.53%/3.72%;公司注重研发投入,研发费用率提高较为迅速,2021-2023年公司研发费用率分别16.42%/17.57%/20.35%/20.85%。
图8:公司毛利率净利率
资料来源:wind,山西证券研究所
图9:公司期间费用率
资料来源:wind,山西证券研究所
研发具体来看,2018年后公司研发费用保持快速增长,2021-2023研发费用分别188.04/216.02/252.89亿元,同比分别27.1%/14.9%/17.1%。选取烽火通信、大唐电信、华为三家主要通信设备商与公司进行比较,2022年公司研发费用率反超大唐电信,且继续呈现出更加陡峭的态势。专利方面,根据美国商业专利数据库(IFI Claims)发布全球250强专利领导者的数据,截至2024年1月2日,中兴位居专利持有数第56位;根据LexisNexis IPlytics,2023年全球5G专利族总数排名中中兴位居第7位,前6位分别为华为、高通、三星、爱立信、诺基亚和LG电子。
图10:公司研发费用及同比
资料来源:wind,山西证券研究所
图11:主要通信设备商研发费用率(%)
资料来源:wind,华为官网,山西证券研究所
图12:全球专利排名靠前
资料来源:ificlaims,山西证券研究所
图13:全球5G专利持有者排名
资料来源:LexisNexis,山西证券研究所
股权结构稳定,新领导团队技术背景深厚
公司国资背景优势显著,股权结构稳定,无实际控制人。中兴新通讯有限公司是中兴通讯第一大股东,持股比例20.09%,为公司的控股股东。中兴新由中兴维先通、西安微电子、航天广宇、国兴睿科四方股东合资持股,持股比例分别 49%、34%、14.5%和2.5%。其中,中兴维先通由中兴通讯创始人侯为贵等创始人完全持股;西安微电子技术研究所隶属于中国航天科技集团第九研究院。
图14:公司股权结构
资料来源:wind,山西证券研究所
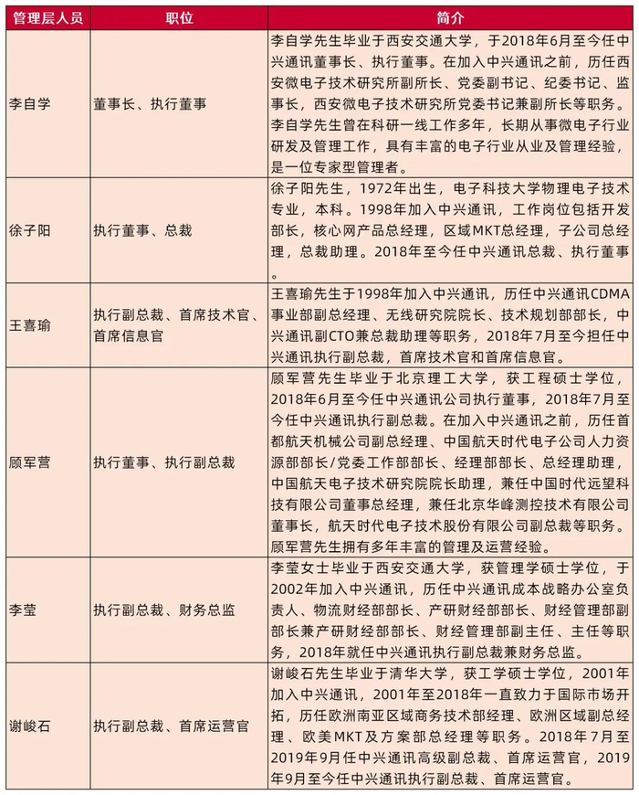
公司新一代主要管理人员均为专业背景出身,技术储备及经验丰富。2018年,公司管理层与董事会改组,原中兴通讯电信云与核心网络产品线总裁徐子阳出任中兴通讯新首席执行官,原中兴通讯无线研究院院长、中兴通讯副CTO王喜瑜出任新CTO,原中兴通讯副总裁李莹担任新CFO。李自学毕业于西安交通大学,曾在西安微电子技术研究所担任高级管理人员;总裁徐子阳毕业于电子科技大学电子技术专业,产品开发管理经验丰富;执行副总裁王喜瑜、顾军营等均有深厚技术背景,多年产业从业经验,为公司发展奠定坚实基础。
表2:公司管理层简介
资料来源:中兴通讯官网,山西证券研究所
运营商板块:5G-A技术领先,多种方案及产品赋能产业
中兴通讯5G-A以“无缝万兆、泛在智能、确定能力、空天地一体、千亿物联、全域通感”六大场景和技术能力,面向toC、toB和toX三大领域。在toC领域,以无缝万兆和泛在智能等为技术支撑底座,通过网络增强,全面提升大众数智生活,例如通过可穿戴设备提供身临其境的沉浸式体验;在toB领域,着重增强从管理域向生产域的网络能力,深入赋能数智行业,支撑的能力底座包括千亿物联、确定能力等;在toX新经济领域,通过拓展全域通感算控、空天地一体等能力底座支撑星网、低空、车联等业务,助力数智社会和新经济赛道的储备。
图15:中兴通讯5G-A布局
资料来源:中兴通讯官网,山西证券研究所
具体来看,六大应用场景可在提升容量、实现不同行业互联融合、提供工业现场网的云网业智融合的一站式综合解决方案、网络智算、车联网、卫星通信等多角度实现跨越。在2024年“5G-Advanced联合创新及新品发布会”上,公司发布面向5G-A时代的十大创新产品,涵盖了业界首创的恒定功放效率UBR产品、可提供超万兆体验的系列AAU产品、拓展5G低空和星连的新品,以及通信与算力融合的系列产品,为5G-A全景筑基。
图16:中兴通讯MWC24展示的5G-A系列新品家族
资料来源:中兴通讯官网,山西证券研究所
【第二增长曲线:乘AI东风布局完善算力产品布局】
构建全栈智算设施,从全连接向连接+算力深化拓展
公司推出星云智算解决方案,面向训练和推理两类场景,打造智能基础设施、AI平台、大模型及应用三个层次的开放生态全栈智算解决方案。其中1)智算基础设施层包括IDC、AI计算、融合存储、无损网络和资源管理平台,从大模型训练智算中心到训推混合智算中心再到边缘训推一体机,不同层次智算基础设施满足不同场景需求。智算服务器兼容国内外主流CPU/GPU;提供全国产化100G和200G网卡,并将在今年推出支持100G无损网络的全国产化DPU卡;已发布千卡级GPU /单POD资源池业务规模的全盒式400G Fabric网络解决方案,并即将发布新一代400G Fabric产品,同时提前布局下一代800G Fabric;全系列智算中心解决方案,风液混合调节,PUE低至1.13;以上产品系列可满足万卡级GPU超大规模组网和模型训练需求、多样化算力推理,全力构建开放解耦生态。2)AI平台层以开放、解耦为核心,拥有完备AI平台产品,公司提供面向大模型的组件化AI平台(AIS,AI Studio),AI平台向上提供统一的编程环境及工具链,最大化降低模型开发及迁移成本,助力生态建设。3)在大模型领域,公司采用“1+N+X”策略,其中,星云大模型采用自研与生态合作并举,并在此基础上通过领域知识增量预训练“N”个领域大模型,包括研发代码大模型、通信大模型、政务大模型、园区大模型等,进而衍生出“X”种应用。其中代码大模型已经在公司研发发挥重要作用,编码效率提升30%;通信大模型结合数字孪生和大小模型协同,在网络保障、跨域问题闭环、问题感知处理、加密短视频感知评估、智能反诈等领域已经落地实践。
图17:中兴通讯星云智算解决方案
资料来源:中兴通讯官网,山西证券研究所
运营商市场服务器存储取得领先地位
行业层面来看,根据Trendforce,受经济持续疲软及高通胀等宏观因素影响,2023年全球服务器出货量同比下滑6.0%,2024年有望小幅回暖。另一方面,市场仍聚焦部署AI服务器,受益于北美云端数据中心业者订单带动,大多数ODM厂商预期AI 服务器出货增长率及占比均有望达双位数;Trendforce预计2024年AI服务器出货占比约12.1%,约为165万台,高于2023年预计的150万台。
图18:全球服务器整机出货量(2024年预测值)
资料来源:Trendforce,山西证券研究所
图19:全球AI服务器出货量预测(2023年预测)
资料来源:TrendForce集邦咨询,山西证券研究所
国内来看,根据IDC,2023年中国加速服务器市场规模达到94亿美元,同比2022年增长104%,其中其中GPU服务器占92%,达到87亿美元。格局来看,从厂商销售额角度,浪潮、新华三、宁畅位居前三,占据了近70%的市场份额;从服务器出货台数角度,浪潮、坤前、新华三位居前三名,占有超过50%以上的市场份额。
中兴通讯自2005年成立服务器及存储产品线,目前是公司第二增长曲线重点布局业务。公司目前拥有全系列的服务器及存储产品,包括通算服务器、智算服务器、高性能存储以及训推一体机等的系列产品与方案,可保证公司向运营商及政企等客户提供AI训练推理、通用场景等多种服务。具体来看,公司全系列服务器支持液冷和异构加速,推出高密度全液冷整机柜解决方案,存储产品提供分布式磁阵和全闪磁阵组合,AiCube训推一体机集成了计算、存储、网络设备和 AI 平台软件,满足边缘节点本地化部署需求。
图20:公司服务器与存储业务发展历程
资料来源:中兴通讯官网,中兴Openlab实验室,山西证券研究所
在电信市场,中兴通讯已处于三大运营商服务器供应商龙头。根据通信产业网,2022/2023年,中兴通讯在电信市场服务器供应均位列第一,供应份额约为25%。在中国移动2023-2024 PC服务器集采项目中,公司继续拿下二个标包头名,展现在通用服务器行业显著优势。
图21:2023年电信市场服务器供应商份额
资料来源:通信产业网,通信产业报,山西证券研究所
图22:2022年电信市场服务器供应商份额
资料来源:通信产业网,通信产业报,山西证券研究所
高性能服务器方面,中兴通讯把握AI算力布局机会。推理服务器R6500 服务器最高可支持 20 块异构计算智能加速引擎,满足 AI、高性能计算等多样性算力场景需求;训练方面,公司推出专为AI大模型训练设计的服务器R6900 G5,该款服务器基于H800 NVLINK GPU和Intel至强CPU,支持节点间IB/RoCE组网,无阻塞带宽高达4.8Tbps,同时R6900 G5采用GPU+CPU双液冷技术,使整机功耗下降幅度超过1000W。2024年在MWC24巴塞罗那上,中兴通讯推出了AiCube训推一体机,为运营商和行业用户提供Ai-In-One一站式智算解决方案,用户可以根据需求进行训推资源的灵活分配,实现最佳的性能和成本平衡;AiCube还提供端到端的工具链,大幅降低了模型训练的门槛,并内置了多种模型和应用,支持私域数据的本地精细调整,确保数据的安全性。
图23:中兴通讯服务器示例图
资料来源:中兴通讯官网,山西证券研究所
图24:中兴通讯训推一体机示例图
资料来源:中兴通讯官网,山西证券研究所
中兴通讯智算AI平台,助力大模型训推工程化。中兴通讯开发了异构算力管理与AI模型训练推理平台——智算AI平台。平台由硬件适配层、引擎层、服务层和能力层组成,从基础算力和调度技术、深度学习框架及引擎,到NLP、视觉、语音、大模型等感知、认知能力,AI平台作为推动企业智能化转型的关键基础设施,不仅整合了计算硬、软件工具,还提供了AI算法的研发接口。通过这种全面的整合,AI平台大大提高了资源的利用效率,加速了AI的落地应用。中兴AI Booster智算平台,由AI资源管理平台和AI训推平台有机构成。AI资源管理平台,支持异构算力统一管理、编排和调度,支持资源池化、虚拟化,最大化资源利用率。AI训推平台,通过工具链,实现大模型训推过程全流程贯通,向导式引导,过程可视化。用户无需感知智算资源情况,工具链触发模型最优自动并行训练、评估/优化、一键部署,降低大模型训练和推理的技术难度和工程化难度,可快速训练精调出不同行业的专属大模型,例如运维大模型、政务大模型、园区大模型等。
图25:中兴通讯布局AI智算平台关键技术
资料来源:中兴通讯官网,山西证券研究所
分布式存储+DPU加速数据中心转型。数据中心I/O带宽增长对存储性能提出越来越严苛的要求,存储网络延时从毫秒级下降到如今的微秒级,未来甚至逼近纳秒级,对CPU处理存储网络数据的时效性提出更高要求。为解决后摩尔时代I/O性能瓶颈,保证存储协议处理高效,使用DPU(data processing unit,数据处理器)来释放CPU资源的存储硬件加速卸载方案应运而生。DPU是一种新型可编程处理器,集算力卸载能力、数据加速能力、无损网络传输等多重优势于一体;DPU上存储加速主要应用包含几个方面:1)DPU加速带来性能提升:DPU具有NVMe-oF(NVME over fabric)能力,在分散的计算架构中,连接不同资源池的方式将从原来的系统总线承载,转变成总线-网络-总线的方式;2)DPU助力“算存分离”:计算侧运行的业务应用和操作系统内核,可以用简单的本地存储访问 API,就能实现对远端存储系统的高效透明访问。所有的安全加密、数据去重压缩、负载均衡等复杂又必须的功能则可完全由DPU透明地加速、卸载;3)DPU释放CPU的资源,加速提升效率:随着集群规模的增大,服务器上存储IO负载持续消耗、占用主机CPU资源,通过DPU加速的存储技术,可以使服务器上的CPU满负荷投入到容器、虚拟机中运行的计算业务中。
公司致力于分布式存储产品的自主研发,协同自研DPU软硬一体产品,通过关键技术优化,构建以DPU为中心的分布式存储硬件加速方案。通过DPU硬件加速技术,可满足客户对于边缘计算场景、AI训练高性能存储读写场景、零信任安全等场景多样化、高性能的存储要求。
图26:中兴通讯分布式存储+DPU硬件加速方案
资料来源:中兴通讯官网,山西证券研究所
客户合作方面,中兴中标中国电信AI算力服务器(2023-2024年)集采项目;且已连续3年中标百度服务器年度框架招标项目,2023年3月,中兴与百度宣布,公司服务器将支持百度“文心一言”,在运营商与政企客户均深化AI算力支撑。根据公司在投资者问答平台上披露,公司AI服务器在运营商和互联网公司已有发货,同步拓展千卡/万卡集群相关的智算项目,随国内算力建设推进,中兴AI服务器有望凭借与运营商及互联网企业的良好合作基础提升市场份额。
政企市场ROCE网络数据库大模型进展有序
除服务器与存储业务外,公司在交换机、数据库、大模型等进展有序。
交换机方面,公司交换机主要围绕以太网交换机。根据IDC,2023年中国交换机市场同比增长0.7%,其中数据中心交换机同比增长2.2%;从细分场景来看,企业网数据中心交换机主要由于互联网行业近两年持续的颓势影响投资,运营商数据中心交换机自2022年以来保持建设高涨,集采、网络云、IT云建设持续进行;预计2024年开始,受AI大规模建设推进,400Gbps端口出货量将继续增长。
图27:2023年国内网络市场规模
资料来源:IDC咨询,山西证券研究所
图28:中兴通讯ZXR10 9900X交换机
资料来源:中兴通讯官网,山西证券研究所
中兴通讯数据中心交换机已布局800G、400G、100G等多种产品,ZXR109900X系列核心器件已实现全自研,采用创新单层多轨方案,112GSerDes,总线架构,支持通算、存储、智算综合承载,可提供万卡规模的智算中心组网。根据IDC,2023年前三季度,公司数据中心交换机国内市场份额同比增速第一,随运营商及政企客户在云计算及AI加快建设;根据公司在投资者问答平台上披露,目前公司100G/400G数据中心交换机已批量销售,800G数据中心交换机已开始向市场推广。
表3:主要交换机性能
资料来源:中兴通讯官网,山西证券研究所
公司自研GoldenDB分布式数据库。GoldenDB历经20+年技术积累,引领国产数据库自主创新,专利超过200项,实现内核100%自主掌控,应用于国内金融、运营商市场并持续拓展海关、交通、能源、港口等多个行业市场。具体来看,在金融市场,GoldenDB实现国有大行、股份制银行等头部客户持续突破并打造多个典型案例;新突破浦发银行、浙商银行、宁波银行、中国进出口行、中信建投证券、广发证券等金融行业头部客户;顺利实现在建设银行、工商银行、光大银行、广发银行、恒丰银行、山东城商银行联盟等客户完成核心业务投产。根据 Frost &Sullivan 报告, GoldenDB 实现 2022 年银行业金融级分布式数据库市场份额第一,并在2023 年银行核心、次核心、非银核心系统三项投产数量排名第一;在运营商市场,GoldenDB保持中国移动、中国联通份额第一;打造山东移动 CRM & BOSS、浙江移动账务核心、河北移动账务核心、中国移动 CMIOT 核心支撑系统等标杆项目,并在中国移动集团和十多个省份完成投产。
图29:GoldenDB 逻辑架构图
资料来源:《GoldenDB 分布式事务型数据库金融应用指南》,山西证券研究所
图30:GoldenDB 发展历程
资料来源:《GoldenDB 分布式事务型数据库金融应用指南》,山西证券研究所
公司发布“星云研发大模型”,已为研发、通信、政务、水利、园区等多行业提升效率。“星云研发大模型”旨在辅助开发人员进行需求分析、产品设计、编程、测试、版本部署等,具有“三全两一”的特性,“三全”即中兴通讯全自研编码模型;全流程助力研发提效;支持与合作伙伴的全方位合作;“两一”即“星云研发大模型”位于编码类模型第一梯队;助力整体研发提效10%。2024年4月,数字星云3.0版本发布,数字星云3.0一方面可助力AI,解决AI在产业应用落地过程中数据处理、训练推理、应用开发、灵活部署和安全保障的五大挑战;另一方面可借力AI,使用AI技术全面升级数字星云的原有架构和功能,帮助公司客户和合作伙伴应用AI技术。
图31:数字星云3.0
资料来源:中兴通讯官网,山西证券研究所
中兴微电子:自研芯片构筑核心壁垒
中兴微电子成立于1996年,前身是中兴通讯IC设计部,专门从事芯片研发,成立之初主要研发包括SDH/MSTP传输、交叉芯片在内的承载网设备芯片;2003年11月,中兴在IC设计部的基础上,成立了全资子公司中兴微电子,主要任务负责WCDMA为代表的3G核心芯片等。2005年,中兴微电子成立手机芯片研发团队;2008年后,中兴通讯启动数据通信领域芯片的自主研发,并于2010年成功推出第一代自研交换芯片;2013年,中兴推出ZX297510芯片,这是中国第一款基于28nm工艺制程的4G基带处理芯片。目前,中兴微电子自主研发并成功商用的芯片达到120多种,产品覆盖ICT产业“云、管道、终端”全领域,服务全球160多个国家和地区。
图32:中兴微电子发展历程
资料来源:中兴官网,中兴微电子官网,阿尔法工场,C114通信网,电子产品世界,芯智讯,36氪,通信世界周刊、EEFOCUS,山西证券研究所
目前公司在数据通信领域芯片研发已持续10年,具备交换网芯片、查找芯片和NP芯片等数据通信设备需要的全系列芯片的研发能力。交换机芯片方面,随第一代交换芯片研发成功并迅速在路由器、PTN、OTN等产品上成功应用,随后中兴以3年一代的速度进行交换网芯片迭代,2013年1.8T、2015年3.6T,2018年中兴通讯推出交换容量8.8Tbps的第四代自研交换网芯片,达到业界一流水平。2020年启动第五代自研交换网芯片的研发;此外,为实现数通产品能力的全面提升,公司攻克有数通设备发动机之称的NP(网络处理器)芯片。NP芯片的技术复杂度极高,全球具备NP芯片开发能力的IC公司屈指可数,公司经3年研发,在2015年推出首款自研NP芯片——SSP-1,SSP-1采用RTC(Run To Completion)架构,以全自主知识产权可编程的微处理器内核,加上超高速crossbar内核互联技术,同时具有高性能和灵活可编程的特性,并设计超大指令空间,所有的转发流程均为可编程,通过微码+动态表项的组合,满足复杂场景下业务处理的要求,在不需要更换硬件的情况下,通过升级微码就可以平滑支持新业务;2019年初,公司又推出业界首款集成FlexE和TSN功能的NP芯片;2017年和2020年,公司相继启动第三代和第四代自研NP的研发,第4代NP的规划已在接口容量上对齐业内一流水平,采用最先进的5nm工艺和112Gbps Serdes技术,芯片集成度将得到进一步提升。
图33:中兴主要芯片进展历程
资料来源:中兴通讯官网,山西证券研究所
中兴微电子作为中兴通讯自研芯片核心竞争力来源,其主要研发实力包括IP设计能力、SOC架构设计能力、低功耗设计能力及封装设计及测试能力等,目前中兴微电子可提供无线通信,宽带接入,光传送,路由交换等领域核心芯片及解决方案。根据Gartner, 2022年,中兴微电子在国内半导体企业营收排名中分别位列第十名,未来将有望继续保持自身规模及影响力扩大。
图34:中兴微电子研发实力
资料来源:中兴微电子官网,山西证券研究所
图35:2022年中国半导体厂商营收排名
资料来源:eenewseurope援引Gartner,山西证券研究所
【盈利预测及投资建议】
公司业务主要分为运营商业务、政企业务和消费者业务三大板块。
运营商业务:可主要分为无线业务、有线业务和电信业务,分别进行测算后预计运营商业务2024-26年营收分别为 860.98/944.85/1017.60亿元,同比分别4.01%/9.74%/7.70%,毛利率分别48.00%/48.00%/48.00%。
政企业务:包括服务器、交换机、路由器等,分别进行测算后预计2024-26年营收分别为169.80/212.25/265.31亿元,同比分别25.00%/25.00%/25.00%,毛利率分别27.80%/28.0%/28.00%。
消费者业务:可主要分为手机终端、家庭终端和移动互联业务,分别进行测算后预计消费者业务2024-26年营收分别为306.98/341.52/382.06亿元,同比分别10.00%/11.25%/11.87%,毛利率分别20.00%/20.50%/21.00%。
表4:中兴通讯业务营收拆分(单位:亿元)
资料来源:wind,山西证券研究所
综合以上分析,我们预计公司2024-26年营收分别1337.77/1498.62/1664.97亿元,同比分别增长7.7%/12.0%/11.1%,2024-26年归母公司净利润105.06/129.14/142.81亿元,同比增长12.7%/22.9%/10.6%,对应EPS为 2.20/2.70/2.99元,PE为12.3/10.0/9.0倍。
表5:经营估值及预测表
资料来源:wind,山西证券研究所
估值方面,选取烽火通信、紫光股份和中科曙光作为可比公司,得到可比公司2024E/2025E/2026E年平均PE分别为25.67/20.69/17.29,公司2024E/2025E/2026E年PE分别为12.3/10.0/9.0;作为国内通信设备商龙头,公司无线及有线基本盘稳固,第二增长曲线增长潜力较大,具有较大超预期空间,综合考虑公司的成长性与可比公司估值,首次覆盖给予公司“增持-A”评级。
表6:可比公司估值对比
资料来源:wind(数据截止2024.07.15收盘),山西证券研究所
【风险提示】
国别风险:集团业务及分支机构运营覆盖100多个国家和地区,业务开展所在国的宏观经济、政策法规、政治社会环境等各不相同,包括法律法规、税务、汇率、政局(如战争、内乱等)等各方面的风险都将继续存在,可能对集团的经营产生影响。
汇率风险:汇率风险主要来自以非人民币结算之销售、采购以及融资产生的外币敞口及其汇率波动,可能对集团经营产生的影响。
利率风险:本外币的利率波动将使集团所承担的利息支出总额发生变动,进而影响集团的盈利能力。
客户信用风险:由于集团业务开展迅速,客户群体庞大,各类客户的资信存在一定差异,不同的资信状况对集团的业务发展带来一定的影响。
财务报表预测和估值数据汇总
资料来源:最闻,山西证券研究所
研报分析师:高宇洋
执业登记编码:S0760523050002
研报分析师:张天
执业登记编码:S0760523120001
报告发布日期:2024年7月24日
【分析师承诺】
本人已在中国证券业协会登记为证券分析师,本人承诺,以勤勉的职业态度,独立、客观地出具本报告。本人对证券研究报告的内容和观点负责,保证信息来源合法合规,研究方法专业审慎,分析结论具有合理依据。本报告清晰准确地反映本人的研究观点。本人不曾因,不因,也将不会因本报告中的具体推荐意见或观点直接或间接受到任何形式的补偿。本人承诺不利用自己的身份、地位或执业过程中所掌握的信息为自己或他人谋取私利。
【免责声明】
本订阅号不是山西证券研究所证券研究报告的发布平台,所载内容均来自于山西证券研究所已正式发布的证券研究报告,订阅者若使用本订阅号所载资料,有可能会因缺乏对完整报告的了解而对其中关键假设、评级、目标价等内容产生理解上的歧义。提请订阅者参阅山西证券研究所已发布的完整证券研究报告,仔细阅读其所附各项声明、信息披露事项及风险提示,关注相关的分析、预测能够成立的关键假设条件,关注投资评级和证券目标价格的预测时间周期,并准确理解投资评级的含义。
山西证券股份有限公司(以下简称“本公司”)具备证券投资咨询业务资格。本公司不会因为任何机构或个人关注、收到或订阅本订阅号推送内容而视为本公司的当然客户。本公司证券研究报告是基于本公司认为可靠的已公开信息,但本公司不保证该等信息的准确性或完整性。入市有风险,投资需谨慎。在任何情况下,本订阅号中的信息或所表述的意见并不构成对任何人的投资建议。在任何情况下,本公司不对任何人因使用本订阅号中的任何内容所引致的任何损失负任何责任。本订阅号所载的资料、意见及推测仅反映本公司研究所于发布报告当日的判断。在不同时期,本公司可发出与本订阅号所载资料、意见及推测不一致的报告。本公司或其关联机构在法律许可的情况下可能持有或交易本订阅号中提到的上市公司所发行的证券或投资标的,还可能为或争取为这些公司提供投资银行或财务顾问服务。订阅者应当考虑到本公司可能存在可能影响本报告客观性的利益冲突。本公司在知晓范围内履行披露义务。本订阅号的版权归本公司所有。本公司对本订阅号保留一切权利。未经本公司事先书面授权,本订阅号的任何部分均不得以任何方式制作任何形式的拷贝、复印件或复制品,或再次分发给任何其他人,或以任何侵犯本公司版权的其他方式使用。否则,本公司将保留随时追究其法律责任的权利。
依据《发布证券研究报告执业规范》规定特此声明,禁止我司员工将我司证券研究报告私自提供给未经我司授权的任何公众媒体或者其他机构;禁止任何公众媒体或者其他机构未经授权私自刊载或者转发我司的证券研究报告。刊载或者转发我司证券研究报告的授权必须通过签署协议约定,且明确由被授权机构承担相关刊载或者转发责任。
依据《发布证券研究报告执业规范》规定特此提示我司证券研究业务客户不要将我司证券研究报告转发给他人,提示我司证券研究业务客户及公众投资者慎重使用公众媒体刊载的证券研究报告。
依据《证券期货经营机构及其工作人员廉洁从业规定》和《证券经营机构及其工作人员廉洁从业实施细则》规定特此告知我司证券研究业务客户遵守廉洁从业规定。