新浪财经

刚刚!10年3次冲击IPO,首次被否,二次撤回被现场检查,三次过会两年半仍未提交注册

企业上市

关注

      1、首次申报

    中国证券监督管理委员会创业板发行审核委员会2012年第24次会议于2012年4月10日召开,现将会议审核结果公告如下:

海诺尔环保产业股份有限公司(首发)未通过。

    2、二次申报:

    2019 年 6 月,海诺尔进行 IPO 申报;2019 年 9 月,撤回申报材料;2019 年12 月,证券监管机构对发行人进行现场检查;2020 年 4 月,中国证监会公告《关于对海诺尔环保产业股份有限公司采取出具警示函监管措施的决定》:“经查,我会发现你公司在申请首次公开发行股票并上市过程中,存在部分项目运营管理相关技术服务费会计处理不规范、未如实披露受限货币资金等问题”。

    3、三次申报

2020-12-17已受理、2021-01-13已问询、2021-11-05通过上市委会议、2024-07-23终止(撤回)

2024-07-23因发行人、保荐人撤回发行上市申请,根据《深圳证券交易所股票发行上市审核规则》第六十二条,本所决定终止其发行上市审核。

深圳证券交易所文件

深证上审〔2024219

关于终止对海诺尔环保产业股份有限公司

首次公开发行股票并在创业板上市审核的决定

海诺尔环保产业股份有限公司:

深圳证券交易所(以下简称本所)于 2020 12 17 日依法受理了你公司首次公开发行股票并在创业板上市的申请文件,并依法依规进行了审核。

日前,你公司向本所提交了《海诺尔环保产业股份有限公司关于撤回首次公开发行股票并在创业板上市申请文件的申请》,保荐人向本所提交了《申万宏源证券承销保荐有限责任公司关于撤回海诺尔环保产业股份有限公司首次公开发行股票并在创业板上市申请文件的申请》。根据《深圳证券交易所股票发行上市审核规则(2024 年修订)》第六十二条的有关规定,本所决定终止对你公司首次公开发行股票并在创业板上市的审核。

深圳证券交易所

2024723

抄送:申万宏源证券承销保荐有限责任公司

深圳证券交易所上市审核中心 2024 7 23 日印发

第一个:2021 年 3 月,发行人及相关责任主体因信息披露违规被全国股转系统采取出具警示函的自律监管措施;

第二个:2020年4月29日,中国证监会发现你公司在申请首次公开发行股票并上市过程中,存在部分项目运营管理相关技术服务费会计处理不规范、未如实披露受限货币资金等问题,收到警示函!

发行人前次申报及整改落实情况

2019 年 6 月,海诺尔进行 IPO 申报;2019 年 9 月,撤回申报材料;2019 年12 月,证券监管机构对发行人进行现场检查;2020 年 4 月,中国证监会公告《关于对海诺尔环保产业股份有限公司采取出具警示函监管措施的决定》:“经查,我会发现你公司在申请首次公开发行股票并上市过程中,存在部分项目运营管理相关技术服务费会计处理不规范、未如实披露受限货币资金等问题”。

创业板上市委 2021 年第 65 次审议会议

结果公告

创业板上市委员会 2021 年第 65 次审议会议于 2021 年 11月5 日召开,现将会议审议情况公告如下:

一、审议结果

海诺尔环保产业股份有限公司(首发):符合发行条件、上市条件和信息披露要求。

二、上市委会议提出问询的主要问题

海诺尔环保产业股份有限公司

1.2021 年 3 月,发行人及相关责任主体因信息披露违规被全国股转系统采取出具警示函的自律监管措施;2020 年 12 月和2021 年 7 月,发行人的两个施工项目发生安全生产事故,造成人员伤亡。请发行人结合上述情况,说明报告期内发行人的相关内部控制制度是否健全且得到有效执行。请保荐人发表明确意见。

2.2017 年以来发行人涉及移交或停运的项目共计 13 个,其中涉及特许经营权的项目 9 个,部分尚未确定赔偿方案。请发行人说明对于尚未获得补偿的项目,减值准备计提的充分性。请保荐人发表明确意见。

三、需进一步落实事项

海诺尔环保产业股份有限公司  无

深圳证券交易所

上市审核中心

2021 年 11 月 5日

创业板发审委2012年第24次会议审核结果公告

中国证券监督管理委员会创业板发行审核委员会2012年第24次会议于2012年4月10日召开,现将会议审核结果公告如下:

海诺尔环保产业股份有限公司(首发)未通过。

广州迪森热能技术股份有限公司(首发)获通过。

创业板发行监管部

二○一二年四月十日 

关于不予核准海诺尔环保产业股份有限公司首次公开发行

股票并在创业板上市申请的决定

海诺尔环保产业股份有限公司:

中国证券监督管理委员会(以下简称中国证监会)依法受理了你公司提交的首次公开发行股票并在创业板上市申请文件。

中国证监会创业板发行审核委员会(以下简称创业板发审委)于2012年4月10日举行2012年第24次创业板发审委会议,依法对你公司的首次公开发行股票并在创业板上市申请进行了审核。

 创业板发审委在审核中关注到,你公司存在以下情形:

报告期内,你公司多次因违反环保法律法规被环保部门处罚;蒲江项目和新津项目超过试生产的最长期限仍在运营且至今未取得环保验收许可文件,2010年和2011年1月–9月,前述项目垃圾直接处置收入占比较大;《环境污染治理设施运营资质证书(生活垃圾甲级)》已过期。你公司的内部控制制度不能合理保证其生产经营的合法性。

创业板发审委认为,上述情形与《首次公开发行股票并在创业板上市管理暂行办法》(证监会令第61号)第二十一条的规定不符。

创业板发审委会议以投票方式对你公司的首次公开发行股票并在创业板上市申请进行了表决,同意票数未达到5票,申请未获通过。根据《证券法》、《首次公开发行股票并在创业板上市管理暂行办法》和《中国证券监督管理委员会发行审核委员会办法》(证监会令第62号)等有关规定,现依法对你公司的首次公开发行股票并在创业板上市申请作出不予核准的决定。

你公司如再次申请发行证券,可在本决定作出之日起6个月后,向中国证监会提交申请文件。

你公司如不服本决定,可在收到本决定之日起60日内,向中国证监会申请行政复议,也可在收到本决定之日起3个月内,向有管辖权的人民法院提起行政诉讼。

    二○一二年四月二十四日

关于对海诺尔环保产业股份有限公司采取出具警示函监管措施的决定

时间:2020-04-29来源:中国证监会 www.csrc.gov.cn

海诺尔环保产业股份有限公司:

经查,我会发现你公司在申请首次公开发行股票并上市过程中,存在部分项目运营管理相关技术服务费会计处理不规范、未如实披露受限货币资金等问题。

上述行为违反《首次公开发行股票并在创业板上市管理办法》第十七条和第十八条的规定,构成《首次公开发行股票并在创业板上市管理办法》第五十四条规定所述行为。按照《首次公开发行股票并在创业板上市管理办法》第五十四条的规定,我会决定对你公司采取出具警示函的行政监管措施。

如果对本监督管理措施不服,可以在收到本决定书之日起60日内向我会提出行政复议申请,也可以在收到本决定书之日起6个月内向有管辖权的人民法院提起诉讼。复议与诉讼期间,上述监督管理措施不停止执行。

中国证监会

2020年4月21日

中文名称:海诺尔环保产业股份有限公司

有限公司成立日期:1999 年 08 月 19 日

股份公司成立日期:2010 年 12 月 14 日

注册资本:10,950.00 万元

法定代表人:骆毅力

注册地址:成都市青羊区新华大道文武路42 号新时代广场 23 层

主要生产经营地址:成都市高新区天府大道1700 号环球中心南区 6-1-1415

控股股东及实际控制人:骆毅力

行业分类:N77 生态保护和环境治理业

在其他交易场所(申请)挂牌或上市的情况:新三板挂牌(代码:833896)

公司主营业务概况

公司前身海诺尔有限是由公司创始人、实际控制人骆毅力先生于 1990 年创业设立的净化制冷和海皇设备租赁共同出资设立,海诺尔有限自 1999 年注册成立以来,一直致力于城市生活垃圾处理业务。公司定位于中小城市生活垃圾处理服务商,是国内最早进入城市生活垃圾处理行业先行者之一,率先采用 BOT、TOT、BOO 特许经营模式,为国内中小城市量身定制适合其自身特点的城市生活垃圾处理综合解决方案,并提供一体化、专业化的城市生活垃圾处理的投资、建设和运营服务。报告期内,发行人主营业务未发生变化。

投资发展资金不足的风险

公司项目具有资本密集、集中投资逐期收回的特点,对公司投资发展资金的要求较高。目前,公司业务正处于快速发展阶段,融资主要依靠银行融资。2018年、2019 年、2020 年度,利息费用分别为 1,678.96 万元、1,773.38 万元、3,120.55万元,占当期利润总额的比例分别为 22.42%、23.57%、21.60%,利息费用金额呈快速增长趋势。银行融资能力受限导致投资发展资金不足已成为制约公司业务快速发展的主要瓶颈。

毛利率波动的风险

2018 年、2019 年、2020 年,发行人综合毛利率分别为 48.32%、48.71%、61.25%,总体呈上升趋势,主要系公司报告期内发电上网收入占比逐年提高且毛利率较高。未来随着电力体制改革的不断深入,在基础电价市场化的背景下,如果生活垃圾焚烧发电业务上网电价补贴和电力收购政策发生调整,新增垃圾焚烧发电项目毛利率水平可能会下降,导致公司综合毛利率水平下滑的风险。

发行人在挂牌期间受到监管措施的情况

2019 年 6 月,发行人向中国证监会提交了创业板 IPO 申请,2019 年 11 月接受了监管部门现场检查。2020 年 4 月 28 日,中国证监会向发行人出具了《关于对海诺尔环保产业股份有限公司采取出具警示函监管措施的决定》([2020]20号),警示函涉及的具体内容如下:

“经查,我会发现你公司在申请首次公开发行股票并上市过程中,存在部分项目运营管理相关技术服务费会计处理不规范、未如实披露受限货币资金等问题。

2021 年 3 月 9 日,全国中小企业股份转让系统向发行人出具了《关于对海诺尔环保产业股份有限公司及相关责任主体采取自律监管措施的决定》([2021]043 号),因发行人未及时办理停牌手续,对发行人、董事长骆毅力、时任董事会秘书彭军采取出具警示函的自律监管措施。

除上述情况外,发行人在挂牌期间不存在其他因信息披露、股权交易等事项被全国中小企业股份转让系统或中国证监会采取行政处罚、监管措施、纪律处分等情形。

经核查,保荐机构和发行人律师认为,发行人收到的上述行政监管措施属于非行政处罚性监管措施,不属于被中国证监会行政处罚、立案调查及被证券交易所公开谴责的情形,不属于违反国家法律、行政法规,受到刑事处罚或行政处罚且情节严重的行为,不属于严重损害投资者合法权益和社会公共利益的情形。针对警示函提及的不规范情形,发行人已进行整改,相关更正信息已公开披露。

3、前次申报有关问题的整改落实情况

针对前述警示函涉及的问题,发行人在本次申报前进行整改,具体整改落实情况如下:

(1)部分项目运营管理相关技术服务费会计处理不规范

为降低政府要求焚烧老垃圾的环保风险,2017年5月钦州海诺尔与什邡锦鑫签订《委托运管协议》,委托什邡锦鑫提供运营服务,保证钦州海诺尔环保达标排放,协议期间为自2017年6月1日起至2022年5月31日止,委托运营的技术服务费用为480万元/年。后因什邡锦鑫未配备约定技术团队,导致2018年8月钦州环保局一次检测中二噁英排放超标,什邡锦鑫被罚款40万元。2018年11月双方解除协议,同意钦州海诺尔不再支付已服务期间服务费,双方互不追责。什邡锦鑫因服务期间未按约定配备技术人员、管理不到位、多次沟通未果等情况,钦州海诺尔对其服务存有异议,因此钦州海诺尔2017年年报未确认其2017年度技术服务费280万元,上述会计处理存在不规范情形。

针对什邡锦鑫提供的运营服务,保荐机构查阅了BOT协议、委托运管协议及终止协议;走访了钦州市环保局、城管局、市监局、应急管理局,取得钦州环保局的《关于行政处罚的情况说明》以及城管局、市监局、应急管理局出具的合规证明;查阅了什邡锦鑫工商档案并访谈了企业负责人杨鑫;访谈了钦州海诺尔负责人刘鹏,取得了发行人出具的情况说明;查阅了发行人的原始账套及资金流水等,通过上述核查,保荐机构认为,什邡锦鑫与发行人不存在关联关系,其提供服务未违反BOT协议,钦州海诺尔报告期内未发生重大违法违规行为,发行人实际未向什邡锦鑫支付该项费用。从三年IPO申报报表来看,考虑到什邡锦鑫协议终止且未实际付款,发行人2016-2018年申报报表无需在2017年度确认一笔280万元服务费并于2018年度冲回,造成利润操纵的嫌疑。因此,发行人未追溯调整2017-2018年申报报表反映该事项。

(2)未如实披露受限货币资金

2014年12月12日,宜宾市城市管理综合执法局与中电海诺尔(宜宾)环保发电有限公司(以下简称宜宾海诺尔)签订的《宜宾市中心城区生活垃圾焚烧发电项目特许经营协议》第17.1约定,宜宾海诺尔应向宜宾市城市管理综合执法局出具一份运营与维护保函,作为宜宾海诺尔履行整个运营期义务的保证;第一至第三个运营年度每年运营与维护保函金额为400万元,第四至第十个运营年度每年运营与维护保函金额按上一年度垃圾处置费20%计算,第十个运营年度之后每年运营与维护保函金额按上一年度垃圾处置费30%计算。

2018年5月4日,宜宾海诺尔在中国民生银行股份有限公司成都分行申请开具了一份编号为公保函字第2001DG18000171号的《运营与维护(履约)保函》(以下简称保函),保函受益人为宜宾市住房城乡建设和城市管理局,保函金额400万元,期限为2018年5月4日至2021年5月4日。前次申报文件中,截至2018年12月31日,货币资金余额列示为43,939,070.85元,其中使用受限的银行存款为0元,即未将该400万元作为受限制货币资金披露。

保荐机构已督促发行人于2019年年报披露时更正披露了400万元履约保证金为受限资金。同时,针对报告期内追溯调整事项,保荐机构督促发行人召开董事会审议通过了更正事项,并在全国中小企业股份转让系统披露了更正后的三年一期定期报告以及申报会计师出具的专项说明。

控股股东及实际控制人

截至本招股说明书签署日,骆毅力先生直接持有公司 45.55%股份,为发行人的控股股东,并通过海诺尔控股间接控制公司 12.02%的股权,合计控制海诺尔的股权比例达到 57.57%,为公司控股股东和实际控制人。

骆毅力,男,中国国籍,身份证号码为51010219550821****,无永久境外居留权,1955 年 8 月出生,大学学历。1985 年至1990 年,任四川省政府食品工业办公室、四川省政府食品工业协会(四川省食品药品监督管理局前身)、四川食品工业开发总公司业务主任;1990 年 11 月至今,分别任净化制冷董事长、海皇设备租赁执行董事、海诺尔地产董事长、海诺尔控股执行董事;1999 年 8 月至 2010 年 10 月,任海诺尔有限董事长兼总经理;2010 年 11 月至 2020 年 2 月,任发行人董事长兼总经理;2020 年 2 月至今,任发行人董事长兼总裁。

骆毅力先生历任四川省政协委员、成都市政协委员、中国环境保护产业协会常务理事、中国外商投资协会常务理事、四川省外商投资协会副会长、四川省环保产业协会副会长、四川省工商联常委等职务。

发行人及保荐机构关于第二轮审核问询函的回复意见2021-07-22

问题 8、关于申报后新增股东

申报文件及首轮问询回复显示,2020 年 12 月 17 日发行人向本所申报IPO获得受理,12 月 18 日中午起发行人在新三板停牌。经对比股东名册,2020 年12 月 18 日上午交易时间,公司新增2 名股东。

请发行人:

(1)说明在申报后存在新增股东,是否符合《深圳证券交易所创业板股票首次公开发行上市审核问答》(以下简称《审核问答》)问题 12 的规定。

(2)按照《审核问答》问题 12 的要求,披露申报前一年新增股东的核查情况,是否存在申报前 6 个月内从控股股东或实际控制人处受让股份的情况并披露相关股东的股份锁定期承诺。

请保荐人、发行人律师发表明确意见。

一、说明在申报后存在新增股东,是否符合《深圳证券交易所创业板股票首次公开发行上市审核问答》(以下简称《审核问答》)问题 12 的规定

2020 年 12 月 17 日晚 18 点 30 分,发行人收到深交所 IPO 申请材料的受理通知(深证上审[2020]789 号),本次上市申请获深交所受理。2020 年 12 月 18日开市前,公司通过主办券商向全国股转系统申请紧急停牌,但由于主办券商办理紧急停牌审批流程较长,公司股票未能在上午 9 点 30 分开市前停牌,而是在2020 年12 月 18 日中午起停牌。

经对比 2020 年 12 月 17 日与 2020 年 12 月 18 日的股东名册,2020年 12 月18 日上午交易时间,公司新增 2 名股东孙茂振和杨桂红,分别持有公司 3,000 股和 1,800 股,合计持股 4,800 股,持股比例为 0.0043%,持股比例较小。

经查,发行人未及时办理停牌主要系发行人经办人员对新三板交易规则变更不知情、主办券商持续督导人员未能及时提醒所致,保荐机构及发行人律师还核查了发行人及其董事、监事、高级管理人员,实际控制人及其关联方以及中介机构负责人、经办人员及其直系亲属在交易期间买卖海诺尔股票的情况,未发现上述内幕信息知情人存在买卖海诺尔股票的情形。经电话访谈孙茂振和杨桂红,确认发行人及其董监高、实际控制人及其关联方以及中介机构负责人及其经办人员与该 2 名新增股东不存在关联关系,其所持股份亦不存在质押、委托持股、信托持股或其他利益输送安排。

根据《审核问答》问题 12 的要求,保荐机构及发行人律师已比照申报前一年新增股东的核查和信息披露要求处理,并已在招股说明书“第五节发行人基本情况”之“六、发行人股本情况”之“(五)首次申报前一年新增股东情况”中披露。发行人申报后新增股东未造成发行人实际控制人变更,未对发行人控股权的稳定性和持续经营能力造成不利影响。

根据《创业板首发注册办法》第十二条第(二)项的规定:“┄┄控股股东和受控股股东、实际控制人支配的股东所持发行人的股份权属清晰,最近二年实际控制人没有发生变更,不存在导致控制权可能变更的重大权属纠纷。”公司申报后新增股东不涉及公司实际控制人持股变动,不影响公司控制关系,亦未改变发行人主要股东的持股情况,且均通过新三板集合竞价交易系统产生,股权变动清晰,不存在纠纷或潜在纠纷,符合《首发注册办法》第十二条规定的发行条件。

综上所述,上述 2 名新增股东持股数量较少,股权清晰,均系通过新三板集合竞价交易产生,未造成发行人实际控制人变更,发行人主要股东持股数量未发生变化,亦未对发行人控股权的稳定性和持续经营能力造成不利影响,保荐机构及发行人律师已比照申报前一年新增股东的核查和信息披露要求处理。

二、按照《审核问答》问题 12 的要求,披露申报前一年新增股东的核查情况,是否存在申报前 6 个月内从控股股东或实际控制人处受让股份的情况并披露相关股东的股份锁定期承诺

发行人已按照《审核问答》问题 12 的要求,在招股说明书“第五节 发行人基本情况”之“六、发行人股本情况”之“(五)首次申报前一年新增股东情况”中披露如下:

“3、申报前一年新增股东的核查情况

公司首次公开发行股票并在创业板上市的申报材料于 2020 年 12 月 17 日获得深圳证券交易所受理,并 2020 年 12 月 18 日起在新三板停牌,经核查比对 2019年 11 月 29 日及 2020 年 12 月 18 日中国证券登记结算有限公司北京分公司出具的《全体证券持有人名册》,公司申报前 12 个月新增股东 43 名,其中新增自然人股东 40 名,法人股东 3 名,均系通过新三板交易系统竞价交易产生。

针对上述新增股东,保荐机构、发行人律师履行了如下核查程序:(1)查阅中国证券登记结算有限公司北京分公司出具的《全体证券持有人名册》,核查最近一年发行人股东变化情况;(2)查阅发行人在全国中小企业股份转让系统公开披露的文件及发行人出具的声明;(3)电话访谈新增股东,取得部分新增股东填写的调查问卷、身份证明文件、工商登记资料等文件;(4)取得发行人董事、监事、高级管理人员及中介机构相关人员的书面确认意见等资料;(5)通过天眼查、国家企业信用信息公示系统查阅新增法人股东工商登记信息等。

截至本招股说明书签署日,共取得了 21 名股东提供的股东调查问卷,18 名股东虽未提供股东调查文件,但接受了电话访谈,4 名股东无法取得联系或取得联系后拒绝接受访谈。具体核查情况如下:

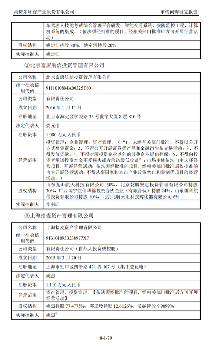
注:截至本招股说明书签署日,保荐机构及发行人律师无法与上海拾麦资产管理有限公司取得联系。根据国家企业信用信息公示系统显示,股东姚烈持股比例为 77.4775%,如其股东之间无其他特殊利益安排,姚烈应为上海拾麦资产管理有限公司的实际控制人。

(2)产生新股东的原因、股权转让或增资的价格及定价依据,有关股权变动是否是双方真实意思表示,是否存在争议或潜在纠纷

上述新增股东均系通过新三板交易系统竞价交易取得公司股份,股权转让价格根据二级市场集合竞价情况确定,新增股东的股权变动清晰,不存在纠纷或潜在纠纷;根据股东访谈、调查问卷以及中国证券登记结算有限公司的登记信息,上述新增股东所持股份不存在质押、冻结的情形。

(3)新股东与发行人其他股东、董事、监事、高级管理人员、本次发行中介机构及其负责人、高级管理人员、经办人员是否存在亲属关系、关联关系、委托持股、信托持股或其他利益输送安排

公司持股5%以上的主要股东,公司的董事、监事、高级管理人员及中介机构分别出具声明,确认公司的董事、监事、高级管理人员,本次发行中介机构负责人、高级管理人员、项目经办人员与公司申报前一年新增股东不存在亲属关系、关联关系、委托持股、信托持股或其他利益输送安排。

(4)新股东是否具备法律、法规规定的股东资格

上述新增股东均系通过全国股转系统竞价交易取得发行人股份,已按照《全国中小企业股份转让系统投资者适当性管理办法》开立了全国股转系统的股票账户,具备法律法规规定的股东资格。

(5)股份锁定安排

发行人上市申请于 2020 年 12 月 17 日获得深圳证券交易所受理。根据中国证监会《监管规则适用指引——关于申请首发上市企业股东信息披露》第十一条规定,上述申请前 12 个月内新增股东锁定期无需承诺其所持新增股份自取得之日起 36 个月内不得转让。该等股东根据《公司法》第一百四十一条的规定,自发行人股票在证券交易所上市交易之日起 12 个月内不转让其持有的发行人股份。

(6)是否存在申报前 6 个月内从控股股东或实际控制人处受让股份的情况 发行人控股股东、实际控制人骆毅力所持股份自报告期初至今未发生过变化,不存在申报前 6 个月内从控股股东或实际控制人处受让股份的新股东。”

三、中介机构的核查情况

(一)核查程序

保荐机构、发行人律师履行了如下核查程序:

1、查阅中国证券登记结算有限公司北京分公司出具的《全体证券持有人名册》,核查最近一年发行人股东变化情况;

2、查阅发行人在全国中小企业股份转让系统公开披露的文件及发行人出具的声明;

3、通过天眼查、国家企业信用信息公示系统查阅新增法人股东工商登记信息;电话访谈新增股东,取得部分新增股东填写的调查问卷、身份证明文件、工商登记文件等;

4、取得发行人董事、监事、高级管理人员及中介机构相关人员的书面确认意见等资料。

(二)核查意见

经核查,保荐机构、发行人律师认为:

1、发行人停牌日新增的 2 名股东持股数量较少,股权清晰,均系通过新三板集合竞价交易产生,未造成发行人实际控制人变更,发行人主要股东持股数量未发生变化,亦未对发行人控股权的稳定性和持续经营能力造成不利影响,发行人已比照申报前一年新增股东的核查和信息披露要求处理;

2、发行人已完整披露申报前一年新增股东的基本情况,发行人新增股东均是通过新三板交易取得公司股份,通过集合竞价交易系统产生交易价格,定价公允,权属清晰。新增股东具备法律法规规定的股东资格,所持股份不存在质押、冻结的情形,并将按照《公司法》要求对所持股份进行锁定;发行人申报前一年新增股东与发行人其他股东、董事、监事、高级管理人员、本次发行的中介机构及其负责人、高级管理人员、经办人员不存在亲属关系、关联关系、委托持股、信托持股或其他利益输送安排;发行人不存在申报前 6 个月内从控股股东或实际控制人处受让股份的新股东。

发行人及保荐机构回复意见2021-04-02

问题 1、关于前次申报

申报文件显示,发行人存在前次申报情况,保荐工作报告对前次申报的差异,前次申报现场检查的整改等情况进行了说明。

请发行人将前述内容在审核问询回复中披露,涉及到投资者判断的重要内容请在招股说明书相关部分披露。

请保荐人、申报会计师、发行人律师说明就前次申报相关事项发行人是否整改完毕,是否满足发行上市条件。

一、请发行人将前述内容在审核问询回复中披露,涉及到投资者判断的重要内容请在招股说明书相关部分披露

1、发行人前次申报及整改落实情况

2019 年 6 月,海诺尔进行 IPO 申报;2019 年 9 月,撤回申报材料;2019 年12 月,证券监管机构对发行人进行现场检查;2020 年 4 月,中国证监会公告《关于对海诺尔环保产业股份有限公司采取出具警示函监管措施的决定》:“经查,我会发现你公司在申请首次公开发行股票并上市过程中,存在部分项目运营管理相关技术服务费会计处理不规范、未如实披露受限货币资金等问题”。针对警示函涉及的问题,发行人整改落实情况如下:

(1)部分项目运营管理相关技术服务费会计处理不规范

为降低政府要求焚烧老垃圾的环保风险,2017年5月钦州海诺尔与什邡锦鑫签订《委托运管协议》,委托什邡锦鑫提供运营服务,保证钦州海诺尔环保达标排放,协议期间为自2017年6月1日起至2022年5月31日止,委托运营的技术服务费用为480万元/年。后因什邡锦鑫未配备约定技术团队,导致2018年8月钦州环保局一次检测中二噁英排放超标,什邡锦鑫被罚款40万元。2018年11月双方解除协议,同意钦州海诺尔不再支付已服务期间服务费,双方互不追责。什邡锦鑫因服务期间未按约定配备技术人员、管理不到位、多次沟通未果等情况,钦州海诺尔对其服务存有异议,因此钦州海诺尔2017年年报未确认其2017年度技术服务费280万元,上述会计处理存在不规范情形。

针对什邡锦鑫提供的运营服务,保荐机构查阅了BOT协议、委托运管协议及终止协议;走访了钦州市环保局、城管局、市监局、应急管理局,取得钦州环保局的《关于行政处罚的情况说明》以及城管局、市监局、应急管理局出具的合规证明;查阅了什邡锦鑫工商档案并访谈了企业负责人杨鑫;访谈了钦州海诺尔负责人刘鹏,取得了发行人出具的情况说明;查阅了发行人的原始账套及资金流水等,通过上述核查,保荐机构认为,什邡锦鑫与发行人不存在关联关系,其提供服务未违反BOT协议,钦州海诺尔报告期内未发生重大违法违规行为,发行人实际未向什邡锦鑫支付该项费用。从三年IPO申报报表来看,考虑到什邡锦鑫协议终止且未实际付款,发行人2016-2018年申报报表无需在2017年度确认一笔280万元服务费并于2018年度冲回,造成利润操纵的嫌疑。因此,发行人未追溯调整2017-2018年申报报表反映该事项。

(2)未如实披露受限货币资金

2014年12月12日,宜宾市城市管理综合执法局与中电海诺尔(宜宾)环保发电有限公司(以下简称宜宾海诺尔)签订的《宜宾市中心城区生活垃圾焚烧发电项目特许经营协议》第17.1约定,宜宾海诺尔应向宜宾市城市管理综合执法局出具一份运营与维护保函,作为宜宾海诺尔履行整个运营期义务的保证;

第一至第三个运营年度每年运营与维护保函金额为400万元,第四至第十个运营年度每年运营与维护保函金额按上一年度垃圾处置费20%计算,第十个运营年度之后每年运营与维护保函金额按上一年度垃圾处置费30%计算。

2018年5月4日,宜宾海诺尔在中国民生银行股份有限公司成都分行申请开具了一份编号为公保函字第2001DG18000171号的《运营与维护(履约)保函》(以下简称保函),保函受益人为宜宾市住房城乡建设和城市管理局,保函金额400万元,期限为2018年5月4日至2021年5月4日。前次申报文件中,截至2018年12月31日,货币资金余额列示为43,939,070.85元,其中使用受限的银行存款为0元,即未将该400万元作为受限制货币资金披露。

保荐机构已督促发行人于2019年年报披露时更正披露了400万元履约保证金为受限资金。同时,针对报告期内追溯调整事项,保荐机构督促发行人召开董事会审议通过了更正事项,并在全国中小企业股份转让系统披露了更正后的三年一期定期报告以及申报会计师出具的专项说明。

上述楷体加粗内容发行人已在招股说明书“第五节 发行人基本情况”之“二、发行人的设立情况和报告期内的股本和股东变化情况”之“(五)发行人在其他证券市场的上市/挂牌情况”之“3、前次申报有关问题的整改落实情况”中补充披露。

2、本次申报与前次申报的差异

发行人前次IPO申请在深圳证券交易所创业板上市,报告期为2016年1月1日至2018年12月31日,发行人根据《公开发行证券的公司信息披露内容与格式准则第29号——首次公开发行股票并在创业板上市申请文件(2014年修订)》《公开发行证券的公司信息披露内容与格式准则第28号——创业板公司招股说明书(2015年修订)》对申报文件进行编制并履行信息披露义务;本次发行人IPO申请在深圳证券交易所创业板上市,涵盖的报告期间为2017年1月1日至2020年12月31日,发行人根据《公开发行证券的公司信息披露内容与格式准则第29号——首次公开发行股票并在创业板上市申请文件(2020年修订)》《公开发行证券的公司信息披露内容与格式准则第28号——创业板公司招股说明书(2020年修订)》编制申报材料并履行披露义务。

除上述招股说明书新准则要求及IPO申报期的不同导致本次申请材料内容存在差异外,发行人还根据最新的股东情况、董监高情况、业务发展情况、行业发展情况、统计数据等对招股说明书进行了更新和调整。现将本次招股说明书与前次招股说明书的主要差异情况说明如下:

本次申报文件与前次申报文件中财务会计信息的主要差异如下:

(1)前期会计差错产生的差异

①调整渗滤液转运成本跨期产生的差异

公司于2017年4月确认渗滤液转运成本1,665,727.70元,该项成本应该归属于2016年度,公司对该笔跨期事项进行调整。该事项调整对2017年度合并财务报表的影响为:调减营业成本1,665,727.70元,调增所得税费用249,859.16元,调增持续经营净利润1,415,868.54元,调增归属于母公司所有者的净利润

1,415,868.54元。

②重分类未确认融资费用核算科目产生的差异

公司将预计负债未确认融资费用从营业成本重分类至财务费用核算,该事项调整对2018年度合并财务报表的影响为:调减营业成本2,035,709.31元,调增财务费用2,035,709.31元;对2017年度合并财务报表的影响为:调减营业成本1,458,304.37元,调增财务费用1,458,304.37元。

二、中介机构核查意见

(一)核查程序

保荐机构、申报会计师、发行人律师履行了如下核查程序:

1、查阅发行人前次 IPO 申报文件、现场检查文件及警示函文件,了解前次IPO 申报情况、现场检查整改落实情况;

2、查阅发行人本次 IPO 申报文件及申报会计师出具的差异专项说明,对比分析两次 IPO 申报的差异内容及原因;

3、对照《创业板首发注册办法》、审核问答等有关规范性文件,对发行人是否符合发行上市条件进行了逐项核查。

(二)核查意见

经核查,保荐机构、申报会计师、发行人律师认为:

发行人已就前次 IPO 申报涉及的需整改的问题完成了整改落实,本次申报满足发行上市条件。

问题 32、关于邻避效应

申报文件显示,发行人存在的经营风险包括社会公众对垃圾处理项目持负面看法的风险,即部分社会公众担心项目建设和运营可能对周边环境造成二次污染,导致垃圾处理项目存在较为明显的“邻避效应”。为此,国家发改委在项目核准手续中增加了社会稳定性风险评价程序,环保部也提高了环评要求并进一步规范了环评听证会和公众调查程序。

请发行人:

(1)披露项目在选址筹建过程中履行相关风险评价、听证等程序的情况,是否符合相关管理要求。

(2)披露报告期内是否存在项目受邻避效应影响的情形,如对项目投运产生实际影响的,披露相关处置方案及赔偿情况。

(3)就从事的具体业务和项目特点,有针对性地充分提示邻避效应风险。

请保荐人、发行人律师发表明确意见。

一、披露项目在选址筹建过程中履行相关风险评价、听证等程序的情况,是否符合相关管理要求

发行人已在招股说明书“第六节 业务与技术”之“一、(二)主要经营模式”之“2、项目运作全流程概述”之“(2)项目建设(实施阶段)”之“3)项目核准”中补充披露如下:

“根据《城乡规划法》、《环境保护行政许可听证暂行办法》、《环境影响评价公众参与办法》(环办[2014]48号)等有关规定,项目在选址筹建过程中需履行相关风险评价、听证等程序,通过组织座谈会或听证会、发放公众参与调查表、召开专家论证会等形式征集各方意见。

截至本招股说明书签署日,公司运营或在建的BOT、BOO项目均履行了相关风险评价、征求公众意见等相关程序,符合相关规定。具体情况如下:

二、披露报告期内是否存在项目受邻避效应影响的情形,如对项目投运产生实际影响的,披露相关处置方案及赔偿情况

发行人已在招股说明书“第六节 业务与技术”之“一、(二)主要经营模式”之“2、项目运作全流程概述”之“(2)项目建设(实施阶段)”之“3)项目核准”中补充披露如下:

邻避效应”指居民或当地单位因担心项目(如垃圾场、核电厂等邻避设施)建设在住所周边,对身体健康、环境质量和资产价值等带来诸多负面影响,从而激发嫌恶情绪并采取坚决的、有时高度情绪化的集体反对甚至抗争行为。

报告期内,发行人在项目选址过程中均履行了风险评价、征求公众意见等相关程序,不存在受“邻避效应”影响的情况。

三、就从事的具体业务和项目特点,有针对性地充分提示邻避效应风险

发行人已在招股说明书“第四节 风险因素”之“三、经营风险”之“(二)社会公众对垃圾处理项目持负面看法的风险”补充披露如下:

“由于部分社会公众对垃圾处理项目的建设和运营持有负面看法,担心项目建设和运营可能对周边环境造成二次污染,导致垃圾处理项目存在较为明显的“邻避效应”。为此,国家发改委在项目核准手续中增加了社会稳定性风险评价程序,环保部也提高了环评要求并进一步规范了环评听证会和公众调查程序。“邻避效应”和国家严格的监管政策使项目选址的难度加大,致使项目筹建时间延长,增加公司成本。

报告期内,公司在项目选址过程中履行了风险评价、征求公众意见等相关程序,虽不存在受邻避效应影响项目落地的情况。但如果未来社会公众对垃圾处理项目的负面看法进一步加重,可能加大整个行业的经营难度,对公司业务发展造成不利影响。”

四、中介机构核查意见

(一)核查程序

保荐机构、发行人律师执行的主要核查程序如下:

1、查阅了国家有关规划、环评、公参、社会稳定风险评估等法律法规和规范要求;

2、查阅了发行人项目全业务流程和各个环节审批文件;

3、访谈发行人相关负责人,了解项目审批流程及风评、公参等情况。

(二)核查意见

经核查,保荐机构、发行人律师认为:

1、发行人严格按照国家及地方有关行政审批流程,履行了项目在选址筹建过程中的风险评价、听证等程序,符合相关管理要求;

2、报告期内,发行人不存在受“邻避效应”影响项目落地的情况;

3、发行人已修订了招股说明书有关邻避效应风险的披露。

加载中...