新浪财经

涉多项违规收千万级罚单 稠州银行怎么了?

市场资讯 2024.07.22 15:12
  稠州银行在半个月内被监管罚款1250万元。其中,金融监管总局上海监管局对稠州银行上海分行罚款1085万元,主要原因多涉及贷款业务违规

原标题:涉多项违规收千万级罚单,这家银行怎么了?

标点财经、投资时间网研究员 田文会

半个月内,浙江稠州商业银行股份有限公司(下称稠州银行)被监管罚款1250万元,处罚原因主要是贷款业务违规。该行不良贷款率虽然低于商业银行,但去年贷款减值大增。

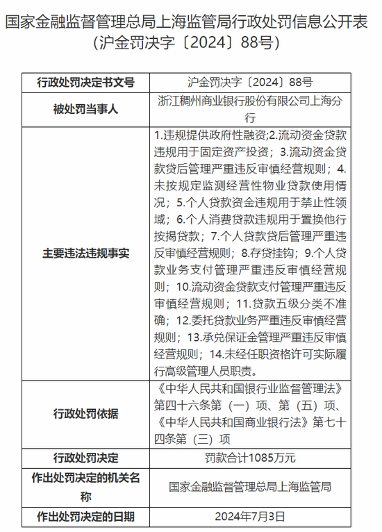
国家金融监督管理总局(下称金融监管总局)发布的信息显示,2024年7月3日,金融监管总局上海监管局决定对稠州银行上海分行罚款合计1085万元,主要原因包括违规提供政府性融资、流动资金贷款违规用于固定资产投资、个人贷款资金违规用于禁止性领域等。此前,6月25日,稠州银行温州分行也主要因贷款业务违规被监管部门罚款165万元。

今年一季度,稠州银行贷款增速低于商业银行,而2020年—2023年,该行贷款增速皆高于商业银行。今年一季度,稠州银行信用减值损失同比增13.46%;2023年,该行信用减值损失同比大增37.85%,其中贷款减值同比增30.69%。

今年一季度末,稠州银行资本充足率、一级资本充足率、核心一级资本充足率分别为13.35%、9.44%、8.43%,较上年末皆下降。

标点财经、投资时间网研究员就上述监管处罚、资本充足率下降等问题向稠州银行发送了沟通提纲,截至发稿尚未收到回复。

被罚逾千万元

近日,稠州银行收到千万级罚单。

金融监管总局官网信息显示,2024年7月3日,金融监管总局上海监管局决定对稠州银行上海分行罚款合计1085万元。

主要原因包括:违规提供政府性融资;流动资金贷款违规用于固定资产投资;流动资金贷款贷后管理严重违反审慎经营规则;未按规定监测经营性物业贷款使用情况;个人贷款资金违规用于禁止性领域;个人消费贷款违规用于置换他行按揭贷款;个人贷款贷后管理严重违反审慎经营规则;个人贷款业务支付管理严重违反审慎经营规则;流动资金贷款支付管理严重违反审慎经营规则;贷款五级分类不准确等。

同时,时任稠州银行上海分行行长王宏被警告;时任稠州银行上海分行风险管理部总经理陈锦锋被警告,处罚款15万元;时任稠州银行上海分行风险总监冯健荣被警告,处罚款5万元。

2024年6月25日,金融监管总局温州监管分局也决定对稠州银行温州分行罚款165万元,主要原因包括:贷款五级分类不审慎;为无实际生产经营异地借款人发放个人经营性贷款;违规向公职人员发放个人经营性贷款;以月末发放月初收回方式虚增存贷款等。

稠州银行一季报显示,今年一季度末,该行资产负债表中的发放贷款和垫款为1830.19亿元,较上年末增2.86%,低于同期商业银行整体贷款较上年末增长4.47%的速度。而2020年末—2023年末,该行贷款总额同比增速分别为14.51%、19.86%、12.87%、11.92%,商业银行贷款整体增速分别为13.28%、12.24%、10.87%、10.84%,该行贷款增速高于商业银行。    

贷款质量方面,2020年末—2023年末,稠州银行不良贷款率分别为1.46%、1.42%、1.5%、1.41%,波动较小,也低于同期商业银行不良贷款率。

不过,今年一季度,稠州银行信用减值损失为7.42亿元,同比增13.46%。2023年,该行信用减值损失为43.05亿元,同比增37.85%。其中,计提贷款损失准备22.44亿元,同比增30.69%。

稠州银行在2023年年报中称,目前该行由信贷评审委员会对信用风险防范进行决策和统筹协调,采取专业化授信评审、集中质量监控、问题资产集中运营和清收等主要手段进行信用风险管理。

资本充足率下降

稠州银行今年一季度投资收益同比大幅下滑,手续费及佣金净收入也仍然亏损。同时,资本充足率下降。

稠州银行一季报显示,今年一季度,该行营业收入为22.89亿元,同比增6.56%;净利润为5.07亿元,同比增2.42%,高于同期商业银行净利润同比增速。

但投资收益为0.9亿元,同比降大89.37%;投资收益与公允价值变动收益之和为1.56亿元,同比降81.02%。手续费及佣金净收入则为-13.58万元,虽然较上年-1348.88万元减亏,不过仍然亏损。

资本充足方面,今年一季度末,稠州银行资本充足率、一级资本充足率、核心一级资本充足率分别为13.35%、9.44%、8.43%,较上年末分别下降0.31个百分点、0.39个百分点、0.5个百分点。    

今年一季度末,稠州银行资本总额为350.08亿元,其中,核心一级资本为225.61亿元,其他一级资本为25亿元,二级资本为99.48亿元。

同期,该行资产负债表中其他权益工具为25亿元,其中永续债为25亿元。

2021年2月和6月,稠州银行分别发行10亿元和15亿元无固定期限资本债券。2019年9月和2020年6月,稠州银行分别发行20亿元二级资本债券。2022年10月,稠州银行发行15亿元二级资本债券,当年11月赎回13亿元二级资本债券,年末新增二级资本债券2亿元。2023年4月,稠州银行发行20亿元二级资本债券。

稠州银行上海分行被罚    

加载中...