新浪财经

【最全】2024年信托行业上市公司全方位对比(附业务布局汇总、业绩对比、业务规划等)

前瞻网

关注

转自:前瞻产业研究院

行业主要上市公司:建元信托(600816.SH)、陕国投A(000563.SZ)、中国平安(601318.SH)、浦发银行(600000.SH)、建设银行(601939.SH)等

本文核心数据:信托行业上市公司业务布局;信托行业上市公司业绩对比

信托行业上市公司汇总

目前,国内直接从事信托业务的上市公司仅有建元信托和陕国投A;同时,还有中国平安、浦发银行、建设银行、兴业银行等金融机构和江苏国信中国中铁等非金融机构通过控股子公司来从事信托业务。

在信托行业的上市公司中,上市时间最早的是陕国投A,于1994年1月10日登陆深交所。在业绩表现方面,直接从事信托业务的上市公司的营业收入水平不高,均未超过30亿元;通过控股子公司来从事信托业务的上市公司较多,主营业务和业绩表现差异较大,总体来看中国平安、建设银行等金融类上市公司的营收水平较高,均在千亿元以上。

从区域分布来看,信托行业上市公司较多集中在上海地区,包括建元信托、浦发银行、国网英大交通银行等;其次,北京、江苏、福建、陕西、广东等地也有部分行业相关上市公司分布。

信托行业上市公司基本信息对比

从信托行业的上市公司已有的公开信息分析,成立最早的是陕国投A,成立于1985年1月5日;注册资本规模最大的是建设银行,注册资本规模达2500亿元。

信托行业上市公司业务布局对比

目前,在通过控股子公司从事信托业务的上市公司中,多数公司信托业务的占比未超过5%、占比较低;从区域布局来看,各上市公司的信托业务均在境内发展,其中华北、西北等地区是重点发展区域。

信托行业上市公司业务业绩对比

对比营业收入来看,通过控股子公司从事信托业务的金融类上市公司表现较好,如中国平安和建设银行2023年分别实现营收9137.89亿元和7697.36亿元;对比信托业务的业绩表现来看,信托业务收入和净利润最高的是中国平安,信托业务利润总额最高的是浦发银行。

对比信托资产来看,建设银行控股信托公司的信托资产规模超万亿元;主动管理信托资产占比超80%的上市公司有建元信托、中国平安、江苏国信;2023年新增信托项目最多的是中国平安、达9954个,新增信托资产规模最大的是陕国投A、达4886.15亿元。

结合全国信托资产余额计算,2023年信托行业上市公司的市场份额均在5%以下,其中建设银行市场份额为4.89%,国网英大市场份额为3.44%,其余上市公司的市场份额均在3%以下。

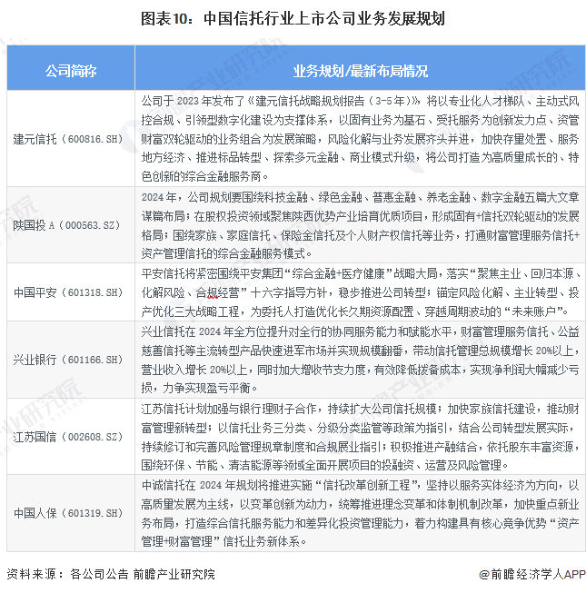
信托行业上市公司业务规划对比

从业务规划/布局情况来看,信托行业上市公司的信托业务在未来一段时间内的发展方向主要涉及数字化建设、风险控制、家族信托、财富管理等领域。

更多本行业研究分析详见前瞻产业研究院《中国信托行业市场前瞻与投资战略规划分析报告》。

同时前瞻产业研究院还提供产业新赛道研究、投资可行性研究、产业规划、园区规划、产业招商、产业图谱、产业大数据、智慧招商系统、行业地位证明、IPO咨询/募投可研、专精特新小巨人申报等解决方案。在招股说明书、公司年度报告等任何公开信息披露中引用本篇文章内容,需要获取前瞻产业研究院的正规授权。

更多深度行业分析尽在【前瞻经济学人APP】,还可以与500+经济学家/资深行业研究员交流互动。更多企业数据、企业资讯、企业发展情况尽在【企查猫APP】,性价比最高功能最全的企业查询平台。

加载中...