新浪财经

中原银行平顶山分行2宗违规被罚 贷款转作保证金等

中国经济网

关注

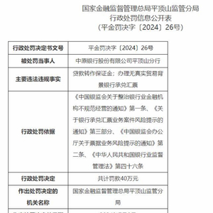
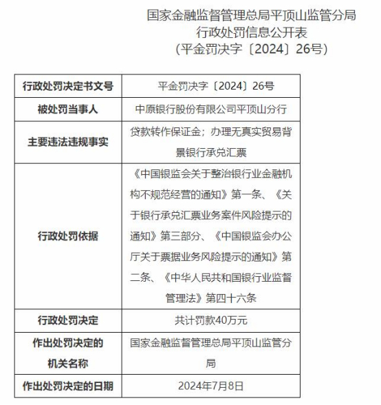
中国经济网北京7月20日讯 国家金融监督管理总局网站近日发布的国家金融监督管理总局平顶山监管分局行政处罚信息公开表(平金罚决字〔2024〕26号)显示,中原银行股份有限公司平顶山分行存在以下违法违规事实:贷款转作保证金;办理无真实贸易背景银行承兑汇票。根据《中国银监会关于整治银行业金融机构不规范经营的通知》第一条、《关于银行承兑汇票业务案件风险提示的通知》第三部分、《中国银监会办公厅关于票据业务风险提示的通知》第二条、《中华人民共和国银行业监督管理法》第四十六条的规定,国家金融监督管理总局平顶山监管分局决定对其处以罚款40万元。 

国家金融监督管理总局平顶山监管分局行政处罚信息公开表(平金罚决字〔2024〕27号)显示,郭耀东(时任中原银行股份有限公司平顶山分行公司经营四部副经理)对中原银行股份有限公司平顶山分行贷款转作保证金、办理无真实贸易背景银行承兑汇票事项负有责任。根据《中国银监会关于整治银行业金融机构不规范经营的通知》第一条、《关于银行承兑汇票业务案件风险提示的通知》第三部分、《中国银监会办公厅关于票据业务风险提示的通知》第二条、《中华人民共和国银行业监督管理法》第四十八条的规定,国家金融监督管理总局平顶山监管分局决定对其处以警告。 

中原银行官网显示,中原银行成立于2014年12月,是分支机构网点覆盖河南全省的省属法人银行。2017年7月,中原银行在香港联交所主板挂牌上市。2022年5月,经中国银保监会批准,中原银行正式吸收合并洛阳银行、平顶山银行及焦作中旅银行。 

《中国银监会关于整治银行业金融机构不规范经营的通知》第一条规定:银行业金融机构要认真遵守信贷管理各项规定和业务流程,按照国家利率管理相关规定进行贷款定价,并严格遵守下列规定。 

(一)不得以贷转存。银行信贷业务要坚持实贷实付和受托支付原则,将贷款资金足额直接支付给借款人的交易对手,不得强制设定条款或协商约定将部分贷款转为存款。 

(二)不得存贷挂钩。银行业金融机构贷款业务和存款业务应严格分离,不得以存款作为审批和发放贷款的前提条件。 

(三)不得以贷收费。银行业金融机构不得借发放贷款或以其他方式提供融资之机,要求客户接受不合理中间业务或其他金融服务而收取费用。 

(四)不得浮利分费。银行业金融机构要遵循利费分离原则,严格区分收息和收费业务,不得将利息分解为费用收取,严禁变相提高利率。 

(五)不得借贷搭售。银行业金融机构不得在发放贷款或以其他方式提供融资时强制捆绑、搭售理财、保险、基金等金融产品。 

(六)不得一浮到顶。银行业金融机构的贷款定价应充分反映资金成本、风险成本和管理成本,不得笼统将贷款利率上浮至最高限额。 

(七)不得转嫁成本。银行业金融机构应依法承担贷款业务及其他服务中产生的尽职调查、押品评估等相关成本,不得将经营成本以费用形式转嫁给客户。 

《中华人民共和国银行业监督管理法》第四十六条规定:银行业金融机构有下列情形之一,由国务院银行业监督管理机构责令改正,并处二十万元以上五十万元以下罚款;情节特别严重或者逾期不改正的,可以责令停业整顿或者吊销其经营许可证;构成犯罪的,依法追究刑事责任: 

(一)未经任职资格审查任命董事、高级管理人员的; 

(二)拒绝或者阻碍非现场监管或者现场检查的; 

(三)提供虚假的或者隐瞒重要事实的报表、报告等文件、资料的; 

(四)未按照规定进行信息披露的; 

(五)严重违反审慎经营规则的; 

(六)拒绝执行本法第三十七条规定的措施的。 

《中华人民共和国银行业监督管理法》第四十八条规定:银行业金融机构违反法律、行政法规以及国家有关银行业监督管理规定的,银行业监督管理机构除依照本法第四十四条至第四十七条规定处罚外,还可以区别不同情形,采取下列措施: 

(一)责令银行业金融机构对直接负责的董事、高级管理人员和其他直接责任人员给予纪律处分; 

(二)银行业金融机构的行为尚不构成犯罪的,对直接负责的董事、高级管理人员和其他直接责任人员给予警告,处五万元以上五十万元以下罚款; 

(三)取消直接负责的董事、高级管理人员一定期限直至终身的任职资格,禁止直接负责的董事、高级管理人员和其他直接责任人员一定期限直至终身从事银行业工作。 

以下为原文:

加载中...