新浪财经

这款充电宝,立即停用!宜家紧急召回

光明网

关注

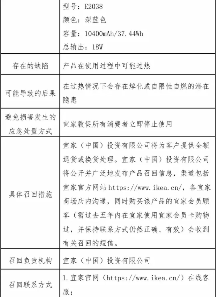
上海市市场监管局7月18日发布消息,宜家(中国)投资有限公司(下称“宜家”)自2024年7月17日至2024年10月16日召回2023年3月至2023年5月生产的宜家IKEA牌VARMFRONT旺芙荣移动电源,共计253件。

此消息一出,迅速引发了网友关注和讨论。

立即停止使用!存在自燃隐患

召回原因为,产品在使用过程中可能过热。在过热情况下会存在熔化或自限性自燃的潜在隐患。

召回措施为,消费者立即停止使用该产品。宜家将为客户提供全额退货或换货处理。

据宜家官网发布的召回信息,此次产品问题是制造过程中出现的“极个别的偏差”,仅限于部分日期戳范围内的VARMFRONT旺芙荣移动电源产品。

以下生产批号/批次产品受到召回:

VARMFRONT 旺芙荣 10,400 mAh移动电源(型号E2038)且日期戳为2313、2316、2318或2319(年份周数,即2023年第13周、16周、18周、19周)。

VARMFRONT 旺芙荣 5200 mAh移动电源(型号E2037)且日期戳为2318、2319或2322(年份周数,即2023年第18周、19周、22周)的顾客立即停止使用这些产品。

宜家敦促拥有这些产品的顾客应立即停止使用产品,并联系宜家以换货或获取全额退款。顾客可以将相关产品退回到任何一家宜家商场,以申请换货或获取全额退款,无需提供购买凭证。

中国销售影响如何?

对此,记者致电宜家,相关负责人表示,宜家此次召回行动是一次全球范围内的召回行动。中国共计有253件产品受到此次召回行动的影响,其中,70多件已被售出,其余100多件为库存品,尚未被售出。

“大约在去年年底,宜家在全球范围内陆续收到了3个与旺芙荣移动电源相关的事件报告,公司非常重视,立即针对此开展了内部调查,并邀请了外部专家一起进行研判。”上述负责人表示,“今年3月份,宜家在所有官方渠道对可能存在问题的批次的产品进行了预防性的停售。大约在今年春夏,我们的调查得出了结论。近期,我们作出了召回的决定。”

据该负责人透露,此前宜家仅收到过消费者关于相关产品发热问题的反馈,并无发生消费者因使用相关产品而受伤或财产受损的情况。

此前产品曾多次发生召回

据上海市场监督管理局网站消息,值得注意的是,在2024年初,宜家也宣布召回了超3000件USB充电器和一款淋浴器。

加载中...