新浪财经

香港消委会道歉了,但农夫山泉的“天然水”到底是什么水?

界面新闻

关注

7月18日,香港消费者委员会(以下简称“香港消委会”)正式向农夫山泉致歉。

其官网发布声明称,与农夫山泉的代表会面和作深入交流后,了解到有关产品既不是天然矿泉水,亦非纯净水,而是饮用天然水,并表示将该样本改列为一独立类别饮用天然水并重新评分。重新评分后,农夫山泉样本的整体表现由4.5星调整至5星。

至于溴酸盐方面,香港消委会根据欧盟有关饮用水的溴酸盐最大限值为每公升10微克计算,此限值与《食品安全国家标准包装饮用水》(GB19298-2014)一致,而该样本的检出量(每公升3微克)属饮用水准则值范围内,并远低于上述准则值,可以安全饮用。

香港消委会也再度强调,其测试结果在各个发布渠道均清楚指出,该次测试的全部样本(包括农夫山泉样本)均可以安心饮用。

令香港消委会都搞不清标准,农夫山泉的天然水到底是什么水?

目前,有食品安全国家标准的只有“包装饮用水”和“饮用天然矿泉水”,在国标下,对这两种水有明确的定义和生产标准。

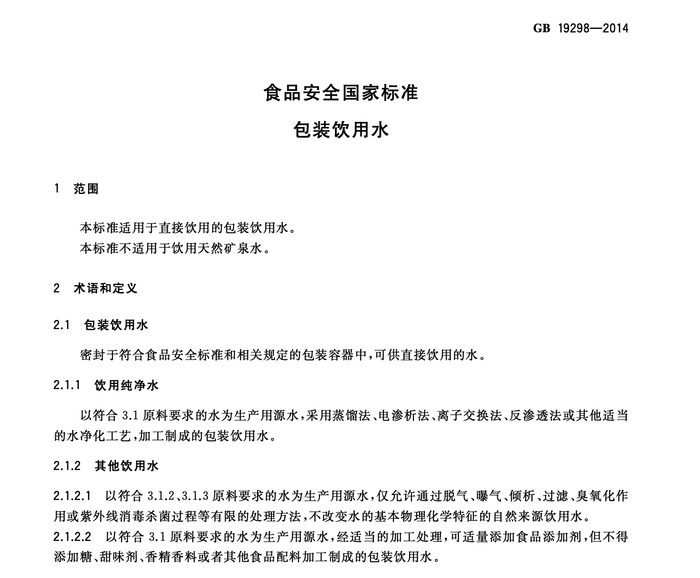
根据《食品安全国家标准 包装饮用水》(GB 19298-2014),包装饮用水的原料来源包括来自公共供水系统的水,以及来自非公共系统的地表水或地下水;从分类上看有饮用纯净水、其他饮用水两种,两者对水净化工艺的规定有所不同。

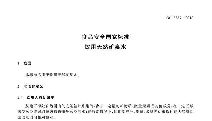
至于饮用天然矿泉水,根据《食品安全国家标准 饮用天然矿泉水》(GB 8537-2018),其定义是从地下深处自然涌出的或经钻井采集的,含有一定量的矿物质、微量元素或其他成分,在一定区域未受污染并采取预防措施避免污染的水。对能自称“天然矿泉水”的厂商,国家不仅有严格的技术要求,其批准、生产和检验、标志、包装、运输、贮存等环节均有具体规范。

而事实上,针对农夫山泉所生产的“天然水”,还并无细分到“天然水”的国家标准,何为“天然水”也缺乏国家定义。

但是,根据农夫山泉在浙江省标准化公共服务的备案资料,其饮用天然水属于《食品安全国家标准 包装饮用水》(GB 19298-2014)中其他饮用水中的自然来源饮用水,也就是说,农夫山泉的天然水执行的是“包装饮用水”的国标。同时,农夫山泉的天然水还执行了企业标准。

农夫山泉的天然水还执行了上述企业标准

一个需要理清的事实是,国家标准是所有水企必须遵守的标准底线,但通常而言,地方标准、企业标准在遵守国家标准的基础上可能更加严格。

早在2013年,农夫山泉曾因在北京使用浙江标准而被质检部门暂时禁止生产,浙江标准也是农夫山泉企业标准的前身。农夫山泉创始人钟睒睒当时对外表示,浙江省的地方标准DB33/383-2005,是当时饮用天然水行业行政级别最高的质量标准,除浙江地标外,农夫山泉还同时执行卫生安全标准GB19298(国标)、GB5749-2006国家生活饮用水卫生标准。

“《国家食品安全法》第27条规定,饮用水应当符合国家规定的生活饮用水卫生标准。这句话是一个重大的法条,规定了你生产面包也好、饮料也好,生产饮用水也好,它的最低标准就受GB5749—2006的管制,也就是5749—2006是最低的管制线,没有一条鱼可以从这个管制线溜过去,如果溜过去了,那是违法经营。”钟睒睒在采访中说道。

具体到如今的农夫山泉天然水企业标准,如果与包装饮用水国家标准的各项指标对比,就水质限量指标总数而言,农夫山泉的指标其实比国家标准还要多。比如,农夫山泉标准中的特征(界限)指标包括钾、钙、钠、镁、偏硅酸、电导率,国家标准则没有此进行规定。

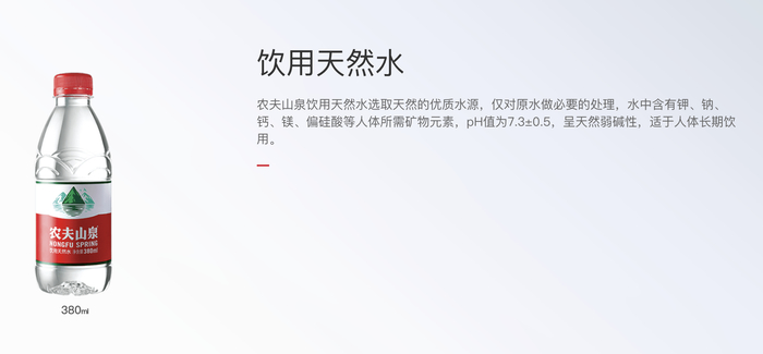
农夫山泉这一标准想要强调的是,对比其他包装饮用水,农夫的含有更多矿物元素。农夫山泉在其天然水产品介绍页面也着重强调,其仅对原水做必要的处理,水中含有钾、钙、钠、镁、偏硅酸等人体所需矿物元素。

图片来源:农夫山泉官网

另一方面,就农夫山泉天然水并未执行天然矿泉水国家标准来看,其天然水确实不算矿泉水。不过农夫山泉也有矿泉水产品,比如其于2021年推出的饮用天然矿泉水品牌“长白雪”,水源点为“长白山天然矿泉水抚松水资源保护区莫涯泉”,此外农夫山泉也有含锂型矿泉水品牌“锂水”。

事实上,采用企业或地方标准的不是只有农夫山泉。天猫平台上一个名为“林涧秋月”品牌,其系列产品的产品标准号就为企业标准,而非食品安全国家标准。“墨云”为Q/WYQX 0001S,“青云”为Q/FJJP 0001S-2018,“沐云”为Q/FJJP 0001S-2018。而品牌宣传的卖点为泡茶专用水、使用含有矿物质的山泉水等。

水企们选择采用地方或企业标准,而非执行国家标准,更大可能是希望通过产品细分、强调水内矿物等元素含量,做出产品差异化。

只是香港消委会甚至普通消费者,都很难理清其中的差别。

7月15日,香港消委会公布30款常见瓶装水样本的测试结果,引发了行业大地震。

上述测试称,国内水企农夫山泉和百岁山的瓶装水溴酸盐含量达欧盟上限(0.003毫克/升),而这一表述在网络上引起广泛讨论,消费者对农夫山泉、百岁山产品的安全性产生怀疑。

饮用水在进行臭氧消毒杀菌的过程中,水体中自然存在的溴化物就会在臭氧的作用下变成溴酸钠、溴酸钾等溴酸盐类物质。香港消委会表示,摄取大量溴酸盐可导致恶心、腹痛、呕吐及腹泻,严重情况还有可能影响肾脏及神经系统。

但其同时也强调,世界卫生组织已把饮用水的溴酸盐含量上限订为每公升0.01毫克,如不超过此上限,则对健康构成威胁的可能性不大。

7月16日,农夫山泉发布致香港消费者委员会律师函,指出香港消委会有三大错误:适用标准错误、标准判断错误、明显主观误导。并要求香港消委会向农夫山泉及其消费者郑重道歉。

同日,百岁山也对外表示,检测结果经部分港媒报道后,出现了“溴酸盐达欧盟上限(0.003毫克/升),或有机会引起恶心腹痛”等误导性描述,与事实不符,报道严重失实。公司法务部门已和香港消委会进行交涉。

7月18日,香港消委会发布道歉声明,并为农夫山泉样本列为一独立类别饮用天然水,重新评分。声明显示,从消费者角度而言,若以测试结果的TDS值作为比试,该样本口味较一般天然矿泉水为淡,与一般纯净水比较则较浓。

此次香港消委会也因农夫山泉产品标示为饮用天然水,但成分列表上标示的4款矿物质与天然矿泉水相近,因此在最初测试结果中将农夫山泉归类为天然矿泉水。

其中的区别在于,欧盟制定适用于经臭氧处理的天然矿泉水和泉水中,溴酸盐规定最大限值为每公升3微克;而欧盟有关饮用水的溴酸盐最大限值为每公升10微克。事实上,农夫山泉无论按照哪个分类判断,其样品每公升3微克的检出量均符合标准,只是如果按照天然矿泉水标准只是达标,而按照饮用水则是远低于限值。

另一个值得关注的问题是,中国的国家标准与其他国家标准之间有什么差异吗?

首先,不是所有国家都有为矿泉水量身定造一套“国标”。例如美国就没有对天然矿泉水作出明确定义,而是将天然矿泉水与其他包装饮用水都归类为瓶装水,均执行《美国瓶装饮用水(桶装饮用水)相关标准》(165.110)。

具体到天然矿泉水中的溴酸盐含量,中国国家标准与世界卫生组织一致。

中国国家标准《饮用天然矿泉水》与世界卫生组织(WHO)的《饮用水水质准则》规定,饮用天然矿泉水溴酸盐浓度0.01毫克/升。

加载中...