新浪财经

绿色金融 | 加快推动煤电源头降碳进程——评《煤电低碳化改造建设行动方案(2024—2027年)》

兴业研究

关注

煤电,低碳化改造建设

2024年7月15日,国家发展改革委 国家能源局关于印发《煤电低碳化改造建设行动方案(2024—2027年)》的通知(发改环资〔2024〕894号),重点从煤电机组改造和建设的目标、方式、要求、保障措施、组织实施等方面细化相关内容,为存量机组改造与新上机组建设提供指引方向。

明确煤电低碳发展的技术与减碳目标。《行动方案》分别明确了2025年、2027年煤电低碳发电技术转化应用以及减排目标。在技术方面,2025年首批改造建设项目全部开工,转化一批先进技术,到2027年,低碳技术路线进一步拓宽。在减碳方面,以2023年煤电平均碳排放、先进机组碳排放、气电碳排放为基准,明确2025年、2027年所需达到的具体目标。

改造和建设方式注重从源头和末端两方面考虑源头降碳方面,推动实施煤电耦合生物质、绿氨发电改造建设,并提出两个“10%”的掺烧比例目标。其中,生物质掺烧前景广阔,还存在一些挑战需要在落实中逐步克服,包括原材料收购、储藏、运输等方面成本、经济半径约束等;绿氨掺烧将极大缓解风光富集且存消纳困难地区的清洁能源消纳问题,并能实现清洁能源的更大范围、更长时间尺度的优化配置。末端管控方面,CCUS依然是煤电降碳的关键手段,但可复制、经济效益明显的示范项目较少,仍需完善配套政策以明确发展目标、技术路线、产业布局与重点项目等,为“煤电+CCUS”协同发展提供指引与支持。

改造和建设要求体现“求稳”与“融合”特点一方面,因地制宜开展煤电低碳改造与建设。包括生物质、绿氨掺烧项目需要靠近原料可靠供给地区,碳捕集项目布局便于地质利用、化工利用、生物利用等地区。此外,针对已经实施低碳改造建设的机组、承担技术攻关任务、“两个联营”以及新能源大基地配套机组,低碳改造和建设以鼓励为原则,显著降低企业低碳转型压力。另一方面,煤电与新能源联营将成基本趋势。这不仅能够促进煤电机组的低碳改造建设,还可扩大新能源应用场景,促进新能源更大规模消纳,但新能源并网方面的现存问题依然需要重视。

保障支持关注拓宽项目融资渠道以及提高项目主体优先级在融资渠道方面,《行动方案》提出发挥政府投资带动作用,并以多种金融产品创新带动参与主体多元化,降低投资主体风险。在项目主体优先级方面,《行动方案》提出推动掺烧生物质、绿氨及加装CCUS部分电量单独计量,便于制定针对性考核减免等优惠政策;对改造后煤电项目的可再生能源电量部分给与优先上网权限,将激发煤电企业低碳改造的积极性。

事件

2024年7月15日,国家发展改革委 国家能源局关于印发《煤电低碳化改造建设行动方案(2024—2027年)》的通知(发改环资〔2024〕894号,以下简称《行动方案》)[1]。《行动方案》重点从煤电机组改造和建设的目标、方式、要求、保障措施、组织实施等方面细化相关内容,为存量机组改造与新上机组建设提供指引方向。

一、主要目标:技术驱动与结果导向

打造煤电低碳化发展的内驱力。《行动方案》提出低碳技术转化应用目标,即“到2025年,首批煤电低碳化改造建设项目全部开工,转化应用一批煤电低碳发电技术”“到2027年,煤电低碳发电技术路线进一步拓宽”。当前我国煤电能效水平已经处于世界先进,但在煤电战略定位向基础性、灵活性电源转变的过程中,依然面临能耗强度、碳排放强度升高的现实问题。为了推动煤电低碳转型升级,并促进新能源大规模消纳利用,加快高效、清洁、灵活、低碳和智能的煤电技术创新,依然是能源领域转型升级的关键内驱力[2]

降低碳排放强度是煤电低碳转型的最关键目标。《行动方案》提出,“到2025年,相关项目度电碳排放较2023年同类煤电机组平均碳排放水平降低20%左右”“到2027年,…较2023年…降低50%左右,接近天然气发电机组碳排放水平”。根据IPCC发布的世界各种电源平均碳排放强度的报告,气电与煤电碳排放强度分别为469、1001克/千瓦时,与只有4-48克/千瓦时的水电、风电、光伏、光热、核电、生物质、潮汐等低碳能源根本不同[3]。煤电碳排放强度显著高于其他电源品种,《行动方案》通过明确煤电碳排放强度目标,促进其加快低碳转型进程,促使其在新型电力系统调节电源中较其他调节性电源更具比较优势。

二、改造和建设方式:源头替代与末端管控

2.1 以清洁燃料掺烧实现源头降碳

《行动方案》提出,“实施煤电机组耦合生物质发电”“实施燃煤机组掺烧绿氨发电”,并明确机组改造建设目标,即“改造建设后煤电机组应具备掺烧10%以上生物质燃料能力”“改造建设后煤电机组应具备掺烧10%以上绿氨能力”。通过掺烧清洁燃料,实现煤电机组煤耗、碳排放水平的显著降低。其中,生物质燃料主要来源包括农林废弃物、沙生植物、能源植物等生物质资源;绿氨主要由风电、太阳能发电等可再生能源富余电力通过电解水制绿氢并合成绿氨获得。

生物质掺烧前景广阔,还存在一些挑战需要在落实中逐步克服。近年来国家政策针对燃煤掺烧生物质持鼓励态度。其中,国家能源局、生态环境部印发《关于燃煤耦合生物质发电技改试点项目建设的通知》(国能发电力〔2017〕75号),正式公布燃煤耦合生物质发电技改试点名单;国家发改委发布《产业结构调整指导目录(2019年本)》,“燃煤耦合生物质发电”作为新增鼓励产业被列入指导目录,并在《产业结构调整指导目录(2024年本)》得以延续。生物质掺烧具有显著的降碳效果。根据测算,如果我国11亿千瓦燃煤机组50%完成耦合生物质发电的改造,按平均掺烧量10%估算,相当于替代煤炭1亿吨,折算生物质发电装机容量可达5500万千瓦,年发电量约3300亿千瓦时,相当于减排二氧化碳2.7亿吨/年[4]但生物质掺烧依然存在较多现实问题。一是秸秆等作物收购、储藏、运输等环节需要资金投入,生物质燃料收集具有一定经济范围,超出经济半径,运输成本显著增加。二是生物质燃料收集具有季节性,燃料来源不稳定,完全替代煤炭难度较大。

绿氨掺烧有助于扩大新能源应用场景氨被用作燃料具有多重优势:一是能量密度较高,且燃烧不产生温室气体;二是沸点高,在零下33摄氏度温度条件下就可以液化,比天然气液化更容易;三是储运成本低、储运配套基础设施较完善,可大规模、远距离储运;四是储运安全性较氢更高[5]。但目前氨主要制取来源是灰氢,如果通过西北无法消纳的富余风光电量用于制氢,再合成氨,既能避免清洁电能浪费,也将实现清洁能源的长距离、长时间输送,将能够极大拓宽新能源电力的应用场景。

2.2 以碳捕集技术严控末端排放

CCUS是煤电降碳的关键手段。《行动方案》提出,“采用化学法、吸附法、膜法等技术,分离捕集燃煤锅炉烟气中的二氧化碳”。我国《“十四五”规划和2035年远景目标纲要》中明确提出将CCUS技术作为重大示范项目进行引导支持,这是CCUS首次被纳入国家“五年规划”,凸显其在国家推动气候治理与“双碳”战略中的关键地位。与此同时,《绿色产业指导目录(2023年版)》(征求意见稿)中新增“二氧化碳捕集利用与封存”产业,并在《绿色低碳转型产业指导目录(2024年版)》新增“温室气体控制”二级分类目录,加强对CCUS相关产业的支持。

新型、颠覆性技术创新将成为煤电实现近零排放的重要手段。煤电机组加装CCUS已经成为煤电机组发挥灵活调节作用、实现降碳的最关键手段之一。当前多数碳捕集技术已经发展到工业示范阶段。其中,燃烧后捕集技术较为成熟,可以应用于大部分火电厂的脱碳改造;富氧燃烧适用于燃煤发电过程中对高浓度CO2进行捕集,预期将在新建燃煤电厂中应用,最具发展潜力。然而,当前CCUS在煤电领域应用尚不具备可复制、经济效益明显的示范项目,仍需进一步出台专项规划以发挥引领作用,明确发展目标、技术路线、产业布局、重点项目等,同时适时出台扶持政策,对“煤电+CCUS”等各类应用模式给予经济鼓励或补贴,制定完善配套定价机制,为CCUS技术突破、商业化应用营造良好政策环境。

三、改造和建设要求:稳中求进与融合发展

3.1 坚持稳中求进的总体思路

项目布局充分考虑原料可获得性和产品应用场景。一方面,改造建设项目应靠近原料可靠供给地区。针对生物质掺烧项目,《行动方案》提出“所在地应具备长期稳定可获得的…等生物质资源”;针对绿氨掺烧项目,《行动方案》提出,“所在地应具备可靠的绿氨来源…”。另一方面,捕集到的碳应能够便于处置。《行动方案》提出,“所在地及周边应具备二氧化碳资源化利用场景,或具有长期稳定地质封存条件”。二氧化碳封存与资源化利用都是主要的处置方式。其中,碳封存是将捕集的CO2注入深部地质储存,常用封存地质包括咸水层和枯竭油气藏等;资源化利用包括地质利用、化工利用和生物利用等方式。

以鼓励原则选择低碳化改造机组。《行动方案》首先明确实施低碳化改造建设的存量煤电机组应“预期剩余使用寿命长、综合经济性好”,而新增机组应为“纳入国家规划内建设项目”。针对已经实施低碳改造建设的机组、承担技术攻关任务、“两个联营”以及新能源大基地配套机组,实施低碳化改造建设工作均持鼓励非强制态度。近年来,“三改联动”一直是煤电转型路径的主旋律,根据《国家发展改革委 国家能源局关于开展全国煤电机组改造升级的通知》(发改运行〔2021〕1519号),预计“十四五”期间,煤电节能降碳改造规模不低于3.5亿千瓦、供热改造规模力争达到5000万千瓦、灵活性改造完成2亿千瓦。由电力规划设计总院发布的《中国电力发展报告2023》显示,“十四五”前两年,煤电“三改联动”改造规模合计超过4.85亿千瓦,完成“十四五”目标的约81%。其中,节能降碳改造1.52亿千瓦,灵活性改造1.88亿千瓦,供热改造1.45亿千瓦。针对煤电低碳化改造建设,采取非强制性措施,将显著降低煤电企业压力,提高煤电企业自主选择积极性

3.2 融合发展促进煤电与新能源协同进步

煤电与新能源融合发展将成为基本趋势。《行动方案》提出,项目布局“优先支持在可再生能源富集…地区”、绿氨掺烧项目所在地“具有丰富的可再生能源资源以满足绿氨制备需要”等。煤电与新能源融合发展不仅能够促进煤电低碳化改造建设,还将极大扩展新能源应用场景,促进对新能源更大消纳能力《关于促进新时代新能源高质量发展的实施方案》(国办函〔2022〕39号)也提出,“加大力度规划建设以大型风光电基地为基础、以其周边清洁高效先进节能的煤电为支撑…的新能源供给消纳体系”“按照推动煤炭和新能源优化组合的要求,鼓励煤电企业与新能源企业开展实质性联营”。“煤新联营”将为破解“三改联动”经济性难题与提高新能源出力稳定性作用显著。随着新能源渗透率的快速提高,煤电提供调峰等辅助服务作用更加显著,对为电力保供与电力系统安全运行提供保障的统调火电企业,在新能源开发资源指标给与挂钩倾斜,将极大促进“风、光、火”协同发展。

新能源并网难题仍需重点关注。我国风电、光伏等产业近年持续迅猛发展,电源装机总量持续飙升,但基本达到电力系统对新能源消纳能力极限,多省电网承载力不足、电力系统进入新能源消纳容量的“红区”,虽然储能等调节性电源装机已经显著增加,但多地新能源行业依然面临并网难题。煤电与新能源联营,不仅需要关注煤炭价格波动对煤电经济性的影响,还需要密切关注各省新能源规划与投产、电网消纳容量、电价政策以及电力供需缺口、新能源配套煤电支持政策等情况,以及各地储能、气电、煤电灵活性改造等投资布局,避免新能源项目无法并网对煤新联营企业带来的经济性问题。

四、保障支持:渠道拓宽与提级保障

拓宽煤电低碳化改造建设的资金渠道。《行动方案》从资金支持与政策支撑两方面拓宽项目融资渠道。一方面,发挥政府引领带动作用。《行动方案》提出,“发挥政府投资放大带动效应,利用超长期特别国债等资金渠道…”,“鼓励各地区因地制宜制定支持政策,加大…投资补助力度。”另一方面,探索建立多元主体分担机制。《行动方案》提出,“探索建立由政府、企业、用户三方共担的分摊机制,给予阶段性支持政策”,并依托“发行基础设施领域不动产投资信托基金(REITs)、绿色债券或申请绿色信贷、科技创新和技术改造再贷款等渠道”吸引更多主体参与。

煤电低碳转型相关支持政策将持续完善。《绿色低碳转型产业指导目录(2024年版)》中包含煤电“三改联动”与调节性电源建设等相关内容,并明确煤电机组发挥电力系统调节作用的能耗与出力要求。通过煤电机组最低能耗与出力参数设置,倒逼煤电企业加快“三改联动”进程,助力发电环节的节能降碳提效。同时,《绿色低碳转型产业指导目录(2024年版)》的出台,将为我国出台转型金融标准奠定基础,其中对煤电低碳改造建设的金融支持也将是重点。

完成低碳改造建设的煤电在碳计量与并网调度方面具有更高优先级。在碳计量方面,《行动方案》提出“推动对掺烧生物质/绿氨发电、加装碳捕集利用与封存设施部分电量予以单独计量”。通过对相应电力的单独计量,便于后续考核减免等优惠政策的出台。在电力市场方面,《行动方案》提出电网企业要“优先支持碳减排效果突出的煤电低碳化改造建设项目接入电网,对项目的可再生能源发电量或零碳发电量予以优先上网”。当前我国电力市场中对新能源上网、交易、调度等环节给与了更高优先级,《行动方案》提出对煤电项目可再生能源发电量、零碳发电量优先上网,将极大促进煤电参与市场的优先级,激发煤电企业进行低碳化改造建设的积极性。

注:

[1]资料来源:国家发展改革委 国家能源局关于印发《煤电低碳化改造建设行动方案(2024—2027年)》的通知,国家发改委官网[EB/OL],2024/07/15 [2024/07/15],https://www.ndrc.gov.cn/xxgk/zcfb/tz/202407/t20240715_1391663.html

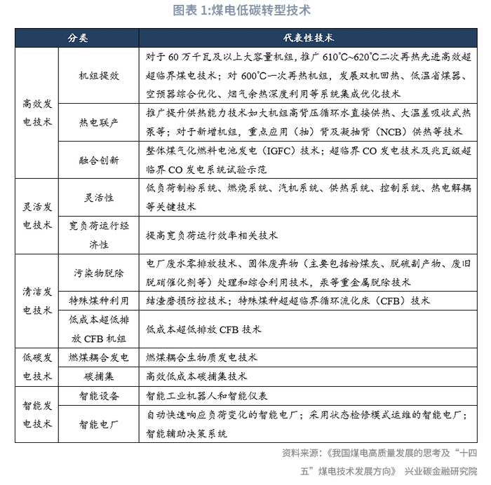
[2]资料来源:我国煤电高质量发展的思考及“十四五”煤电技术发展方向,北极星电力网[EB/OL],2020/05/26 [2024/07/15],https://news.bjx.com.cn/html/20200526/1075739.shtml

[3]资料来源:“双碳”目标下 “十四五”燃气发电何去何从?,北极星大气网[EB/OL],2021/05/07 [2024/07/15],https://huanbao.bjx.com.cn/news/20210507/1151143.shtml

[4]资料来源:掺烧能否缓解煤电厂“口粮之急”,中国能源报[EB/OL],2021/12/13[2024/07/15],http://paper.people.com.cn/zgnyb/html/2021-12/13/content_25893844.htm

[5]资料来源:氨能为煤电降碳探新路,中国能源报[EB/OL],2023年12月25[2024/07/15],http://paper.people.com.cn/zgnyb/html/2023-12/25/content_26035041.htm

加载中...