新浪财经

【开源食饮】香飘飘:推进改革,冲泡稳健,即饮潜力十足——公司首次覆盖报告

宇光看食饮

关注

冲泡奶茶品类龙头,即饮品类发力增长,首次覆盖给予“增持”评级

香飘飘公司是冲泡奶茶行业赛道龙头企业,经过多年积累的品牌与创新优势,进军即饮产品赛道,先后推出杯装果汁茶、瓶装冻柠茶等产品,品牌方面公司聚焦“香飘飘”、“Meco蜜谷”、“兰芳园”三大品牌,构建产品矩阵。公司走出外部环境负面影响,自2023年开始发力改革,制定双轮驱动战略,调整组织架构,引入职业经理人,公司在冲泡业务稳健增长的基础上,即饮业务有望助力公司实现高速增长。我们预计香飘飘公司2024-2026年收入分别为42.6、49.2、56.7亿元,同比增长17.6%、15.4%、15.3%;归母净利润分别为3.3、4.0、4.9亿元,同比增长19.2%、20.3%、21.3%;对应EPS分别为0.81、0.98、1.19元,当前股价对应PE分别为15.0、12.5、10.3倍,首次覆盖给予“增持”评级

软饮料市场广阔,龙头地位稳健,新进入者通过差异化策略蓄力增长

软饮料市场空间广阔,过去10年保持较高复合增速,预计未来仍将保持稳健增长,从人均消费量角度看,国内人均软饮料消费量提升有望驱动行业进一步增长。行业细分品类较多,近年以来居民生活条件提升,健康化需求开始抬头,低糖、无糖以及功能化产品涌现,推动行业发展,当前行业背景下,新进入者可以通过口味迭代、产品创新等差异化产品策略,以此延长老化产品的生命周期,并培育挖掘新产品的增长潜力

坚定双轮驱动战略,即饮品类潜力十足

香飘飘公司在收入端,坚持“双轮驱动”发展战略,在稳步巩固冲泡奶茶业务的同时,持续拓展即饮饮料业务,通过冲泡、即饮双轮驱动公司整体增长,实现持续健康发展。冲泡业务端,公司龙头业务稳固,将会持续推动冲泡业务产品健康化升级,发力渠道精耕下沉,开拓产品多样化消费场景;即饮业务端,公司即饮业务成立独立事业部,围绕果茶和冻柠茶等核心产品持续发力,聚焦重点城市,打造样板市场,构建更强的盈利模式,拓展多元化渠道和更优秀经销商客户

风险提示:原材料涨价风险,食品安全风险,新品推广不及预期风险。

1、中国奶茶第一股,创新开拓新空间

1.1、解码经营:以冲泡发家,借势拓展即饮

冲泡深耕多年,龙头地位稳固,拓展即饮品类。香飘飘2005年成立于浙江湖州,主营奶茶类饮料产品的研发、生产与销售。公司成立开始,便将自身定位为奶茶专家,长期聚焦经营杯装冲泡奶茶,“香飘飘奶茶销量连起来可以绕地球几圈”的广告词深入人心,连续多年保持杯装冲泡奶茶市场份额第一,建立起强大的品牌优势,“香飘飘”品牌现已成为杯装冲泡奶茶代名词。2017年公司在上交所上市,依靠在冲泡奶茶长期积累的品牌和研发优势,公司发力进军即饮品类,先后推出Meco杯装果茶、兰芳园杯装奶茶、兰芳园冻柠茶与香飘飘大红袍牛乳茶等产品,公司现已拥有“香飘飘”、“Meco蜜谷”、“兰芳园”三大品牌,构建了多元化产品矩阵以满足市场需求

2023年公司营收和利润重回增长。公司2014-2018年营业收入稳步增长,2014-2019年CAGR达13.7%,2019-2022年因外部因素导致营收有所承压,2023年外部环境改善,叠加公司经营战略调整,公司营业收入同比增长15.9%。净利润方面,公司2020-2022年除营收承压外,原材料波动较大与即饮产线投产转固导致费用增高,公司净利润更受影响,到2023年公司即饮业务重新发力,营业收入明显改善,原材料价格有所回落,归母净利润实现31.0%增长。

毛利率底部回升,销售费用率相对较高。从毛利率看,2020年以来,外部疫情环境下,产品销售有所影响,同时上游原材料价格波动较大,在公司对冲泡产品进行提价,同时公司上游原材料价格回落后,毛利率在2023年明显回升。从费用率看,公司即饮业务新品培育,营销策略采取高举高打,销售费用投放较多,致使公司整体期间费用率较高,净利率较低,但整体保持相对稳定,预计未来随着销售增长将会进一步改善。

冲泡业务贡献主要业绩,即饮业务毛利率重回增长。分业务看,公司以冲泡业务为基本盘,收入贡献占比较大,除2021年疫情影响外,其毛利率常年稳定在40%以上。即饮业务自2017年开始发展,其收入占比稳定提升,到2020年遭遇外部疫情,即饮业务有所回落,后续随着外部环境好转,即饮业务占比逐步提升。公司2020年后即饮产线投产转固使其制造费用有所提高,同时产品销售下滑,即饮业务毛利率下跌明显,2023年公司推进改革,即饮业务增加较快,毛利率明显改善,未来随即饮产品持续放量,规模效应显现,其毛利率有望进一步提升。

1.2、发展复盘:冲泡奶茶定位筑基,逐步开拓新产品增长

公司以杯装冲泡奶茶起家,通过定位理论与营销赋能不断稳固在杯装冲泡奶茶行业地位,2017年拓展品类,进军即饮赛道,与冲泡产品形成互补,“双轮驱动”助力公司业绩迈上新台阶。

公司发展大致分为以下几个阶段:起步期(2005-2009年):通过杯装冲泡奶茶进入市场,以便捷性为优点对老式现制冲泡奶茶形成差异化替代竞争,并取得初步成功;稳固期(2010-2013年):面对优乐美、立顿等对手激烈竞争,与特劳特公司合作引入定位理论,打造香飘飘品牌并专注冲泡奶茶行业,不断稳固行业定位;升级期(2014-2016年):面对杯装冲泡奶茶营收增长乏力,重新进行品牌定位,赋予产品功能性需求,更换营销语以及对产品进行创新升级;调整期(2017-2022年):因冲泡业务的季节属性以及品类单一的弊端,先后推出“Meco蜜谷”品牌与“兰芳园”品牌拓展即饮板块,并通过多方举措以期形成冲泡+即饮“双轮驱动”;二次创业期(2023年-至今):因此前外部环境因素以及冲泡奶茶行业的增长疲软,持续推进“双轮驱动”战略,修复与升级冲泡板块,探索泛冲泡业务,独立即饮业务团队并提高渠道服务能力助力即饮业务发展

1.3、 股权架构:股权集中稳定,管理层经验丰富

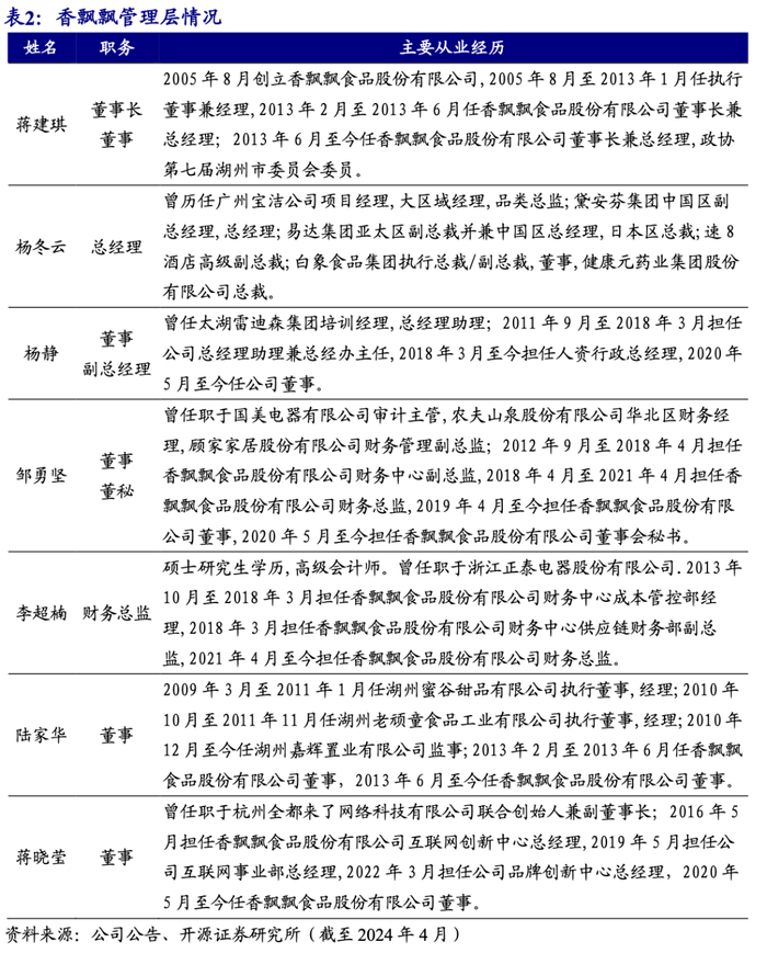
公司治理结构清晰,管理团队经验丰富:公司实际控制人为蒋建琪、陆家华夫妇,与其女蒋晓莹、杭州志周合道为一致行动人,共计持股67.91%,其余股东为公司管理层、蒋建琪及陆家华近亲亲属,治理结构简单清晰。管理层履历方面,其团队皆具丰富快消经验,且在公司多年,管理层关系稳健。此外,2023年底新任总裁杨冬云入职,其曾在宝洁、黛安芬、易达、速8、白象以及健康元任职,管理与营销经验丰富,有望带领公司发展迈向新阶段

2023年发布股权激励提升积极性,新CEO认购股份彰显信心。公司2023年发布新一轮激励计划,授予对象涉及管理层、核心管理人员与技术业务人员,涉及对象广泛,提升人员积极性。回顾2018年公司股票激励计划,除2021年外部环境影响,其余年份考核目标均已达成,在2023年新发布股权激励方案下,2023年首年目标已顺利达成,为公司长期成长打下坚实基础。此外,2023年新总经理杨冬云先生加入公司,全面负责公司日常运营和管理,董事长蒋建琪先生转让股权2054万股(购入价为13.43元/股,约2.76亿元),占公司总股本5.1%,此番股权转让彰显对公司未来发展的决心与信心。

2、 行业:顺趋势赛道占优,品类创新助突围

2.1、软饮料:市场空间广阔,顺趋势景气赛道占优

饮料行业空间广阔,人均消费量提升空间仍足。根据FBIF和Euromonitor的数据,截至2022年底,中国软饮料市场生产营业额规模达5831.59亿元, 2012年以来10年间复合增速达5.7%,市场规模广阔,预计未来也将呈现稳健发展趋势。横向对比看,2022年中国人均软饮料消费量为60.5L,对比美国和部分亚洲地区,仍有一定差距,未来人均软饮料消费量提升或成为行业增长驱动较大因素

消费者需求推动行业变迁,健康化趋势赛道占优。软饮料行业细分赛道竞争格 局相对稳定,回顾近 10 年软饮料细分品类格局变迁:2015 年前,因居民生活节奏逐 步加快,收入有所提高,主打便利店的瓶装水、满足口感需求的碳酸饮料、加工果 汁以及风味茶饮料发展迅速;2015 年后,居民物质条件迈上新台阶,对品质与健康 的需求开始提升,顺应健康化趋势下,低糖、无糖以及功能化产品涌现,推动行业 格局变迁,除瓶装水外原先发展迅速的碳酸饮料、果汁以及含糖茶等有所下落,功 能性的能量饮料与运动饮料占比明显提升

产品生命周期视角下,不同品类所处时期各不相同。我们从产业生命周期角度观察软饮料行业各细分品类的发展历程与未来趋势,当前即饮茶、碳酸饮料等进入成熟期,在成熟期下其发展核心在于进一步产品差异化,即通过口味、包装裂变及营销创新等以延长产品生命周期,并培育相关潜力新品

2.2、 即饮茶:健康化趋势明显,品类创新可助力突围

品类成熟趋势平稳,差异化创新品类引领行业修复增长。即饮茶行业早期在康师傅、统一含糖茶引领下发展迅速,后续含糖茶饮料品类走向成熟,到2020年因外部疫情环境影响,消费者进一步重视健康,减糖、无糖等健康概念即饮茶新品发展迅速,带动即饮茶品类重回增长,根据尼尔森的数据,2021-2023年,线下即饮茶品类分别实现增长17.2%、0.5%、18.9%,均高于线下饮料行业整体增速

健康化创新品类更有突围空间。国内即饮茶品牌多年来保持稳定,且头部两大品牌康师傅与统一多年格局较为稳定。而即饮茶品类细分众多,企业通过创新差异化打造爆款单品案例常有发生,例如香飘飘公司2017年推出Meco品牌,以杯装果汁茶产品形态切入市场获消费者青睐。根据亿欧智库和萨利文的预测,在健康化趋势下,无糖茶饮有望保持较快增长,我们认为,通过“差异化+健康化”打造新品的茶饮品牌企业仍有较大突围空间。

3、香飘飘:双轮驱动,产品升级,渠道变革,品牌沉淀

公司坚持“双轮驱动”战略,引入职业经理人,推进组织变革,在巩固原有冲泡业务的同时,持续发力拓展即饮业务,从而驱动公司整体稳健发展。公司冲泡业务龙头地位稳固,未来将持续推动冲泡业务产品健康化升级,发力渠道精耕下沉,开拓产品多样化消费场景;即饮业务公司成立独立事业部,围绕果茶和冻柠茶等核心产品持续发力,提升品牌影响力,聚焦重点城市,打造样板市场,拓展多元化渠道和更优秀经销商客户。公司即饮产品产能储备充足,当前产能利用率仍有较大提升空间,未来随着即饮产品放量,规模效应体现,公司整体毛利率有望稳健提升。

3.1、产品端:修复升级固冲泡,差异化定位造即饮

3.1.1、冲泡业务:修复与升级,积极探索泛冲泡领域

冲泡为公司基本盘,2023年业绩修复较好。香飘飘冲泡业务为公司核心收入来源,每年贡献收入占比较高,且除2021年原材料成本上涨外,其毛利率均超40%。此前因外部环境因素影响,导致2021-2022年冲泡收入承压,考虑到产品特性,其收入季节性明显,按冲泡淡旺季收入拆分来看,从2022年末冬季开始冲泡旺季的营业收入已明显恢复,中长期看冲泡业务有望保持平稳的增长趋势

顺应趋势产品升级,持续推出健康化新品。公司冲泡产品主要分为经典系列(曾为椰果系列)与好料系列(曾为美味系列),从两大系列起步,公司持续研发推新品口味,不断满足消费者日益变更的需求,近年来,公司顺应健康化趋势不断升级冲泡产品,原材料利用牛乳替代植脂末,推出不含反式脂肪酸的牛乳茶。我们认为,公司产品策略在顺应年轻化、健康化趋势下,叠加公司较强研发创新能力,有望助力公司突破冲泡业务发展瓶颈,实现长期稳定增长。

积极探索泛冲泡领域,挖掘品类增长机会。在原有冲泡产品升级外,公司还积极开发泛冲泡类产品,先后推出推出“如鲜”手作燕麦奶茶、“鲜咖主义”手作燕麦拿铁咖啡两款创新、健康化升级产品,试销中获得消费者一致好评,充分展现了冲泡产品在“健康化”升级方面的巨大潜力。此外,公司尝试推出“CC 柠檬液”“红糖参姜茶”“电解质浓缩液”等“泛冲泡”产品,在试销过程中亦获良好反馈,推动公司挖掘冲泡业务的“第二增长曲线”。

3.1.2、即饮业务:差异化产品策略,打造第二增长曲线

三大品牌多品类布局,两大战略单品助增长。2017年公司借上市之风布局即饮业务,先后推出“兰芳园”品牌与“Meco蜜谷”品牌即饮产品,前者是香港知名茶饮品牌,后者主打果汁茶,其中“Meco蜜谷”品牌开创了杯装果汁茶新品类,截至2019年底已成为10亿级大单品,2022年外部环境转好,兰芳园品牌开始布局柠檬茶赛道,推出冻柠茶战略新品。目前公司即饮板块已布局两款即饮战略核心单品,即Meco杯装果汁茶、兰芳园冻柠茶,而其他即饮产品,如香飘飘大红袍牛乳茶作为即饮板块的重要补充,公司即饮产品矩阵不断丰富

差异化造产品,加速实现即饮新引擎。公司开发即饮产品的思路是选择市场容量较大的垂直细分品类加以分析,塑造差异化卖点,并顺应健康化趋势开发产品。公司目前即饮业务三大战略单品中,Meco杯装果茶,延续公司经典冲泡杯装奶茶造型并采用纯正茶叶和果汁,其中果汁含量高达25%,远高于市场上的其他果味茶饮;兰芳园冻柠茶对标竞品,其“0蔗糖”、“低糖”、“0脂肪”、“不苦涩”等优点,前期试销反馈良好。公司后续储备香飘飘大红袍牛乳茶产品,采用低糖、零反式脂肪酸配方,并结合中国武夷山大红袍茶底和澳大利亚进口奶源打造差异化卖点。可以看出公司该即饮业务单品在各自赛道中皆有其差异化优势与竞争力,助力即饮品类持续增长

即饮与冲泡双轮驱动,即饮收入整体呈提升趋势。公司冲泡业务销售集中在第四季度与第一季度,而2017年布局即饮业务以来迅速起量,有效补充了夏天公司冲泡淡季的收入来源,但因2020年以来外部环境因素导致收入增长承压,公司即饮产能利用率偏低,叠加费用投入较大影响,即饮板块处于亏损状态,2023年以来在外部环境明显改善,公司组织变革,经营持续发力背景下,即饮板块收入规模实现较快增长,展望未来即饮业务随着规模效应体现,有望实现扭亏转赢

3.2、渠道端:即饮渠道独立经营,组织变革提升销量

推进独立经营策略,优化经销商队伍。公司渠道收入上主要以线下经销商为主,2018年以来持续推进专营、专职、专项奖励“三专”策略,推动经销商一体化进程,并不断优化经销商数量,截至2021年,公司经销商人均收入超250万元,“三专化”策略取得成效,2023年开始,为进一步推进即饮业务发展,公司大力招募招具有冷冻饮料经验经销商,提升即饮专职经销商数量,截至2023年末,公司经销数量达1531个,经销商户均贡献收入212万元,预计随着后续产品势能提升、费用稳步投放、经销商队伍优化,即饮业务收入有望进一步提升

组织变革,独立即饮销售团队,差异化渠道策略。2023年公司推进组织变革,独立组建即饮销售团队,招募 600 多名饮料销售专业人才,与原团队调配后,组建了一支千人规模的独立即饮业务销售团队,考虑到冲泡与即饮产品属性差异,销售淡旺季和产品阶段的差异,此举能够有效提升即饮渠道的开拓效率,实现冲泡业务与即饮业务的淡旺季收入衔接。从渠道类型看,冲泡业务销售主要集中于下线城市,以地级市区县食杂店等流通渠道为主,目前冲泡业务终端网点已覆盖40万家,未来公司将通过进一步推进渠道下沉与终端运营提升,助力冲泡业务增长。即饮业务目前以一二线商超与便利店为主,通过冰柜投放及冰冻化资源抢占,结合“铺货奖励”“动销奖励”“冰冻化奖励”等多重激励措施,激发销售人员和经销商积极性,截至2024年4月,公司实现果汁茶30万家,冻柠茶13万家终端网点覆盖。

3.3、品牌端:营销高举高打,品牌定位深入人心

营销高举高打,重构年轻化品牌认知。公司早期花重金在湖南卫视黄金时段投放广告,其曝光度迅速提高,并先后推出“奶茶就要香飘飘”、“香飘飘奶茶,杯装奶茶开创者,连续N年销量领先”、“杯子连起来可绕地球3圈”和“小饿小困,喝点香飘飘”等营销理念,占领用户心智,“香飘飘为杯装奶茶领导者”这一形象深入人心。后期公司持续较高广宣费投入,多手段不断发力营销,包括冠名热播网剧、加强社交平台宣传投放以及不断邀请更新热门年轻偶像为代言人等,重构消费者对品牌年轻化的认知

三大品牌定位清晰,差异化营销策略。公司目前已形成“香飘飘”、“Meco蜜谷”、“兰芳园”三大品牌矩阵,分别定位为“杯装奶茶领导者”、“茶饮店外第二选择”、“港式奶茶鼻祖”,并依据产品特性通过差异化营销策略各自触达目标消费人群,打开销量空间

3.4、 生产端:产能布局充分,原料稳定可控

产能布局充分,即饮后续产能利用率提升空间足。公司拥有浙江湖州、四川成都、天津以及广东江门四大生产基地,其中除广东江门外,均同时覆盖固体与液体产线,确保对周边地区产品的稳定供应与对市场需求的即时响应。产能利用率上,固体工厂较为稳定,2023年冲泡固体工厂产能利用率整体可达70.2%,液体产能因此前规划超前叠加产品培育期,目前产能利用率较低,后续在公司资源倾斜培育即饮产品下,其产能利用率有望走高并带动销售规模提升

采用“以销定产”模式保质保量。公司多年来坚持采取“以销定产”模式,与经销商共同制定年度与月度销售计划后制定年度生产计划,并通过实际情况即时调整,从而确保库存维持健康水平并保证产品新鲜度,该模式下,公司冲泡与即饮产品产销率接近100%。

原材料成本有所回落,毛利率预计稳中有升。成本端,两大业务中冲泡业务所占比重较大,其中原料成本占比过半,此前因原材料上涨,公司于2022年初对固体冲泡奶茶主要产品采取提价,提价幅度在2-8%不等,且后期植脂末等原材料成本有所回落,预计公司未来毛利率保持相对稳定。

即饮业务方面,2020年以来受到外部环境冲击,销售有所下滑,而前期即饮产能投入较大,产线转固后造成即饮业务产能利用率较低,2020年以来即饮业务的成本结构中,制造费用占比一直保持较高水平,从而影响即饮业务毛利率。2023年外部环境好转,公司发力提升即饮业务销量,制造费用占比和毛利率水平均有所改善,预计随着公司在即饮业务方面持续发力,即饮业务毛利率有望持续提升,从而拉动公司整体毛利率水平。

4、盈利预测与投资建议

香飘飘公司在收入端,坚持“双轮驱动”发展战略,在稳步巩固冲泡奶茶业务的同时,持续拓展即饮饮料业务,通过冲泡、即饮双轮驱动公司整体增长,实现持续健康发展。冲泡业务端,公司龙头业务稳固,将会持续推动冲泡业务产品健康化升级,发力渠道精耕下沉,开拓产品多样化消费场景,预计公司冲泡类业务2024-2026年收入增速分别为8.0%、6.0%、6.0%;即饮业务端,公司即饮业务成立独立事业部,围绕果茶和冻柠茶等核心产品持续发力,聚焦重点城市,打造样板市场,构建更强的盈利模式,拓展多元化渠道和经销商客户,产能储备充足,预计公司即饮类业务2024-2026年收入增速分别为46.5%、36.4%、31.3%

毛利率方面,公司冲泡业务于2022年提价,叠加2023年植脂末、白砂糖、瓦楞纸等核心原料价格有所回落,毛利率在2023年有较明显恢复提升,展望未来,冲泡业务毛利率预计保持相对平稳。而即饮业务未来随着渠道扩张,收入有望快速放量,规模效应预计持续提升,从而带动公司整体毛利率稳步提升,我们预测公司2024-2026年整体毛利率为37.41%、37.64%、38.29%。费用方面,公司随着渠道持续扩张更多现代渠道,发力打造样板市场,同时加强新品影响推广,引入更多管理和销售人员,预计整体费用率呈稳中有升趋势。

市场对于食品饮料行业通常采用相对估值方法。我们对比主要软饮料企业农夫山泉、东鹏饮料、李子园、养元饮品的估值水平,可发现2025年同行业公司预计估值平均水平为19.8倍,而香飘飘估值水平为12.5倍,低于行业平均水平,香飘飘是软饮料行业内冲泡奶茶品类细分赛道龙头企业,同时公司引入职业经理人,持续发力即饮业务成长,在双轮驱动的战略布局下,公司收入和利润有望实现持续较快增长,我们认为估值相对合理。

综上所述,我们预计香飘飘2024-2026年收入分别为42.6、49.2、56.7亿元,同比增长17.6%、15.4%、15.3%;归母净利润分别为3.3、4.0、4.9亿元,同比增长19.2%、20.3%、21.3%;对应EPS分别为0.81、0.98、1.19元,当前股价对应PE分别为15.0、12.5、10.3倍,首次覆盖给予“增持”评级。

5、风险提示

(1)原材料涨价风险:公司产品原材料包括脱脂奶粉、植脂末、白糖等,包装材料包括纸杯、包装箱、PET等。公司原材料和包装材料占生产成本比重较大,存在原材料涨价风险。

(2)公司食品安全风险:对于食品饮料企业,食品卫生安全要求是终端消费者及监管部门关心的重点,若生产过程出现食品卫生安全问题,对公司销售可能产生较大负面影响;

(3)新品推广不及预期风险:公司所处行业市场竞争环境复杂,公司推进冲泡奶茶健康化升级,即饮品类风味和产品类型推陈出新,若消费者需求变化较快,新品需求不及预期,可能对公司利润增长有一定影响

研报发布机构:开源证券研究所

研报首次发布时间:2024.07.16

开源食品饮料团队:

张宇光:15814062021

证书编号:S0790520030003

方  勇:18320770836

证书编号:S0790520100003

逄晓娟:15253166077

证书编号:S0790120040011

陈钟山:18602156078

证书编号:S0790120070045

方一苇:18905633299

证书编号:S0790524030001

张恒玮:19117250984

证书编号:S0790524010001

张思敏:15801790938

证书编号:S0790123070080

特别声明

法律声明

开源证券股份有限公司是经中国证监会批准设立的证券经营机构,已具备证券投资咨询业务资格。

本报告仅供开源证券股份有限公司(以下简称“本公司”)的机构或个人客户(以下简称“客户”)使用。本公司不会因接收人收到本报告而视其为客户。本报告是发送给开源证券客户的,属于机密材料,只有开源证券客户才能参考或使用,如接收人并非开源证券客户,请及时退回并删除。

本报告是基于本公司认为可靠的已公开信息,但本公司不保证该等信息的准确性或完整性。本报告所载的资料、工具、意见及推测只提供给客户作参考之用,并非作为或被视为出售或购买证券或其他金融工具的邀请或向人做出邀请。本报告所载的资料、意见及推测仅反映本公司于发布本报告当日的判断,本报告所指的证券或投资标的的价格、价值及投资收入可能会波动。在不同时期,本公司可发出与本报告所载资料、意见及推测不一致的报告。客户应当考虑到本公司可能存在可能影响本报告客观性的利益冲突,不应视本报告为做出投资决策的唯一因素。本报告中所指的投资及服务可能不适合个别客户,不构成客户私人咨询建议。本公司未确保本报告充分考虑到个别客户特殊的投资目标、财务状况或需要。本公司建议客户应考虑本报告的任何意见或建议是否符合其特定状况,以及(若有必要)咨询独立投资顾问。在任何情况下,本报告中的信息或所表述的意见并不构成对任何人的投资建议。在任何情况下,本公司不对任何人因使用本报告中的任何内容所引致的任何损失负任何责任。若本报告的接收人非本公司的客户,应在基于本报告做出任何投资决定或就本报告要求任何解释前咨询独立投资顾问。

加载中...