新浪财经

遏制演出市场乱象“狂飙”

媒体滚动 2024.07.17 05:58

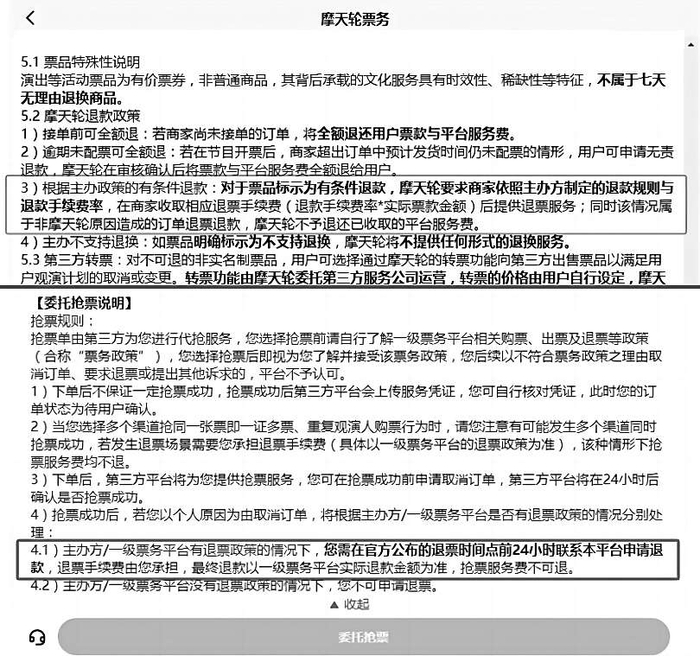
图:摩天轮《票务平台交易服务协议》和演出详情页面的“委托抢票说明”。 资料图片

本报讯 近年来,文化娱乐内容消费成为大众日益增长的“软刚需”,“演出经济”成为消费新场景和新增长点。但盛景之下难掩乱象,“柱子票”、演唱会“注水”、退票手续费高昂等诸多问题显现,成为消费者投诉集中地、舆论热点高发地。

为优化消费环境,激发文娱演出市场消费活力,7月15日,江苏省消费者权益保护委员会(以下简称江苏省消保委)公开约谈文娱演出市场关联企业,并发布《文娱演出市场服务及平台不公平格式条款问题专项分析报告》。大麦、猫眼、摩天轮、票牛、票星球、秀动6家票务平台以及北京国潮悦动文化科技有限公司、南京幽伶文化传媒有限公司、北京时代立方文化传媒有限公司、武汉汇沣添润文化传播有限公司、上海鸿黎文化传媒有限公司5家主办方参会。

“线下演出的特色在于观众跟演出内容共情共振、沉浸其中,是观众和演出者的双向奔赴。而文娱演出市场乱象损害了消费者的合法权益,影响了整个市场的健康发展,只有相关经营主体摒弃急功近利的心态,将演出质量和服务作为亮点,把消费者放在心上,才能确保市场的健康有序发展,才会有更多消费者与演出市场的双向奔赴。”江苏省消保委副主任兼秘书长陆惜春说,“当下演出经济虽热,但也应该看到消费者越来越重视现场体验感和整体性价比,消费正日趋回归理性,演出市场的竞争也必然会越来越集中在性价比、品质感和服务水平的比拼上。目前,行业中的一些经营主体漠视消费者权益,‘假唱’‘山顶票’‘柱子票’等行为让消费者体验大打折扣,并且退票手续费高、标准不统一,更有甚者通过内部作弊为‘黄牛’提供便利。这些问题让众多消费者有苦无法说,不合理不公平的规则让消费者很受伤,各经营主体必须高度重视消费者权益,只有敬畏消费者权益、厚待消费者,才能赢得市场。”

据江苏省消保委统计,2024年上半年,该省消保委系统共受理有关演出市场投诉1262件,涉及江苏演出市场消费投诉舆情信息82585条,相关问题侵犯了消费者的知情权、选择权、公平交易权等合法权益。江苏省消保委针对文娱演出市场问题深入调查,对大麦、猫眼、摩天轮、票牛、票星球、秀动6家票务平台的格式条款进行梳理,发现存在五大方面问题。

演出门票退票政策不合理

据悉,演出门票退票政策不合理包括退票政策不一致、退票手续费过高、退票梯次设置不合理3项。其中,退票政策不一致存在同一场演出不同主办方的退票政策不一、同一主办方的不同演出退票政策不一两种情况。如7月12日至8月14日某明星要在4个城市举办世界巡回演唱会,南京站最高退票手续费为实付价款的20%,且提前2天不予退票;而南宁站和南昌站提前10天无法退票,最高退票手续费高达实付价款的50%。由北京时代立方文化传播有限公司承办的7月13日至8月11日某明星的3场演唱会,设置的退票政策不一样,其中南京站提前2天不可退,但贵阳站和武汉站都是提前半个月就无法退款。

消费者退票承担的手续费,从性质上可看作是购票合同中约定的违约金条款。退票虽然属于消费者违约,应当承担相应责任,但经营者也需要考虑公平性、合理性等因素,不得设置过高违约金。目前,部分演出主办方已经优化相关条款,设定了可执行、相对合理的退票政策,但仍有部分演唱会设置的退票手续费过高。而对于退票梯次的设置,部分主办方在演出开始前35天便无法退票,有失公平。

江苏省消保委认为,当前演出行业没有统一的退票规则或标准,各家“自定义设置”中未能体现设置的合理性。消费者接受同样服务,却要承担不同责任,“议价权”和公平交易权未得到充分保障。退票政策的目的在于保障消费者权益,经营主体应当以平等互利为条件,设置合理的梯次和可退票时长,平衡好消费者权利与经营者的可操作和可执行性,实现退票政策合理化。

一刀切式“不可退”藏陷阱

本次调查的票务平台都存在“不可退票”条款规定。因消费者原因导致无法观看演出的,消费者不能解除合同且需要承担票价损失;但反之,因主办方及演员本身原因导致演出不能如期举行的,却可临时宣布延期或取消,主办方具有任意解除合同的权利,且一般无提前通知或提供任何证据证明。

江苏省消保委表示,当前,部分文娱演出预售时间较长,而热门场次的演出存在开售即售空的状态,消费者为了保证自己能够成功购票往往选择在开票时立即下单。这种情况下,部分消费者确实难以预判是否会有不可控因素影响观演行程。根据《民法典》和《消费者权益保护法》的规定,在部分法定条件下,如自然灾害等不可抗力、生病住院无法到场、未成年人购票等情况,在消费者提供必要证据后,消费者的合法退票诉求应当得到满足。经营主体与消费者双方约定的合同,不能只限制消费者的解除权,而不限制经营者的解除权,双方权利义务理应对等。

票务平台义务落实不完善

票务平台作为网络交易平台,应当提供销售者或者服务者的名称、地址和联系方式等信息。在大麦APP上,可通过演出具体页面右上方的“证照信息”查看演唱会演出主办方的具体信息,但部分中小型演出并未标注主办方;秀动APP只有部分演出在演出页面标注主办方名称。猫眼、摩天轮、票牛、票星球4家票务平台的演出未详细标注主办方相关信息,有违法律规定。

同时,各票务平台的服务协议均属于格式合同,按《消费者权益保护法》要求应当放在显著位置,以便于消费者查找和阅读。但在此次调查中,除大麦和票星球的用户协议等内容相对比较容易查找外,其余4家平台用户协议均存在设置隐蔽的问题。猫眼、摩天轮的协议隐藏较深,要通过多重跳转才能查看;票牛、秀动的协议分散在页面不同地方,不易查找。

二级票务平台退票政策矛盾

目前文娱演出市场以一级专业票务机构为主、二级票务机构为辅,形成演出机构、演出场馆票务共存的格局。区别于一级市场的单一定价模式,二级平台定价是以市场需求为导向的动态定价机制,票价由平台内第三方票务代理公司自行设定,依据市场供求关系上下浮动。但根据消费者投诉情况看,二级平台存在诸多问题,如退票政策的规定存在差异、平台商家信息不透明等。舆情数据显示,2024年1月1日至7月11日江苏省与二级票务市场相关的消费维权舆情量共计10692条,涉及退票手续费贵、不合理,退票难、拖延处理,出票位置与所购买的位置不符,票价溢价幅度大等问题。

摩天轮《票务平台交易服务协议》5.2.3规定:“根据主办政策的有条件退款:对于票品标示为有条件退款,摩天轮要求商家依照主办方制定的退款规则与退款手续费,在商家收取相应退票手续费后提供退票服务。”但在具体演出的详情页面的“委托抢票说明”中又规定:“主办方/一级票务平台有退票政策的情况下,您需要在官方公布的退票时间点前24小时联系本平台申请退款。”

此两条规定相互矛盾,使得摩天轮部分演出门票的阶梯退票规则与主办方发布的退票规则存在差异,影响到了消费者的退票权。消费者在摩天轮购买演出门票比在一级票务平台购票少了1天的退票时限,对于部分热门演出,消费者可能支付了高额价款,却得不到与其他平台消费者相同的权利,有违公平原则。

协议存在不公平格式条款

被调查的6家票务平台中,秀动无任何对不满14周岁未成年人敏感个人信息的保护政策;票星球《儿童敏感个人信息授权书》未明确收集的目的、保护措施,也未明确会取得监护人单独同意等保护政策;大麦、猫眼、摩天轮、票牛规定只要在平台上发布包含未成年人素材的内容,就视为平台可以处理未成年人的个人信息,而不管是否具有合法的特定目的和充分的必要性、是否采取严格保护措施、是否取得未成年人或其监护人的单独同意,此类规定明显违法。

此外,上述6家票务平台的协议还存在对平台设置过宽免责条款和较低的责任上限、规避网络平台经营者“制止违法广告”等法定监管义务、协议约定管辖加重消费者维权成本等问题。

约谈会上,各参会企业代表就约谈通报中相关的问题作出回应,并就消费维权纠纷工作的难点与江苏省消保委进行了交流。

演出市场可以火爆,商业模式可以创新,但不能在缺乏约束的环境中野蛮生长,更不该由消费者来买本不应该买的单。对此次调查涉及的文娱演出市场乱象问题,江苏省消保委要求文娱演出行业的经营主体切勿以为“卖方市场占主导就可以肆意妄为”,不要试图让法律接受所谓的“潜规则”,不要践踏契约精神,更不要将新业态带来的新问题视为理所当然。要充分保障消费者的合法权益,加强对演出质量及消费者观演体验的把控,明示服务内容及演出详细信息,保障消费者的知情权、选择权和公平交易权。同时,文娱演出行业的经营主体要进一步规范票务秩序,主动优化退票规则,提供更人性化的服务,减少实践中的障碍;积极承担相应责任,制定长效的制度规范,完善相关服务链条,面对消费者维权时及时回应,主动提供更加合理、便捷、高效的售后处理渠道,确保维权渠道畅通。

(薛晶晶)

加载中...