新浪财经

北广投真相:消失的富二代,和他背后的“造神者”

时代周报猛犸工作室

关注

1996年。

浙江台州温岭,泽国镇,35岁的陈勇,用做贸易攒下的积蓄,开办了自己的家私城。一年后,陈勇在家私城隔壁开了一间“摩托车保姆中心”,主营摩托车的维修和保养。

北京,26岁的蔡彤从海外归来,应朋友之邀,进入了一家初创公司,从各种“拼缝”开始,在商海击浪。

山东济南,有一个姓尹的女孩在这一年出生。

二十年后,三个天南海北的人,发生了紧密的交集。

其中的关键,是陈勇的儿子、蔡彤的商业伙伴、同时也是尹小姐的“好朋友”——陈炫霖。

据《凤凰网》报道,2022年11月,陈炫霖“跑了三次”,最后一次偷渡到美国。他先是到了香港,坐偷渡专用的快艇逃到东南亚,再辗转到了美国加州。

2024年5月10日起,上海黄浦区人民法院开庭审理北广投非法吸收公众存款一案。公诉机关指控:2018年6月至2022年11月四年多的时间里,北广投系列公司涉嫌非法吸收公众存款金额累计达到300余亿元,事发时未兑付金额还有100余亿元。

据媒体报道,掌握涉案资金最多去向的融资方关键人物,是浙江80后商人,广微控股实际控制人陈炫霖。

截至北广公司案件开庭,陈炫霖还处于“未归案”状态。

尹小姐的好朋友

2024年,28岁的尹小姐,如今和陈炫霖一家已经安居在大洋彼岸,时不时在社交媒体开一个小号,秀一秀价值超过千万的名表、上万的红酒,以及在世界各地旅游的照片。

济南和上海,或许已是她再也回不去的故乡。

2017年,山东姑娘尹小姐,以“科学助理“的身份,出现在一档热门综艺节目,青春靓丽的外型,收获了不少粉丝,成为一个“网红”。当时只有21岁的她,在南京某大学念播音主持专业。

那时尹小姐已认识了闯荡上海滩的浙江台州“富二代”陈炫霖。两人是“好朋友”。尹小姐在陈炫霖的多个关联公司担当初始股东,其中就包括后来颇为有名的上海北广投私募基金公司。

2019年,23岁的尹小姐,在上海起诉了一个知名富豪旗下的地产公司,讨债3亿。

起因是,2018年6月20日,一家上盛公司向尹小姐借款3亿元,约定时间半年。后因收不回借出的款项,尹小姐将上盛公司告上法庭。

当时,对手方在法庭质证时提出一个问题:“尹小姐出生于1996年,是否具备多达3亿元的借款能力,应存疑。”

尹小姐方面解释:“广微控股法定代表人陈炫霖,系尹小姐好友”。

“在上盛公司与尹小姐达成借款协议时,尹小姐即与广微公司达成口头协议,广微公司同意基于信任关系代尹小姐向上盛公司支付3亿元借款本金。”

尹小姐的“好朋友”陈炫霖和他的广微控股,2018年在资本市场上四处出击,现金流看似非常充沛。

复盘一系列工商信息变动和媒体报道,时代周报-燃犀发现,2008年到2015年,陈炫霖注册的公司,主要是做投资和汽车贸易双管齐下,2014年-2017年,也做过最热的P2P。旗下链车金服2017年10月一度违约,但最终迅速圆满兑付。

P2P业务没有开花结果,但陈炫霖在私募股权方面逐渐建立了一个资金池:以2015年成立的北广控股集团有限公司(北广控股)为核心,旗下两家备案私募:上海北广投资管理有限公司(北广投资)和上海北广投私募基金管理有限公司(北广投私募),以及未备案的北隆投资等公司,从2015年起步,2016年起开始大批量发行私募产品。

基金业协会信息显示,北广投资最早从2015年11月起登记第一支产品,到2016年底已经备案登记了19只私募产品,到2018年2月,累计备案登记35支产品。涉及到票据、保理、FOF、汽车、股权、应收账款等多类标的名称。北广投私募备案8只产品,以股权类为主。

北广投还有更多的产品没有在基金业协会备案。后来走了地方的“金交所”的通道。

据《财新》报道,检察机关在起诉书中指控,北广公司人员未经国家主管部门许可,通过下属三个财富中心及分设于上海、杭州、北京等十余个城市的分支机构与业务员,以拨打电话、口头宣讲、投资会宴请等方式,向社会不特定公众进行宣传推销,以固定支付年化10%左右的收益率,吸引投资人签订认购协议,购买相关理财产品,变相非法吸收公众存款。

基金业协会备案信息显示,北广公司的几个核心高管,都有在保险公司、外资银行和第三方财富公司的销售履历。

据燃犀获得的部分定融合同产品来看,这类产品的说明书约定的预期年化收益率是10%左右,最低认购金额是50万元起。

从各招聘平台信息看,北广投此前曾大范围招聘经理和管培生,发展方向是“私人银行家”,对标千万级别私人客户。岗位职责之一是:“通过公司给到的资源,开发和维护高净值客户,推动高净值客户数量和资产规模持续增长。”

有前从业人员向燃犀透露,“北广投的业务经理转正KPI是,两个月达成至少100万元销售额。”

据《财新》报道,经司法鉴定,仅2018年6月-2022年11月,北广公司非法销售理财产品200余只,向5000余名投资人非法吸收投资款人民币335亿元,未兑付金额100亿元。募集资金通过相关清算中心转用账户等方式,分别转入陈炫霖等人控制的项目方公司账户资金池,后续用于兑付投资人、公司日常经营、对外投资等用途。

坐在万象汽车的陈老板

2018年3月,台州温岭人陈勇,在上海松江的万象汽车总部接待来自老家温岭的贵宾。

从万象汽车官网上的照片可以看到,年届57岁的陈勇,体态微有发福,但头发依然乌黑油亮,坐在万象一边的主位,被一众高管众星拱月,显得气势不凡。

虽然从摩托维修起步,但陈勇并没有在摩托车领域做大。

台州地处浙江沿海,贸易发达、民营经济活跃,汽车购买需求猛增。1999年-2009年,陈勇踩准了命运的节点,从摩托车维修转到汽车维修与销售,积累起第一捅金后,重点聚焦做汽车中端品牌的4S店。

2011年的时候,陈勇已经是台州地区小有名气的富豪,他将自己的公司定名为浙江中通控股集团。代理有东风日产、长安福特、通用别克、雪佛兰、一汽奥迪、英菲尼迪、路虎捷豹等品牌4S店。

除了汽车销售,陈勇还通过旗下汽贸公司,参与发起了温岭市民泰投资开发有限公司、台州路桥小额贷款有限公司。这两个公司的股东,都是台州地区的知名企业主。

陈炫霖是陈勇的儿子,出生于1987年。高中时被送往英国读书。但据陈炫霖对一本杂志介绍,他在2006年、时年19岁时就已回国。

陈勇对这个儿子宠溺有加,一开始显然是想要让儿子在台州继承家业的。据天眼查,在2007年,陈勇将家族的核心公司更名为浙江炫霖发展有限公司(后来才更名:中通集团),以儿子的名字命名商号,并给了儿子32.5%的股份。

但陈炫霖不想待在台州。他把在家族公司的持股还给父母,去了上海发展。

已经完成资金原始积累的的陈勇,2008年以自己和儿子的名义,在上海成立了:上海炫霖投资、上海新正投投资,父子俩一起担任股东。当时陈炫霖才21岁。

一篇媒体2017年对陈炫霖的专访《创二代企业家养成记》:介绍陈炫霖的早期经历:“18岁不到就开始独立闯荡世界,学成回国后,他又就读了复旦EMBA。”

“早在英国留学期间,正赶上国内股市低迷,他在经过深入判断之后,认定了股市一定会重底部回升,为此,他毅然决然说服了父母借来可观的资金,一头扎进了股市”,“短短的一年时间,他便创造了很多企业家一辈子也难以企及的巨大财富。”

但据港股上市公司东吴水泥的公告,陈炫霖,2009年毕业于浙江大学城市学院,获得学士学位。

2013年12月,陈炫霖投资成立了一家中通瑞德投资(上海)有限公司,后来改名为中通瑞德投资集团(以下简称:上海中通),反过来控股了父亲的台州中通控股,完成了对家族公司股权的重新整理。

2017年,陈炫霖入股广微控股,成为股东和董事长,差不多同一时间,广微控股完成了对万象汽车的全资控股,陈炫霖同时也兼任了万象汽车的董事长。

所以,2018年3月的那个时点上,陈勇实际是以万象汽车董事长之父亲的身份,坐在了万象汽车办公室的主人位。

2018年,31岁的陈炫霖,号称掌控资产规模超过百亿,手底下拥有北广投、中通瑞德、广微控股三大块资本版图。

但拨开包装与宣传,燃犀观察室发现,陈炫霖并不是广微收购万象汽车的实际操盘者。

真正的操盘者,是广微控股背后的实控人蔡彤与王茗夫妇及他们旗下的关联公司。

2014年,香港上市公司文化地标(0674.HK)公告披露,一间Idea Elite公司通过认购定增股份,成为这家港股公司的主要股东。同时,蔡彤进入文化地标的董事会,成为执行董事兼行政总裁。相关公告披露,Idea Elite由王茗全资拥有,王茗是蔡彤的配偶。

上海万象汽车制造有限公司(万象汽车),成立于1985年,主要生产公交客车、旅游客车等车型。2000年以后,万象汽车经历了股权改制,股东涉及上海的民企中静系、铭源系、韩国大宇、桂林客车工业集团,

2016年11-12月,也就是陈炫霖进入广微之前半年,蔡彤的家族关联公司江苏泰荣已从以上各方手中受让了股权,成为万象汽车的最大股东。

在此背后,或涉及更庞大的资本运作与债权、股权处理。

2016年10月,港交所上市的民生国际(0938.HK)发布公告,计划购买一栋上海的商业楼宇。交易的具体细节是:先由蔡彤旗下的公司收购上海铭源地产名下的大楼,再由民生国际出资5亿港元连同授出认购期权,向蔡彤旗下公司购买。

这笔交易的背后,意味着,接受中静系在万象汽车股权的同时,蔡彤还在帮桂林客车的第一大股东铭源集团处置旗下资产。这其中包括:2016年8月31日,铭源集团将旗下唯依医院出售给蔡彤家族旗下的上海广微医院,广微医院替铭源集团偿还了超过1.2亿元的债务。另外,2018年,广微控股还曾帮铭源公司支付过利息。此外,蔡彤家族的江苏泰荣公司还在2017年起诉过铭源集团,追讨3564.72万元借款本金,并要求获得铭源集团所拥有的桂林客车32.15%股份的优先受偿权。尽管目前这部分股权依然处在被冻结状态。但基于蔡彤家族已获得了中静系在桂林客车的股份,从而享有对铭源所持桂林客车的优先受让权。

中静系加铭源,在桂林客车层面有绝对股权,足以主导万象汽车的并购。

除此以外,根据港股民生国际的公告,在5亿元认购上海的楼栋之前,2016年4月,该公司还以14.68亿港元的代价,从蔡彤旗下的公司手中,收购了位于重庆的一个商业楼盘。

所以,2016年,蔡彤在操刀并购万象汽车的同时,向民生国际卖了两栋楼,总价接近20亿港元。

其中,14.68亿港元卖掉的那座,是重庆的一个地标项目。

陈炫霖背后的资本大佬

北广投负责人周敏在一次专访中,提到了北广集团在很多城市拥有知名物业,比如,有“西南第一楼”之称的重庆塔,就是他们股东的资产。

事实上重庆塔项目,此前一直在蔡彤的私人公司名下,尽管北广投曾发行多个产品输血重庆塔项目,但这个项目的所有权,与广微控股和陈炫霖没有任何关系。

蔡彤建了很多楼,也卖了很多楼。

2016年卖给香港上市公司的,是重庆塔一期的万豪酒店与行政公寓大楼。至于二期的重庆塔主体,时代周报-燃犀前往工地现场观察,发现建筑始终未突破地平线,目前工地已经荒废。

关于蔡彤的个人履历,除了港股的公告,此前鲜少有人提及。但其早年合作伙伴崔广平因为与第三方的纠纷,近年对某媒体有大量的爆料,间接呈现了蔡彤的很多信息。

据崔广平介绍,1996年,蔡彤从海外归来,加入的那家初创公司,后来做出了一个医疗美容行业的独角兽,以至于公众很少有知道,这家龙头的前身,最早是在北京做房地产开发,并做成了华夏银行总部、中环世贸中心、五棵松等知名项目。

中环世贸中心是北京朝阳区国贸附近的地标之一,仅其中一栋楼的早期交易价格,就在10亿级以上。而最早的那家初创公司,一直是北京中环世贸中心部分物业的业主。

崔广平对媒体透露,蔡彤当时主要负责房地产项目的建设执行,作为三个创始人之一十分关键。尽管公司的其他创始人和一些员工,后来因为股权问题,与大股东发生了不愉快,但在那之前,蔡彤已经就从该房地产公司套现离开。

燃犀观察室发现,名义上与原来的两个创业伙伴分家后,蔡彤依然把自己广微系大量公司的注册地和办公室都放在北京中环世贸中心的某一栋。

另外,蔡彤早期的企业,不少均与蔡彤早期所在的那家公司有关。如后来的广微控股,最早的初始股东,就有原合作伙伴崔广平和那家早期公司的身影。2011年底到2012年初,蔡彤及其配偶王茗从上述各方陆续获得了广微控股的全部股权。而重庆塔项目,也是从原来的合作伙伴手中获得。

而给陈炫霖造神的那篇《创二代企业家养成记》是这样介绍:“令人佩服的是,他(陈炫霖)在迅速取得“可怕”的“第一桶金”之后,就已经大胆的遇见顶部已经来临,于是,他迅速作出了一个决定,立即从股市抽身,利用已经赚到的巨额资金,成立了专业的投资公司——广微控股。”

除此以外,陈炫霖在《创二代企业家养成记》提到的广微控股旗下重要资产:重庆塔项目、桂林客车工业集团也都是蔡彤家族的持股公司,与30岁的陈炫霖和广微控股没有直接的股权及因果关系。

2012年到2017年,蔡氏夫妇控制广微控股期间,广微控股展开了多元化的布局,涉足影视文化、工程咨询、建筑、房地产开发、光电科技、医院管理等业务,构建了巨大的实业版图。2018年广微控股年会的宣传视频,展现了广微控股的全球地产业务布局,均为蔡彤及其关联公司开发的项目,与陈炫霖也没有任何股权与历史关联。

时代周报-燃犀整理显示,在2016年(并购万象汽车之前),蔡彤家族开始对广微控股进行资产剥离,2016年6月,广微科技集团有限公司等重要板块公司,先后被广微控股转让出去。接盘方的都是蔡彤家族的关联方与关联公司,从而构筑了一个新的“广微科技系”。

其中核心公司是广微科技集团有限公司。由蔡彤旗下的重要关联人吴鸿明为最大股东。广微科技集团目前旗下存续着医院管理、船舶重工、西安广微积电、北京北湖商业管理、重庆联顺基金、广微创业投资等大批企业。

另外,蔡彤在地产业务方面,还有有重庆广微地产-安程控股-皇石等多个项目公司。

2017年8月,陈炫霖首次出现在广微控股有限公司的股东名单。进入广微控股一个月后,陈炫霖就接受了媒体的专访,当时他的身份是,广微控股总裁,兼万象汽车董事长。

此后广微控股官网新闻显示,2018、2019连续两年年会,都出现了“广微控股联席董事长蔡彤先生、广微控股联席董事长陈炫霖先生”的介绍。

2018年的广微控股年会视频还透露:广微控股旗下有两家港股上市公司:民生国际(00938.HK)和永恒策略(00764.HK)。

时代周报-燃犀发现,民生国际(00938.HK)正是2016年从蔡彤手中花20亿港元买楼栋的交易对手。而永恒策略与民生国际(00938.HK)历来有着多笔关联交易和高管重叠。

此外,国内某地域文化论坛活动的组织方页面显示,蔡彤以永恒策略投资有限公司董事长的身份,成为该论坛副主席。

从总裁、到联席董事长、再到董事长。陈炫霖逐渐被称为广微控股的“实控人”。但直到2021年初,蔡彤家族及其关联方,才正式转让掉广微控股的股份。

另外,在陈炫霖入股广微控股之前2个月,蔡彤旗下的三家关联公司:广微控股和广微科技集团(已从广微控股剥离)、北京新颖科贸,入股了陈炫霖融资平台的核心公司北广控股。进而成为两家私募的上层股东。

所以,到底谁是北广投的最大股东和实控人?

谁是北广投的主人

2018年-2022年,陈炫霖和广微控股在资本市场上高调出场、频繁举牌。另一方面,蔡彤和其庞大的资本系,围绕广微控股-北广投一直在进行一系列的微操。

2018年11月,位于天津的北方国际信托混改举行签约仪式,当时呈现的信息是,广微控股与另外两公司一起成为北方信托新股东,合计受让50.07%股权。但这笔交易后来没有得到监管层的批准。

2019年4月,亚洲商务航空大会及展览会(ABACE)在上海举行。蔡彤出席,他的身份,还是广微控股的董事长。

就在不久前的1月份,广微控股宣布并购了中民投旗下的亚联公务机有限公司。有知情人透露,广微控股并购亚联公务机投入的资金在10亿元左右。据中国证券报报道,广微控股一度还准备从中民投拿下亚联公务机的母公司中民航旅投资有限公司,交易开价约为30亿,但没有后文。

2018年起,陈炫霖与广微控股在A股市场上连续试水,试图入局北讯集团、上工申贝、慈星股份等上市公司。主要是通讯、机械制造类。

背后的核心逻辑是,蔡彤一直想把广微系旗下的资产打包装入上市公司。以陈炫霖为前台先锋、蔡彤早期投资的北方广微科技向A股市场发起了多次冲锋。

2018年5月,北讯集团发布公告,拟作价12亿,购买北方广微科技65%的股权。“北方广微”是一家从事红外成像系统部件研发、设计与生产的企业。但事后不了了之。

2021年初,慈星股份公告,广微系旗下的广微珠海计划花15.82亿元(定增10.74亿元,加受让老股东5.07亿元)成为公司的第一大股东。后来广微珠海出资5.07亿,从慈星大股东手中受让3000万股,成为慈星股份的第五大股东。

在此背景下,2021年2月,慈星股份出1.4亿元获得昆明物理研究所,和北方夜视科技研究院持有的北方广微科技35%的股份。同时还有7082.03万元的债权。这笔交易遭到交易所和监管的紧密问询。

北方广微的营收、账款、盈利能力都成为质疑的重点。监管还发现,北方广微的在建工程,长期停工,已超过10年。这与重庆塔的多年不开工却反复融资的运作手法如出一辙。

另外,时代周报-燃犀对比北方广微的融资历史,发现慈星股份支付1.4亿的对价,导致出让北方广微35%股权的两家股东,都是亏本退出(9392万增资款+7082万债权=1.64亿的投入成本)。

这意味着,即使北方广微置入上市公司,也拿不到高的估值。

与北方广微类似,广微控股收购的万象汽车、亚联公务机都存在营收亮眼但缺乏增长性,同时净利润低迷的情况,这使得这些标的即使拿到A股市场,也难获得较高的估值。

北方广微这样的“高精尖”底层资产,走A股套现都这么困难。或许从这个时候起,整个广微系商业模式的退出逻辑,都要重新再作打算了。

2021年12月,慈星股份公告称,与广微珠海经友好协商,终止了10.74亿元的定向增发计划。而北方广微科技剩余的65%股权,装入上市公司也没有了下文。

而正是这场资本运作,暴露了广微-北广投最核心的架构问题:在交易预案中,慈星股份的公告,披露了2021年初时点上的广微控股和北广控股的上层股权结构:

广微控股层面,陈炫霖只持有50%股权,剩余50%一直为蔡彤的关联方持有。

而在集资平台的核心公司北广控股层面,作为宣传册上排第一位的股东,广微控股只持有北广控股9%的股份(这意味着陈炫霖只间接持有4.5%北广控股),蔡彤的两家关联公司北京新颖科贸、广微科技集团分别持股27.2%、20%,加上通过广微控股间接持有的4.5%,蔡彤相关公司在北广控股的实际持股比例为51.7%。

所以2021年年初那个时点上,蔡彤及其关联方才是北广控股与旗下北广投的实际控制人。陈炫霖只是徒有大股东和实控人之名。

被北广投摆在第一股东介绍第一页的广微控股,实际只是占北广投9%股份的小股东。

燃犀观察室简单整理北广投旗下私募的相关非标融资信息,可以看到,北广投募得的大量资金都投到了蔡彤家族操盘或者旗下关联公司的项目:

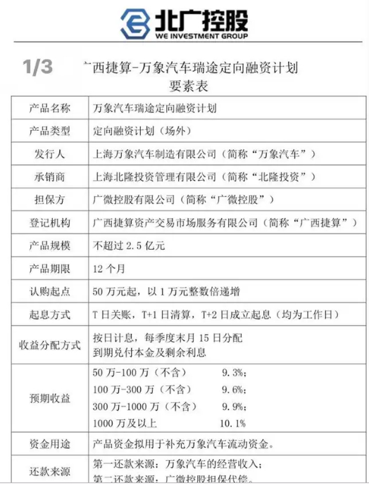
2017年6月28日,备案万象公交一号应收账款基金(万象汽车)。

2017年8月25日,备案万象汽车私募基金(万象汽车)。

2017年12月5日,备案北广投票据二号、三号、五号契约型私募基金,募资超过15亿元,底层资产是重庆塔项目。

2018年3月30日,北广北方广微契约型私募基金(北方广微);

另外,后续走“金交所”通道的项目文件显示,亚联公务机也成为北广投资产的底标。

而陈炫霖-陈勇家族或也有一些相关资产与项目,作为融资标的,吸纳了来自北广投的资金,如台州的东南汽车城项目。

问题的关键是,重庆塔、北方广微的工程长期停工,万象汽车近年并未大规模的新增产能和销售规模。所以,上述融得的资金,究竟用到了哪里?

撤退,压注,与出逃

2022年11月26日,北广投一份公告宣告产品逾期,原因是归结到陈炫霖的个人原因:“现爱驰集团、广微集团实际控制人陈炫霖的个人原因,已引发融资方经营管理出现不确定性,部分产品本金,利息未按期兑付。”

2021年3月25日,时代周报-燃犀调查团队的前身“锋雳”曾发布了一篇《最励志P2P老板:转身又建了个资本系》,首次指明蔡彤系广微系实控人的情况。

整个广微-北广投的转折点,或是在监管问询慈星与北方广微交易方案后、2021年7月到12月发生。

时代周报-燃犀通过天眼查发现,这一期间,蔡彤、王茗夫妇退出了旗下的关键公司广微科技集团、江苏泰荣,陈炫霖之父陈勇也陆续从中通控股、广微控股退出。

这意味着,广微-北广投的资本游戏出现了转折——蔡彤家族抢先一步抽身,与广微系公司的控制权撇清干系。随后,陈炫霖的关联人父亲陈勇、“好朋友”尹小姐也在撤退。

接盘者是陈炫霖后续成立的个人公司,以及朱江、孙浩瀚等关联人名下公司。到出逃前,陈炫霖又以股权转让、抵押的方式,把大量公司放到了朱江、孙浩瀚等关联人的名下。

燃犀观察室综合天眼查信息,整理的陈炫霖关联方与蔡彤家族退出时间线如下:

2021-2-4,蔡彤关联方退出广微控股,陈炫霖家族公司新正投接盘。

2021-7-28,蔡彤、王茗夫妇退出广微科技集团。

2021-8-10,陈勇卸任家族公司中通控股法人。

2021-8-13,广微控股退出万象汽车,转给陈炫霖的台兴公司,2022年9月,台兴退出万象汽车。

2021-08-18,陈炫霖之父-陈勇退出广微控股。

2021-10-27,王茗退出江苏泰荣。

2021-12-24,陈勇退出新正投。

2022-1-11,广微退出中通瑞德 ;2022-8-17,陈炫霖-蒋某退出中通瑞德。

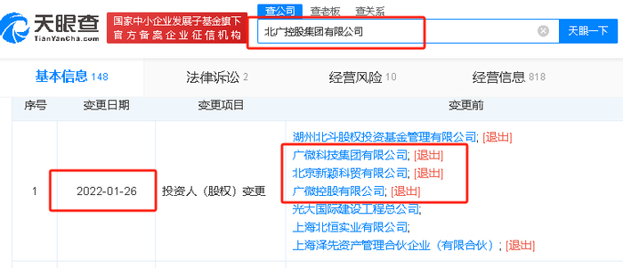
2022-1-26,广微控股、广微科技、北京新颖科贸全面退出北广控股。

2022-1-28,尹小姐退出至卿实业。

以上现象的背后,广微控股的几个当事方究竟是出于什么逻辑陆续退出,不得而知。

但蔡彤家族在2021年7月-2021年底全面退出广微控股以及广微科技集团,或意味着——蔡氏放弃了对整个广微系和北广投募集资金的操控权。

而2022年12月以后,北广投依然在募资,这期间陈炫霖或对广微系和北广投的资金去向有了全面的自主权。

差不多与宣布终止10.74亿元买慈星股份的时间同时,陈炫霖开始大手笔投注爱驰汽车。

据《凤凰网》报道,在2021年爱驰汽车已经陷入资金困难的背景下,2021年12月,陈炫霖向爱驰汽车打款了5个亿,在2022年2月到2022年8月,陈炫霖的关联方上海昇虹实业有限公司有8笔资金陆续打入了爱驰汽车账户中,累计14.16亿元。根据媒体披露的审计报告,这来自于陈炫霖通过北广投发行的“爱驰汽车’直接融资计划系列产品”1-8号。

这一行动的背景,是爱驰汽车采取了VIE架构,计划在海外上市。如果上市成功,陈炫霖的投资,就可以转化为海外的股权。

但最终,陈炫霖没等来股权变更到自己名下和爱驰汽车上市,就仓皇逃往海外。随后是一连串资金链断裂、遭遇投资人和金融机构追债的多米诺骨牌反应。

天眼查显示,目前,陈炫霖、陈勇父子的中通瑞德、浙江中通控股、新正投等关联公司股权与资产、家庭持有的房产、土地已遭到金融机构密集查封、轮候冻结,进入诉讼流程。

但另一方面,蔡彤在广微控股之外的巨大资产与关联公司,除重庆塔项目公司重庆广微、广微科技集团等公司有一定的冻结和司法纠纷,其他大多数公司并没有明显的风险事件。

时代周报-燃犀另外注意到了一个问题,吸纳了陈炫霖的投资款后,爱驰汽车的经营与资金链依然没有得到改善,2023年爱驰汽车上饶工厂停产、欠薪,11月,爱驰上海公司申请破产审查。

所以,陈炫霖打给爱驰汽车的巨额资金,究竟是用到了造车,还是哪里?目前是个谜。尽管据《凤凰网》报道,其中有超过2个亿被爱驰汽车方面爆料称作为“中介费用”,被陈炫霖方面于2022年6月转移到自己的关联公司。但是爱驰汽车并没有披露上述20多亿资金主要部分的去向。

今年6月,蔡彤名下重庆广微的重庆塔项目被兴业银行重庆分行摆上了资产交易的货架。

这个项目经过了北广投和金融机构多次输血,目前项目公司欠银行约17亿元。但是工程尚未突破第一层,工地仍是荒废多年的样子。金融机构的17亿的资金,在进入蔡彤的重庆广微置业后,究竟流向了哪里?

时代周报-燃犀发现,除了17亿巨资陷在重庆塔,2020年1月,兴业银行与广微控股有限公司还在上海签署了银企战略合作协议。根据协议,兴业银行上海分行将为广微控股提供总额80亿元人民币的授信额度,用于支持广微控股日常经营周转、项目建设及并购业务等资金需要。

据天眼查,目前兴业银行上海徐汇支行,已对广微控股、上海中通瑞德、万象汽车等发起了诉讼流程。

除兴业银行外,目前涉及广微系以及陈炫霖家族系列公司债务纠纷的金融机构还有:北方国际信托、上海临港融资租赁有限公司、浙江稠州商业银行等。

另外,时代周报-燃犀发现,广微系与北京国际信托合作颇多:一份裁判文书显示,2013年,广微系曾帮助北京信托处理陷入山西联盛案的债权,涉及一栋地处上海浦东九间堂的别墅,地上地下面积合计1166平米,估值接近1亿。后来北京国际信托与广微系在新颖科贸、北方广微等公司层面,都有长期的融资合作与股权介入。

2024年1月,据《中国网财经》报道,北京信托发行的一款“榕益资本007号”信托出现逾期,该信托计划规模约为18.18亿元,信托资金约7.5亿元购买中通瑞德持有的鞍城基础100%的股权 ,剩余信托资金用于对鞍城基础进行追加投资。该项目宣称发包方是四川德阳的城投公司,属于风险可控的“政信”产品,但事发后,德阳城投方面表示:“北京信托公司与我集团就其信托产品以及天府大道北延线项目无任何合同关系。”

北广投-广微“非吸”案的核心症结,其实是——5000余名投资人未获得兑付的100余亿元,以及广微系欠下金融机构的巨额资金,究竟是被用到了广微、万象汽车、爱驰汽车、鞍城基础的具体项目与业务上?还是被幕后的操盘者,挪到了别处?

以上问题,或是投资人与司法机关追回非吸集资款的关键。

对于北广投“非吸”事件的进展,时代周报-燃犀观察室将保持密切关注和跟进报道。

加载中...