新浪财经

【最全】2024年高纯石英砂行业上市公司全方位对比(附业务布局汇总、业绩对比、业务规划等)

前瞻网

关注

转自:前瞻产业研究院

行业主要上市公司:石英股份(603688.SH)、菲利华(300395.SZ)、凯盛科技(600552.SH)、江瀚新材(603281.SH)、壹石通(688733.SH)、中旗新材(001212.SZ)等

本文核心数据:高纯石英砂企业营业收入、业务占比、专利信息等

1、高纯石英砂产业上市公司汇总

高纯石英砂是硅产业高端产品的物质基础。目前,我国高纯石英砂产业的上市公司主要分布在产业链下游光伏和半导体环节,布局中游高纯石英砂制造的企业近年来也有所上升。

从上市公司基本信息及营收表现来看,上市时间最早的是凯盛科技(2002年上市);2023年营收最高的是通威股份、隆基绿能,全年营收超过1000亿元。

从区域分布来看,中国高纯石英砂产业上市公司主要分布在浙江、湖北、安徽地区,此外,湖南、北京、广东、江苏、上海、四川、陕西、辽宁、天津、内蒙古、新疆地区也有分布。

2、高纯石英砂行业上市公司基本信息对比

从核电行业的上市企业布局和已有公开信息分析,注册资本最多的是凯盛科技,成立时间最早的是汇绿生态,招投标信息最多的则是凯盛科技。

从高纯石英砂行业上市公司专利信息对比来看,截至2024年,中旗新材专利数量最多,汇绿生态专利数量最少。

3、高纯石英砂行业上市公司高纯石英砂相关业务对比

截至2024年,岱勒新材、汇绿生态分别通过子公司湖南黎辉新材、中科博胜布局高纯石英砂行业,产品业绩未计入母公司营收中。石英股份、菲利华、凯盛科技、江瀚新材、壹石通、中旗新材涉及的相关业务汇总如下:

其中,石英股份、菲利华的高纯石英砂业务在主营业务中所占份额较大,其相关业务占比、营收、毛利率对比如下。总体来看,石英股份高纯石英砂相关业务的经营数据优于菲利华。

4、高纯石英砂行业上市公司高纯石英砂业务布局对比

高纯石英砂的原材料布局、产能布局和应用领域规划是影响高纯石英砂业务发展的三个关键因素。从高纯石英砂的原材料布局来看,石英股份、菲利华的原材料布局较为充分;壹石通、岱勒新材的原材料布局则有待改善。

从高纯石英砂产能布局来,高纯石英砂行业目前处于产能高速建设时期。其中,截至2023年底产能最大的是石英股份;江瀚新材、壹石通、中旗新材、汇绿生态的产能仍在建设中。

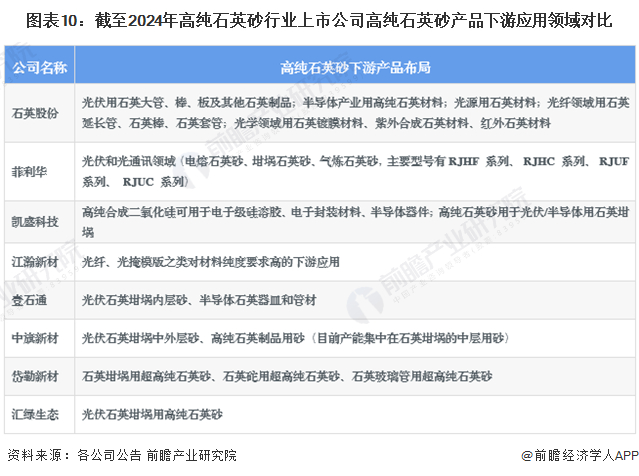
从应用领域来看,高纯石英砂行业上市公司多布局光伏用高纯石英制品,其次是半导体产业用高纯石英材料,光通信等行业用高纯石英材料也有布局。具体汇总如下:

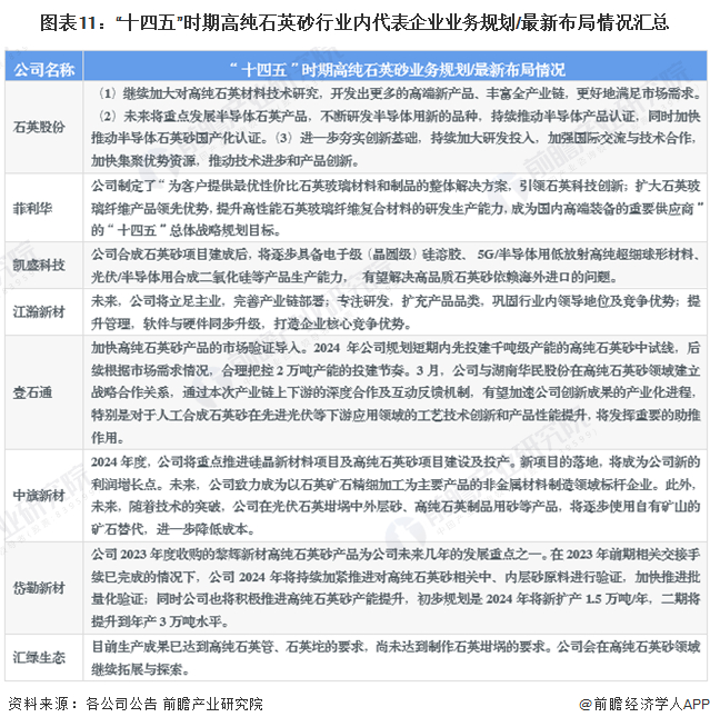
5、高纯石英砂行业上市公司高纯石英砂业务规划对比

根据“十四五”规划,在高纯石英砂上游,规划提出“发展绿色矿业,建设绿色矿山”;在下游,规划提出要“大力提升光伏发电规模”。据此,各高纯石英砂上市企业积极布局产能建设和光伏高纯石英砂(特别是光伏用高纯石英坩埚内层/中层/外层用砂),具体汇总如下:

更多本行业研究分析详见前瞻产业研究院《中国高纯石英砂行业发展前景预测与投资战略规划分析报告》。

同时前瞻产业研究院还提供产业新赛道研究、投资可行性研究、产业规划、园区规划、产业招商、产业图谱、产业大数据、智慧招商系统、行业地位证明、IPO咨询/募投可研、专精特新小巨人申报等解决方案。在招股说明书、公司年度报告等任何公开信息披露中引用本篇文章内容,需要获取前瞻产业研究院的正规授权。

更多深度行业分析尽在【前瞻经济学人APP】,还可以与500+经济学家/资深行业研究员交流互动。更多企业数据、企业资讯、企业发展情况尽在【企查猫APP】,性价比最高功能最全的企业查询平台。

加载中...