新浪财经

跨境电商整合首单完成:从华凯易佰收购通拓科技看重大资产重组收购亏损资产的成功经验

文艺馥欣

关注

正文字数:5828字精读时间:8-15分钟

2024年7月4日,华凯易佰(300592.SZ)现金方式作价7亿元向华鼎股份(601113.SZ)收购其持有的通拓科技100%股权的交易公告完成,跨境出口电商两大老牌企业重组交易尘埃落定,这也是跨境电商行业开创性的一起横向并购整合交易。此前A股跨境出口电商的并购重组也比较常见,但多为跨界重组,易佰网络和通拓科技都是依靠并购重组进入A股资本市场的代表,只是重组完成后两家企业走出了完全不同的发展曲线:易佰网络连续5年超额完成业绩承诺,至今仍保持着高速增长;通拓科技则业绩不及预期导致上市公司连年商誉减值陷入亏损,在华鼎股份实控人变更后,此次“卖身”华凯易佰对通拓科技来说不失为一个好的归宿。

这次的交易方案相对简单,不涉及股份发行,不需要进行反垄断申报,未设置业绩承诺,因此无论是前期双方尽调及磋商阶段还是后期监管审核阶段,效率都相对较高,整个交易从首次公告到最终完整仅用了7个月的时间。尤其是后续审核阶段,从草案发出到最终交割仅用了一个半月,其中还包括问询回复的时间和股东大会的时间。

此外,在重大资产重组交易中收购亏损资产能够如此快速完成,在过往的案例中并不多见。我们总结其“成功经验”,主要有几点:1.本次交易商业合理性充分,双方协同效应强,当前政策环境鼓励“聚焦主业”和“产业整合”,本次交易无论对易佰网络还是通拓科技都是“聚焦主业”大方向的优选;2.交易中对通拓科技的评估采用了资产基础法结果作为定价依据,虽然这种方法在此前同行业的并购重组中未使用过,但对易佰网络而言,通拓科技的核心价值在于其一万多家店铺、成熟的供应链体系和经营多年所沉淀的选品经验,采用资产基础法充分挤出了收益法评估亏损资产可能带来的“水分”,其中最显性的表现是通拓科技本次7亿估值较此前华鼎股份收购时的29亿估值下降了接近76%;3.交易双方对对方的业务模式和经营状况非常熟悉,在问询回复中直接给出了明确的后续整合安排,整合风险更可控。

01

“上市”之后:易佰扶摇直上,通拓前路坎坷

跨境出口电商诞生于“外贸”和“电商”双轮驱动发展的大时代。2013年,中国外贸产业进入质量升级期,境内电商企业代表淘宝成立10年风头正盛,拥有“外贸”与“电商”双基因的跨境出口电商跨越草莽时代,在新政策的催化下,跨境出口电商企业进入蓬勃发展的新阶段,A股资本运作之路也随之开启。起初,刚刚建立起行业规范的跨境电商企业要达到A股IPO审核标准尚有难度。一方面,全球化的业务布局给IPO合规性核查带来较大挑战,不同国家地区在贸易、税收、经营资质、外汇等方面存在不同的政策要求甚至是“灰色地带”成为合规性核查的主要障碍,跨国企业常见的转移定价等问题也难以合理解释;另一方面,“刷单”“引导好评”等草莽时代遗留下来的行业通病让企业收入真实性存疑以及面临着因违反管理规则而被平台处罚的风险。因此,早期跨境电商企业大多通过并购重组的方式进入A股资本市场。

易佰网络和通拓科技都是早期借助并购重组进入A股资本市场的代表案例,2017年4月,已是差别化锦纶长丝龙头企业的华鼎股份披露预案并表示,由于其所处的化学纤维行业整体已经处于较为成熟和稳定的阶段,为谋求业务多元化发展,提升公司盈利水平,拟通过发行股份及支付现金收购通拓科技100%股权。2016年华鼎股份实现21亿元营收及8,000万元净利润,规模尚可但增长乏力;同年通拓科技取得22亿元营收及1.27亿元净利润,且还处于行业快速发展阶段,最终通拓科技以29亿元的整体估值成交。另一边,华凯创意2019年公告收购易佰网络时,上市公司2018年营收及净利润分别约4.5亿元和1,600万元,同年易佰网络则取得18亿元营收和9,000万元净利润。与通拓科技仅一年左右时间完成重组相比,易佰网络的重组之路可谓坎坷,2019年6月首次公告的重组方案因“持续盈利能力存在重大不确定性”于2020年1月被重组委否决,2020年3月华凯创意公告拟继续推进交易,同年6月创业板迎来注册制改革,华凯先后两次调整方案,最终于2021年2月交易所审核通过,并于2021年6月交割完成,历时近两年,业绩承诺期更是长达5年(2019年-2023年)。交易细节可阅读我们此前发布的《首单重组委否决案例在创业板注册制改革后通过深交所审核,华凯创意苦恋易佰网络成功在即》。

后续两家企业的发展走向让人感到“命运反转”。易佰网络在5年业绩承诺期间均超额完成业绩承诺,至今保持高速增长,2023年跨境出口电商业务在上市公司的营收占比已经超过99%,成为绝对主业。通拓科技则自交易完成首年开始就未能完成业绩承诺,此后连年巨额计提商誉减值准备,2021年起受到亚马逊“封号潮”、paypal资金冻结事件的影响,到2023年营收相比2020年的75亿元减少55%;前任控股股东2018年至2019年违规占用上市公司资金累计接近15亿元,公司及相关人员、主体于2021年受到浙江证监局行政处罚。2022年4月,前任控股股东破产重整,真爱集团取得华鼎股份控制权,并于同年12月将旗下亚特新材100%股权注入华鼎股份,上市公司重新聚焦锦纶产业后,通拓科技在上市公司整体营收中的占比从最高时期的76%收缩到不到40%,在新实控人重新聚焦锦纶的战略目标下,将通拓科技出售显得顺理成章。

02

交易方案:资产基础法结果为作价依据,估值大幅降低

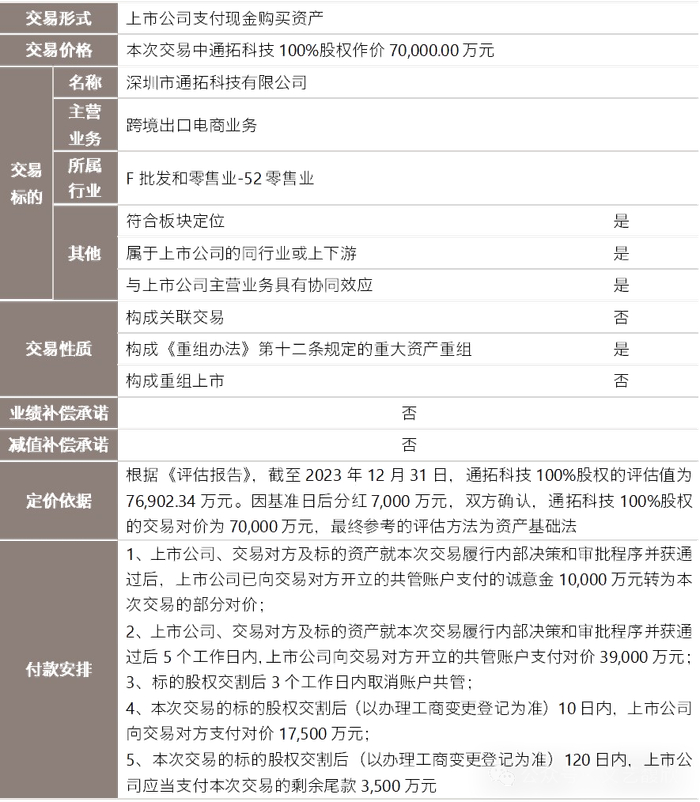
根据华凯易佰2024年5月21日披露的《华凯易佰科技股份有限公司重大资产购买报告书(草案)》,方案基本框架如下:

根据两家上市公司公告梳理,本次交易进度如下:

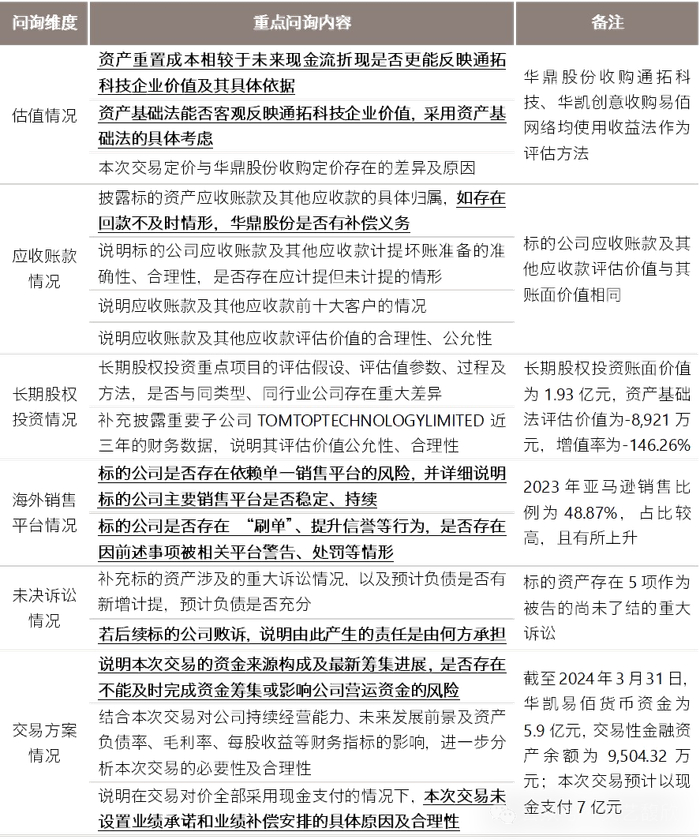
2024年6月3日,深交所就该交易对华凯易佰下发的《非许可类重组问询函》要点如下:

本次交易前后历时7个月,其中大部分时间是用于双方准备标的资产的尽调及审计评估报告、以及双方对价格和交易相关条款进行磋商。实际在正式协议签订后,公司回复问询、召开股东大会到最终完成工商变更仅用了一个多月,审核环节较为顺利。总结来说,本次交易方案推进较为顺畅的原因有以下几点:

1. 无需进行反垄断申报。虽然同为跨境电商代表性的大卖,营收规模合计接近百亿,但跨境电商全球销售的性质使得双方合计营业额未达到反垄断申报标准,提高了交易推进的效率;

2. 资产基础法评估,作价较前次大幅降低,充分挤出“水分”,缩小了作价被监管“挑战”的空间;

3. 同步未设置业绩承诺,双方磋商阶段的效率相对较高。

03

交易探讨:重大资产重组收购亏损资产缘何成功?

值得关注的是,在《重组管理办法》将“有利于上市公司增强持续经营能力”作为上市公司实施重大资产重组的原则性要求的框架下,花7亿元现金收购亏损资产在A股现金重大资产重组的交易里也并不常见。结合交易方案和华凯易佰的问询回复来分析,我们总结其“成功经验”主要有以下几点:

(一)交易具备商业合理性,符合监管导向

《国务院关于加强监管防范风险推动资本市场高质量发展的若干意见》(“新国九条”)鼓励上市公司围绕主业开展并购重组,本次交易属于横向整合并购,收购方在标的业务的经营以及后续整合上经验相对充分,因此相比于过往跨境电商行业的跨界重组来说更符合当前市场的监管导向。华凯易佰在《草案》中披露,双方将在多个层面上实现互补与协同:一是上市公司与标的资产的商品组合将实现有机互补,丰富产品线。同时,双方将完善海外仓储物流布局,扩大全球铺货覆盖;二是双方将共享供应链资源与渠道网络,开展联合采购,联合开发自有品牌产品;三是上市公司将运用自身信息化系统助力标的公司实现运营流程的自动化、智能化改造,提升整体运营效能。通拓科技目前有1万多家店铺,交易完成后,华凯易佰电商业务整体营收规模将接近百亿,行业地位会有较大提升,交易“商业合理性”相对清晰,是本次重大现金收购亏损资产方案推进的关键。

另一方面,对于出售方华鼎股份来说,在控股股东变更后,将通拓科技出售并回归锦纶长丝主业有利于上市公司改善经营状况及现金流,本次交易能够同时让两家上市公司实现聚焦主业的目标,充分符合当前A股资本市场的政策导向。

(二)资产基础法作价挤出“水分”

本次交易价格以通拓科技资产基础法评估结果作为定价依据。诚然,跨境电商并非重资产行业,此前的交易基本都是以收益法作为最终评估方法。2023年华凯易佰收购易佰网络10%少数股权时的评估报告里曾提及,资产基础法“未能包含表外且难以辨认的人力资源、客户资源、独特的盈利模式和管理模式、商誉等资产的价值,且以企业资产的再取得成本为出发点,有忽视企业整体获利能力的可能性”。此次对于未选择收益法的原因,公司在问询回复中解释:“本次并购属于同行业内的整合,双方在业务上有高度的相似性和互补性,主要目的在于直接获取通拓科技丰富的店铺资源、成熟的供应链体系、经验丰富的团队、高效的选品策略以及预期的协同效应价值。因此,评估重点为现有资产的实际价值和并购后整合所能带来的直接效益”。由于通拓科技此前持续亏损,若采用收益法评估,业绩预测的不确定性较高。而资产基础法评估结果7亿元交易作价相比此前华鼎股份收购通拓科技时的29亿元缩水了接近76%,算是挤出了估值“水分”。

(三)后续整合计划清晰,风险可控

整合风险发生在并购交易后程且不可逆,是近年来政策更加鼓励“产业链上下游并购”的原因之一。同作为深圳跨境电商大卖,易佰网络与通拓科技的发展路径高度相似,对对方的业务模式和经营状况比较了解,本次收购未设置业绩承诺也给华凯易佰实施整合策略留下了相对灵活的空间。问询回复中,易佰网络给出了明确的整合计划:

加载中...