新浪科技

月之暗面Kimi浏览器插件测评来了!与豆包浏览器助手比拼谁更胜一筹?

资讯精选

关注

《科创板日报》7月10日讯(记者 张洋洋 特约记者 陈俊清) 相较于传统的应用开发流程,插件无需开发一整套完整系统,通过接口就能提供服务,且易于修改和更新。在某种意义上,插件是AI应用创新的最佳载体。

近日,月之暗面官宣上线Kimi浏览器插件,官方介绍称,该插件支持轻量搜索功能,适用于浏览网页术语查询、报道文章摘要总结、写作灵感提供、文档数据查询等应用场景。插件目前功能较少,但都为大模型常用场景,包括“点文笔”和“总结器”两项功能。

记者注意到,此前上线的豆包浏览器AI助手与Kimi浏览器插件功能近乎相同,主要包括为对话问答、划词解释、总结网页和提供搜索答案。

《科创板日报》记者将Kimi浏览器插件与豆包浏览器AI助手进行对比,观察在相同应用场景下两款插件的优劣:

首先是两款插件的界面

将鼠标放在豆包插件上可以看到会出现总结此界面、翻译此界面和翻译设置三个选项。但Kimi在放上鼠标后没有对应功能提示,通过点击Kimi插件图标能弹出对话框和总结全文的界面。相较之下豆包插件操作性更强,在翻译和总结使用场景下要更加方便。

豆包插件界面

Kimi插件界面

其次是划词解释的能力

记者找了一篇“New issues in coprate finance”的文章,并想更深入了解其文章作者Colin Mayer,于是对作者名字进行了高亮选取,并调用了两款插件进行解释。透过结果可以看到,Kimi插件的解释基于上下文进行理解,如果上下文不能提供充足信息,Kimi也无法对其作者进行描述。

Kimi解释答案

观察豆包这边,选中文字后出现了AI搜索和解释。

先来看解释,豆包也未能回答。但下方出现了很多延伸问题。随机点开一个,豆包就会在侧边栏里基于不同的搜索来源提供详尽答案。

豆包解释答案

如果不采用解释而直接从插件图标上采用搜索,豆包就会提供作者多方面的信息。

豆包解释答案

随后,记者分别让两款插件理解文中的value premium一词,两款插件在划词解释的差距也随之体现出来。豆只是对该词汇进行了初步的解释,而Kimi能够更详尽的对划取词汇进行解读,并且结合上下文对词汇进行更深一步的解释,使用户对文章和词汇都有更好的理解。

豆包插件答案

Kimi插件答案

总体来说,当选取的文字并没有上下文做支撑时,Kimi要在文本框输入文字搜索。而豆包得益于更好的UI界面,直接点击搜索便在侧边栏得到详尽答案。当有足够的上下文支撑时Kimi表现亮眼,不仅能给出细致解释,也能结合上下文进一步帮助用户理解词汇和文章。

再来看总结能力

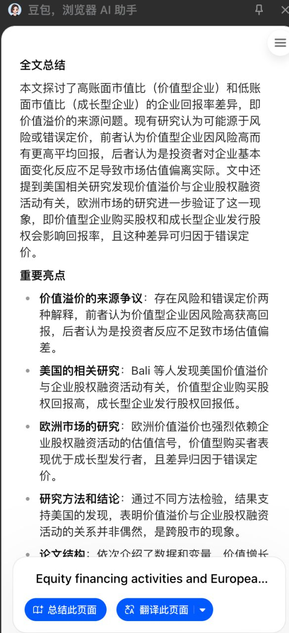
记者找了一篇题为“股权融资活动与欧洲价值增长回报”英文文章,豆包能够对网站进行正确总结总结并且给予6个点的亮点提炼。

豆包插件总结

Kimi插件也对文章进行了准确的总结,并对关键段落进行了总结并提炼亮点。与豆包插件不同的是,Kimi能够对数据、重要定义以及关键行为进行解释。相较之下,Kimi插件的总结更加全面并且深入。

豆包插件总结

总的来说,Kimi浏览器插件与豆包浏览器AI助手各有优势。

在使用界面的开发上,豆包功能更加多样,使用起来也更加便利,对效率的提升明显。在取词解释方面,Kimi在结合上下文的能力上更强;在总结能力方面,Kimi插件则更全面并且深入一些。

加载中...