2024年浙江省数控机床行业发展现状分析 浙江省数控机床行业规上产值超500亿元【组图】
前瞻网
转自:前瞻产业研究院
行业主要上市公司:安科德数控(688305)、浙海德曼(688577)、创世纪(300083)、海天精工(601882)、华东数控(002248)、秦川机床(000837)、亚威股份(002559)、日发精机(002520)等
本文核心数据:浙江省数控机床产量;浙江省数控机床行业总产值;浙江省数控机床企业数量
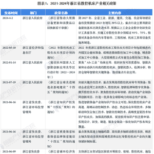
浙江省数控机床产业政策环境良好
浙江省是我国数控机床重点产业地区之一,在政府文件中多次提及数控机床的重要性,同时对产业扶持出台多项政策。代表性政策包括《浙江省推动大规模设备更新和消费品以旧换新若干举措》年《2022年数控机床工程化攻关项目计划的通知》等。
浙江省数控机床制造企业数量超过1400家
截至2024年6月20日,浙江省数控机床行业仍处于在业/存续企业的数量超过1400家,其中数控金属切削机床制造企业接近580家,数控金属成形机床制造企业超过250家。
注:数据统计截至2024年6月20日,筛选条件包括“经营范围”“产品/品牌”“企业名称”“公司简介”,行业选择“金属加工机械制造”,状态选择“存续/在业”。
浙江拥有浙海德曼、海天精工、日发精机等数控机床上市企业。2023年,海天精工数控机床业务收入达到29.86亿元,在数控机床领域内处于领先地位。三家浙江数控机床上市公司均布局了高端数控机床业务,产品技术含量较高。
浙江省数控机床年产量超过6万台
根据浙江省统计年鉴,2017-2022年全省数控机床产量呈现出波动上升趋势。其中,2021年浙江省共生产出75177台数控机床,相较于2020年大幅提升,同比增长43.28%。2022年,浙江省数控机床产量为64878台。初步统计,2023年浙江省数控机床产量在7万台左右。
注:官方暂未披露2023年数据,前瞻结合市场情况初步估算,届时以官方数据为准。
浙江省数控机床行业规上产值超过500亿元
浙江省已经成为中国数控机床加工重要基地,2022年浙江省数控机床产业规上总产值达到552亿元,同比增长5.1%。2023年1-11月,浙江省数控机床产业实现规上总产值498.7亿元,同比下降4.6%,初步统计,2023年全年浙江省数控机床产业规上总产值在540亿元左右。
更多本行业研究分析详见前瞻产业研究院《中国数控机床行业市场需求与投资战略规划分析报告》。
同时前瞻产业研究院还提供产业新赛道研究、投资可行性研究、产业规划、园区规划、产业招商、产业图谱、产业大数据、智慧招商系统、行业地位证明、IPO咨询/募投可研、专精特新小巨人申报等解决方案。在招股说明书、公司年度报告等任何公开信息披露中引用本篇文章内容,需要获取前瞻产业研究院的正规授权。
更多深度行业分析尽在【前瞻经济学人APP】,还可以与500+经济学家/资深行业研究员交流互动。更多企业数据、企业资讯、企业发展情况尽在【企查猫APP】,性价比最高功能最全的企业查询平台。