新浪财经

【最全】2024年中国钛白粉行业上市公司全方位对比(附业务布局、业绩对比、业务规划等)

前瞻网

关注

转自:前瞻产业研究院

行业主要上市公司:金浦钛业(000545);安纳达(002136);中核钛白(002145);龙佰集团(002601);惠云钛业(300891);鲁北化工(600727)等。

本文核心数据:钛白粉行业上市公司汇总;钛白粉行业上市公司基本信息;钛白粉行业上市公司钛白粉业务布局。

1、钛白粉行业产业链上市公司汇总

钛白粉(titanium dioxide),是一种重要的无机化工颜料,主要成分为二氧化钛。钛白粉的生产工艺有硫酸法和氯化法两种工艺路线。钛白粉在涂料、油墨、造纸、塑料橡胶、化纤、陶瓷等工业中有重要用途。

目前,我国钛白粉相关产业链上游产业包括钛精矿、钛铁矿、海绵钛等,中游钛白粉上市企业有金铺钛业、安纳达等,下游应用场景包括涂料、油墨、造纸、塑料橡胶、化纤、陶瓷等,产业链各个环节具体上市公司包括:

钛白粉产业链上的上市企业遍布全国多个省份,其中主要集中在广东省。广东省钛白粉产业上市企业有惠云钛业、东方锆业

2、钛白粉行业上市公司业务布局对比

从钛白粉行业上市公司境内外业务布局对比来看,当前大部分钛白粉企业均布局国内及国外市场,中核钛白及龙佰集团布局国外市场比例相对较高。从各个企业钛白粉收入占比情况来看,金浦钛业的钛白粉收入占比高达92.8%。

3、钛白粉行业上市公司业务业绩对比

从钛白粉行业上市公司已披露的业务业绩对比来看,在已披露与钛白粉相关业务收入情况的企业来看,龙佰集团的钛白粉业务收入相对较高,产销量情况也较高。 从产销比情况来来看,除龙佰集团以外,其他企业的产销比超过100%,实现降库存的目的。

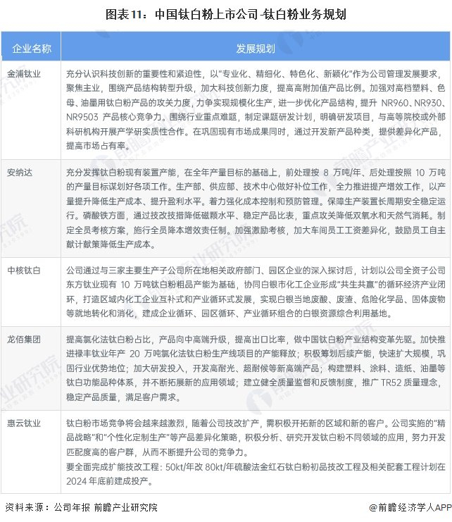
4、钛白粉行业上市公司业务规划对比

钛白粉的技术发展已经进入相对成熟的阶段,从事钛白粉生产的企业在钛白粉技术上均有相对成熟的模式,各家公司对钛白粉业务布局主要体现在对销售业务的布局的拓展、循环经济产品布局、发掘更多的高端的下游应用场景及客户等方面。

更多本行业研究分析详见前瞻产业研究院《中国钛白粉行业市场前瞻与投资战略规划分析报告》。

同时前瞻产业研究院还提供产业新赛道研究、投资可行性研究、产业规划、园区规划、产业招商、产业图谱、产业大数据、智慧招商系统、行业地位证明、IPO咨询/募投可研、专精特新小巨人申报等解决方案。在招股说明书、公司年度报告等任何公开信息披露中引用本篇文章内容,需要获取前瞻产业研究院的正规授权。

更多深度行业分析尽在【前瞻经济学人APP】,还可以与500+经济学家/资深行业研究员交流互动。更多企业数据、企业资讯、企业发展情况尽在【企查猫APP】,性价比最高功能最全的企业查询平台。

加载中...