新浪财经

许家印,突发!

商界BUSINESS

关注

:属于许家印的时代彻底结束了!

三个大消息刚刚传来,

许家印彻底塌房了。

第一个大消息:

6月26日,香港高等法院裁决:如果许家印不能按时还债,债权人可将他名下尖沙咀的祥景楼房产拍卖,用于偿还53亿元违约债务。

据报道,祥景楼房产是许家印1999年买的,是他在香港置办的首个物业,位于香港柯士甸道144号。

其实,这已经不是许家印个人资产第一次被处置,此前,他三个顶级香港豪宅,已经被清仓大甩卖。

之前许家印位于香港的三栋别墅,价值几十亿,现在也都卖了。

第二个大消息:

恒大地产新增被执行标的30.56亿余元,涉及票据纠纷、建设工程施工合同纠纷等案件。

加上这一次,恒大地产已累计被执行超过了742亿。

案件具体的内容,包括被执行人涉及到钦州,防城港恒大,百色等等。

而且,数据显示,从2021年暴雷开始;到现在恒大的执行令,爆出的欠钱不还,债务的消息,越来越多,越来越密集了。

截至当前,恒大地产集团有限公司已有超过790条被执行人信息记录在案!!

仅仅这些,加一起就是累计被执行金额超过700多亿元。

3,许家印最寄予厚望的恒大汽车也惹上大事。

刚刚,恒大汽车再被执行1.8亿,累计执行标的已超23亿元。

而这仅仅是恒大汽车挖下大坑的一小部分。

此前,网上已经爆出,恒大汽车累计亏损超过1100亿,其中光恒大汽车被地方部门要求退回奖励补贴,也就是骗补的资金,就达19亿现金。

这真是一个很魔幻的数字。

要知道,截至2023年12月31日,恒大汽车累计也就交付了1389辆汽车,自家却亏损了1100亿。

这就等于造一个车,亏一个亿啊!

多么惊人的数字,就算是金子做的汽车,也不用一个亿一辆啊!

综上所述!许家印的万亿帝国,现在全都彻底崩塌。

包括恒大地产,恒大汽车,以及许家印自己的豪宅物业等;

原本这几个是许家印翻身的最大希望,现在已经一一沦陷。

除了上述的资产以外;恒大人寿也在去年9月就易主了。

国家金融监督管理总局的公告显示,恒大人寿去年9月就正式被海港人寿接管。已经正式易主,换了新主人。

然后恒大人寿之后一天,恒大财富成为第二个沦陷的项目。

深圳公安局当时通报,正式对恒大财富的高管等进行逮捕;采取刑事强制措施。

恒大人寿,恒大财富其实是许家印手上最大的两个“ 钱袋子 ”。

以前许家印搞地产没钱的时候,很多项目的周转资金都是从这两个钱袋子里面“ 借的 ”。。

这两个钱袋子也没了,全都易主。

再加上现在恒大汽车的刷屏,恒大地产的窟窿,执行令一个一个爆出来。

自此,许家印的几个救命稻草,全部沦陷。

许家印,完了。

彻底的完蛋了。

4,跟着许家印完蛋的,还有他的“ 保护伞们 ”!

恒大背后的审计,保护伞普华永道也摊上大事了。

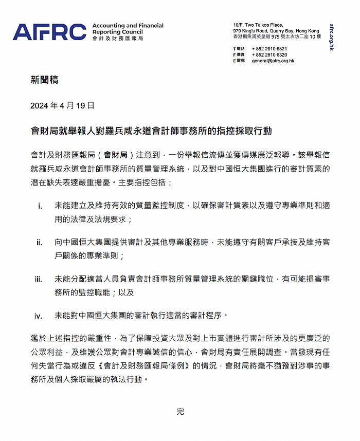
北京时间2024年4月19日香港会计及财务汇报局发布公告,对前段时间流传的“普华永道审计恒大失败举报信”内容正式开启调查。

一旦发现任何失当行为或违反“ 会计及财务汇报局条例”的情况,将毫不犹豫对涉事的事务所及个人采取严厉的执法行动。

这意味着香港正式出手了,许家印背后长达14年的保护伞,普华永道,终于被查了。

普华永道做为恒大最近十几年的财务审计单位;自2009年恒大在香港上市后,一直担任恒大的审计机构,为恒大十几年的财报,出具了最高信用等级的无保留信任意见。

犯下了众怒。

证监会的处罚书清晰的显示着,恒大地产的财务严重造假,2019年恒大地产虚增收入2,139.89亿元,虚增利润407.22亿元;

2020年恒大地产虚增收入3,501.57亿元,虚增利润512.89亿元。

我国证监会的处罚书清晰的显示着,恒大合计两年造假5000多亿,利润900多亿。

毫无疑问,这是及其严重的财务造假!

做为恒大多年的审计单位,股民的保护伞。

却没发现恒大的造假,造成如今如此巨大的窟窿,给无数买房人,股民,借贷人造成如此重大的损失;

作为审计单位,每年拿着恒大给的4000万,却没有做出提醒,监督的作用!

普华永道,有不可推卸的重大责任!

综上所述:

恒大已没有翻身的希望,许家印也没有翻身的机会了。

接下来!许老板和他儿子,还有恒大的一众高管们,恐怕是要将牢底坐穿了。

潮水退去,才知道谁在裸泳。

许家印彻底完了!

属于他的时代彻底结束了!

      加载中...