新浪财经

王健林再卖两座万达广场,受让方什么来头?

媒体滚动 2024.07.05 21:05

转自:中国房地产报

万达集团已累计转让超20座万达广场,其中不乏北京、上海、广州等一线城市的标志性建筑

中房报记者 李叶丨北京报道

又有两座万达广场被转让了。

7月1日,烟台芝罘万达广场有限公司发生工商变更,原全资股东大连万达商业管理集团股份有限公司(以下简称“万达商管”)退出,新增坤华(天津)股权投资合伙企业(有限合伙)、坤元辰兴(厦门)投资管理咨询有限公司为股东,分别持股约99.99%、0.01%,同时多位主要人员发生变更。此前不久,该公司注册资本已由5000万元增至7.08亿元。

7月2日,宜春万达广场投资有限公司同样发生工商变更,原全资股东万达商管退出,新增江西承泽置业管理有限公司(以下简称“江西承泽”)为股东,并全资持股。同时,企业名称变更为宜春市泽涛商业投资有限公司,法定代表人及主要人员也均发生变更。

公开资料显示,烟台芝罘万达广场项目位于烟台市芝罘区,总建筑面积119万平方米,其中商业面积24万平方米,于2014年11月开业;宜春万达广场位于江西省宜春市袁州区,是万达集团在赣西区域建设的第一座万达广场,2016年10月开业,商业面积12.9万平方米。

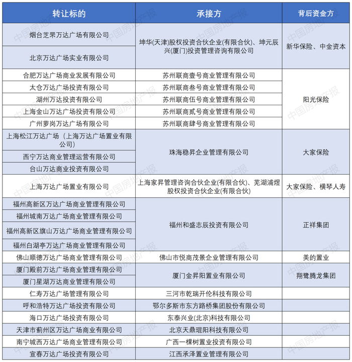
据中国房地产报记者统计,截至目前,万达集团已累计转让超20座万达广场,其中不乏北京、上海、广州等一线城市的标志性建筑。买家方面,险资为主力军。而此次这两座万达广场的受让方分别来自不同的领域,接手目的或许也不尽相同。

不过,截至2024年3月,万达商管运营管理的大型商业中心仍有496个,其管理的物业面积规模为全球第一。

━━━━

频频出手的“险资”

接手烟台芝罘万达广场有限公司的坤华(天津)股权投资合伙企业(有限合伙)和坤元辰兴(厦门)投资管理咨询有限公司在今年4月还接盘了北京万达广场实业有限公司。

通过企查查APP股权穿透图,坤华(天津)股权投资合伙企业(有限合伙)由新华保险、中金资本运营有限公司分别持股99.99%、0.01%,坤元辰兴(厦门)投资管理咨询有限公司2位自然人股东也在中金相关公司任职。

而早在今年1月份,新华保险就曾发布公告称,公司与中金资本签署有限合伙协议以共同设立基金。根据有限合伙协议,基金规模为100亿元,其中,新华保险作为有限合伙人拟认购99.99亿元,中金资本作为普通合伙人拟认购100万元。

彼时,有限合伙协议明确,在投资策略上,以股权及适用法律允许的其他方式,直接或间接地主要投向持有型不动产项目资产的被投资企业,为合伙人实现投资回报。在资金期限方面,该合伙企业经营期限为8年,根据经营需要可以延长,也可根据有限合伙协议规定缩短。投资期结束后,基金即进入退出期。

不过,新华保险当前也存在较大业绩压力与挑战。

2023年,新华保险实现原保险保费收入1659亿元,同比增长1.7%;归属母公司净利润87.12亿元,同比下降11.3%;实现营业收入715.47亿元,同比下降66.6%。

新华保险在年报中强调,因2022年数据未按新金融工具准则进行重述,2022年数据与2023年数据亦不可比。但是值得注意的是,在模拟调整使得2022年数据基本可比的情况下,公司2023年归属母公司股东的净利润同比下降43%。

消息层面,今年4月,新华保险、新华资产原董事长李全被曝失联;5月,被免职的新华资产总经理张弛也被传出失联。有消息称,李全失联涉及保险资金运用问题,或与新华资产香港公司有关。

记者注意到,在新华保险之前,还有两家险资与万达商管产生了联系。

其中,阳光保险先后接手了位于合肥、太仓、湖州、广州、上海的5家万达商管子公司;去年5月,大家保险将万达旗下上海松江万达广场、西宁海湖万达广场和江门台山万达广场3个资产包间接收入囊中;同年10月,大家保险又联手横琴人寿接盘了位于上海的周浦万达广场项目。

经粗略计算,目前已有11个万达广场资产包由险资接手。

对于万达商管与险资的交易,中国企业资本联盟副理事长柏文喜认为,万达的这一系列资产出售动作是其应对当前市场环境和财务挑战的策略之一。虽然万达在短期内可能会面临一些挑战,但是从长远来看,有助于万达集团实现更加灵活和可持续的发展。“与险资等机构的合作,为万达带来了新的合作伙伴,这些合作可能会在未来给万达带来更多的业务机会和资金支持。”

━━━━

“轻资产”的退路

承接了宜春万达广场投资有限公司的江西承泽则是一家江西本地的民营房企。

企查查APP显示,该公司成立于2022年4月,注册资本为360万元,规模为微型企业,背后股东主要是自然人张文涛、张文浩、张可伟等。

记者查阅过往资料发现,这类地方企业是承接万达广场项目的主力,其中不乏此前与万达集团有过深度合作的。

福州和盛志辰投资有限公司就先后承接了福州高新区万达广场商业管理有限公司、福州城南万达广场商业管理有限公司、福州高新区旗山万达广场商业管理有限公司和福州白湖亭万达广场商业管理有限公司4家万达广场关联公司。

值得注意的是,上述 “万达广场”其实都是由正祥集团拿地建设,由万达全权招商运营管理,属于“合作类万达广场”。

今年6月,白湖亭万达广场改名为“集祥天地”,高新万达广场改名为“祥禾天地”。

正祥集团曾就此回应,正祥集团基于自身商业发展战略布局,为了整合优势项目、挖掘商业价值,打造商业运营统一的品牌布局,经与万达集团友好协商,由正祥旗下商业管理公司收购高新区万达广场和白湖亭万达广场所属商管公司,分别更名为祥禾天地、集祥天地。更名后,正祥将加大对两个项目商业运营的投入,并针对购物环境进行升级改造。

佛山顺德万达广场的情况也与其相似。

1月份,佛山顺德万达广场易主美的置业关联公司佛山市悦商茂景企业管理有限公司,并更名为佛山顺德悦商盈商业管理有限公司。

美的置业曾表示,顺德万达由美的置业与广东顺德控股集团合作开发,后委托万达商管进行商业中信的轻资产运营管理,经协商合作关系在2023年底终止。

据了解,顺德万达广场在2021年12月9日正式面向市场,也就是说,万达实际运营管理佛山顺德万达广场仅有短短两年时间。

同样在1月,厦门殿前万达广场商业管理有限公司发生工商变更,原全资股东珠海万达商业管理集团股份有限公司退出,新增厦门金昇阳置业有限公司为股东。这意味着万达已经退出了万达鹭港的管理和经营,交给了原业主翔鹭腾龙集团。

记者了解到,万达集团从2014年开始研发轻资产模式,2015年正式开始运作。轻资产模式一度成为其扩张规模的主要方式。

根据中诚信国际评级报告,截至2022年3月末,万达商管轻资产模式项目(轻资产模式项目包含轻资产项目及合作项目)数量占比升至32.14%——在其共拥有的420家万达广场中,自持项目为285个,轻资产项目19个,合作项目达116个。

有业内人士分析,这类合作终止无外乎运营成果不及预期、运营成本较高等因素。亦有市场人士猜测,接下来万达可能继续退出更多轻资产项目。

加载中...