新浪财经

两市成交额不足6000亿!“1元股”大反攻,如何把握确定性行情?

市场资讯 2024.07.04 06:35

【相关阅读】低价股“疯狂一夏”?超40家公司发布利好,1元股集体反弹  

“1元股”霸屏涨幅榜!多家公司紧急自救 曙光来了?  

来源:Wind万得

7月3日,A股市场震荡调整,两市成交额不足6000亿,创下近10个月以来新低。盘面上,“1元股”、“低价股”表现活跃,近期不少低价股纷纷抛出回购计划,展开自救。市场人士认为,长期看来,股价的稳定和上涨还是需要公司基本面的支撑。

随着时间进入7月份,越来越多的上市公司预告中报业绩,A股或将迎来一波中报预增上涨浪潮。7月3日,誉衡药业受益于强势的中报预告走出一字涨停。

//  两市成交额不足6000亿  //

7月3日,A股市场震荡调整,三大指数均小幅下跌,两市成交额为5803亿元,较上个交易日缩量644亿元,成交额不足6000亿元,创下近10个月以来新低。截至目前,两市成交额数据已连续13个交易日不足8000亿元。

回顾历史,两市成交额的上一个低点要追溯到2023年9月下旬。2023年9月20日、21日,沪深两市成交额分别为5733亿元、5790亿元,沪深指数两日累计跌幅均超1%。

在成交量低点后5个交易日的行情中,科创100、科创50、中证1000快速回升,并收复此前跌幅。

//  “1元股”大反攻  //

7月3日,盘面上“1元股”、“低价股”表现十分活跃,霸屏涨幅榜。浩云科技、长药控股、岭南股份等多股涨停,ST名家连续两日20CM涨停。

在面值退市压力下,近期低价股持续下挫,面临退市风险。为此,不少低价股展开自救,香江控股、梅雁吉祥、德展健康等多股于近期纷纷抛出回购计划。

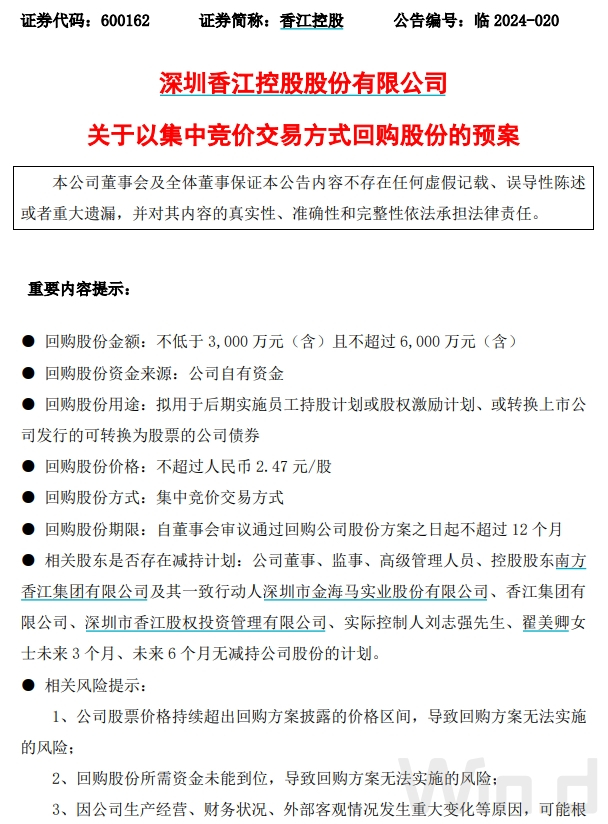
香江控股于7月2日晚间公告称,拟3000万元至6000万元回购公司股份,本次回购股份拟用于后期实施员工持股计划或股权激励计划、或转换上市公司发行的可转换为股票的公司债券。截至目前,公司股价为1.41元/股。

此外,梅雁吉祥宣布,拟以4000万元-6000万元回购公司股份,用于维护公司价值及股东权益,截至目前,公司股价为1.69元/股;德展健康宣布,拟以2亿元-3亿元回购公司股份,用于注销减少注册资本,截至目前,公司股价为2.26元/股。永泰能源宣布,拟以1.5亿元-3亿元回购公司股份,用于员工持股计划或者股权激励,截至目前,公司股价为1.19元/股。平潭发展宣布,拟以8000万元-1.6亿元回购股份,用于维护公司价值及股东权益,截至目前,公司股价为1.45/股。

回购是上市公司常见的市值管理手段,目的是向市场传递股价被低估的信号。市场人士表示,低价股公司的回购操作,可以向市场传递公司大股东、管理层对公司未来发展的信心,并可能吸引新的投资者。

然而,打铁还需自身硬,长期来看,股价的稳定和上涨还是需要公司基本面的支撑。

//  中报预告大增,誉衡药业一字涨停  //

业绩增长向来是行情上涨最主要的催化剂之一。随着时间进入7月份,越来越多的公司预告中报业绩,A股有望迎来一波中报预增上涨浪潮。

Wind数据显示,截至7月3日收盘,A股共有46家上市公司披露了2024年半年度业绩预告:近九成公司业绩预喜,其中20家业绩预增,略增16家,续盈2家。

7月3日,誉衡药业受益于强势的中报预告走出一字涨停。公司预计上半年净利润同比增长253.99%至360.19%,达到1亿至1.3亿元。这一增长主要得益于公司持续推进的营销改革,以及核心产品如安脑丸/片、注射用多种维生素销量的快速增长。

//  寻找确定性增长的行业  //

2024年上半年,尽管面临复杂的国内外经济环境,许多企业仍然能够通过技术创新、市场开拓和内部管理优化等手段实现业绩的大幅提升。这种逆势增长不仅体现了企业的竞争力,也为整个A股市场注入了信心。随着更多企业陆续发布中报业绩,预计将会有更多超预期的好消息出现,这无疑将成为推动A股市场走强的重要因素。

业绩增长的公司,一种是个别存在的优秀公司,另一种则是行业的共性,如光模块领域,受益于全球AI基础设施建设,产品供不应求。上市公司在一季度的时候,普遍盈利大幅增长,不出意外,第二季度也是高速增长。

航运业业是高增长的一个行业,国航远洋预计上半年净利润将实现3倍增长,达到8000万。主要因航运市场的景气度提升和运价的增长。

半导体存储子行业也有望获得高速增长,去年以来,行业开始走出低谷,存储芯片出货量增加,价格企稳。

//  外资机构看好中国资产  //

近期,多家国际金融机构发布了对2024年下半年中国市场的展望报告。外资机构普遍对中国经济前景持乐观态度,认为基于中国经济的强劲增长势头和股票资产的低估值,当前可能是长期布局中国资产的恰当时机。

巴克莱研究团队更是将2024年中国GDP增长预期从此前的4.4%大幅上调至5%,带动亚洲新兴市场整体经济增速预期达到5.2%。

全球最大对冲基金公司桥水基金近期宣布计划提高中国境内基金的业绩提成费,反映出其对中国市场的信心。桥水基金创始人瑞·达利欧更是公开表示,中国资产定价非常具有吸引力,在中国进行多样化分散投资是可取的。值得注意的是,桥水基金过去5年在中国市场的表现良好,这进一步佐证了达利欧的观点。

加载中...