新浪财经

湛江生蚝,拟获超3000万扶持!剑指优势特色产业集群

政府网站

关注

转自:湛江发布

近日

广东省农业农村厅发布了

广东省2024年优势特色产业集群

相关事项公示

其中

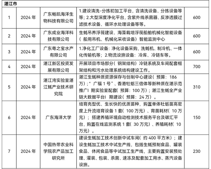
湛江有7家建设主体入选

生蚝优势特色产业集群相关事项

共拟获3190万元财政资金支持

根据《农业农村部办公厅财政部办公厅关于做好2024年农业产业融合发展项目申报工作的通知》(农办计财〔2024〕3号)要求,我厅按程序组织开展了2024年优势特色产业集群的申报、方案编制及2022年度批准创建的优势特色产业集群2024年续建方案编制。现将广东省2024年优势特色产业集群相关事项予以公示,如有异议者,请于公示之日起5个自然日内,实名与省农业农村厅乡村产业发展处联系反映。反映情况需实事求是,并提供证明材料。

联系人:赵琦琪

电话:020-87241352

电子邮箱:nynct-xccyfzc@gd.gov.cn

生蚝产业是湛江水产的核心产业集群之一

湛江生蚝

获得国家地理标志品牌

位居全国地理标志十大生蚝品牌的第二位

品牌价值超过170亿元

当前

湛江正在致力推动海洋牧场建设

推动湛江蚝产业打造百亿产业集群

湛江市委、市政府采取系列措施促进湛江蚝产业高质量发展,成立蚝产业发展工作专班、海洋与渔业局、蚝产业技术研究院,编制蚝产业发展规划、出台蚝产业发展十条措施,积极引进中国科学院海洋所、中国水产科学研究院南海水产研究所等多家科研机构合作,大力吸引龙头企业、社会资本投资湛江蚝产业,建设富有特色和竞争力的种苗繁育基地、养殖示范基地、深加工产业园,制订湛江蚝养殖、加工、保鲜等标准,积极探索红树林耦合养殖、蚝藻养殖、深远海养殖等生态养殖模式。

湛江发布编辑部

整理/编辑:邓安祺 邓巧月

校对:牟元凯

审核:傅晓冰

加载中...