新浪财经

ABS分析手册:要素篇

读懂ABS

关注

投资要点

◾ 本文是ABS系列研究第一篇。自2005年至今,ABS市场由高速增长转为稳步发展。在当下“资产荒”的背景下,ABS不失为投资的可选项之一。本文从理论层面出发,结合案例对ABS的发展历程、分类特征、基本要素、信用增信与风险处理等方面进行解析,以供投资者参考。

◾ ABS是一种债券性质的金融工具,根据2020年8月起施行的《标准化债权类资产认定规则》,泛ABS领域的产品主要包括标准化债权类资产和非标准化债权类资产。标准化债权类资产指依法发行的债券、资产支持证券等固定收益证券,包含信贷ABS、企业ABS、资产支持票据三类此外的债权类资产均为非标准化债权类资产。

◾ ABS与一般债券的区别主要体现在三个方面:资产隔离、内部分层、分期偿付。与前面三个方面相对应,ABS除包含一般债券的基本要素外,在档次结构、还本方式、基础资产上具有特殊性。ABS内部可分为优先层、夹层、劣后层,投资不同层级的ABS偿付顺序不同,本金呈现出随持续期递减的特点。

发展历程方面,我国在2005年开始资产证券化的试点。我国ABS的发展可以被划分5个时期:起步期、停滞期、重启期、高速发展期、规范发展期。总体上看,我国ABS市场的发展趋势是由量到质的发展。高速发展期后,ABS数量不再出现爆发式增长,而是转向高标准严规范发行ABS,不断完善基础资产、发起主体、总体规模等方面的规定。

◾ 资产证券化的流程分为9个步骤:第一步,组建资产池;第二步,设立特别目的载体(SPV);第三步,资产转让;第四步,资产信用增级;第五步,进行信用评级;第六步,以公募或私募的方式发行证券;第七步,支付原始资产转让款项;第八步,管理资产池,收集现金流,账户之间进行资金划拨及其他事物;第九步,偿付ABS本息,分配剩余现金。

◾ 依据监管机构的不同,可将标准化ABS分为3类:信贷ABS、企业ABS、资产支持票据(ABN)。信贷ABS和ABN都在银行间市场上进行交易,而企业ABS在证券交易所等场所进行交易。此外,三类ABS在监管部门、基础资产类型、发行载体、登记结算机构方面也有所不同。

◾ 根据新金融工具会计准则的规定,对债权类金融资产进行分类前,需要进行合同现金流量特征测试(SPPI测试),通过SPPI测试的金融资产以摊余成本计量,否则以公允价值计量且其变动计入当期损益。对于ABS来说,想要通过SPPI测试,既要保证其底层资产符合SPPI特征,还要保证其合同现金流、基础资产现金流符合SPPI特征。由于大部分次级档无法满足本息兑付的义务,且信用风险往往较高,与优先级和夹层级相比,次级档不易通过SPPI测试。

◾ 信用增信方面,增信方式以是否引入第三方为依据划分为内部增信与外部增信。内部增信的特征是通过基础资产的结构设计进行增信,包括结构化分层、超额抵押、超额利差、现金储备账户等;外部增信的特征是引入第三方主体信用担保作为增信手段,包括差额支付承诺、第三方担保、抵质押等。

◾ 风险处理方面,当出现信用风险事件时,增信安排的触发顺序不同。通常,优先级/次级分层、超额覆盖机制首先被触发;其次,外部增信措施中的差额支付承诺人、流动性支持人等增信措施也具有相应的法律效力。此外,抵/质押担保、共同债务人、保证担保、信用触发机制等措施根据发行说明书中约定的差异,在对应的情形下触发执行。

◾ 风险提示:统计口径不准确;数据更新不及时或提取失误;假设或计算方法不合理。

本文是ABS系列研究第一篇。资产证券化是将弱流动性底层资产盘活、加快资金流转的有效措施,资产支持证券(ABS)是资产证券化的产物。自2005年至今,ABS市场由高速增长转为稳步发展。在当下“资产荒”的背景下,ABS不失为投资的可选项之一。本文从理论层面出发,结合案例对ABS的发展历程、分类特征、基本要素、信用增信与风险处理等方面进行解析,以供投资者参考。

一、ABS概况

ABS具有内部分层的特征,能够满足原始权益人进行资产隔离的需求,这些特点使其在档次结构、还本方式、基础资产等方面与其他债券有所区别,同时具备了独特的信用增信方式与风险处理手段。 

1、基本定义

资产支持证券(ABS)是一种债券性质的金融工具,其向投资者支付的本息来自于基础资产池产生的现金流或剩余权益[1]。根据2020年8月起施行的《标准化债权类资产认定规则》,泛ABS领域的产品主要包括标准化债权类资产和非标准化债权类资产[2]。标准化债权类资产指依法发行的债券、资产支持证券等固定收益证券,此外的债权类资产均为非标准化债权类资产 。依据上述认定规则,标准化债权类资产包含以下三类:信贷ABS、企业ABS、资产支持票据(ABN)。非标准化债权类资产主要包括在银行业信贷资产登记流转中心有限公司、北京金融资产交易所、上海保险交易所发行的相关ABS产品。下文中提及的ABS均为属于标准化债权类资产范围的ABS。

2、与一般证券的区别

ABS与一般证券的区别主要体现在三个方面:资产隔离、内部分层、分期偿付。第一,发行人可以进行资产隔离。发行人其他资产与资产池的资产相分离,即使发行人破产,投资者依旧可按约定以资产池资产作为受偿保证。但资产池中资产不足以偿付证券,投资者对发行人其他资产无追索权。第二,同一资产池中具有不同层级的ABS,不同层级的ABS的债券评级可能不同。投资者根据其持有ABS层级得到偿付,承担不同的风险水平。第三,持有ABS的投资者在偿还日得到本息,本金余额递减。若出现资产池的还款人提前偿还的情形,受托机构按约定的摊还方式将提前偿还本金的全部或部分转给投资者。

3、中国的ABS发展历程

资产证券化最早起源于美国,我国在2005年开始资产证券化的试点,批准国家开发银行和中国建设银行分别进行信贷资产证券化(ABS)和住房抵押贷款证券化(MBS)的试点工作[3]。从2005年推行试点起,我国ABS的发展可以被划分5个时期:起步期、停滞期、重启期、高速发展期、规范发展期。总体上看,我国ABS市场的发展趋势是由量到质的发展。高速发展期后,ABS数量不再出现爆发式增长,而是转向高标准严规范发行ABS,不断完善基础资产、发起主体、总体规模等方面的规定。

起步期(2005年-2008年)。在这个时期,我国主要进行资产证券化的试点工作。中国人民银行、国家金融监督管理总局(原银监会)在2005年发布《信贷资产证券化试点工作管理办法》[4] ,开启了资产证券化的试点。2007年上半年,我国的第二批信贷资产证券化试点启动 [5]。四年间,我国共发行了91只ABS,发行规模为932.84亿元,仅有企业ABS与信贷ABS两类,ABN还未在市场上发行。

停滞期(2009年-2010年)。2008年下半年,金融危机席卷全球。受到危机影响,我国更加注重维护金融稳定,同时密切监测潜在的金融风险。2009年,国家金融监管总局(原银监会)颁布了《商业银行资产证券化风险暴露监管资本计量指引》[6] ,防控商业银行资产证券化业务相关风险,我国的资产证券化进程暂缓。这一时期,我国没有发行ABS。

重启期(2011年-2013年)。2011年,国务院决定重启资产证券化的试点工作。2012年,《关于进一步扩大信贷资产证券化试点有关事项的通知(银发〔2012〕127号)》[7] 、《资产支持票据指引》[8] 相继发布后,首批ABN完成发行。次年,国务院常务会议决定进一步扩大信贷资产证券化试点 [9]。这一时期,资产证券化市场逐步复苏,共发行了115只ABS,发行规模为573.91亿元,三类ABS均有发行。

高速发展期(2014年-2021年)。《证券公司及基金管理公司子公司资产证券化业务管理规定》[10]、《生态文明体制改革总体方案》[11] 等政策文件的发布,明确了资产证券化的监管要求,同时鼓励绿色信贷资产实行证券化, 意味着资产证券化有更多的可选基础资产,ABS进入蓬勃发展阶段。这一时期,共发行了24560只ABS,发行规模为135382.88亿元,其中企业ABS占比最高,发行1.7万余只。

规范发展期(2022年至今)。《上海证券交易所资产支持证券挂牌条件确认规则适用指引》[12] 、《银行间债券市场企业资产证券化业务规则》 [13]、《银行间债券市场企业资产证券化业务信息披露指引》[14] 等文件的出台表明对ABS的监管趋严,加强了对发行主体、基础资产的审核程度,ABS的发行由爆发式增长转换为规范有序发行。受到监管政策收紧的影响,ABS发行量下降。截至2024年6月末,共发行了11443只ABS,发行规模为46312.41亿元。

4、基本要素

ABS在档次结构、还本方式、基础资产三个方面存在特殊性。档次结构上,ABS可以分为优先级、夹层级和次级,优先级内部可以分为优先A1级、优先A2级等层级,夹层级内部可分为优先级B、优先级C等层级。其中,优先级证券的偿付等级最高,夹层级次之,次级证券享受的是优先级、夹层级偿付完毕后的剩余收益,偿付等级最低。还本方式上,不同层级可能会采取不同的还本方式,主要方式为固定摊还、过手摊还、到期还本。固定摊还指证券本金有明确的偿付计划,受托机构依据合同规定按时偿付本金;过手摊还指证券本金没有明确偿付计划,依据当期现金流量偿还证券本金;到期还本指在证券持续期内不进行本金偿付,而是期末一次性偿还。基础资产上,ABS的基础资产可分为三大类:债权类、收益权类、不动产类。债权类基础资产包括各类债权,如个人汽车贷款、BT项目回购、供应链贷款、企业贷款等;收益权类基础资产主要是获得企业经营收入的权利,如基础设施收费、物业费收费、补贴款等;不动产类基础资产主要是因间接持有不动产而享有不动产产生现金流的收益权,如类REITs。

5、资产证券化流程

资产证券化的流程可分为9个步骤:第一步,发起人将要实施证券化的资产或多种相似资产进行剥离、整合,组建资产池;第二步,设立特别目的载体(SPV)作为证券的发行机构,实现资产池资产与发起人其他资产的资产隔离;第三步,发起人将资产池中的资产转让给SPV,该转让必须构成真实销售;第四步,发起人或者第三方机构对资产池中的资产进行信用增级;第五步,由信用评级机构对拟发行的ABS进行信用评级;第六步,SPV以将要证券化的资产为基础,进行结构化重组,以公募或私募的方式发行证券;第七步,SPV以证券发行收入为基础,向发起人支付其原始资产转让的款项;第八步,由SPV或其他服务机构管理资产池,收集其产生的现金流,并负责账户之间的资金划拨及其他事物;第九步,以资产池现金流为基础,向持有ABS的投资者还本付息,若偿付完成后仍有剩余,则剩余现金按约定由发起人和SPV分配 [15]

6、ABS分类

本文依据监管机构的不同,对标准化ABS分为3类:信贷ABS、企业ABS、资产支持票据(ABN)。三类ABS在监管部门、基础资产类型、发行载体、交易场所、登记结算机构方面有所不同。信贷ABS和ABN都在银行间市场上进行交易,交易对手为机构投资者,但监管部门和发起机构不同。前者由国家金融监督管理总局进行监管,发起机构为银行业金融机构;后者由交易商协会监管,发起机构为非金融企业。企业ABS的交易场所众多,可在证券交易所、机构间私募产品报价与服务系统等市场进行交易。在发行载体方面,信贷ABS与企业ABS、ABN不同。根据《信贷资产证券化试点管理办法》规定 [16],其发行载体为特殊目的信托(SPT)。SPT实质是SPV的一种组织形态,特指信托型而非公司型或有限合伙型特殊目的载体。在信用评级方面,根据《中国人民银行、中国银行业监督管理委员会、财政部关于进一步扩大信贷资产证券化试点有关事项的通知(银发〔2012〕127号)》[17] 规定,发行信贷ABS需要采取双评级的机制,需要提交市场化评级和中债评级报告。

7、SPPI测试

SPPI测试即合同现金流量特征测试,合同现金流量特征是指金融工具合同约定的、反映相关金融资产经济特征的现金流量属性。根据新金融工具会计准则的规定,对债权类金融资产进行分类前,需要进行SPPI测试,通过SPPI测试的金融资产才可以摊余成本计量,否则以公允价值计量且其变动计入当期损益。ABS是否能通过SPPI的判断逻辑除一般债券的基本特征(如利率特征、含权特征、减记、暂停索偿特征)外,还包括ABS的特殊特征,包括底层基础资产特征、各分级的信用风险等因素等。[18] 因此,优先级或次级ABS想要通过SPPI测试,不仅要保证该等级的底层资产符合SPPI特征,还要保证该等级合同现金流、基础资产现金流符合SPPI特征。由于大部分次级档无法满足本息兑付的义务,且信用风险往往较高,与优先级和夹层级相比,次级档不易通过SPPI测试。

[1] 资料来源:http://www.pbc.gov.cn/goujisi/144449/144490/144556/144602/2887657/index.html

[2] 资料来源:https://www.gov.cn/zhengce/zhengceku/2020-07/04/content_5524110.htm

[3] 资料来源:http://chongqing.pbc.gov.cn/chongqing/107674/2927554/2714302/index.html

[4] 资料来源:https://www.gov.cn/gongbao/content/2006/content_161453.htm

[5] 资料来源:https://www.ndrc.gov.cn/fggz/tzgg/byggdt/200708/t20070821_1021779_ext.html

[6] 资料来源:https://www.gov.cn/gzdt/2010-02/05/content_1529373.htm

[7] 资料来源:http://www.pbc.gov.cn/tiaofasi/144941/3581332/3586995/index.html

[8] 资料来源:https://www.nafmii.org.cn/xhdt/201208/t20120803_196885.html

[9] 资料来源:https://www.gov.cn/xinwen/2015-05/15/content_2862683.htm

[10] 资料来源:https://www.gov.cn/xinwen/2014-11/22/content_2782408.htm

[11] 资料来源:https://www.gov.cn/guowuyuan/2015-09/21/content_2936327.htm

[12] 资料来源:https://www.sse.com.cn/lawandrules/sselawsrules/bond/listing/assets/

[13] 资料来源:https://www.nafmii.org.cn/zlgl/zlgz/cpcxl_1058/202303/t20230317_312951.html

[14] 资料来源:https://www.nafmii.org.cn/zlgl/zlgz/cpcxl_1058/202312/t20231229_316570.html

[15] 资料来源:http://www.zgtc.gov.cn/xxgk/xxgkml/zdxmjs/201703/t20170330_1029588.shtml

[16] 资料来源:https://www.gov.cn/gongbao/content/2006/content_161453.htm

[17] 资料来源:http://www.pbc.gov.cn/tiaofasi/144941/3581332/3586995/index.html

[18] 资料来源:https://www.chinabond.com.cn/zzsj/zzsj_zzjgcp/zzjgcp_cpdt/cpdt_zzSPPI/202307/t20230716_853032942.html

二、信用增信与风险处理

以是否引入第三方为依据,信用增信可以分为内部增信和外部增信两大类。内部增信通过结构化设计如优先级/次级分层、超额利差、超额抵押/质押等手段增强信用,而外部增信则引入第三方主体如差额补足、保证担保、流动性支持等措施提供信用支持。在出现信用风险事件时,增信安排的触发顺序也不同。通常,优先级/次级分层、超额覆盖机制作为内部增信的手段,是优先级证券得以偿付的首要保障。其次,外部增信措施中的差额支付承诺人、流动性支持人需要承担优先级还本付息的责任。此外,抵/质押担保、共同债务人、保证担保、信用触发机制等措施会在对应的情形下触发执行,以确保资产支持证券的本息偿付。

1、信用增信的分类方式

信用增信以是否引入第三方为依据可划分为内部增信与外部增信。这种分类方法中外部增信的突出特征是引入了第三方主体承担相应的责任。信用增信也可以仅以是否有主体信用担保为分类标准,不强调第三方责任主体的存在。内部增信的特征是通过基础资产的结构设计进行增信,包括结构化分层、超额抵押、超额利差、现金储备账户等;外部增信的特征是引入主体信用担保作为增信手段,包括原始权益人差额支付承诺、第三方担保、抵质押等。本文依据主流的分类方法,以是否引入第三方为依据进行划分。

2、内部增信措施

◾ 优先级/次级分层

优先级/次级分层在ABS内部增信中被广泛采用。ABS证券最多可被分为3层,按偿付顺序由先到后排序,分别为优先级、夹层级、次级。各层内部又可被分为优先A1/A2/A3、次优级B/C等级。不同层的证券偿付顺序不同,各层面临风险不同,同层不同级的证券期限不同,面临的风险大致相同。如下图,次级资产支持证券的本金收益形成对优先级资产支持证券的信用支持。

◾ 超额利差

超额利差指基础资产每期产生的现金流大于应付利息与各项税费之和的部分,当基础资产发生损失时,超额利差可以为ABS还本付息提供保障。超额现金流覆盖包含在超额利差的范畴中。如下图募集说明书中标的物业预期净收入对优先级资产支持票据各期本息覆盖倍数大于1,形成对优先级本息支付的保障。

◾ 超额抵押/质押

超额抵押是指原始权益人抵押或质押部分资产,使抵押资产与资产池的价值大于发行的资产支持证券的价值,超额的资产可以为ABS偿付提供保证。当现金流出现问题。超额抵押的部分最先承受损失。某些ABS产品规定证券偿还期内抵押资产的价值下降到预设值时,需由发行人增加抵押资产进行补足。如下图计划说明书中三家原始权益人皆以房地产、机器股权作为抵质押物,使得基础资产的价值超过优先级资产支持证券的价值,形成超额质押担保。

◾ 保证金、现金储备账户

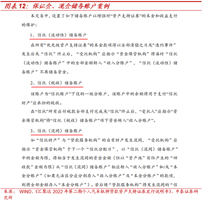
保证金、现金储备实质上是一种风险准备金,当出现违约或信用风险时,可将储备账户中的现金作为履行定期支付义务的保证。如下图募集说明书中,汇聚达发行的第二期资产支持证券设立三个储备账户,分别用以应对流动性、税收、资产混同的风险。当出现上述风险时,用相应账户中的准备金应对风险,保障投资者本息能按时偿付。

◾ 回购条款

回购条款指回购条款中事先约定的触发事件发生时,承诺人需要履行赎回义务,按约定对剩余部分全部或部分赎回。如下图募集说明书中重庆医药集团有义务对不合格资产进行赎回。

◾ 信用触发机制

信用触发机制是指当出现某些负面事件时,采取措施重新对现金流的归集和清偿顺序做出安排,使ABS持有者的权益得到保障。采取的措施包括加速清偿、加速归集、按先优先级后夹层级和次级的顺序进行优先级本息的偿付、提前终止ABS并进行清算。

3、外部增信措施

◾ 差额补足

差额补足是指当ABS无法按时足额偿付本息时,差额支付承诺人有义务对差额部分进行补足,以保证优先级投资者的收益不受损失。如下图募集说明书中中国南山开发(集团)股份有限公司对信托机构承担差额补足的义务,当资产池资金不足以偿付优先级证券本息时,差额支付承诺人有义务补足差额。

 保证担保

保证担保是指保证担保人与原始承诺人承担不可撤销的偿付责任,可分为连带担保和一般担保,连带担保的信用增强程度大于一般担保。保证担保通常与差额支付承诺等措施共同出现,在差额支付承诺人之后承担偿付责任。下图募集说明书中中国南山开发(集团)股份有限公司在回购义务人无法履行回购义务时,需要代回购义务人履约。

◾ 流动性支持

ABS项目持续期内因临时、短期的流动性不足无法按时偿还本息时,流动性支持机构有义务承担流动性补足的责任,解决资金周转的困难。其特征是提供暂时性的流动性支持,不承担长期付款的义务,信用增强的程度最弱。下图募集说明书中,中国南山开发集团在基础债务人现金流短缺不足以维持正常经营或履行支付义务时,有义务为其提供资金保障优先级证券的本息得到偿付。

◾ 回购承诺

第三方金融机构作为回购承诺人,向投资者承诺其将按合同约定履行回购的义务。如下图募集说明书中,中国南山开发(集团)股份有限公司和宝湾物流控股有限公司都承担回购义务,当宝湾物流控股有限公司无法履行回购义务时,中国南山开发(集团)股份有限公司需要接受优先级资产票据持有人回购申请并代其履行回购义务。

◾ 互换

互换包括两种方式:一种为信用违约互换实质是信用风险的转移。与保险的原理相似,SPV向互换合约的卖方支付一笔固定的费用,在合约有效期内,SPV的交易对手出现违约无法偿还本息使SPV遭受损失时,互换合约的卖方有义务对损失进行补足。另一种为利率互换,SPV与银行等金融机构就其基础资产的支付利率进行固定利率与浮动利率之间的交换,以实现本息收入利率和偿付利率的合理配置。

◾ 共同债务人

第三方企业或个人就基础资产合同的每一笔应收款项进行增信,与直接债务人一同承担到期偿付的义务。如下图募集说明书中,保利置业对基础资产(应收账款)的本息偿付应承担无条件的支付义务。

4、风险处理方式

根据发行说明书中约定的不同,在出现信用风险事件时,增信安排的触发顺序也不同。通常,优先级/次级分层、超额覆盖机制作为内部增信的手段,是优先级证券得以偿付的首要保障。其次,当基础资产的债务人或受托机构无法按时足额偿还优先级债券本息时,外部增信措施中的差额支付承诺人、流动性支持人需要代其承担优先级还本付息的责任。以上几种措施一般在债券持续期始终生效。此外,抵/质押担保、共同债务人、保证担保、信用触发机制等措施根据发行说明书中约定的差异,在对应的情形下触发执行,由相关主体履行相应的义务。

三、总结

本文主要从理论层面探讨了ABS的相关信息,主要包括ABS的定义、与一般证券的区别、发展历程、基本要素、资产证券化流程、分类与SPPI测试情况。并结合实际案例,对ABS发行的增信措施进行详细解析,研究其风险处理的方式。

本文第一部分阐述ABS的基本信息。ABS是以流动性较差的底层资产为基础资产发行的证券,具有资产隔离的功能。在档次结构方面,ABS内部通常分为多个层级,优先级的偿付顺序高于劣后级和夹层级。在基础资产方面,其底层资产多样,包括不良贷款、消费贷款、应收账款、各类收益权等。

在发展历程上,从2005年至今, ABS经历了5个阶段:起步期、停滞期与重启期的发展缓慢,在高速发展期ABS市场发行规模飞速增长,进入规范发展期后市场发行规模有所萎缩。发行ABS需要将资产证券化,资产证券化共分为9个步骤,目的是实现资产由原始权益人向SPV的转移,并运用各种手段进行信用增级后发行,在各期回收现金流完成偿付。

标准化ABS在市场中分为三类:信贷ABS、企业ABS和ABN。三者在监管部门、发行市场、基础资产类型、发行载体、登记结算机构方面有差异。底层资产、基础资产现金流符合SPPI特征的ABS才能通过SPPI测试。对于不同层级的ABS,其通过测试的可能性有所不同。大部分次级档的信用风险往往较高,偿付顺序靠后,不易通过SPPI测试。

本文第二部分侧重阐述ABS信用增信的手段与信用增信的触发顺序。通过结合个券案例,对ABS信用增信的手段进行重点分析,以是否引入第三方为依据将信用增信划分为内部增信与外部增信,并列举实例说明其在ABS实际发行中的具体运用。在风险处理方式上,风险事件出现时,信用增信的触发顺序有所不同。一般来说,内部增信手段首先被触发,其次由外部增信措施为优先级的本息偿付提供保证。

风险提示

统计口径不准确;数据更新不及时或提取失误;假设或计算方法不合理。

证券研究报告:ABS分析手册:要素篇

对外发布时间:2024年6月28

报告发布机构:中泰证券研究所

参与人员信息:

肖雨 | SAC编号:S0740520110001 | 邮箱:xiaoyu@zts.com.cn 

赖逸儒 | SAC编号:S0740523060004 | 邮箱:laiyr01@zts.com.cn

加载中...