新疆伊宁农村商业银行及旗下一支行总计被罚90万元:因贷款风险分类不准确等
金融一线
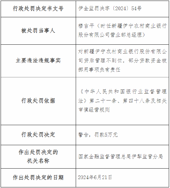
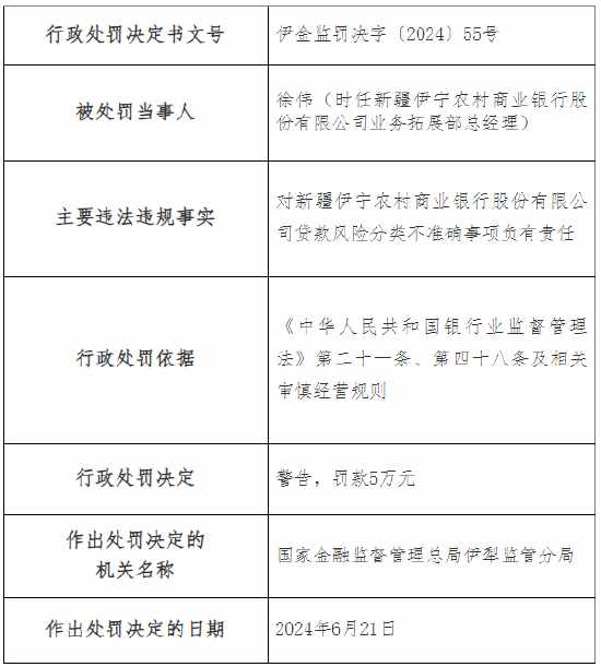
7月1日金融一线消息,国家金融监督管理总局伊犁监管分局行政处罚信息公开表显示,新疆伊宁农村商业银行因贷后管理不到位,部分贷款资金被挪用以及贷款风险分类不准确,被国家金融监督管理总局伊犁监管分局罚款60万元;穆吉平时任新疆伊宁农村商业银行营业部总经理,对新疆伊宁农村商业银行贷后管理不到位,部分贷款资金被挪用事项负有责任,被监管警告并罚款5万元;徐伟时任新疆伊宁农村商业银行业务拓展部总经理,对新疆伊宁农村商业银行贷款风险分类不准确事项负有责任,被监管警告并罚款5万元。
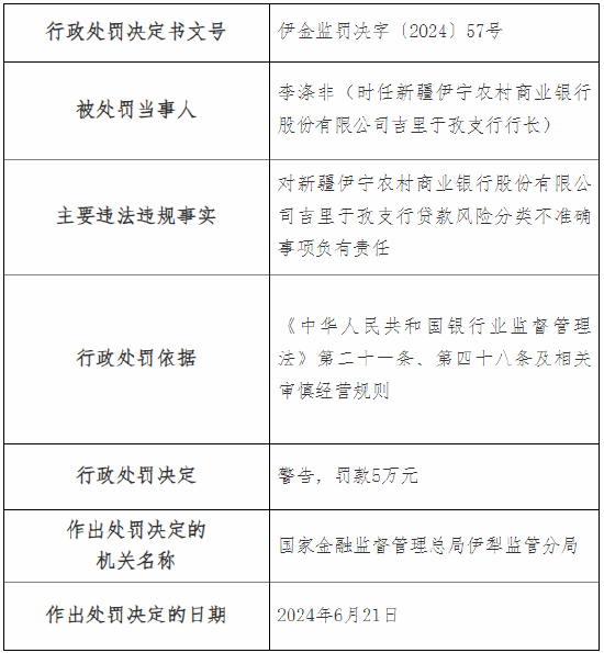
新疆伊宁农村商业银行股份有限公司吉里于孜支行因贷款风险分类不准确,被国家金融监督管理总局伊犁监管分局罚款30万元;该支行行长李涤非被监管警告并罚款5万元。