新浪财经

胖东来各部门服务标准(太全了)

地产与商业

关注

胖东来各部门服务标准

仪容仪表标准

工作状态标准

员工共用服务标准

杂货家居处服务标准

果蔬课加工区域服务标准

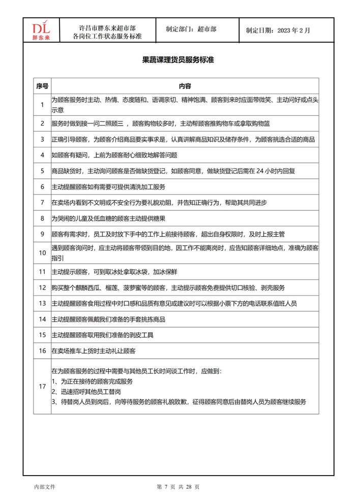
果蔬课理货员服务标准

熟食课服务标准

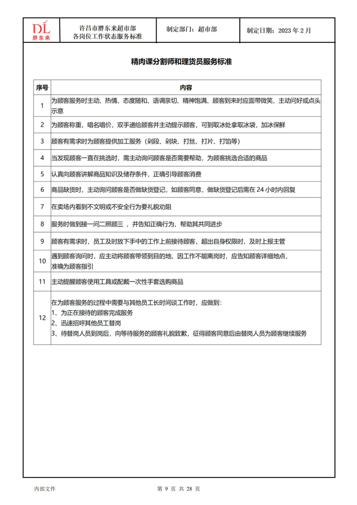
精肉课分割师和理货员服务标准

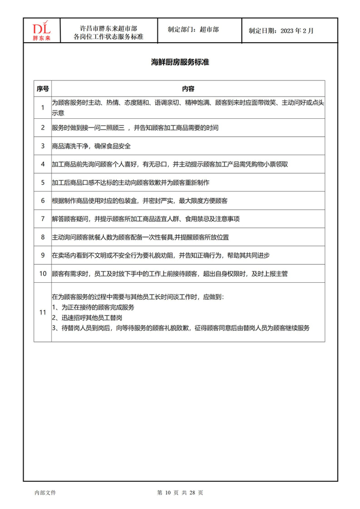
海鲜厨房服务标准

鱼课理货员服务标准

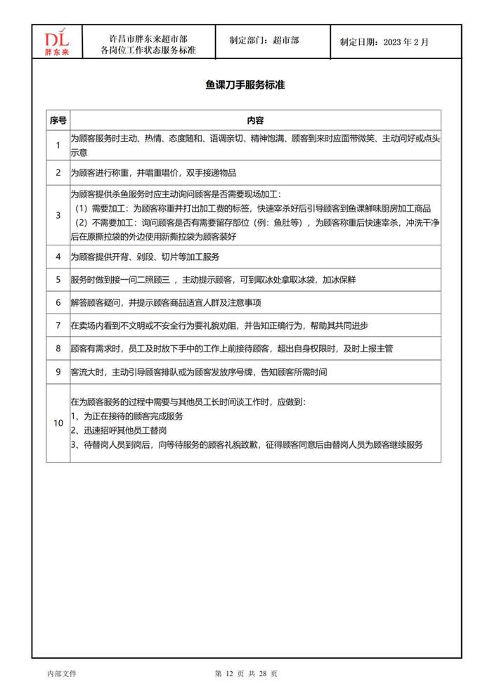
鱼课刀手服务标准

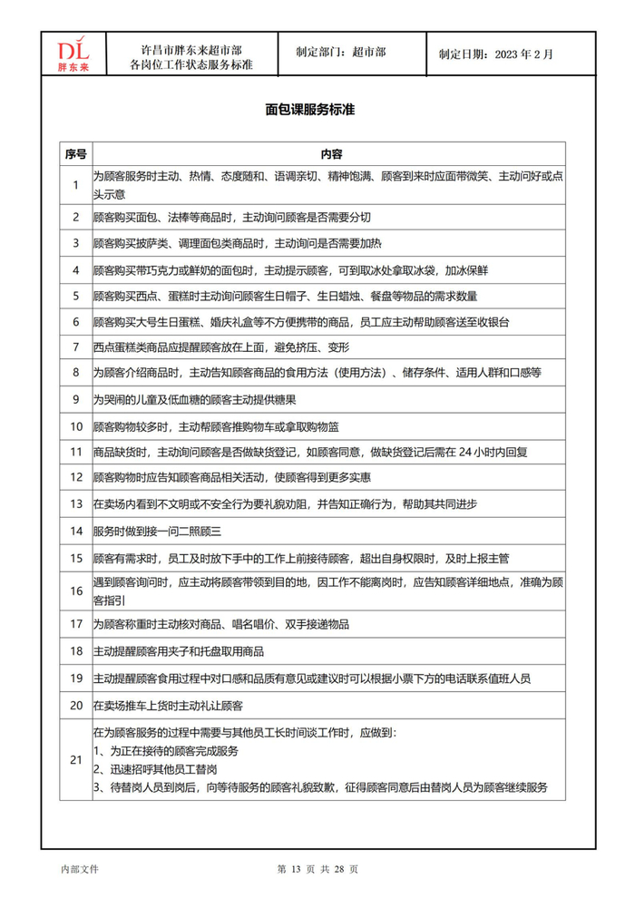
面包课服务标准

称重台服务标准

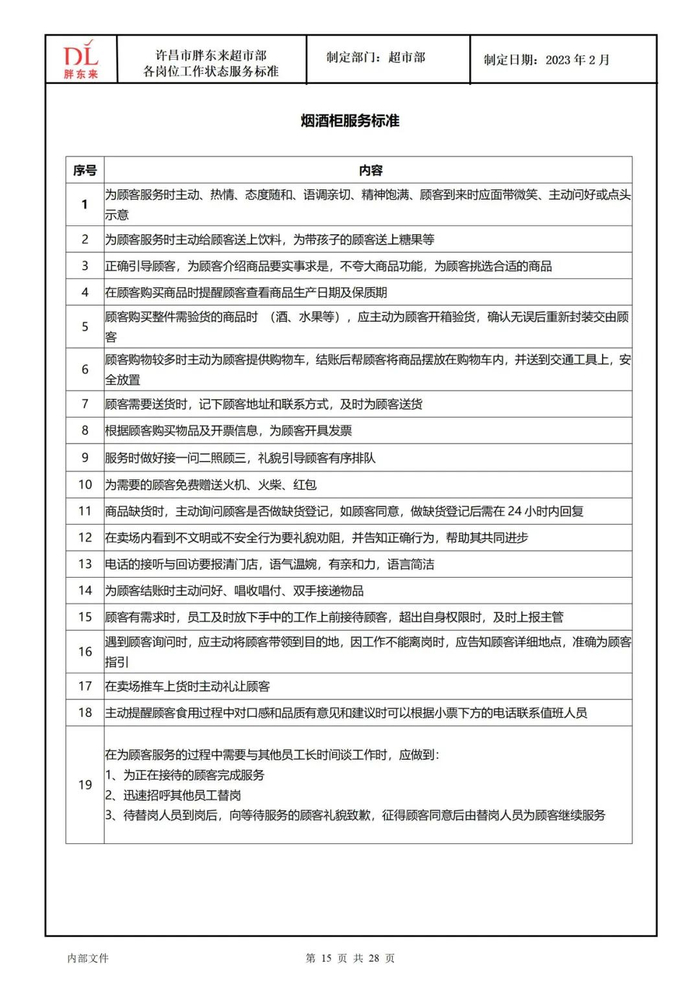
烟酒柜服务标准

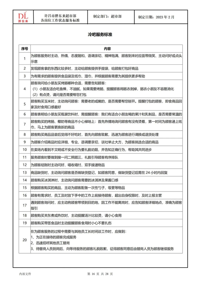
冷吧服务标准

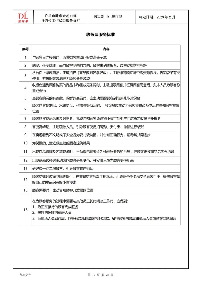
收银课服务标准

存包、梯口服务标准

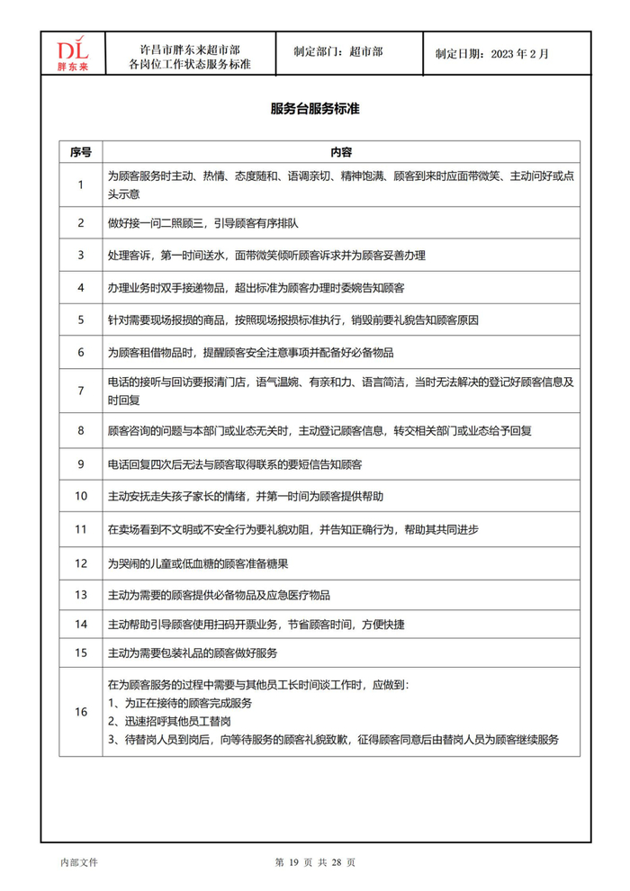
服务台服务标准

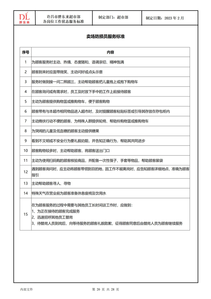
卖场防损员服务标准

外围防损员服务标准

停车场防损员服务标准

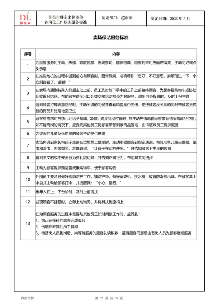
卖场保洁服务标准

卫生间保洁服务标准

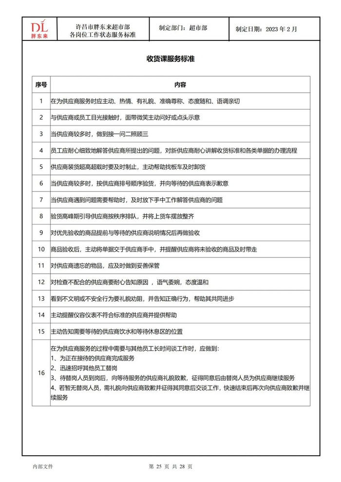
收货课服务标准

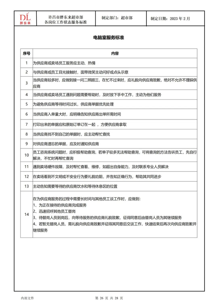
电脑室服务标准

员工餐厅工作人员服务标准

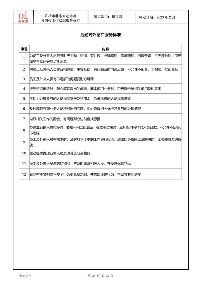
后勤对外窗口服务标准

加载中...