实测四款头部AI高考志愿助手:一个能打的都没有
科技新知
工具始终是工具,命运还是得掌握在自己手中。
作者丨王思原 编辑丨赛柯
虽然AI填报高考志愿,已经不是什么新鲜事,但今年有大模型的加持,让市场变得看点十足。
因为填报志愿,本质上是一套筛选并匹配数据的逻辑:大多数情况下,是根据高考成绩从全国众多大学高校中筛选出不低于门槛的部分,再从这部分中根据考生需求匹配最合适的一项或者几项作为首选和备选。
这项涉及数据、系统和决策的繁杂工作,正好撞在了人工智能大模型的“枪口”上。百度、夸克、QQ浏览器、天工AI等等,一众新老玩家都把“AI报志愿”几个大字放到应用最显眼的位置,成了季度主打。
但有大模型加持的AI志愿填报到底水平如何,是否可靠,也是一直争论不休的话题。尤其是今年,七个省份迎来了首届“新高考”。
新高考采用分类考试、综合评价、多元录取的考试招生制度,与以往相比,在考试、命题、招生、录取等方面都出现了很大变化。新高考赋予了考生更多的选择空间,但也意味着过去的报考经验将不再适用。不过人工智能的帮助是否会让报考变得简单呢?
为了找到答案,我们试用了上述4款市面最火的应用,并且在相同环境、相同条件下对平台进行志愿推荐能力、复杂需求解决能力、推荐解释能力等多方面进行评测,看看最终的结果如何。另外,为了确保测试的公平性,我们所使用的都是各个AI的非付费公开版本,看看在“0收费”的情况下,AI能给出怎样的建议。
冲、稳、保,AI三把斧
首先,这四个平台都需要先完善自己的省份以及专业、分数,我们假设自己是来自河南的理科考生,此次高考分数586。
在完善了基本信息后,各个平台会根据高考成绩给到一个具体高考排名,而这个高考排名则是由省招生办提供。
根据这些基础信息,百度、夸克以及QQ浏览器都给到了“可冲击、较稳妥、可保底”三个方向的参考院校,并且在数据层面做得非常全面且详细,从历年分数到招生计划,甚至连学费和细分科目都给了参考。相反天工AI逊色许多,仅给到十余家推荐学院,以及往年的最低录取分数以及排名作为参考。
左右滑动查看
从学校推荐数量来看,百度给到了92所,夸克给到48所,QQ浏览器为55所。但有意思的是,百度提供的92所院校均为可冲击院校,稳妥以及保底院校并未给出推荐。
值得一提的是,这4个平台给到的院校推荐也有一定差别,百度和QQ浏览器以及天工AI给到的院校推荐覆盖全国,且在数据更新上也比较及时,夸克多半为省内院校,对想去省外的考生来说参考价值不大。
图源:科技新知(夸克AI志愿助手)
另外,各个平台给到的院校录取预测概率也有较大差别。拿浙江农林大学举例,在相同条件下,QQ浏览器给到的录取概率为42%,百度给到的概率为20%,夸克则直接不将该学校作为冲刺目标。还有安阳师范学院,夸克和百度均将其列为冲刺目标,且概率为50%左右,而在QQ浏览器上却为稳妥院校。
当然,在百度、夸克以及QQ浏览器中,高考生均可以根据地理位置、院校性质(如985、211或双一流等)、专业偏好等进一步筛选和排序院校,整理志愿信息等,使推荐更加贴合个人需求。天工AI则是以智能体的问答形式所呈现。
图源:科技新知(夸克AI志愿助手)
只是在录取概率这一最重要的功能上,各家差异巨大的分析结果,还有眼花缭乱的大数据,家长看了都很迷惑,更别说刚高中毕业的学生。
而据科技新知结合各家平台给到的信息推测,这些内容均来自权威官网、招生简章、专业书籍以及名师视频等渠道,最后由AI综合全网信息后进行整理总结,靠各家算法进行输出。基本可以理解为靠数据进行简单筛选,给到建议。
如果想要更加精准的借助AI来辅助填报志愿,可以尽可能地将自己的想法与喜好详细告诉AI,以此来获得更准确的答复。这也是体现各家AI水准的重要检测标准。
Part.2
选专业,谁更专业?
在更多需求下,基础的过滤筛选模式变得无力,AI智能体更能理解考生的择校标准,所以各家背后的王牌大模型也成了比较对象。所以我们测试了百度的文心一言、腾讯的元宝、阿里的通义千问以及天工AI四家大模型应用,在面对更详细的志愿填报需求时的表现。
同样,我们需要给自己一个身份设定,假设自己是一位来自河南的理科考生,喜欢踢球、唱歌、动手能力强,对各种实验以及电子产品十分感兴趣,高考分数为520分。虽然描述并不算详细,但也足够让AI建立一个对我们的初步印象,给出专业推荐。
根据这一身份设定,在第一轮回答中,各家给到的结果区别十分明显。
腾讯元宝以及天工AI的推荐十分相似,均是一些理工科主流专业,但两家大模型给到的信息都十分有限,给出的推荐理由也十分勉强,几乎都是围绕“动手动力”这一关键词展开。
图源:科技新知(腾讯元宝推荐)
图源:科技新知(天工AI推荐)
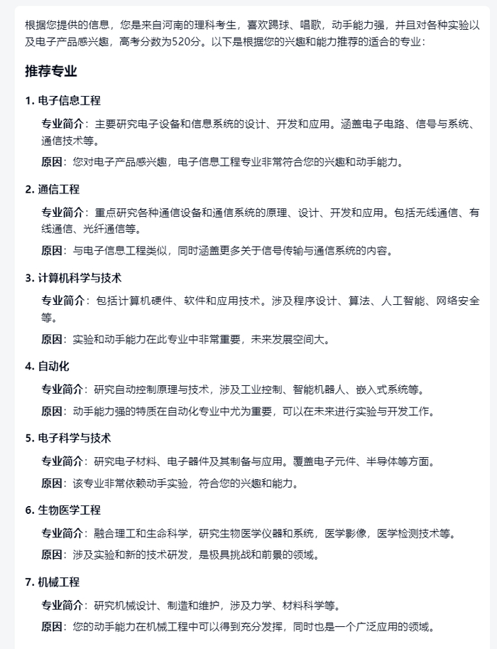
相比之下,通义千问以及文心一言除了考虑到专业选择的实际性,也根据兴趣兴趣提供了相关活动或辅修专业。比如在踢球这个爱好下,提供了体育科学这一辅修专业。
图源:科技新知(通义千问推荐)
图源:科技新知(文心一言推荐)
值得一提的是,相较于其他平台的笼统回答,文心一言更进一步的提供了就业前景、专业细分、跨学科特性等更多参考信息。
图源:科技新知(文心一言推荐)
不过这里需要注意的是,在AI推荐的专业中,并非都是理科统招可以报考的,其中一些需要通过艺考后才能选择,此外不同的学校还会有其他的申请要求,而AI对此并没有太多的说明,这是一个明显的漏洞,需要你继续追问对应专业和学校的相关细节,AI才会给出更详细的回答。
整体看下来,各家AI还是基本完成了初步的专业筛选要求,只是除文心一言和通义千问外,其余两家AI的表现都比较一般,没有带来太多惊喜。通义千问和文心一言的回答更具参考价值,可以让你快速了解自己兴趣爱好所对应的专业情况,节省许多的时间和精力。
不过,选专业的测试并非到此为止,很多考生在选择专业时也会十分关注未来就业形势,然而作为刚结束高考的学生来说,对某个专业了解有限的情况下,AI或许可以根据现有的市场需求、未来的市场发展方向、相关政策等方面给予我们一些建议。那么站在这个角度,AI会提供什么更专业的看法呢?
再向AI输入“4年后,你认为哪个专业会有最好的就业环境?”后,AI的回答也在意料之外。
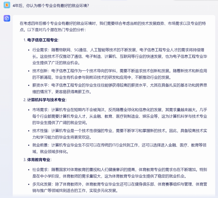
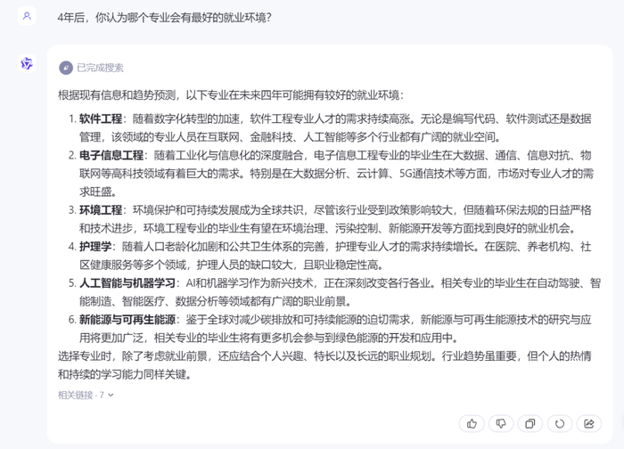
腾讯元宝、天工AI、通义千问3家平台,都给出了包括新能源、生物科技、人工智能等前沿性专业推荐,文心一言回答的逻辑与其他3家完全不同,给到的是电子信息、计算机等更偏向传统专业。不过4家平台都针对各个专业做了就业方向和行业趋势等分析,给出了更加详细的解释。
图源:科技新知(通义千问回答)
有意思的是,腾讯元宝、天工AI、通义千问3家平台虽然给出了比较专业且更前沿的专业的推荐,但是在没有提供关键词的情况下,都与上一个问题中提到的专业关联性不大,有许多专业都是第一次出现在回答中,而且与提供的兴趣爱好关联性并不大。文心一言提供的专业则与上个回答相似。
图源:科技新知(文心一言回答)
到了这一步,基本可以筛选出一部分合适自己,且是前景较好的专业,那么根据专业以及分数倒推,通过AI志愿助手是否可以帮助考生选出合适的学校呢?
真实志愿填报,AI只能当辅助
在选好专业后,我们回到百度、夸克、QQ浏览器的AI志愿助手上,看看能否帮助我们选择一个靠谱的院校,毕竟真实的志愿填报除了院校,专业的选择也至关重要。这里我们将各个平台的筛选模型改为专业优先,并且专业选择为计算机类。
首先是百度,在选择想要报考的专业后,并没有筛选出合适的院校,甚至排位顺序都没有改变。点开默认排序的第一个院校,虽然显示有20%的冲击概率,但仅有一个专业有20%概率,而我们想要选择的计算机类专业,则只有9%的冲击概率。
图源:科技新知(百度AI志愿助手)
如果将选择改为录取概率从高到底也是如此,虽然不少院校的外显概率很高,但点开后均非我们所选的计算机专业。
在整个筛选过程,百度的AI志愿助手几乎没有体现出任何智能,连基础的筛选排序都未能如意。不过,“老师傅”夸克也没有给到我们太大惊喜。
夸克虽然筛选出了符合条件的院校,但与百度相似,外显概率显示的也是本校最高概率的其他专业,而非我们想要报考的计算机专业。我们点开一个外显为60%的稳妥院校,但计算机类专业的录取概率为19%。
图源:科技新知(夸克AI志愿助手)
相比之下,QQ浏览器的筛选能力更直观,在选择计算类专业后,过滤掉了45所,仅剩下10所院校,虽然与前两者一致,外显的并非是我们所选专业的录取概率,不过逐一点开后发现也还算贴切。
图源:科技新知(QQ浏览器AI志愿助手)
纵观这三个平台,其实可以发现一个共同点,就是各家均以院校为重,录取概率也是按照院校中要求最低专业的概率来计算,但如今家长、学生对于志愿填报早已不是单纯只看学校,专业选择也十分重要,但显然AI志愿助手还不能给到好的建议,甚至连打辅助都难。
坦白讲,让看似“聪明”的AI来填志愿,似乎不太靠谱。浙江大学计算机科学与技术学院教授陈华钧看了AI的回答后,也是连连摇头,“它不是专门为填志愿训练的,算法的训练很大程度依赖于训练数据的选择,这包括了建模方式,对考生、学校和专业到底怎么评估,这个过程每个AI工具都不会一样,所以给到的结果也不尽人意”。
不过夸克相关人员也向科技新知表示,AI志愿助手作为信息参考工具,跟市面上的收费咨询服务是有本质的不同,最终的志愿填报策略和选题的决定权还是在用户手里,需考量自身兴趣、家庭背景、成长规划等。
对于多数考生来说,只要利用好AI的能力,在填报志愿时确实可以起到事半功倍的效果。而且以上的AI功能,大多是免费提供的,并不需要支付会员费用或是缴纳高昂的辅导费,这一定程度上也让可以拉近与其他考生的差距。但高考志愿填报除了复杂的分析、计算外更看重考生本身的意愿,很多时候,无论怎么选,都不会完美,都会有遗憾,不过请不要忘了,命运永远是掌握在自己手中的。