新浪财经

“氢能源巨头”1.8亿回售违约,深陷流动性危机

小债看市

关注

受到控股股东信用违约影响,鸿达兴业融资渠道受限、资金链断裂,大量借款逾期未偿还。

01

违约

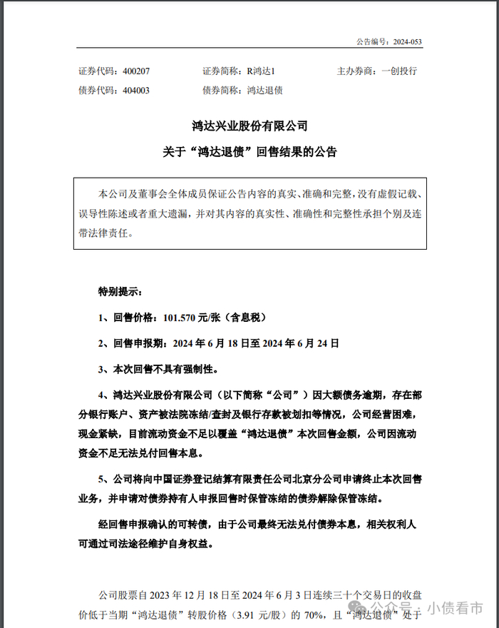
6月27日,鸿达兴业股份有限公司(以下简称“鸿达兴业”)公告称,目前流动资金不足以覆盖“鸿达退债”本次回售金额,公司因流动资金不足无法兑付回售本息 。

公告显示,因连续三十个交易日的收盘价低于当期“鸿达退债”转股价格的70%,根据约定,“鸿达退债”可转债持有人可行使回售权一次,回售申报期为6月18日至6月24日。

“鸿达退债”回售申报期已于2024年6月24日收市后结束,回售金额为1.8亿元。

鸿达兴业因大额债务逾期,存在部分银行账户、资产被法院冻结/查封及银行存款被划扣等情况,公司经营困难,现金紧缺。

由于鸿达兴业资金短缺等因素的影响,2023年度公司大部分时间未能正常开展生产经营活动,可能出现主营业务大额亏损的情形。

此外,鸿达兴业及子公司存在的大额逾期债务可能会产生大额逾期财务利息费用。公司存在破产清算的重大风险,不排除未来进入破产重整或破产清算程序的可能。

鸿达兴业将申请终止本次回售业务,并申请对债券持有人申报回售时保管冻结的债券解除保管冻结。

近年来,受到控股股东信用违约影响,鸿达兴业融资渠道受限、资金链断裂,大量借款逾期未偿还。

目前,鸿达兴业多家子公司正在破产重整程序中,生产经营困难,关键岗位人员流失严重,公司无法披露《2023年年度报告》。

另外,鸿达兴业子公司内蒙古乌海化工有限公司、内蒙古中谷矿业有限责任公司、西部环保有限公司均已被法院裁定进入破产重整程序。

今年4月,鸿达兴业母公司鸿达兴业集团有限公司(以下简称“鸿达兴业集团”)宣告破产。

其实,鸿达兴业集团的危机,要从2020年末说起。

2020年12月,“20鸿达兴业SCP001”违约,拉开了鸿达兴业集团债务危机的序幕,目前公司5只债券全部违约,违约金额达44.65亿元。

此外,鸿达兴业集团还有多笔金融机构借款出现逾期,公司融资渠道严重受阻,流动性风险极大。

02

资金短缺

据官网介绍,鸿达兴业集团创立于1991年,总部设在广州,拥有“资源能源、盐湖开发、化工、环保、新材料、交易所和股权投资”七大产业体系,是中国大型资源能源综合产业集团。

2004年,鸿达兴业在深交所上市,是中国“氢能源、新材料、大环保和交易所”产业的领航者。

2024年3月18日,鸿达兴业股票被深圳证券交易所摘牌。

鸿达兴业集团官网

从股权结构上看,鸿达兴业集团直接持有鸿达兴业7.17%股份,一致行动人广州市成禧经济发展有限公司持有公司0.013%股份,周奕丰为实际控制人。

鸿达兴业主营产品及服务包括PVC烧碱、PVC新材料,以及土壤调理剂等环保产品、稀土冶炼分离等稀土产品及塑料等大宗原料电子交易、物流及信息服务等。

近年来,PVC产销量下降明显,叠加PVC价格景气度下降,鸿达兴业PVC收入大幅下降。

2023年前三季度,鸿达兴业实现营收22.2亿元,同比下滑42.04%;实现归母净利润-8.2亿元,首次出现亏损。

截至2023年9月末,鸿达兴业总资产为184.79亿元,总负债89.77亿元,净资产95.02亿元,资产负债率48.58%。

《小债看市》分析债务结构发现,鸿达兴业主要以流动负债为主,流动负债占总负债比为96%,债务结构不合理。

截至相同报告期,鸿达兴业流动负债有85.79亿元,主要为短期借款,其短期负债合计有55.58亿元。

然而,相较于短期负债,鸿达兴业的流动性逐渐枯竭,其账上货币资金只有3540.99万元,公司存在巨大短期偿债风险。

在银行授信方面,截至2021年3月末鸿达兴业银行授信总额为78.55亿元,未使用授信额度为25.27亿元,数据披露日期较久远。

银行授信情况

在负债方面,鸿达兴业还有非流动负债3.98亿元,其中长期有息负债2.91亿元。

整体来看,鸿达兴业刚性债务总规模有58.49亿元,主要为短期有息负债,带息负债比为65%。

在融资渠道方面,鸿达兴业渠道较为多元,其对短期借款依赖度较大,除了借款和发债,还通过租赁、应收账款、股权、股权质押等方式来融资。

但是,自鸿达兴业集团发生债务违约以来,鸿达兴业融资渠道中断,2023年前三季度公司筹资性现金流净额持续净流出,再融资压力很大。

在股权质押方面,鸿达兴业集团与一致行动人合计质押鸿达兴业3.53亿股,占其所持公司股份的91.88%;其对中泰化学的股权质押率为99.98%,且处于司法冻结状态。

在资产质量方面,鸿达兴业应收账款和存货规模较大,周转效率持续下滑,不仅对资金形成较大占用,存在一定跌价和回收风险。

值得注意的是,鸿达兴业对外担保企业规模较大,面临较大代偿风险。截至2023年6月末,公司及关联公司担保合计105.89亿元,占净资产的108.13%。

总得来看,鸿达兴业业绩亏损,对债务和利息的保障恶化;债务沉重,面临较大资金压力和流动性压力;资产质量一般,再融资压力大。

03

百亿潮汕富豪

1991年,从小受家庭耳熏目染的周奕丰,创立了鸿达兴业集团的前身广州成禧,生产塑料原料等化工用品。

经过十年精耕细作,加上不凡的商业洞察力,广州成禧也算发展得风生水起。

然而,这一行业受经济影响严重,2001年经济危机,国内大多数同行都选择压缩产能甚至停产,而成禧却仍旧顶着压力和风险照常生产。

幸运的是,经济危机并没有太久,2002年市场就有了回暖趋势,随着国内外对于塑料原料需求增大,塑料原料的价格恢复。

受经济危机影响,国内塑料原料企业储备、产能都很低,出现了供不应求的情况,而挺过来的周奕丰紧紧抓住这次机会,开始迅速发展,历经行业洗牌、转型升级后,他将成禧更名为鸿达兴业集团。

鸿达兴业集团董事长周奕丰

2004年,周奕丰再次遇到了人生中里程碑式的大事件--收购内蒙古乌海市化工厂。

2003年7月,创办于1952年的老国企乌海市化工厂由于经营不善破产,周奕丰出手收购了该企业,并进行了一系列的升级改革,如今的乌海化工已经成为了年生产能力200多万吨的大型塑料化工原料制造企业。

2005年,周奕丰又创立全国第一家塑料交易所——广东塑料交易所,国内塑料交易进入电子化时代,目前其年交易量超1000万吨,国内外客户更是有着30万家。

之后,周奕丰便开始了颇有野心的收购扩张之路。

2011年末,鸿达兴业集团以司法划转、代为偿债的方式收购江苏琼花(002002.SZ)成为大股东,2013年6月更名为鸿达兴业,并在旗下成立全资子公司江苏金材科技,开始向PVC制品进军。

商业版图不断扩大的同时,周奕丰的个人财富也在水涨船高。

在2014年胡润中国排行榜,周奕丰排在第547名,身家也只有41亿元,而三年后其个人财富已经飙升到105亿元。

近年来,周奕丰又遇到经济下行和化工行业不景气周期,再加上其近年来激进扩张后遗症凸显,债务危机一触即发。(作者交流微信:littlebond1)

加载中...