新浪财经

重磅单品频出 百亿资金涌入  多肽产业链投资价值凸显

媒体滚动 2024.06.28 14:31

“很难想象一款药会在市场上卖到断货。”近日,一位从业者感叹道,过去一段时间,诺和诺德礼来的胰高血糖素样肽-1(GLP-1)减肥药已经很难从各类终端买到。这在全球制药史上,也是极罕见的事。

根据公开数据,诺和诺德重磅GLP-1降糖和减重药物司美格鲁肽2023年共取得212亿美元的销售额,距离Keytruda的药王宝座仅一步之遥。其中,司美格鲁肽注射液Ozempic(2型糖尿病适应证)销售额138.92亿美元,同比上涨60%;司美格鲁肽片剂Rybelsus(2型糖尿病适应证)销售额27.21亿美元,同比上涨66%;司美格鲁肽注射液Wegovy(肥胖适应证)销售额45.49亿美元,同比上涨407%。可以看出,用于减肥适应证的药物销售增长尤为强劲。替尔泊肽是礼来2023年最有看点的产品,替尔泊肽降糖剂型2023年销售额达51.63亿美元,减重剂型于2023年11月获得美国食品药品管理局(FDA)批准,1个月便贡献1.76亿美元的业绩。作为一类兼具医疗和消费属性的产品,GLP-1药物可谓是医药商业史上的明珠。

多肽药物功能多样

市场规模稳健增长

目前,临床上主要的药用多肽有四种。一是激素类多肽及其衍生药物。由于多肽半衰期短且合成成本较高,早期的多肽药物研发主要以作用浓度低的人源激素肽为主,包括胰岛素、催产素、抗利尿激素、生长抑素等短肽药物,目前仍在使用。二是源自动植物、微生物等的天然多肽产物。典型的天然活性肽主要包含微生物的次级代谢产物及分离自两栖动物、昆虫毒液的活性多肽,如肠细胞激酶(ICK)肽。三是多肽疫苗。相较于传统的灭活及减毒疫苗,多肽疫苗不仅可以作为感染或非感染性疾病的预防疫苗,还可以用于治疗阿尔茨海默病、恶性肿瘤等。四是以多肽偶联药物(PDC)为主的多肽药物递送系统。截至2023年1月,全球已上市多肽药物约180种,适应证主要分布在7大疾病治疗领域,其中罕见病、肿瘤和糖尿病是拉动多肽药物市场的三驾马车。

据弗若斯特沙利文数据,全球多肽药物市场规模从2016年的568亿美元上升至2020年的628亿美元,年复合增长率为2.6%;2020年至2030年全球多肽药物市场规模的年复合增长率预计为8.5%,到2030年将达到1418亿美元。我国多肽类药物市场规模呈现快速增长趋势,从2016年的63亿美元上升至2020年的85亿美元,年复合增速达到8%,远远超过了全球增速。未来,我国多肽类药物市场规模将进一步扩大,预计于2025年达到182亿美元,2021年至2025年年复合增速为17.04%。随着多肽结构修饰与化学改造方法迭代,叠加新靶点开发、新适应证拓展以及剂型优化,未来多肽药物市场空间有望持续扩大。

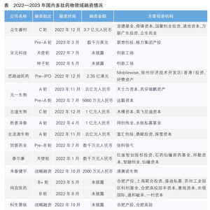
巨大的市场潜力刺激着后来者的涌入。在医药创投圈,GLP-1及多肽类药物相关投资机会瞬间成为热门标的。据动脉橙数据库统计,自2022年司美格鲁肽的减肥适应证获批以来,国内一级市场上的多肽药物投资热度骤增,百亿资金涌入该赛道,推动GLP-1相关管线开发进入白热化竞争阶段的同时,也带火了整个产业链。药企纷纷尝试使用药物偶联、AI制药、合成生物学等最热门的前沿技术,来突破多肽制药的技术和产能瓶颈,试图弯道超车。

明星靶点GLP-1表现亮眼

短期内很难被超越

从1922年胰岛素首次应用于临床治疗以来,多肽药物已历经100年的发展,但一直处于颇小众的位置。多肽类药物真正被大众所关注,是由于GLP-1这个单一明星靶点的亮眼表现。一方面,GLP-1药物的迭代速度非常快,从利拉鲁肽到度拉糖肽,再到司美格鲁肽、替尔泊肽,GLP-1药物很快完成了用药周期、药物剂型、适应证领域的升级,成为更广阔领域的常规药物。另一方面,GLP-1药物表现出惊人的商业价值:2023年,诺和诺德旗下3款司美格鲁肽销售额达212亿美元,占其全部营收的2/3;同年,礼来刚刚上市的替尔泊肽销售额超50亿美元;今年上半年,替尔泊肽销售额30亿美元,全年销售额预计可达百亿美元。

“如果排除GLP-1药物的影响,全球多肽药物的市场增速并不快。”在第八届未来医疗生态展会·多肽药物及产业链创新发展论坛上,蓝驰创投董事总经理戎璟表示,尽管已经从事生物医药投资10余年,但开始关注多肽药物是在近几年。戎璟指出,现阶段国内从事GLP-1药物研发的企业超过100家,其中数十家企业的研发管线已经推进至临床试验阶段,但几乎每一家都在围绕司美格鲁肽做优化产品,有的尝试提升药效,有的探索增加增肌功能,或者研发长效制剂。这让其感到困惑,似乎很难在GLP-1靶点之外,找到多肽药物的下一个爆点。

通常,以GLP-1靶点为核心,药企有两种开发策略。一种是开发多靶点组合,另一种则是基于单靶点研发不同给药剂型。在具体的化合物研发过程中,这两种策略往往彼此融合,不同企业之间的管线策略差别不大。质肽生物创始人、董事长张旭家表示,目前的GLP-1药物管线,无论是单靶点、双靶点还是三靶点,研发的都是周制剂,体重下降幅度也都介于18%~20%之间。考虑到多肽成药的难度,短时间内跳出这两种策略去进行创新,对药企来说颇具挑战。此外,还有一些企业尝试绕过GLP-1,去探索多肽药物新的靶点和适应证。

但究其本质,多肽是有生物活性的化合物,大多数是毒素和激素。现阶段,无论是天然分离还是化学合成,多肽药物的使用都离不开其本身在人体内发挥的功能。因此,多肽药物大多以代谢性疾病为适应证,很难有效治疗其他类型疾病。比如在肿瘤治疗中,多肽药物更多是发挥辅助作用,并非直接进入细胞膜杀死肿瘤。而无论是早前的单抗、双抗,还是眼下大热的抗体偶联药物(ADC),都能直接作用于肿瘤组织。

“新的多肽重磅靶点值得期待,但很难预测,眼下首先是做差异化。”修实生物创始人、董事长吴寅嵩指出,未来5至10年,GLP-1靶点很难被超越。多肽药物要进行创新,要拓展新适应证、开发新靶点,还需要突破一系列技术瓶颈,比如穿膜、合成等。目前,很多企业正在尝试利用药物偶联的思路来优化多肽成药的可能性,这是重要的方向,但仍在探索中。

多肽生产具有较高壁垒

产能限制销售放量

GLP-1药物减肥适应证的获批,是全球多肽药物开发的转折点。然而,在全球药物市场中,多肽药物占比只有6%,而小分子药物占比达到80%,多肽药物的广泛应用仍被掣肘。这背后的原因在于,多肽大规模制备面临研发能力不足、商业化产能限制、放大生产工艺复杂等难题。

首先,多肽药物早期筛选难度很大。多肽是由多个氨基酸通过酰胺键相连形成的化合物,其化合物种类多,筛选工作量大。以14个氨基酸的多肽药物为例,有10的18次方个化合物组合,如果再加入非天然氨基酸,化合物组合的数量可能会提升几个量级。另外,多肽药物的开发,还没有形成很好的发现路径和靶点设计方法,筛选难度大。在药物发现的过程中,大分子药物是通过抗原表达得到抗体分子,小分子药物则是建立化合物库进行筛选。但是在全球范围内,多肽分子还没有建立完整有效的化合物实体库。尤其是长链多肽,建立化合物库难度极大,难以有针对性地进行靶点筛选。

其次,多肽药物合成不易。多肽药物的合成要比小分子药物复杂很多,需要考虑质量控制、成本控制和产能,当前单一的固相合成达不到产能和成本控制要求。而且,多肽药物的结构复杂,在整个工艺流程中,多肽杂质控制是一大难点。不同于小分子药物的纯度可以达到98.5%以上,多肽药物的纯度只能做到93%~94%,且杂质种类繁多,质量标准制定非常复杂。通常,在小分子创新药企业中,如果从事工艺开发和分析的人员比例是1∶1,多肽分析由于挑战很大,这个比例要扩大到1∶2,甚至1∶3。此外,多肽合成试剂是在构建酰胺键时发挥重要作用的专用化学试剂,其对于提高酰胺键合成效率、产品纯度和产物收率均有重要作用。多肽合成试剂根据性能又可分为缩合试剂、保护试剂和手性消旋抑制试剂。而在多肽药物合成过程中,需要使用的保护试剂种类繁多,传统的保护试剂面临环保问题,需要尝试使用新型保护剂。

另外,多肽生产工艺放大较难。产能是限制多肽销售放量的关键因素之一,多肽药物的研发工艺和规模化生产存在较高的壁垒。例如,小分子药物使用传统的反应装置,可以达到数千到数万升产能。但多肽药物在传统的生产工艺下,最多能做到2000升至3000升的产能,这成为制约GLP-1药物大规模生产的主要因素。

产业链进入快速发展期

国内多肽创新应把握机遇

近年来,GLP-1药物发展迅速,以司美格鲁肽、替尔泊肽为代表的重磅单品频出,重点布局2型糖尿病、肥胖等患者基数较大的慢性病领域,全球年销售额快速攀升,也吸引更多企业布局GLP-1药物管线。据药智数据,截至今年2月18日,全球GLP-1靶点在研管线有220项,涉及154家企业,涵盖107个适应证。随着下游市场的快速放量,药企对多肽产能以及上游原材料的需求大幅提升。今年初,诺和诺德以165亿美元收购CDMO临床试验供应服务商Catalent,旨在尽快缓解司美格鲁肽产能瓶颈。今年5月,礼来宣布将追加53亿美元投资美国印第安纳州Lebanon生产基地,以提高替尔泊肽原料药产能;叠加此前的37亿美元投资,礼来对该生产基地的投资总额将达到90亿美元。

在我国,多肽创新刚开始兴起。创新多肽药物以进口为主,即便是生物类似药,也仅占比27.8%,国产原研创新多肽药物则只占比15.9%。因此,现阶段国内多肽创新产业链的构建,一是要提升产能,二是要建立多肽创新药早期开发平台。

产能方面,上游的专业原料厂商和中下游的多肽CDMO陆续发力。“实际上,在GLP-1药物上游的树脂、保护氨基酸等领域,国内企业都非常有竞争力,在全球市场占比很高。”泰和伟业董事长助理、副总经理万伟表示,但总体而言,多肽药企、多肽CDMO现阶段的产能扩展仍然面临痛点。一方面,GLP-1药物大单品快速迭代,将推动下游多肽药物市场规模持续扩增。但多肽药物产能构建周期较长,终端产品品类繁多,短期内很难扩容。另一方面,当前多种多肽剂型的生产工艺还不成熟,大量生产环节有待探索和验证。有企业尝试用合成生物学的方法来提高多肽生产效率,但由于GLP-1药物的制备涉及修饰,可能引入杂质,分离、纯化的难度较大,合成生物学的路径也还在探索中。未来,优质的供应商有望凭借自身较强的开发能力以及高性能产品获得更多订单,在多肽产业快速发展期脱颖而出。

早期开发平台方面,一些企业正尝试构建长链分子库,来赋能多肽药物创新;也有企业借助合成生物学,在天然酶技术上进行改善,来搭建多肽分子库,满足市场需求;还有企业尝试用AI的方式来构建多肽分子库,加速靶点的筛选,解决多肽的发现问题。

诚然,GLP-1药物的大火把多肽药物送上了创新的快车道,卖水人也赚到了钱。但全球多肽药物创新,还有很长的路要走。(作者单位:动脉网)

《中国医药报》社版权所有,未经许可不得转载使用。

(责任编辑:刘思慧)

加载中...