新浪财经

选专业别老盯着金融圈了!这些闷声赚大钱的行业,真实薪酬曝光…

金融八卦女频道

关注

最新的薪酬排行榜,还真得看科技企业,不过,势头最猛的不是AI,而是做硬件的芯片行业。最大的一个亮点,是人均薪酬前五十名的上市公司里,“芯片设计”类的公司已经追赶超越了以前最赚钱的金融。

文丨金融八卦女作者:邓碧萝小腰总

· · ·

一年一度填志愿选专业的阶段,又到了。

关于如何选专业,一些大佬站出来给高考生提了建议,比如周鸿祎就说:

“工作和专业没什么关系,专业不那么重要,重要的是持续学习的能力,还有社交能力。”

“我们招了很多大学生、研究生,他们的工作和专业没啥关系,所以什么专业不那么重要。”

不过,随后他还是给高考生推荐了三个专业方向,分别是人工智能、能源和生物。

当然,不一定非要直接报人工智能专业,本科选数学、计算机、软件工程等很多专业,以后都可以往人工智能方向发展“要学好人工智能,比如数学、计算机方向都可以。选择能源是因为人工智能的尽头是能源,无论是核聚变还是绿色可再生能源,今天的电动车也完全是靠能源来支撑的。最后是生物,有了计算机大数据的加持,人类在克服疾病、促进人类健康、探索人类自身奥秘方面都会大有可为。”

而一旁的张朝阳则大力推荐大家学点数学:

“现在很多学生数学都太差,一碰到数学问题头就大。这世界是由数字构成的,学好数学转哪个方向都可以,去搞金融或是人工智能都可以。”

张朝阳还说,选志愿男女没有区别,如果女生对理科感兴趣应该学习理科,男生对文科感兴趣也应该选文科,建议不要随大流。

人工智能大佬推荐人工智能方向,物理博士推荐数学,那么爱搞钱的八妹推荐什么呢?

咱推荐就一个原则,薪酬高的,这自然是要拿数据来说话了。

1.

芯片设计最高薪酬人均百万,

金融圈也羡慕住了 /

八妹扒了一波数据,别说,最新的薪酬排行榜,还真得看科技企业,不过,势头最猛的不是AI,而是做硬件的芯片行业。

最大的一个亮点,是人均薪酬前五十名的上市公司里,“芯片设计”类的公司已经追赶超越了以前最赚钱的金融。

说起芯片设计行业,包括数字芯片设计和模拟芯片设计,在2023年的人均薪酬前50名里,,已经有17家公司是“芯片设计”类。

不只是芯片设计行业的公司薪酬高,集成电路、半导体这些行业的人均薪酬也不甘示弱。

集成电路制造行业的6家上市公司,平均薪酬能达到40.2万。半导体设备行业有18家上市公司,平均薪酬也有30.2万。

后面几个行业薪酬比芯片设计低的原因主要是,芯片设计这行的研发人员密集,给钱多,集成电路半导体之类的,养了更多基层工人,把人均薪酬摊薄了一些。

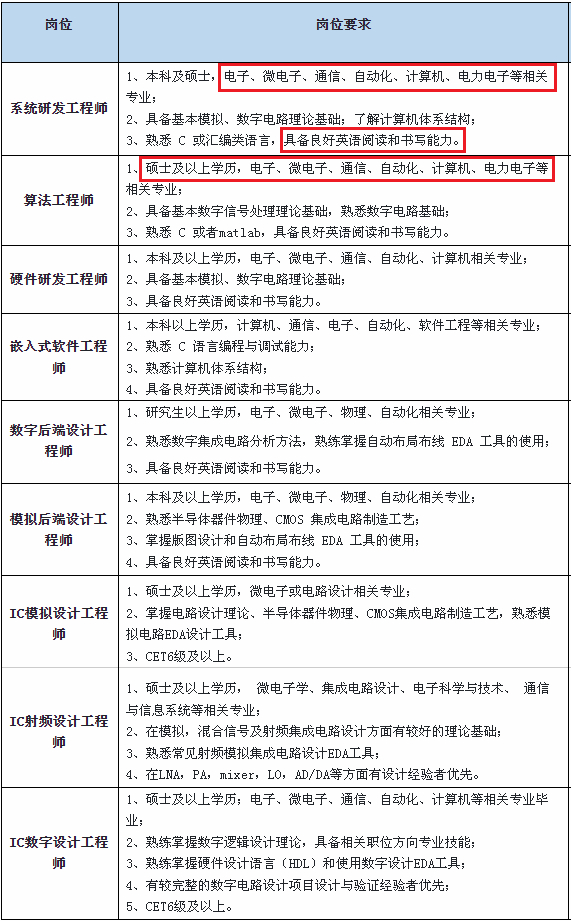
另一方面,芯片设计行业对员工专业的要求并不低。翻开某家芯片公司的招聘要求看,虽然本科硕士都招,但是既要专业对口,又要英语好: 

通看下来,不管是什么方向的设计工程师,都要求“良好的英语阅读和书写能力”。

所以,虽然这专业挣钱,但是报考也要谨慎,既要数学物理(尤其电学)的基础扎实,又要英语好,这一点,很多偏科数理强的孩子,并不容易做到。

另外还有一点,去芯片厂商不一定非要去上市公司。

最近,就有一张截图在朋友圈里疯传:

疑似某芯片大厂员工的工资薪金被晒出,三个月合计446.65万,这数量级,别说跟小红书上炫耀的分析师和交易员比,就算和曾经的金融圈人均薪酬冠军安信信托比,也高出了一大截,一年下来上千万妥妥的。

不得不说,这家大厂是舍得给员工发钱的,虽然没有上市,但员工却比很多在A股上市的芯片公司挣得多多了,难怪他们说我们“全部转正”时,语气是那么坚定。

2.

医药化工奋起直追,

能源行业闷头赚大钱 /

其实,这十年内,赶超金融的也不只是芯片公司们,还有医药和化工类。

医药行业的薪酬也是不错的,虽然进入前50名的数量减少,被芯片设计们挤下去了,但是下限非常高。

在2014年,薪酬前50名里有26家都是金融,碾压其他行业。而这榜单里,一家医药类的公司都没有。

到2018年,百济神州-U、盟科药业-U和迪哲医药-U挤进了前五十名榜单,终于有医药行业内的公司出现,都属于化学制剂行业。2019年,同行业的益方生物-U也上了榜。2020年,还增加了体外诊断行业的达安基因和硕世生物。

不过,最近三年医药类的公司又逐渐滑落榜单,现在只剩下迪哲医药-U和益方生物-U还能挤进前50。

但这不代表药企们工资降了,大概率是因为行业变动缩减了药代队伍,而研究人员依旧是在扩招,新人的工资拉低了平均薪酬,毕竟,药企的研发投入还在继续增长:

2018年,A股上市公司医药行业的研发费用合计才483.5亿,现在已经增长到1203.7亿了。

此外,化工和新材料等专业对口的行业,如油气及炼化工程、化学工程、医美耗材和动力煤(煤化工)等,行业平均薪酬都超过了24万,而且业内人均薪酬最高的公司能超过50万。

年入24万,算下来就是月入2万的水平,果断能叫得上一声高薪工作了。

另外,周鸿祎说的能源行业也是闷声发大财,油气开采和发电行业薪酬都很可观,尤其是核电,总共两家上市公司,一个人均四十几万,一个人均五十几万,去哪家都不会少挣:

当然了,高薪也不止这些行业,还有很多低调的细分领域,专业度高,挣得一点不少。

在五千多家A股上市公司中,有1208家公司人均薪酬都超过了24万。分行业看,按照申万三级行业分类,有65个行业的平均薪酬超过了24万:

大家如果选专业选行业,可以比着上面这张表来找目标行业,说不定一些冷门的赛道还是个好机会。

这里面还有不少行业是只有1-3家公司的“纯巨头”行业,要入行就这家公司,钱多专业对口,入行难度也不大。

八妹再透露一件事,那就是上市公司还是相当喜欢博士的。

举个例子吧,上市公司中国中冶,做冶金工业的有1.4万个博士,还有煤矿煤化工的中国神华,也养了3859名博士。药明康德、百济神州、复星和恒瑞这样的化药企业,研发人员自然也是不少。

甭管煤化工、冶炼还是医药,上面报的这几家公司,通通没有低于人均24万的。

这也印证了一些大V的说法,那就是生化环材其实不坑,但是本科毕业不够,需要继续深造甚至读到博士,这技术才能派上用场。

3.

金融业依旧属于高薪,

但吸引力大幅下降 /

和科技企业们一对比,金融圈的热度持续在消退。

要知道,十年前,也就是2014年,A股上市公司人均薪酬的前50名里,有26家都是金融机构,其中5家是股份制银行,13家券商。当时金融里的第一名,正是圈内号称“最令人羡慕的offer”的安信信托(现在改名叫建元信托),人均薪酬可以达到130.7万。

今年金融圈开始了降薪,尤其是银行。一眼看上去,好像降幅不大,是人均年薪48万以上的,都有小幅下降,而人均年薪低于40万的,大多数还有小幅上涨:

但是,有两个寒意袭来,一是银行的高管降薪贼猛,二是银行人还遭遇了反向讨薪。

平安银行高管降薪幅度超过40%,招商银行、民生银行高管降薪幅度超过了30%,重庆银行、渝农商行、邮储银行、工商银行光大银行的高管也都降薪超过10%。

整体来说,高管们平均降薪了13%:

原本唯一一个高管人均薪酬超过200万的民生银行,从254.8万回落到161.4万,怒降了93.2万,原本高管人均薪酬能超过160万的平安银行和招商银行,现在也落到100万上下了。

扎心的反向讨薪,也使银行人被追索扣回了不少钱。

有8家上市银行公布了绩效薪酬追索扣回情况,分别是中国银行、招商银行、哈尔滨银行、天津银行、东莞农商银行、瑞丰银行、威海银行、甘肃银行

其他银行虽然没有披露追索扣回的详细数据,不代表没有追,工商银行、农业银行、中国银行、建设银行、交通银行、光大银行、民生银行等都在年报中强调:公司已经建立绩效薪酬延期支付及追索扣回机制。

这样看,在薪酬排行榜逐渐后退的金融,真是不吃香了。

何况,金融圈很多研究岗、投行岗,也不一定招金融专业的,尤其是研究岗,很喜欢医药、新能源、通信、化工等专业背景的。

所以对于想进金融行业的各位,不用非得选择金融专业。最近几年,医疗健康、企业服务、生产制造成为投资的主要领域,都很吃香。

红杉资本合伙人周逵就曾介绍,红杉中国有一支近25人的专业医疗投资团队,团队成员绝大部分均为生命科学、医学、药学等领域的背景。

选专业选行业,理科生要拿高薪首推带集成电路、电子这类芯片的硬件专业,当然,计算机也还是很赚,软件和IT等行业的人均薪酬也高,还有航空、航天类的,也不少赚。但如果物理和数学都是弱项,前面这几个就最好不要选。

物理弱但生物和化学比较强的话,可以考虑换生物医药、化工和能源这类的,读到博绝对不愁找不到高薪工作。

对了,孩子自己有人生追求有目标,想要读医师军警类的,建议听孩子的。

文科的话还是比较推荐法律财会这类有壁垒的专业,毕竟,不管什么行业什么公司,都会招的,考公也不耽误。

当然,能带资进组的牛人不用考虑这么多,选什么专业都没问题,愿意去金融圈,随时可以自带业绩入职,愿意创业也拿得出百万千万的本金。

高考不是决定人生的唯一出路,选专业也同样不是一选定终生。况且工作是一辈子的事情,还是要结合自己的人生规划和兴趣爱好做选择,不要被所谓的导师误导方向,也不要因为身边人的过来人建议迷失自己的方向。世界是多元的,每个人也应该是独一无二的。

最后,希望今年参加了高考的学生和家长们,都能拿到心仪的大学录取通知书。

加载中...