新浪财经

2024南昌多地小学、初中学校招生学区范围公告

江南都市报

关注

最新消息!

2024年南昌市

湾里区、西湖区、青山湖区、高新区

小学、初中学校

招生学区范围公布

快看看你家孩子在哪里上学

↓↓↓

南昌湾里区

湾里管理局公布2024年小学、初中学校招生学区范围

01

湾里二小学区范围

梅岭大道以东,至蔬菜路以南;乌沙河以东,芳樟路以南,招贤大道以西,至天宁东路以北合围范围。主要包括:

赣电贵府、红星远洋天铂、贤甫小区(蔬菜村户籍)、华林小区(蔬菜村户籍)、贤甫公寓(蔬菜村户籍)。

02

湾里三小学区范围

小学学区范围

乐祖路(不含中煤凯旋湾小区、翠谷小区、颐和一品尊府),明智街以北,八面山路(含半山枫景),蟠峰街以北范围。主要包括:

紫清路:紫清庄园、紫庐6号等。

乌井路:洪崖书院等。

乐祖路:南山银苑、敏龙大厦、丽景峰小区、鑫融天地、九洲依云郡、幸福嘉苑(南堡村户籍)等。

干休路:南山逸居等。

伯爵路:伯爵山庄。

翠岩路:九洲华府、东方假日广场、利雅轩小区等。

鹿聚路:永惠漫谷等。

乌井村(乌井村户籍)、湾里村(湾里村户籍)等。

招贤大道:兴宸山水艺墅、山外山小区、老一中宿舍等。

南山路——文明南、北路——城交路——工农路——邓垄路——八面山路——蟠峰街以北(合一中央城、绿地悦澜湾)合围区域。

佘牟路两侧:义门小区(佘牟村户籍)、九洲画意居、中心花园等。

八面山路:半山枫景等。

堎上村所属户籍的适龄儿童。

东源村所属户籍的适龄儿童。

初中学区范围

乐祖路(不含中煤凯旋湾小区、翠谷小区、颐和一品尊府),明智街以北,八面山路(含半山枫景),磨盘山南路以北,竹山路以西范围。主要包括:

紫清路:紫清庄园、紫庐6号等。

乌井路:洪崖书院等。

乐祖路:南山银苑、敏龙大厦、丽景峰小区、鑫融天地、九洲依云郡、幸福嘉苑(南堡村户籍)等。

干休路:南山逸居等。

伯爵路:伯爵山庄。

翠岩路:九洲华府、东方假日广场、利雅轩小区等。

鹿聚路:永惠漫谷等。

乌井村(乌井村户籍)、湾里村(湾里村户籍)等。

招贤大道:兴宸山水艺墅、山外山小区、老一中宿舍等。

南山路——文明南、北路——城交路——工农路——邓垄路——八面山路——蟠峰街(合一中央城、绿地悦澜湾、蟠峰小区)——招贤大道以北含农行宿舍、九洲铭城、东泷国际、金竹小区(竹山村户籍)、冯翊小区(竹山村户籍)、竹苑小区(竹林村户籍)——磨盘山南路以北——竹山路以西合围区域。

佘牟路两侧:义门小区(佘牟村户籍)、九洲画意居、中心花园等。

八面山路:半山枫景等。

堎上村所属户籍的适龄儿童。

东源村所属户籍的适龄儿童。

03

湾里四小学区范围

蟠峰街以南,至招贤大道以东(不含招贤村及安置房);磨盘山南路以南至梅岭大道以东,蔬菜路以北至乌沙河以西;竹林路两侧范围。主要包括:

梅岭大道东侧:帝景湾洋城、森科尚城等。

招贤大道:伴山蝶墅、颖川小区(竹林邬家村户籍)、阳光城丽景湾、市政公寓、招贤小区、招贤嘉园(蔬菜村户籍)、蔬菜村招贤小区(蔬菜村户籍)、佳源湾里印象、蟠峰小区、农行宿舍、九洲铭城、东泷国际、金竹小区(竹山村户籍)、冯翊小区(竹山村户籍)、竹苑小区(竹林村户籍)等。

湾里大道:湾上首座、四季花城、香逸熙园、保利半山国际、朗贤加洲溪谷小区(双学区)等,不含招贤村及安置房、火盘新村安置房、下禹港安置房。

竹山路:石棉小区等。

竹林路:红湾小区、洪恒花园、竹林花园等。

04

湾里五小学区范围

黄洋界路两侧,天宁西路以北至陈家路以西,双马石路以北至八面山路交叉处,南堡路(九湾华苑),长春湖路两侧,乐祖路(中煤凯旋湾、翠谷小区、颐和一品尊府),明智街以南范围。主要包括:

乐祖路:中煤凯旋湾、翠谷小区、颐和一品尊府。

南堡路:九湾华苑。

天宁西路:远洋天骄。

双马石路北侧:新旅明樾堂、乾茂山庄、红湾花园等。

陈家路西侧:夏泽村安置房(夏泽村户籍)

黄洋界路:洪恒山庄、远洋天著、华洪小区、颐澜湾、江铃小区等。

长春湖路: 长春湖1号、云湾佳苑等。

卫东村(卫东村户籍)。

05

湾里六小学区范围

招收招贤村所属户籍的适龄儿童及朗贤加洲溪谷小区(双学区)等紧靠小学周边小区的适龄儿童。

06

湾里七小学区范围

招收港下村、聂城村所属户籍的适龄儿童及紧靠小学周边小区的适龄儿童。

07

南昌二十八中教育集团湾里实验学校学区范围

小学招生范围

天宁西路以北,至陈家路以东,双马石路以南,梅岭大道以西合围地段(不含港下村安置小区、花谷新居安置房)。其中花谷新居安置房中属于红星牛岭村户籍可在湾里五小或湾里七小就读;属于招贤镇乌井村户籍可在湾里三小或湾里七小就读。主要包括:

双马石路以南:磨盘山8号(云湾逸景)、南标小区、碧桂园正荣湾棠等。

绿苑路:长鸿小区、绿苑小区、江南小区、龙森山居、霞麦村安置小区(霞麦村户籍)、恒大林溪府等。

陈家路:天宁小区。

下泽路:卫材安置房、湾里经济适用房、云景苑、弘阳时光里、龙馨悦小区等。

梅岭大道西侧:豫章花园等。

初中招生范围

天宁西路以北,天宁东路以北,湾里大道以西至双马石路以南,陈家路以东合围地段(不含火盘村)。主要包括:

天宁西路以北:天宁小区、霞麦村安置小区(霞麦村户籍)、恒大林溪府等。

双马石路以南:磨盘山8号(云湾逸景)、南标小区、碧桂园正荣湾棠等。

绿苑路:长鸿小区、绿苑小区、江南小区、龙森山居等。

下泽路:卫材安置房、湾里经济适用房、云景苑、弘阳时光里、龙馨悦小区等。

梅岭大道:帝景湾洋城、森科尚城、红星远洋天铂、赣电贵府、豫章花园、港下村安置小区(港下村户籍)等。

碧桂街:花谷新居安置房等。

竹林路:红湾小区等。

招贤大道:佳源湾里印象、竹林花园、洪恒花园、贤甫小区(蔬菜村户籍)、华林小区(蔬菜村户籍)、贤甫公寓(蔬菜村户籍)、伴山蝶墅、颖川小区(竹林邬家村户籍)、阳光城丽景湾、市政公寓等。

湾里大道:湾上首座、四季花城、香逸熙园等。

08

南昌二中心远教育集团九湾学校学区范围

小学招生范围

天宁西路以南至梅岭大道以西合围地段(不含港下村)。主要包括:

天宁西路以南:林家湾、云栖谷、金佳云舒花园、和谐佳园(嘉圆悦山居)、恒茂未来都会等。

射击场路、朱砂冲路:海玥名邸、江中御墅(万科璞悦里)、万科星光世纪、田溪小区唐熊安置房(港下村唐熊自然村户籍)等。

降霞路: 瑞祥嘉苑等。

初中招生范围

黄洋界路两侧,长春湖路两侧,南堡路(九湾华苑),乐祖路(中煤凯旋湾、翠谷小区、颐和一品尊府),明智街以北;天宁西路以北至陈家路以西;天宁东路以南至湾里大道以北(不含湾上首座北区、四季花城北区)范围;双马石路以北;洗药湖管理处范围。主要包括:

黄洋界路两侧:洪恒山庄、长春湖1号、云湾佳苑、远洋天著、华洪小区、颐澜湾、江铃小区等。

南堡路:九湾华苑等。

长春湖路:长春湖1号、云湾佳苑等。

乐祖路:中煤凯旋湾、翠谷小区、颐和一品尊府等。

陈家路西侧:夏泽村安置房(夏泽村户籍)等。

双马石路以北:新旅明樾堂、乾茂山庄、红湾花园等。

卫东村(卫东村户籍)。

天宁西路以南:含远洋天骄、林家湾、云栖谷、金佳云舒花园、和谐佳园(嘉圆悦山居)、恒茂未来都会等。

射击场路、朱砂冲路:海玥名邸、江中御墅(万科璞悦里)、万科星光世纪、田溪小区唐熊安置房(港下村唐熊自然村户籍)等。

天宁东路以东:蔬菜村招贤小区(蔬菜村户籍)、招贤嘉园(蔬菜村户籍)、下禹港安置房(招贤村户籍)等。

梅岭大道: 聂城村(聂城村户籍)、港下村(港下村户籍)等。

降霞路: 瑞祥嘉苑等

湾里大道以北:保利半山国际、招贤村及安置房(招贤村户籍)等。

洗药湖管理处(洗药湖管理处户籍)。

09

梅岭镇学区范围

梅岭学校初中部:招收梅岭镇所属户籍的适龄儿童。

梅岭学校小学部:招收立新村、团结村、东昌村、梅岭村、店前街社区、袁家村、西昌村所属户籍适龄儿童。

10

罗亭镇学区范围

罗亭学校初中部:招收罗亭各村、新罗社区、工业园所属户籍的适龄儿童。

罗亭学校小学部:招收新罗社区、罗亭村、名山村、红源村、义坪村、上坂村、工业园所属户籍的适龄儿童。

11

太平镇学区范围

狮峰学校初中部:招收太平街社区、南源村、团山村中日友谊林场、合水分场、红岭分场、太平村、泮溪村、长岭林场、南溪村、南门分场、枫林村所属户籍的适龄儿童。

狮峰学校小学部:招收太平街社区、南源村、团山村、中日友谊林场、合水分场、红岭分场、长岭林场、南溪村、南门分场、枫林村、太平村(太平、东溪)、泮溪村所属户籍的适龄儿童。

12

洗药湖管理处学区范围

红星扶轮五湖学校小学部:红星村、牛岭村、南岭村、马口村所属户籍的适龄儿童。

南昌青山湖区

2024年南昌市青山湖区小学招生学区范围

(一)南昌师范附属实验小学教育集团玉泉岛校区

碧海云天、天水怡景花园、湖东家园、怡湖花园、青山湖电力小区、玉泉岛小区、白金瀚小区、湖景花园、恒茂湖滨、太华山庄、秀泊经典、青湖村村民子女

(二)南昌大学附属小学

南昌大学教职工子女

(三)南昌航空大学附属学校

南昌航空大学教职工子女

(四)南昌市南钢学校教育集团

南昌钢铁厂宿舍区(居委会)、省量具刃具厂宿舍(居委会)、省林业运输集团宿舍区(居委会)、月坊村、联胜村、城东经济适用房小区、货场村(除万村)、南昌市城东廉租房小区、昌东大道1599号(亿巢名城)、南钢中路376号(南钢大厦)、咏梅路128号(依云悦府 过渡)

(五)南昌市青山湖学校教育集团京东校区

(南昌市青山湖学校)

南方社区居委会(含原南方电动工具厂居委会、南昌电池厂居委会)、天泽园社区居委会(含京东国际花园)、江西省水利设计院居委会、江西东华计量测试研究所居委会、铁路九村、京东小区社区(含省二建宿舍)、京祥社区居委会(尚东大道小区)、南洋花园社区(含南苑小区.文苑华庭小区)、京东嘉苑社区、桃胜村、桃竹村、高兴村、张燕村、洪明社区居委会、青山湖南大道1133号(水岸菁华小区)、北京东路938号(钦都豫景小区)、飞燕路688号(京东学校集体户)、高新大道1918号(华润万象汇)

(六)南昌市青山湖学校教育集团京安校区

(南昌市京安学校)

塘南村、桃湖村、艾溪湖西社区(荣昌格林晴天)、京安社区(世纪风情,水榭尚都)、京东镇机关社区(台湾花园,新城国际花都)、南京东路1698号(丰源天域)、北京东路1819号(达观国际)、京安路269号(阳光嘉苑小区)、京东大道1118号(锦绣春天)、京东大道1169号(东方福邸)

(七)南昌市培英学校教育集团彭桥路校区

(南昌市培英学校)

洪都钢厂居委会、南昌搪瓷厂居委会、省轻化所居委会、恒茂国际都会、彭桥村

(八)南昌市培英学校教育集团华安校区

(南昌市华安学校)

江西华安针织总厂居委会、新村社区居委会、三波总厂控制屏分厂居委会、江西五金厂社区居委会(含水岸名居小区)、路北社区居委会、宏利社区居委会、洛阳东路社区居委会(顺外路19号另行安排)、御锦城社区居委会、彭桥路66号(国贸天悦小区)、上海路877号(橡邸小区)

(九)青新小学教育集团青新校区

(南昌市青新小学)

青山湖社区居委会、上坊路社区居委会、江大南路社区居委会、北京东路社区居委会、187居委会、高新社区居委会、谢家村社区居委会、星光社区居委会、南昌工程学院居委会、庐山花园社区居委会、洪都北大道299号(金域名都)

(十)青新小学教育集团丹霞校区

(南昌市丹霞学校)

南镇村、豫章师范学院上海北路小区、长春村

青山湖社区居委会、上坊路社区居委会、江大南路社区居委会、北京东路社区居委会、187居委会、高新社区居委会、谢家村社区居委会、星光社区居委会、南昌工程学院居委会、庐山花园社区居委会、洪都北大道299号(金域名都)。(青新小学地段生源可双向选择)

(十一)南昌市新才学校(过渡)

江纺宿舍区、电化社区居委会、潘坊社区居委会、永红村、塘山村、民丰路189号(满庭春)、青山湖大道1699号(万科金色名俊)、青山湖北大道2288号(海亮尊园)、民科路99号(万科金域滨江)、富大有路1333号(雍江花园)、丹霞路88号(华林春悦)、星辉村

注:2024年起借址办学,与临江学校共享学区。

(十二)南昌市临江学校(过渡)

江纺宿舍区、电化社区居委会、潘坊社区居委会、永红村、塘山村、民丰路189号(满庭春)、青山湖大道1699号(万科金色名俊)、青山湖北大道2288号(海亮尊园)、民科路99号(万科金域滨江)、富大有路1333号(雍江花园)、丹霞路88号(华林春悦)、星辉村

注:与新才学校共享学区。

(十三)南昌二十八中教育集团豫东学校

(南昌市豫东学校)

南昌钢铁厂街道家园社区、电力设备厂宿舍、南钢运输部宿舍、坝桥村、罗家村、枫下村(陈、李、郑自然村除外)

(十四)南昌二十八中教育集团江安学校

(南昌市江安学校)

江西氨厂宿舍区(居委会)、濡溪村、货场万村、楼付村、前湖村、赵坊村

(十五)南昌市城东学校

江西丰华橡胶厂居委会、江西省安装公司南院居委会、江西省人民检察院居委会、南昌电信城东分局居委会、安康社区居委会、江西省机械施工公司居委会、水文地质大队居委会

(十六)南昌市江南学校

原江南社区、枫下村(陈、李、郑自然村)

(十七)南昌市青山湖区义坊学校

义坊村、石桥村、东泰大道1109号(云璟樾城)

(十八)南昌市解放路学校

辛家庵村、沿河社区居委会、湖坊镇旺角社区、南航宿舍(含中欧金球公寓)

(十九)南昌市新世纪小学

上海路住宅区南社区居委会、上海路住宅区北社区居委会、新世纪社区居委会、进明村王村.刘村.姜村(解放路以北村民子女)、金源社区、壹品中央(玉带家园)、上海故事(恒盛福邸)、塔子桥北社区居委会:工具厂(解放西路143号7—9栋)、邮运公司(解放西路145号)、胶带厂(解放西路147号)、二交商场(解放西路219号)、邮电建工局、二交散户(在辖区内的)

(二十)南昌市铁路第二小学

铁路第三居委会(五村):2栋—10栋、16—17栋、21—22栋、25—46栋、48—50栋、52—63栋、65—67栋、铁路第六居委会(八村):1—34栋、38—55栋、60—78栋、81—82栋、铁路第四居委会(六村):1—20栋.彭子江、洪都中大道社区居委会(含顺外路168号9栋)、湖坊镇进外村村委会(解放路以北村民子女)、铁路第三居委会(五村):1栋、11—15栋、18—20栋、铁路第六居委会(八村):35—37栋、铁路设计院宿舍区、国营二六0厂居委会、隆鑫广场、工人新村南社区居委会、工人新村北社区居委会、商苑社区居委会、塔子桥北社区居委会:十四中、龙王庙新村1—7栋、顺外路188号(中海御锦公馆)

(二十一)南昌市文教路小学

铁路第四居委会(六村):26—30栋、顺化门社区居委会、顺化门西社区居委会、江西省广电厅居委会、南昌手表厂居委会、新魏路社区居委会、岔道口东路社区居委会、师大南路社区居委会、师大居委会、半边街社区居委会、顺外路19号、省农业银行宿舍(洪都中大道与顺外路交叉路口一单元)、顺外村、洪都村

(二十二)南昌市香溢花城小学

五联村、涂黄村、罗万村、湖滨东路1269号(香溢花城)、青山湖大道929号(中大湖景)、青山湖北大道1599号(御湖国际)、青山湖大道1333号(中大青山湖东园)、湖滨东路2888号(万科青山湖)、青山湖大道1369号(保利百合花园)、高新大道698号(银企服务小区)、民营大道767号(中鼎珑园)、民强路198号(联发时代天骄)

(二十三)南昌市万科城小学

沈桥村、黎明村、秦胜村、进顺村、解放东路1388号(东城一品)、高新南大道1288号(大唐世家)、顺外路2188号(万科城)、东升大道168号(洪城东公馆)、东升北大道502号(万科公园里)、青山湖区委党校宿舍楼

(二十四)青山湖区上海路小学

湖坊村、顺外花园村、顺外金穗园农民公寓、顺外路278号(景河星宫)

(二十五)青山湖区胡家小学

胡家村、东升大道2088号(阳光城蓝光文澜府)

(二十六)青山湖区观田逸夫小学

观田村、竹山村、白兰村、原稀有金属材料厂居民、罗家社区居委会

(二十七)青山湖区佛塔小学

佛塔村、城南大道2699号(保利心语)、城南大道2799号(旭岚春天)、城南大道2889号(绿都丹石街区)

(二十八)南昌市灌城小学

高新南大道369号(香溪南岸)、高新南大道333号(龙居东郡)、解放东路1999号(龙湖春江郦城)、博学路828号(国贸凤凰原)、博学路888号(百盛隆和)、高新南大道2189号(恒通华庭)

(二十九)南昌市青山湖区第二小学

解放东路(昌东大道罗家中路段)以南、昌东大道(解放东路-广州路段)以东、广州路(昌东大道-龙竹路段)以北,龙竹路(广州路-铁轨段)以西、铁轨(龙竹路罗家中路段)以北、罗家中路(解放东路-铁轨段)以西合围区域,罗家大道88号(煌盛中央都荟)、罗家大道299号(中大景)、岗下村

(三十)青山湖区永人小学

石泉村、永人村、北京东路1463号(精英汇)

(三十一)青山湖区肖坊小学

肖坊村、黄城村、现代庄园社区居委会、建材学校居委会、江西省卫生学校居委会

(三十二)青山湖区梁万小学

梁万村、何兴村、怡兰苑社区居委会、青春家园社区居委会、南京东路1009号(旭日家园)

(三十三)青山湖区星光小学

星光村、南昌大学南院居委会、南昌大学北院居委会、南京东路165号(东方广场)

(三十四)青山湖区京川小学

京川村

(三十五)青山湖区梧岗小学

梧岗村

(三十六)青山湖区板溪小学

板溪村、谢埠街居民、原稀有金属材料厂居民

(三十七)青山湖区胡坊小学

胡坊村

(三十八)青山湖区秦坊小学

秦坊村

(三十九)青山湖区慈母小学

慈母村

(四十)青山湖区棠溪小学

棠溪村

2024年南昌市青山湖初中学校招生区范围

(一)南昌二十八中教育集团十四中校区

南昌市第十四中学

工人新村一、二路,塔子桥南路、龙王庙阀门厂宿舍、味精厂宿舍、四机宿舍、计算机厂宿舍、进外西富坊、地矿建工队、二六O厂宿舍、涤纶厂宿舍、江南蓄电池厂宿舍、新世纪小区、曙光小区、东富坊、进明村、新魏村、孙家亭、三都万村、里路徐村、里路谢村、洪都中大道单号:1-143号、双号:2-150号、解放西路单号:127号以后、双号:186号以后,国乐住宅区、李桶子巷、工人新村、玉茗路、解放东路(366 号除外)、制革厂宿舍、辛家庵、顺外新村、三都艾村、三都宋村、进外村、进明村村、王村自然村) 、上海路单号:1-357号、双号:2-268号、青山湖南大道448号、上海路住宅区

(二)南昌市第十七中学

上海路单号:359号以后、双号:270号以后(382号、543号、639 号、450 号、1018-1019号除外),彭桥路、上坊路:429号以后、顺外路 (不含 2188号) ,洪都新村、染整厂宿舍、织带厂宿舍、北京东路:200—306号,省卫校宿舍、床单厂宿舍、武警三支队、谢家村、湖坊、洛阳东路、洪都中大道单号:145号以后、双号:152号以后,华安内衣厂宿舍区、湖坊村、永人村、西龙街、顺外花园村

(三)南昌三中教育集团二十三中校区

(南昌市第二十三中学)

湖滨东路单号1-97、双号2号—664号,国安路以西双号全部、上坊路:0—428号、永人路,南京东路单号:1-183号、双号:2-728号,湖滨南路、青山湖小区、江大南路、上海北路 (北京东路至南京东路段)单号:1-409、双号:2-400号,洪都北大道单号1-299号(北京东路至南京东路段)

(四)南昌大学附属中学

南昌大学教职工子女、国安路及湖滨东路以东、南京东路以北、青山湖大道以西、燕鸣路以南的合围区域(含湖滨东路与青山湖东岸的合围区域)含南京东路单号:185号-805号,国安路单号:1-333号、湖滨东路单号:99号-1267号、上海北路( 南京东路至青山湖大道段)单号:411号以后,双号402号以后,北京东路339号、青湖村、南镇村、星光村

(五)南昌航空大学附属学校

南昌航空大学教职工子女

(六)南昌师范学院附属中学

南昌师范学院教职工子女、青山湖大道单号:1-219号、北京东路单号:307号以后、双号310-1196号及1198、1688、1698号,南京东路单号:807号以后、双号730号以后,创业路、发展路、火炬大街双号:28号以后,学院路、京东大道单号:877-1241号、双号:882-1290号,青山湖南大道1133号、长春村、石泉村、梁万村(含何兴村)、省疾控中心北京东路宿舍、省设备安装公司宿舍、省机械施工公司宿舍、省水利科学研究院宿舍、省水利设计院宿舍、省肿瘤医院宿舍、省二建北京东路小区、南苑小区、青山湖区供电公司宿舍、省工商学校宿舍、省统计学校宿舍、南昌师范学院宿舍、高新大道1968号(文苑华庭)

(七)南昌市南钢学校教育集团

南昌钢铁厂宿舍区、省林业运输集团宿舍、省量具刃具厂宿舍、罗家 镇所属货场村委会(万村除外)、城东经济适用房、罗冈路、货场路、联胜村、 月坊村、观田村、竹山村、昌东大道1599号(亿巢名城) 、顺外路2188号(万科城)、咏梅路128号(依云悦府 过渡)

(八)南昌市青山湖学校教育集团京东校区

(南昌市青山湖学校)

京东住宅小区、尚东大道住宅小区、铁路九村、北京东路双号:1120 号以后(1198号、1588号、1666号、1688号、1698号除外)、西安路(省二建住宅宿舍)、高新大道926号、南池路、飞燕路、京东大道 (单号:1-875号、双号:2-880号、其中300号除外) 、张燕村、高兴村、桃竹村、桃胜村、黄城村、高新大道1918号(华润万象汇)

(九)南昌市青山湖学校教育集团京安校区

(南昌市京安学校)

桃湖村、塘南村、京安路、京东大道300号(水榭尚都) 、北京东路 1588号(世纪风情) 、北京东路1666号(新城国际花都) 、东升北大道502号(万科公园里)

(十)南昌市培英学校教育集团彭桥路校区

南昌市培英学校

北京东路 (1-199号、308号、138号 ) 、上海路 (382号、543号) 、彭桥村

(十一)南昌市新才学校(过渡

民安路以北、青山湖大道以东、沿江北大道以南、高新大道以西合围区域,江纺宿舍区、青山湖北大道2288号(海亮尊园)、富大有路1333号(雍江花园)、丹霞路88号(华林春悦)、罗万村、银企服务小区

注:2024年起借址办学,与临江学校共享学区。

(十二)南昌市临江学校(过渡)

民安路以北、青山湖大道以东、沿江北大道以南、高新大道以西合围区域,江纺宿舍区、青山湖北大道2288号(海亮尊园)、富大有路1333号(雍江花园)、丹霞路88号(华林春悦)、罗万村、银企服务小区

注:与新才学校共享学区。

(十南昌二十八中教育集团豫东学校

(南昌市豫东学校)

机修厂宿舍区、电力设备厂宿舍、南钢运输部宿舍、谢埠居委会居民子女、罗家村、白兰村、秦坊村、慈母村、棠溪村、胡坊村、坝桥村、枫 下村(陈、李、郑自然村除外)、罗家集街

(十)南昌二十八中教育集团江安学校

(南昌市江安学校)

江西氨厂宿舍区、货场万村、濡溪村、楼付村、前湖村、赵坊村

(十南昌市城东学校

上海路 ( 639号、450号、1018号、1019号 ) 、顺外村、洪都村

(十)南昌市江南学校

江南材料厂(746厂)宿舍区、板溪村、稀土厂、谢埠路居民子女、枫下 村(陈、李、郑自然村)

(十)南昌市青山湖区义坊学校

胡家村、梧岗村、佛塔村、京川村、义坊村、石桥村、城南大道2699 号 (保利心语) 、城南大道2799号(旭岚春天) 、城南大道2889号 (绿都丹石街区) 、解放东路1388号(东城一品)、东升大道168号 (洪城东公馆)、东升大道2088号(阳光城蓝光文澜府)、高新南大道2189号(恒通华庭小区)、东泰大道1109号(云璟樾城)

沈桥村、黎明村 (两个行政村的村民子女可双向选择南昌市心远中学教育集团罗家校区)

(十)南昌市解放路学校

肖坊村、进明村(除姜村、王村自然村)、进顺村、秦胜村、辛家庵村、青山湖南大道(轴承厂宿舍)、高新大道369号(文一锦门香溪南岸)、高新南大道333号(龙居东郡)、解放东路1999号(龙湖春江郦城)、博学路828号(国贸凤凰原)、博学路888号(百盛隆和)

(十)南昌市心远中学教育集团罗家校区

(南昌市青山湖区第二中学)

解放东路(昌东大道-罗家中路段)以南、昌东大道(解放东路-广州路段)以东、广州路(昌东大道-龙竹路段)以北、龙竹路(广州路-铁轨段)以西、铁轨(龙竹路-罗家中路段)以北、罗家中路(解放东路-铁轨段)以西合围区域,罗家大道88号(煌盛中央都荟) 、罗家大道299号(中大景)、岗下村

沈桥村、黎明村 (两个行政村的村民子女可双向选择南昌市青山湖区义坊学校)

南昌西湖区

2024年西湖区小学招生学区范围公告

根据《南昌市教育局关于做好2024年义务教育免试就近入学工作的实施意见》要求,结合西湖区实际,现将2024年西湖区小学招生学区范围划分情况公布如下:

01

站前路学校教育集团

  站前路校区

洛阳路1-23单号、29-43单号、155号、158-206号双号、215-259号单号、236-272号双号、275-289号单号、280-282号、301号、303号  站南街  丁公路1-35号单号  下窑湾1-63号  广场南路17号、23号  天佑路1-9号单号(2号除外)

站前路1-87号单号、10号附10号铁路公安局宿舍、50-96号双号、108-200号双号  二七南路389号、436号、466号(金辉家园)、468号、495号(海林大厦)、497、498号、499号(瑞香园)、516号、 519号、520号、527号(明园大酒店)  岔道口西路2号(良龙住宅小区)  铁路六村17栋、19栋、22栋、23栋、26栋、27栋

  千禧莱茵校区

安石路1号(烟草鑫业花园)、7号(公交住宅区)、9号(抚河明珠小区)、21号(抚西小区)、50号(江铃桃花小区)、55号(紫荆花园)、59号(绿苑小区)、69号(工程学院住宅楼)、88号(同盟佳苑)、126号(龙韵花园)、137号(朝阳印象)、236号(警察学校宿舍)、246号(人寿小区)、264号(锦翠苑住宅小区)、528号(水利局宿舍)  建设西路58号(千禧颐和园)、69号小区、99号(星加坡花园)、188号(莱茵半岛)  灌婴路139号(供水公司宿舍)

  云飞路校区

抚生路以东,九洲大街以南,桃花南路以西,南昌大道以北的合围区域:含中海铂宫  中海观园  君领朝阳  君悦朝阳  朝阳梅园  华润橡府 雍锦王府  十里村  新力雅园  新力洲悦  国贸春天  国贸阳光  (在建小区:建发养云  建发缦云)

  华侨城、云海路校区

桃花南路以东,九州大街以南,真君路以西,南昌大道以北的合围区域:含恒大华府  中海熙岸  国贸蓝湾  海亮珑园  名城紫金轩  十里庙村 雷池村  华侨城小区(一期、二期、三期、五期、七期)

  子羽校区

桃花南路以东,水厂路以南,真君路以西,九洲大街以北的合围区域:含紫瑶小区  观渔村安置房  三角村安置房  桃花五村安置房  朝阳天成  华侨城小区(六期、八期)

02

珠市学校教育集团

  万寿宫校区

带子街1-114号、115-149号单号  珠宝街1-143号(85号除外)、144-174号双号  中山路228-380号双号、400-454号  象山南路282-467号(466号除外)、481-503号单号  棉花街1-121号单号、2-152号双号(62-70号除外)  翠花街1-98号  方井头1-23号  马家园1-51号  陈家桥1-32号  船山路508-520号双号、521-561号、562-592号双号、598-716号  清平巷1-26号   孺子路281-429号单号 

下塘塍上1-87号  太平巷1-9号  磨盘巷1-29号  豆豉巷1-53号  白衣庵1-33号  张王庙1-2号  张家祠1-56号   合同巷1-40号  醋巷1-17号  翘步街1-56号   萝卜巷1-25号  箩巷1-16号   棋盘街1-28号   万寿宫1-32号   广润门住宅一区1-30栋  广润门住宅二区1-30栋  广润门住宅三区1-37栋  下湾街  香巷口1-3号  赵前街1-21号  赵后街2号  直冲巷24-40号双号  西上谕亭1-63号  嫁妆街1-57号   嫁妆后街1-14号  高桥巷1-36号  易家巷1-55号  渊明南路2-78号双号、80-146号   

  云飞路校区

沿江南大道以东,九洲大街以南,抚生南路以西,云飞路以北的合围区域:含中大云锦  力高滨江国际  万科金域蓝湾  观水花园  正荣御园 恒泰花苑  朝阳江上院  九洲上郡  世纪朝阳中央城  观洲阳光小区

  水厂路校区小学部

沿江中大道以东,灌婴路以南,桃花南路以西,九洲大街以北的合围区域:包括绿地朝阳中心  滨江小区  世纪滨江  绿泰小区  朝阳峰汇  新力榕园 国贸天峯 康桥绿城  抚生佳园  幸福之苑  联发公园前  朝霞花园  河畔小区 云河花园三村  观州公寓  大发西江月  红苗小区(南区)

03

松柏学校教育集团

  松柏干家巷校区

坝口巷278号   福山路76-102号  系马桩街83-207号单号、220-250号双号、256-336号双号   青云堂1-11号  江南会馆1-11号   孺子路2-78号双、92-138号双、142-248号双号  老贡院1-10号   桃花巷1-31号   廉让里1-24号、31号   天主堂侧1-41号   松柏路   永叔路1号、13号、25号、57号   罗家塘1-53号单号  罗家塘40号、48号、58号、82号 八一大道138号、212号  仁寿里1-64号  老贡院11-58号  桃花巷36-47号   

干家前街  干家大屋1-34号  干家塘1-21号  干家后巷6-17号  南海行宫1-45号  校厂东1-75号  校厂西1-65号  校厂北区住宅小区1-12栋  校厂北81-95  渊明南路1号1-5栋  小凌云巷1-12号  中凌云巷1-11号  大凌云巷1-9号  上三益1-33号  下三益巷1-18号  象山南路219-273单号、275-325号单号  鲁班庙1-13号  

  朝阳校区

沿江南大道以东,云飞路以南,抚生南路以西,南昌大道以北的合围区域:含城泰江来  国贸天琴湾  华润橡树湾  老洲安置房  联发君悦华庭  隆泰苑  尚水花园  十里江山  世茂大观  正荣御峰  正荣御品  正荣御尊  中骏尚城

04

铁路第一学校教育集团

  铁路校区

前桶巷2-10号双号  解放西路2-90号双号  井冈山大道1103号、1105号、1107号、1109号、1125号、1129号、1133号、1135号、1139号、1153号  铁路一村1-18栋   铁路二村1-59栋   天佑路60号  铁路三村1-54栋  铁路四村1-18栋  铁路七村1-36栋  站前路7号路局集体户  二七西街51号电务段集体户  二七南路1号、2号、7号、8号、20号、24号、56号、65号、67号、70号、75号、77号、79号、81号、83号、85号、109号、113号、116号、125号、136号、197号、213号 

  绳金塔校区

抚河中路135号、209号  将军渡18号、20号、32号、34号、1-73号  十字街407-437号、441号、461-473号单号、483-553号单号、522号、524号、526号、528号、530号、565号、573-611号单号、777号   东坛街1-185号单号、2-90号双号、130-186号双号  洪城路1-77号单号、89号-247号单号  前进路1-85号单号、2-14号双号、20号、28号、50-122号、89号(三医院宿舍)、147号、132-288双号  前进支路2号-192号、17弄1-47号、19-51号单号 

站前西路3号、59号1-14栋 、65号、99号、101号、109号、111号 、119号1-21栋、163号、177号、179号、181号、183号、185号、187号、371号、287-349号、281-369号单号   会堂侧路9号、31号、43号、45号、47号、57号、59号、65号、67号、69号、87号、89号、91号、20-50号双号、52号   

绳金塔住宅区2栋5-6单元、3栋4-5单元  绳金塔街2-72号双号、5号、8号、11号、29号、15号、31号、37号、39号、107号-121号单号  金塔西街2-58号  张家山1-118号  水文巷1-20号(同盟水产场除外)  嘉福里小区  井冈山大道342-346号双号、1328号1-36栋、1356号、1372号、1394号1-3栋 、1406号、1408号、1426号  上窑湾1-106号  居住会堂东路同盟村村民子女

  书院校区

骆家巷   沐英1-50号   永叔路99-175号单号、201-249号单号  系马桩1-81、82-218号双号   罗家塘2-24号双号   东书院街1-21号、23-39号单号  三眼井1-40号、79号、87号、42号-110双号   花园巷9-26号  友竹巷1-39号  象山南路81-115号单号、217号  清洁堂1-25号、27-55号单号  樟树下1-18号

  抚生路校区

沿江南大道以东,洪城路以南,桃花路以西,灌婴路以北的合围区域:含凉伞树小区  农工商宿舍  山水茗苑  五星垦殖场抚生路宿舍  大桥管理处宿舍  江西袜厂小区  国金滨江  滨江警苑  众鑫城上城  龙盛建设佳园  红苗小区  桃欣澜苑  珑珺  德邻居小区  南水玖悦府  五星垦殖场建设路宿舍  消防宿舍  边防小区  池湾路五星宿舍  (在建小区:江岸嘉院  鸥鹏湾)

  桃花校区(桃花学校)

桃花路、桃花南路以东,洪城路以南,龙河(洪城路至建设西路段)、龙河路、象湖西路以西,水厂路以北的合围区域:含洪大花苑  象湖2008  桃花五村公寓  桃盛丰园  民航小区  财满街 电信宿舍  洪南小区  桃花镇机关住宅区  桃花三村坝上村  联发·悦禧府  无线电小区  国资小区  省供销社宿舍  干警宿舍  省商科所宿舍  桃花五村  渔业村  市场东路

05

羊子巷学校教育集团

  羊子巷校区

渊明南路以东,中山路以南,八一大道以西,孺子路以北的合围区域:含朱紫巷小区   鸭子塘住宅小区   地王广场   西湖区交警支队   孺子路67支路-81支路   付家坡小区   鹅颈巷  梢瓜池巷   康王庙巷  谌家巷  大井头巷  孺子亭路  马家巷  算子桥街  邓家巷  徐西巷

  朝阳校区(朝阳小学)

朝阳中路1-41号、100-136号、137-167号单号、173-301号单号  福田花园   市委宿舍10-12栋   土地局宿舍   市政府宿舍7-9栋  政协宿舍  人大宿舍  纪检宿舍  油箱厂宿舍   利中小区  名爵府   利字街1-152号   抚亨巷26号   双塘巷11号、13号、14号、20号、27-30号

康王路1-52号   抚元巷34-36号  抚亨巷1-25号、46-48  东河滩1-24号、39-52号(东河滩27号除外)  贞字街1-23号、99号  中山西路10号(滨江首府)、12号(中山佳苑)、18号(海事小区)、28号(名实花园)  桃花路1-31号(桃花苑商住小区)、55号、560-668号  桃花路口1-18栋(振中住宅区)  桃花公寓1-2栋  

桃苑西路473号(省博物馆宿舍)、563号(苑中园小区1-15栋)、488号(善居名门1-4栋)  桃苑二区24-29栋   桃花中路  桃源大街173号(市公安局宿舍)、267号(省公安专科学校宿舍)  心雨花园  桃苑中路88号(朝阳锦城)  龙泽园3-4栋  打缆洲104-126号  抚生路13-31号、96号(十二中宿舍)、188号(朝阳公安宿舍)、190号(商品房1栋、2栋)、192号(湾里公安宿舍1栋、2栋) 

新洲路58号(中山壹品)、88号(丰源嘉会)、98号(朝阳居)、117号(新田绿洲)  新填洲路1-70号朝阳洲北路488号  朝阳洲85号(大本营院内)  朝阳洲北路448号(利民佳苑)   新田绿洲二期  孺子西路69号(利民佳苑)  利字街126-139号   元字街11号、21号、54号   洲尾1-48号    亨字街46-51号  王家地1-7号、20号  亨字街1-15号、17号、23号、25号  子安路6-69号、72号(社保宿舍)、75-123号单号、88号(新世界广场)、89号(银田大厦)  打缆洲1-100号

  团结路校区

西船住宅区1-16栋   中山西路30号(维多利亚华庭)、 66号(桃花源居)、85号(蓝湾半岛)   正荣西湖紫阙台   西河滩1-41  团结路1-69号单号、10号(绿源小区)、99号(江铃中山滨江)、299号(地税局宿舍) 朝阳中路117-133号  江信和谐花园  滨江一号  近水花园小区   朝阳嘉园  滨江明珠  滨江嘉苑  卷烟厂宿舍  怡滨花苑 亨字街98-100号

  桃源校区

桃花一村  朝阳酿造厂宿舍  朝阳小区1-55栋  抚生路209号  郭家庄1-55号  桃欣嘉苑  皇冠国际  洪城路777号、589号、577号、525号、539号、643号、899号  桃苑西路28号、128号(百树佳苑)、158号(东方桃苑)、159号(桃苑湖庭)  

桃苑中路20号(恒鑫大厦)、38号(征费局宿舍)   桃园小区1-29栋抚生路190号、192号、194号、246号、267号(奥利雅苑)、288、332、344号(万福园小区)  桃花路288号(毛太庄)、410号(市一建宿舍) 桃欣雅院  渔业新村  郁金桃源  月池路333-339巷

06

进贤门小学教育集团

  进贤门校区

慧园街  绳金塔124-198号、311-499号单号  耶苏堂  象山南路1-67号单号  前进路290-350号双号  永叔路2-84号双号  养济院102-248号双号、169-225单号  永南巷1-2号  坝口路1-200号  站前西路2-136号双号、176号、208-232号双号、240号(邮电小区)、248号、256号、292号、306、308号  福山路1-75号  八一大道2-102号双号  

  石头街校区

南浦路1-38号、41-55单号  筷子巷1-69号  海棠庙1-41号  淘沙塘1-18号、7弄  兴隆巷1-37号、54-61、112、131号  象山南路2-280双号  育婴巷1-36号   孺子路260-340号、400-506双号  普贤寺1-61号  都司前1-33号、34-98号双号  石头街1-170号  船山路2-390双号  西书院社区1-6号  土地庙2-10双号  土地庙1-25号单号  上塘塍上1-165单号  禾草街2-38双号  南昌仓1-74号  地藏庵1-102号

  濠上街校区

惠民门一区1-15栋(含中行宿舍和9栋)  惠二区1-19栋  蓼洲街2号、4号、6号、7号、8号、9-11号单号  孺子路386号、430号  船山路1-297号单号、305-315号、400-506号双号  南城仓9-26号  抚河中路265-401号、419号、421号、427号、429号、433号、459、469号  桃苑一区1-43栋  桃苑二区3-23栋  金源大厦  海关大廈19栋-35栋  香江花园

南浦路42-76号、92号(面粉厂宿舍)、107号(电信宿舍)  二十四中宿舍  炭巷29号、42号、44号  禾草街1-36号  里洲21-34号  里洲小区1-30栋  里洲路1-18号、50-138号  站前西路370-430号双号、427-488号   前进路241号  进贤仓1-91号  犁头咀1-67号  上塘塍上2-116号双号、135-145号

07

广南学校教育集团

  广南校区

丁公路2-52号双号、39号、60-92号  广场南路6号、10-32号双号、29号、31号、33-54号、80号、133-161号单号、167-399号  南柴西区  南柴南区1-46栋  南柴北区1-24栋  恒茂住宅区  八一大道1号、59号、99号、119-223号、275号

  金盘路校区

金盘路4号、20号、22号、35-81号单号、26-174号双号、89-239号单号  丁公路91-97号、107-111号单号、117-129号、158-176号双号、172-206号  精密巷1-22号  岔道口西路3-16号、17-33号单号、42号、46号、52号、54号、56号、613号  二七南路537号、673号、655号  北京西路74号、134号、158号、160号、162号、218号、246号、106-160号双号  顺外村三郎庙徐村  谢村  顺外金盘路  广场东路1-205号八一大道321号

说明

1. 南昌大以南西湖区行政管辖区域悦湖佳苑小区、硕丰西湖里(属朝农街办悦湖社区)楼盘的生源在相应配套学校建设完成前,暂时安排在松柏学校教育集团朝阳校区过渡就读。待配套学校建设完成后,西湖区教育行政部门将重新划定学区范围,重新确定就读学校,并向社会公布,不再安排过渡。

2. 站前路学校教育集团华侨城、云海路大学区内实行一校两部统筹招生,两部(华侨城部、云海路部)具体招生工作安排由站前路学校教育集团公布。

3. 西湖区教体局招生咨询电话:86564950。

2024年西湖区初中学校招生学区范围公告

南昌一中教育集团总校

松柏路  罗家塘路  老贡院巷  天主堂侧巷  大桃花巷  小桃花巷  隐秀庵巷  廉让里  仁寿里  青云堂  系马桩街1-195号单号、2-124号双号  孺子路2-78号双号  八一大道1-309号单号、152-262号双号  友竹路  耶苏堂路  永叔路  坝口路  东书院街  沐英城街  丁公庙巷  永南巷  樟树下巷  坝口邮电宿舍  象山南路1-219号单号、84-220号双号  绳金塔街311号以后单号、124号以后双号  慧园街  养济院路  土地庙巷  石头街7-161号单号  西书院街1-6号  都司前街1-33号单号  骆家巷  花园巷

南昌一中教育集团八中校区

孺子亭路  西湖路  干家后街  西湖横街  羊子街  算子桥街  干家塘巷  干家大屋巷  大井头巷  江南会馆  马家巷  吴家厂巷  邓家巷  鸭子塘巷  徐西巷  章家巷  康王庙巷  谌家巷  梢瓜池巷  曹家巷  鹅颈巷  傅家坡巷  算子桥侧巷  干家前街  八一大道264-296号双号、311-331单号  中山路2-318号双号  孺子路1-329号单号、80-380号双号、67支路-81支路  马家井巷  渊明南路  嫁妆街  高桥巷  南海行宫巷  校厂北巷  东上谕亭街  西上谕亭街  百花洲横街  易家巷  三眼井街  上三益巷  大凌云巷  中凌云巷  小凌云巷  校厂东巷  校厂西巷  清洁堂巷  系马桩街197号以后单号、126号以后双号  丁家巷  嫁妆后街  朱紫巷  下三益巷  鲁班庙巷  庆云巷  象山南路221号以后单号

南昌市铁路第一中学

铁路一村、二村、三村、四村、五村、六村(含月台西)、七村、八村(铁路一到八村学区为原铁路宿舍)  站前路1-109号单号、2-200号双号  解放西路2号、4号、26号、34号、68号、82号  二七南路1-197号单号、2-184号双号  前桶巷  后桶巷  天佑路  站南街  广场南路1-23号单号  井冈山大道1055-1157号单号  洛阳路  二七南路436号  铁路五村拆迁安置小区

南昌二十七中学校(含原二十四中校区)

前进路  前进支路  洪城路1-281号单号、2-272号双号(洪城路218号除外)  水文巷  张家山巷  将军渡巷  东坛街  抚河南路619号以后单号(291号、399号、649号、655号除外)  十字街131号以后单号(303号除外)  十字街132号以后双号  站前西路  会堂侧路  会堂东路  金塔西街  金塔东街  绳金塔街1-309号单号、2-122号双号  抚河中路123号  上窑湾街  福山路  长运宿舍  井冈山大道1028号以后双号(1168号除外)  八一大道2-150号双号

船山路  广润门住宅小区  吉水仓街  直冲街  进贤仓街  烟筒巷  矛竹架巷上河街  抚河北路1-231号  广润门街  中山路320号以后双号  下塘塍街  带子街  珠宝街  翠花街  棉花街  万寿宫巷  磨盘巷  白衣庵巷  马家园巷  方井头巷  豆豉巷  张家祠巷  张王庙巷  陈家桥巷  里洲路  抚河中路(123号除外)  干鱼街  下湾街  禾草街  米市街  前八段街  后八段街  赵后街  煤炭街  蓼洲街  濠上街  河边街  通濠街  水果街  九朗街  地藏巷  地藏庵巷  西瓜套巷  炭巷  南昌仓巷  南城仓巷  香平巷  香巷  桂花巷  梨头咀巷  晒谷巷  湾里巷  龙王庙巷  新填洲  杨家洲  惠民门住宅区  象山南路2-82号双号、222号以后双号  赵前街  棋盘街  翘步街  合同巷  清平巷  淘沙塘北巷  鄢家井巷  箩巷  醋巷  上塘塍街  筷子街  兴隆巷  育婴巷  海棠庙巷  淘沙塘南巷  普贤寺巷  南浦路  孺子路331号以后单号、382号以后双号  石头街双号、1-5号单号、163号以后单号  都司前街双号  西书院街(1-6号除外)

南昌市外国语学校教育集团总校

桃花路以东,朝阳洲中路以南,桃苑东路以西,洪城路以北的合围区域:含朝阳洲中路2-112号双号  桃花路1-97号单号  洪城路469-777号单号  桃苑中路  桃苑东路  桃苑西路  桃苑大街  双桃路  双苑路  赣通路

南昌市外国语学校教育集团十二中校区

打缆洲路  抚生路1-415号单号、2-308号双号  洪城路779号以后单号、274号以后双号  桃花路以洪城路为界以北路段99-345号单号、2-344号双号  康王路  黄泥洲路  朝阳洲中路单号、114号以后双号  大市场中路  大市场西路  大市场东路  市场一、二、三路  赣抚路  象抚路  郭家庄路  元字街  贞字街  亨字街  利字街  王家地巷  双塘巷  抚元巷  抚亨巷  万福寺  洲尾  抚河西堤  沿江中大道  桃花住宅区  朝阳住宅小区  西船住宅区  滕王阁住宅区  安石路  乌龟寨  桃源街道  渔业规划村(桃花路以西)  桃花一村  桃花二村

南昌市外国语学校教育集团华侨城、

云海路校区

桃花南路以东,九州大街以南,真君路以西,南昌大道以北的合围区域:含恒大华府  中海熙岸  国贸蓝湾  海亮珑园  名城紫金轩  十里庙王家大院  雷池村  华侨城小区(一期、二期、三期、五期、七期)

南昌市外国语学校教育集团子羽校区

桃花南路以东,水厂路以南,真君路以西,九洲大街以北的合围区域:含紫瑶小区  观渔村安置房  三角村安置房  桃花五村安置房  朝阳天成  华侨城小区(六期、八期)

南昌市外国语学校教育集团云锦校区

抚生路以东,九洲大街以南,桃花南路以西,南昌大道以北的合围区域:含中海铂宫  中海观园  君领朝阳  君悦朝阳  朝阳梅园  华润橡府 雍锦王府  十里村  新力雅园  新力洲悦  国贸春天  国贸阳光  (在建小区:建发养云  建发缦云)

南昌市外国语学校教育集团云飞路校区

(南昌市珠市云飞学校)

沿江南大道以东,九洲大街以南,抚生南路以西,云飞路以北的合围区域:含中大云锦  力高滨江国际  万科金域蓝湾  观水花园  正荣御园 恒泰花苑  朝阳江上院  九洲上郡  世纪朝阳中央城  观洲阳光小区

南昌市外国语学校教育集团水厂路校区

初中部

沿江中大道以东,灌婴路以南,桃花南路以西,九洲大街以北的合围区域:包括绿地朝阳中心  滨江小区  世纪滨江  绿泰小区  朝阳峰汇  新力榕园  国贸天峯  康桥绿城  抚生佳园  幸福之苑  联发公园前  朝霞花园  河畔小区  云河花园三村  观州公寓  大发西江月  红苗小区(南区)

南昌市松柏教育集团兰宫路校区

沿江南大道以东,云飞路以南,抚生南路以西,南昌大道以北的合围区域:含城泰江来  国贸天琴湾  华润橡树湾  老洲安置房  联发君悦华庭  隆泰苑  尚水花园  十里江山  世茂大观  正荣御峰  正荣御品  正荣御尊  中骏尚城

铁路第一学校教育集团抚生路校区

沿江南大道以东,洪城路以南,桃花路以西,灌婴路以北的合围区域:含凉伞树小区  农工商宿舍  山水茗苑  五星垦殖场抚生路宿舍  大桥管理处宿舍  江西袜厂小区  国金滨江  滨江警苑  众鑫城上城  龙盛建设佳园  红苗小区(北区)  桃欣澜苑  珑珺  德邻居小区  南水玖悦府  五星垦殖场建设路宿舍  消防宿舍  边防小区  池湾路五星宿舍  (在建小区:江岸嘉院  鸥鹏湾)  

铁路第一学校教育集团桃花校区

(桃花学校)

桃花路、桃花南路以东,洪城路以南,龙河(洪城路至建设西路段)、龙河路、象湖西路以西,水厂路以北的合围区域:含洪大花苑  象湖2008  桃花五村公寓  桃盛丰园  民航小区  财满街  电信宿舍  洪南小区  桃花镇机关住宅区  桃花三村坝上村  联发·悦禧府  无线电小区  国资小区  省供销社宿舍  干警宿舍  省商科所宿舍  桃花五村  渔业村 市场东路

羊子巷学校教育集团团结路校区

江西木材厂宿舍区  团结路  中山西路  新洲路  子安路  朝新路  东河滩巷  西河滩巷

广南学校教育集团广南校区

丁公路  广场东路  广场南路双号、25号以后单号  丁广街  岔道口西路  北京西路54-184号双号  金盘路  二七南路199号以后单号、186号以后双号(436号除外)  下窑湾街  精密路  岔道口东路  新魏路  师大南路  半边街  彭子江巷  三郎庙徐村  三郎庙谢村  北京西路156号以后双号、315号以后单号  

说明

1. 南昌大道以南西湖区行政管辖区域悦湖佳苑小区、硕丰西湖里(属朝农街办悦湖社区)楼盘的生源在相应配套学校建设完成前,暂时安排在松柏学校教育集团朝阳校区过渡就读。待配套学校建设完成后,西湖区教育行政部门将重新划定学区范围,重新确定就读学校,并向社会公布,不再安排过渡。

2. 站前路学校教育集团华侨城、云海路大学区内实行统筹招生,站前路学校教育集团云锦校区将于2025年春季正式投入使用,2024年秋季该学区生源单独编班并在云海路校区过渡一个学期,具体招生工作安排由站前路学校教育集团公布。

3. 西湖区教体局招生咨询电话:86564950。

2024年站前路学校教育集团华侨城、云海路大学区及云飞路、云锦大学区招生公告

华侨城、云海路大学区

1.学区范围

小学部、初中部学区范围均为桃花南路以东,九州大街以南,真君路以西,南昌大道以北的合围区域:含恒大华府 、中海熙岸、国贸蓝湾、海亮珑园、名城紫金轩、十里庙村、雷池村、华侨城小区(一、二、三、五、七期)。

2.接收生源类别

根据学区范围内生源数量和学位容量情况,站前路学校教育集团华侨城、云海路大学区小学部、初中部均只接收学区范围内前三类生源。

3.招生入学安排

小学:学区内适龄儿童新生(即2018年8月31日前出生)可在华侨城和云海路两部之间自主选择入学。

初中:学区内初一新生可在华侨城和云海路两部之间自主选择入学。

云飞路、云锦大学区

1.学区范围

抚生南路以东,九洲大街以南,桃花南路以西,南昌大道以北的合围区域,含中海铂宫、中海观园、君领朝阳、君悦朝阳、朝阳梅园、华润橡府、雍锦王府、十里村、新力雅园、新力洲悦、国贸春天、国贸阳光、(在建:建发养云、建发缦云)

2.接收生源类别

根据学区范围内生源数量和学位容量情况,站前路学校教育集团云飞路、云锦大学区小学部、初中部均只接收学区范围内前三类生源。

3.招生入学安排

小学:学区内小学适龄儿童新生(即2018年8月31日前出生)在云飞路校区入学;

初中:学区内初一新生在云锦校区入学。

备注:站前路学校教育集团云锦校区将于2025年春季正式投入使用,2024年秋季该学区初中部生源单独编班并在云海路校区过渡一个学期。

(具体招生流程学校另行通知) 

咨询电话:

华侨城、云海路大学区:86232920、86596690

云飞路、云锦大学区:86517681

南昌市站前路学校教育集团

2024年6月21日    

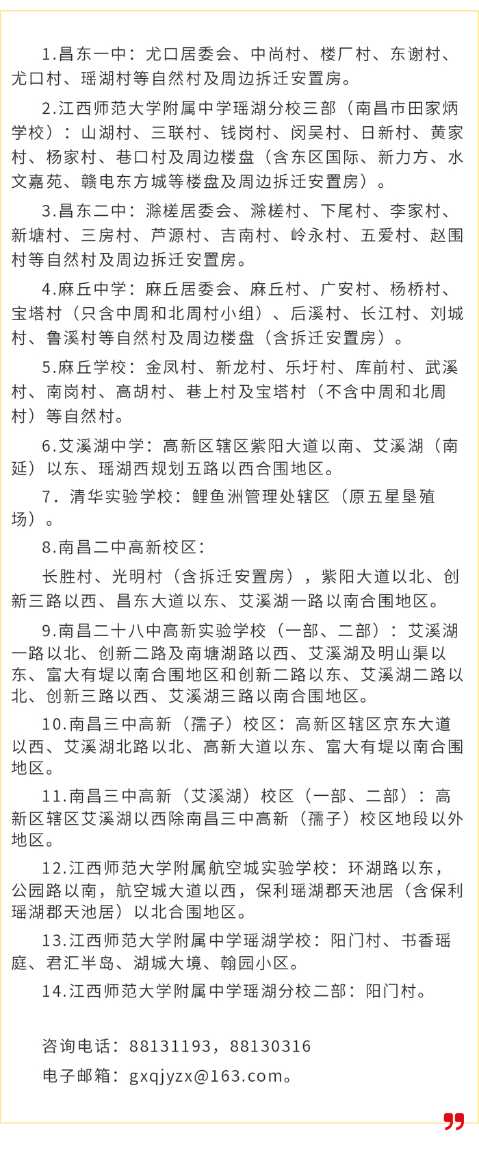
南昌高新区

2024年南昌高新区小学地段划分

2024年南昌高新区初中地段划分

值班编辑:喻妍

加载中...