枝江汉银村镇银行被罚21万元:个人消费贷流入限制性领域
金融一线
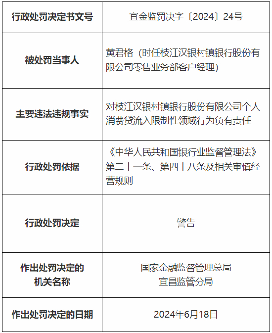
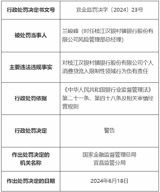
6月27日金融一线消息,国家金融监督管理总局宜昌监管分局行政处罚信息公开表显示,枝江汉银村镇银行股份有限公司因个人消费贷流入限制性领域,被国家金融监督管理总局宜昌监管分局罚款21万元;同时,两名相关责任人被警告。
6月27日金融一线消息,国家金融监督管理总局宜昌监管分局行政处罚信息公开表显示,枝江汉银村镇银行股份有限公司因个人消费贷流入限制性领域,被国家金融监督管理总局宜昌监管分局罚款21万元;同时,两名相关责任人被警告。