新浪财经

涉嫌重大违法违规,浙江武义农商银行被罚款90万元!2023年以来司法案件高达177条,42.34%的案件处于首次执行阶段

金融界网站

关注

转自:金融界

本文源自:金融界

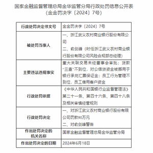
国家金融监督管理总局金华监管分局行政处罚信息公开表显示,浙江武义农村商业银行因重大关联交易未经董事会审批;贷款“三查”不到位,对公信贷资金被挪用于银行承兑汇票保证金;员工行为管理不到位,员工借用客户资金,被罚款90万元。

企查查信息显示,浙江武义农村商业银行成立于2010-03-18,法定代表人为王萍,注册资本为52701.5279万元人民币,企业地址位于浙江省武义县城武阳中路37号,所属行业为货币金融服务,经营范围包含:吸收公众存款;发放短期、中期和长期贷款;办理国内结算业务;办理票据承兑和贴现;代理发行、代理兑付、承销政府债券; 买卖政府债券、金融债券; 从事同业拆借、债券回购;代理收付款项及代理保险业务;从事银行卡业务;从事网上银行、手机银行业务;上述业务不含外汇业务。办理外汇存款,外汇贷款,外汇汇款,国际结算,外汇拆借,资信调查、咨询和见证业务,经外汇管理机关批准的结汇、售汇业务;经银行业监督管理机构批准的其他业务。浙江武义农村商业银行股份有限公司目前的经营状态为存续。

2023年至今,涉及的司法案件高达177条。0.81%的案件身份为被告,91.71%的案件身份为原告,7.48%的案件身份为其他当事人,91.62%的案件为民事案件,60.54%的案件案由为金融借款合同纠纷,100.00%的案件属地为浙江,42.34%的案件处于首次执行阶段。近五年里,2022年案件占比最高,达到29.46%。

加载中...