新浪财经

圣贝拉 Saint Bella 母婴护理中心,递交IPO招股书,拟香港上市,瑞银、中信联席保荐

瑞恩资本RyanbenCapital

关注

2024年6月26日,来自浙江的杭州贝康健康科技集团有限公司的控股公司SAINT BELLA INC.(以下简称“圣贝拉”),港交所递交招股书,拟香港主板IPO上市。

哪吒汽车招股书链接:

https://www1.hkexnews.hk/app/sehk/2024/106567/documents/sehk24062501237_c.pdf

圣贝拉,于2017年11月在杭州开设第一家圣贝拉月子中心,现已发展成为中国最大的综合家庭护理品牌集团(于2023年按收入计),业务涵盖月子中心(包括产后护理及修复服务)、家庭护理服务、女性健康功能性食品三大业务线。

根据弗若斯特沙利文报告,按2023年超高端月子中心产生的收入计,圣贝拉是中国最大的产后护理及修复集团;按2021年至2023年收入增长率计,圣贝拉也是增长最快的规模化产后护理及修复集团。

圣贝拉运营采用多品牌策略,品牌包括:圣贝拉(旗舰超高端月子中心品牌)Bella Isla(侧重心理健康的高端月子中心品牌)小贝拉(高端月子中心品牌)产后研修所(产后修复服务品牌)予家(家庭护理服务品牌)广禾堂(女性健康功能性食品品牌)S-bra(女性内衣品牌,作为产后修复服务的一部分)

月子中心

圣贝拉,运营圣贝拉Bella Isla小贝拉品牌下的月子中心,主要设于高档酒店,也有部分圣贝拉中心位于独栋别墅,高端住宿体验与产后护理服务相辅相成,提现优质、高标准及个性化的专业服务,包括产后护理服务(住宿、母婴护理及餐饮,客户于整个期间均住在公司的中心,享受全天候的服务)、产后修复服务(身体调理、产后肌肉修复、产后皮肤修复、哺乳咨询、塑形项目等)

根据弗若斯特沙利文报告,于2023年,圣贝拉拥有中国最大的高端月子中心网络,截至2024年6月16日,公司在中国内地18个一二线城市拥有54家高端月子中心,包括46家自有中心(公司全资或控股的中心)、8家管理中心(第三方全资或控股、由圣贝拉管理的中心),于2023年按收入计,圣贝拉在杭州、上海月子中心市场份额分别为14.0%、5.1%。

在内地以外,根据弗若斯特沙利文报告,圣贝拉是中国内地首家扩展至内地以为地区的月子中心运营商,截至2024年6月16日,公司在香港拥有3家管理中心、在新加坡拥有1家自有中心、大洛杉矶地区拥有1家管理中心。

家庭护理服务

圣贝拉安排具备相应技能的育婴师,为客户提供所需的家庭护理服务,公司提供三个月至36个月的家庭护理服务套餐,价格范围为每年约人民币17.28万元至人民币38.4万元。大部分客户选择三个月至12个月的套餐。

女性健康功能性食品

通过广禾堂食品开展,圣贝拉于2021年10月收购并拥有广禾堂品牌。根据弗若斯特沙利文报告,广禾堂是中国女性健康食品行业的领导者之一,在营养、健康及保健领域已有20多年的历史。广禾堂以植物提取物和专利配方为核心,借鉴传统中医理论,不断进行产品创新,开发出种类齐全的产品组合。经过多年积累,广禾堂制定四阶段产后护理模式及三阶段小月子修复系统。广禾堂的产品可以帮助女性实现从经期到孕期、哺乳期、产后、流产后等不同阶段的日常健康管理。

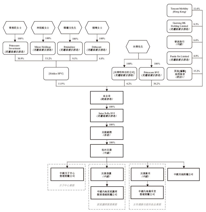
股东架构

招股书显示,圣贝拉在上市前的股东架构中,

向华先生,通过Primecare BVI、Xiang SPV分别持股38.24%、4.25%;

Holdco SPV*,持股11.88%;

*Holdco SPV的股东:华湘莉女士(30.9%,向华先生的母亲)、林宛颐女士(53.2%)、韩继文先生(9.1%)、杨暕女士(6.8%),通过各自全资拥有的BVI公司持股

腾讯(00700.HK),通过Tencent Mobility持股11.61%;

高榕资本,通过Gaorong BK持股8.26%;

宁波唐竹(昆山唐竹为GP,广东联塑创投持有98.94%的LP权益),持股6.61%;

昆山唐陆(昆山唐竹为GP,高天、刘雅娟、王可馨、周炜为LP),通过Panda Six持股3.96%;

新鸿基公司(00086.HK),持股2.98%;

中国人寿(601628.SH,02628.HK),通过国寿持股1.96%;

River Delta,持股1.75%;

海南圣诞,持股1.72%;

C Capital,持股1.69%;

诸暨健投,持股1.27%;

Gotham Equity,持股1.19%;

耀和,持股1.08%;

Pegasus Capital,持股0.85%;

太古地产(01972.HK),通过雅畔持股0.68%。

圣贝拉董事会由5名董事组成,包括:

  • 1名执行董事:向华先生(创办人、董事会主席、首席执行官)

  • 1名非执行董事:梁珺先生;

  • 3名独立非执行董事:伍淑清女士、Rainer Josef Bürkle先生、曾刚雄先生

除执行董事外,高管包括联合创始兼首席运营官林宛颐女士,首席护理官刘美芳博士,首席营养官钟宇富博士,财务与创新部副总裁赵名扬先生。

招股书显示,在过去的2021年、2022年和2023年圣贝拉的营业收入分别为人民币2.59亿、4.72亿和5.60亿元,相应的净亏损分别为人民币1.22亿、4.12亿和2.39亿元,相应的经调整净利润分别为人民币-2,986.8万-4,462.8万和2,077.2万元。

圣贝拉是次IPO的中介团队主要有:瑞银集团、中信证券为其联席保荐人;安永为其审计师;通商为其公司中国律师、网络安全及数据合规律师;德恒为其中国律师;Allen Overy Shearman Sterling为其公司香港及美国律师;竞天公诚、苏利文·克伦威尔分别为其券商中国律师、券商香港及美国律师弗若斯特沙利文为其行业顾问。

版权声明:所有瑞恩资本Ryanben Capital的原创文章,转载须联系授权,并在文首/文末注明来源、作者、微信ID,否则瑞恩将向其追究法律责任。部分文章推送时未能与原作者或公众号平台取得联系。若涉及版权问题,敬请原作者联系我们。

加载中...