雁塔区、曲江新区、新城区、碑林区…多区已公布!2024西安学区划分(持续更新中)
西安晚报
根据西安市教育局发布的《关于做好2024年义务教育招生入学工作的通知》,今天(6月25日),西安市各区县、开发区公布了《2024年义务教育学校招生入学工作实施方案》和学区划分方案。详情:2024西安学区划分公布!(持续更新中→)具体如下:
雁塔区
曲江新区
西安曲江新区2024年义务段学校
学区划分一览表
| 学校名称 | 学区范围 | |
| 西安市曲江第一小学 | 翠华路以东,小寨东路、西影路以南,新开门北路以西,雁南一路、芙蓉西路(雁南一路至芙蓉南路段)、芙蓉南路以北,曲江新区范围内商建住宅小区。(雁塔区大雁塔小学、红星小学、西影路小学学区除外) | |
| 西安市曲江南湖小学 | 雁塔南路以东,雁南一路、芙蓉西路(雁南一路至芙蓉南路段)、芙蓉南路(芙蓉西路至曲江池西路段)、曲江池北路(曲江池西路至曲江池东路段)以南,曲江池西路(芙蓉南路至曲江池北路段)、曲江池东路(曲江池北路至曲江池南路段)、竹里巷以西,南三环(雁塔南路至竹里巷段)、曲江池南路(竹里巷至曲江池东路段)以北,曲江新区范围内商建住宅小区。(雁塔区大雁塔小学雁南分校学区除外) | |
| 西安市曲江第二小学 | 芙蓉东路、新开门北路以东,重阳路、雁翔路(重阳路至黄渠头一路段)、黄渠头一路以南,登高路(黄渠头一路至南三环段)以西,寒窑路(芙蓉东路至南三环段)、南三环(寒窑路至登高路段)以北,曲江新区范围内商建住宅小区及新开门小区、黄渠头小区。(万科金域曲江北区除外) | |
| 西安市曲江第三小学 | 公田一路以东,南三环、春临四路(公田五路至公田六路段)以南,公田五路(南三环至春临四路段)、公田六路(春临四路至航天大道段)以西,曲江新区南界以北,曲江新区范围内商建住宅小区及裴家埪小区。(万科城市之光南北区、中海凯旋门除外) | |
| 西安市曲江第四小学(西安市曲江南湖小学教育集团成员校) | 公田五路以东,南三环以南,包茂高速以西,春临四路以北,曲江新区范围内商建住宅小区。 | |
| 西安市曲江第五小学(西安市曲江第一小学教育集团成员校) | 竹里巷、曲江池南路(竹里巷至曲江池东路段)、曲江池东路(曲江池南路至曲江池北路段)、曲江池北路(曲江池东路至曲江池西路段)、曲江池西路(曲江池北路至芙蓉南路段)以东,芙蓉南路、新开门北路(芙蓉南路至芙蓉东路段)、芙蓉东路(新开门北路至寒窑路段)、寒窑路(芙蓉东路至南三环段)以南,南三环(竹里巷至寒窑路段)以北,曲江新区范围内商建住宅小区及万科金域曲江北区。 | |
| 西安市曲江第六小学(西安市曲江第二小学教育集团成员校) | 包茂高速以东,南三环以南,长鸣路以西,紫云路、杜邑路、登高路(杜邑路至踏青路段)、踏青路(登高路至长鸣路段)以北,曲江新区范围内商建住宅小区。 | |
| 西安市曲江第七小学(西安市曲江第二小学教育集团成员校) | 登高路以东,黄渠头二路以南,长鸣路以西,南三环以北,曲江新区范围内商建住宅小区。 | |
| 西安市曲江第八小学(西安市曲江南湖小学教育集团成员校) | 北池头小区、锅检所小区。 | |
| 西安市曲江第九小学(西安市曲江第一小学教育集团成员校) | 东曲江池小区、西曲江池小区。 | |
| 西安市曲江第十小学(西安市曲江第一小学教育集团成员校) | 岳家寨小区、孟村小区、曲江春馨苑、曲江中和府、翠薇园、荣家寨、陆家寨、明珠汇博林、绿地曲江名城。 | |
| 西安市曲江第十二小学(西安市曲江第二小学教育集团成员校) | 余王𡎚小区、缪家寨小区。 | |
| 西安市曲江第十三小学(西安市曲江第三小学教育集团成员校) | 春临小区、羊头镇小区、五典坡村。 | |
| 西安市曲江第十四小学(西安市曲江第三小学教育集团成员校) | 金滹沱小区、曲江水厂家属楼、黑河家属院。 | |
| 西安市曲江第十五小学(西安市曲江南湖小学教育集团成员校) | 东、西三爻村,东、西三爻堡及所属土地的新建小区。 | |
| 西安市曲江第十六小学(西安市曲江南湖小学教育集团成员校) | 长安南路、翠华路以东,天坛路(长安南路至翠华路段)、雁南一路以南,雁塔南路以西,南三环以北,曲江新区范围内商建住宅小区。(雁塔区大雁塔小学雁南分校学区除外) | |
| 西安市曲江第一学校小学部 | 包茂高速以东,紫云路、杜邑路、登高路(杜邑路至踏青路段)、踏青路(登高路至长鸣路段)以南,长鸣路以西,杜陵西路以北,曲江新区范围内商建住宅小区。 | |
| 西安市曲江第二学校小学部(原曲江金辉小学) | 金辉世界城小区、万科城市之光南北区、中海凯旋门小区。 | |
| 西安市曲江第一中学 | 长安南路、翠华路以东,天坛路(长安南路至翠华路段)、小寨东路、西影路以南,新开门北路(西影路至曲江路段)、曲江路(新开门北路至南三环段)以西,南三环(长安南路至文盛路段)、文盛路、雁南五路(文盛路至柳衙巷段)、柳衙巷、南三环(柳衙巷至曲江路段)以北,曲江新区范围内商建住宅小区。(西安市第九十九中学、陕西师范大学附属中学、西安市第八十五中学、西安市育才中学、西安市第四十五中学学区除外) | |
| 西安市曲江第二中学 | 公田一路以东,南三环以南,包茂高速以西,曲江新区南界以北,曲江新区范围内商建住宅小区。 | |
| 西安市曲江第三中学(西安市曲江第二中学教育集团成员校) | 曲江街办辖区内原村庄、安置小区及驻地单位。(西安市第九十九中学、西安市第四十五中学学区除外) | |
| 西安市曲江第一学校中学部 | 包茂高速以东,南三环以南,长鸣路以西,杜陵西路以北,曲江新区范围内商建住宅小区。(西安市民政曲江小区除外) | |
| 西安市曲江第三初级中学 | 曲江路(南三环至新开门北路段)、新开门北路(曲江路至上巳路段)以东,上巳路、雁翔路(上巳路至黄渠头一路段)、黄渠头一路(雁翔路至登高路段)、登高路(黄渠头一路至黄渠头二路段)、黄渠头二路(登高路至长鸣路段)以南,长鸣路以西,南三环以北,曲江新区范围内商建住宅小区。(西安市第四十五中学学区除外) | |
| 西安市曲江第二学校中学部 | 雁塔南路(金滹沱二路至南三环段)、南三环(雁塔南路至文盛路段)、文盛路以东,雁南五路(文盛路至柳衙巷段)、南三环(柳衙巷至芙蓉西路段)以南,柳衙巷、公田一路以西,金滹沱二路以北,曲江新区范围内商建住宅小区。(西安市第九十九中学学区除外) | |
新城区
碑林区
莲湖区
高陵区
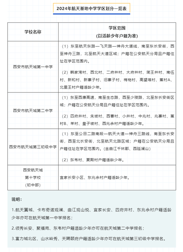
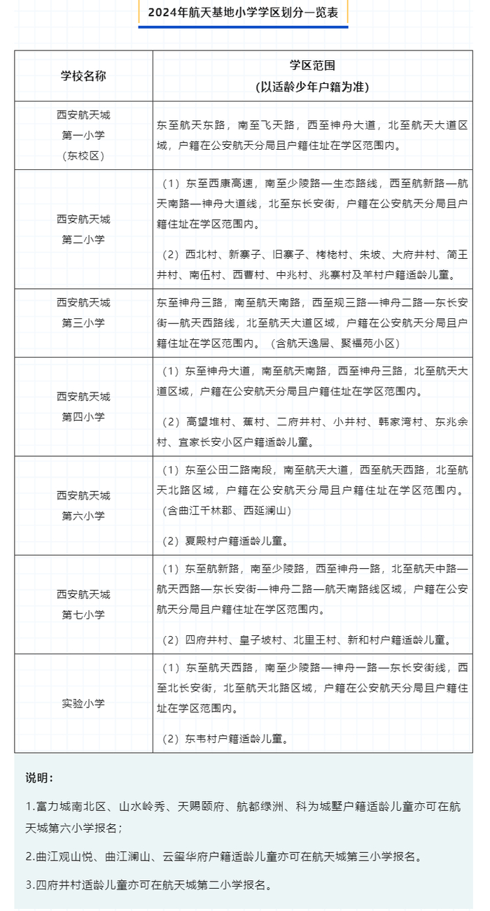
航天基地
临潼区
鄠邑区
阎良区(航空基地)
周至县
由于西安各区县(开发区)
公布时间不统一
西安晚报创建了
#西安市2024年义务教育公办学校学区划分
的专题合集内容
↓↓↓