新浪财经

2024年湖南省轨道交通装备行业发展现状分析 2027年产值有望超2000亿元【组图】

前瞻网

关注

转自:前瞻产业研究院

行业主要上市公司:中国中车(601766.SH)、中国中铁(601390.SH)、康尼机电(603111.SH)、晋西车轴(600495.SH)、中国通号(688009.SH)、新筑股份(002480.SZ)等

本文核心数据:湖南省轨道交通装备产值;湖南省轨道交通装备产值发展规划

湖南省轨道交通装备产值达1600亿元

据公开信息统计,2015年,湖南省轨道交通装备产业产值突破1000亿元,成为全国首个千亿元轨道交通装备产业集群。2023年,全省轨道交通装备产业产值达1600亿元,年均复合增速超5%,成业内唯一的国家先进制造业集群。

湖南省轨道交通装备行业发展历程

湖南省轨道交通装备产业的发展核心位于株洲市,这是全国唯一的轨道交通装备战略性新兴产业集聚发展试点城市。1936年,株机的前身粤汉铁路总机厂在株洲成立。1996年,株机和株洲所联合研制的中国首台大功率交流传动电力机车AC4000问世,打破发达国家技术垄断。1997年,株机研制的TM1电力机车出口中东,实现国产电力机车首次整车出口。2008年,中车时代电气收购英国丹尼克斯半导体公司75%股权,完成中国中国轨道交通装备企业的首个海外并购项目。2019年,国家先进轨道交通装备创新中心落户株洲,是轨道交通行业唯一国家级制造业创新中心。2022年,株洲轨道交通装备产业集群入选国家先进制造业产业集群,产值已达1400亿元,集聚上下游企业400多家。2023年,“2023中国国际轨道交通和装备制造产业博览会”在株洲开幕,总产值突破1600亿元。

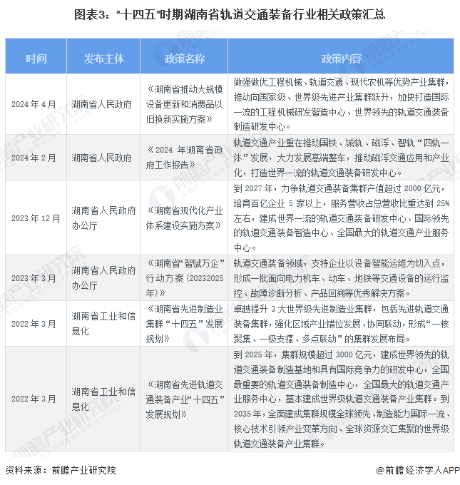
湖南省轨道交通装备行业政策汇总

轨道交通装备是湖南省制造业的主导产业,“十四五”时期湖南省致力于打造世界级的轨道交通装备先进产业集群和一流的研发中心,相关重要政策具体汇总如下:

湖南省轨道交通装备坚持“四轨一体”发展

据《湖南省现代化产业体系建设实施方案》规划,要推动国铁、城轨、磁浮、智轨“四轨一体”发展,2027年全省力争轨道交通装备集群产值超过2000亿元。结合当前的产值情况来看,未来4年间湖南省轨道交通装备产值预期以5.7%的年均复合增速稳定扩张。

具体来看,在国铁方面,湖南省将重点发展适用高原复杂环境的机车,并支持中车株机积极开拓海外市场业务;在城轨方面,高时速的城市轨道交通制式是发展重点;在磁浮方面,湖南省计划加快长浏、长宁市域(郊)铁路和长株城际项目建设,并研发新一代中高速磁悬浮列车和系列化磁浮工程车;在智轨方面,继续依托株洲所等重点企业加快技术研发和应用。

更多本行业研究分析详见前瞻产业研究院《中国轨道交通装备行业发展趋势与细分市场投资前景分析报告》。

同时前瞻产业研究院还提供产业大数据、产业研究报告、产业规划、园区规划、产业招商、产业图谱、智慧招商系统、行业地位证明、IPO咨询/募投可研、专精特新小巨人申报等解决方案。在招股说明书、公司年度报告等任何公开信息披露中引用本篇文章内容,需要获取前瞻产业研究院的正规授权。

更多深度行业分析尽在【前瞻经济学人APP】,还可以与500+经济学家/资深行业研究员交流互动。更多企业数据、企业资讯、企业发展情况尽在【企查猫APP】,性价比最高功能最全的企业查询平台。

加载中...