新浪财经

退市!又有5家!

证券时报网

关注

6月21日晚间,截至发稿,又有5家A股上市公司披露被正式决定终止上市,或已触及终止上市条件。

近段时间以来,陆续有A股公司触及终止上市条件,而年内被终止上市并已摘牌的公司数量已超过10家。

5家A股公司触及终止上市条件

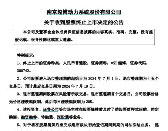
*ST越博6月21日晚间披露关于收到股票终止上市决定的公告。公告称,公司于2024年6月21日收到深交所下发的《关于南京越博动力系统股份有限公司股票终止上市的决定》,深交所决定终止公司股票上市。

公告称,因公司经审计的2022年年末归属于上市公司股东的净资产为-8,359.91万元,公司股票交易自2023年5月4日起被实施退市风险警示。截至2024年4月30日,公司未在法定期限内披露2023年年度报告,触及深交所《创业板股票上市规则(2023年8月修订)》第10.3.10条第一款第四项规定的股票终止上市情形。根据深交所《创业板股票上市规则(2023年8月修订)》第10.3.13条的规定以及深交所上市审核委员会的审核意见,深交所决定公司股票终止上市。公司股票自2024年7月1日起进入退市整理期交易,退市整理期届满的次一交易日,深交所对公司股票予以摘牌。

ST爱康同日晚间公告称,收到深交所下发的《事先告知书》,公司股票在2024年5月21日至2024年6月18日期间,通过深交所交易系统连续二十个交易日的每日收盘价均低于1元,触及深交所《股票上市规则(2024年修订)》第9.2.1条第一款第四项规定的股票终止上市情形,深交所拟决定终止公司股票上市交易。

*ST巴安同日晚间公告称,公司于2024年6月21日收到深交所《事先告知书》,2024年5月21日至2024年6月18日期间,公司连续二十个交易日的股票收盘价均低于1元,触及深交所《创业板股票上市规则(2024年修订)》第10.2.1条第一款第二项规定的股票终止上市情形,深交所拟决定终止公司股票上市交易。

ST迪马同日晚间公告称,公司于2024年6月21日收到上交所下发的《关于拟终止重庆市迪马实业股份有限公司股票上市的事先告知书》,2024年5月24日至2024年6月21日,公司股票连续20个交易日的每日股票收盘价均低于1元,根据《上海证券交易所股票上市规则(2024年4月修订)》(以下简称《股票上市规则》)第9.2.1条的规定,公司股票已经触及终止上市条件,上交所将根据《股票上市规则》第9.1.10条、第9.2.7条等规定,对公司股票作出终止上市的决定。

ST亿利6月21日晚间公告称,公司于2024年6月21日收到上交所《关于拟终止亿利洁能股份有限公司股票上市的事先告知书》,2024年5月24日至2024年6月21日,公司股票连续20个交易日的每日股票收盘价均低于1元,根据《上海证券交易所股票上市规则(2024年4月修订)》(以下简称《股票上市规则》)第9.2.1条的规定,公司股票已经触及终止上市条件。上交所将根据《股票上市规则》第9.1.10条、第9.2.7条等规定,对公司股票作出终止上市的决定。

年内摘牌的A股公司数量已超过10家

同6月21日晚的情形类似,近期陆续有A股公司触及终止上市条件。

据Wind数据,年内被终止上市并已完成摘牌的A股上市公司数量已超过10家,包括*ST世茂、*ST美盛、*ST民控、ST星源、退市博天、新海退、ST贵人、ST鸿达、*ST爱迪、*ST泛海、*ST柏龙、*ST华仪,其中多数为面值退市,另外部分公司是因为存在连续多年虚假记载,或连续亏损多年等问题而退市。

此外,据记者不完全统计,还有*ST三盛、*ST易连、ST阳光、正源股份等已经收到退市告知书,其中,正源股份摘牌时间已定,为6月27日。此外,还有太安退、中期退、新纺退、退市园城、退市碳元、退市同达等进入退市整理期,另外,退市商城已结束退市整理期,将于6月26日摘牌。

来源:证券时报官微

声明:数据宝所有资讯内容不构成投资建议,股市有风险,投资需谨慎。

责编:何予

加载中...