新浪财经

低空经济专题报告:政策出台拉开低空大幕,万亿市场腾飞在即

市场资讯 2024.06.19 16:14

(报告出品方/作者:东吴证券,苏立赞、许牧、高正泰)

1. 中央定调战略新兴产业,拉开低空经济序幕

1.1. 低空经济,以低空飞行为基础,立体牵引实体经济发展

低空经济作为资本市场的新主题,被视为具有巨大潜力的新领域,有望成为今年投资的主线。我国低空经济正迎来快速发展的新阶段。经过长期积累,国家需求明确、政 策法规支持加强、供应链完善、技术基础扎实,多条件共振,为低空经济的腾飞创造了 有利条件。作为国家新质生产力的重要组成部分,低空经济成为推动经济增长和实现产 业升级的关键领域。飞行器、空管、信息技术及人工智能等相关技术已具备发展基础, 预示着低空经济将成为未来重要的增长点和竞争新赛道。新领域的投资行情通常经历从 初期的普遍上涨到回归理性,再到市场的重新评估和确认,最后可能迎来新一轮的增长。 低空经济为以低空飞行活动引领,融合多领域发展的综合经济形态。具体指以真高 1000 米以下(部分地区可达 3000米)空域内的飞行活动为核心,包括通用航空、警用、 海关等多种飞行活动。这些飞行活动不仅直接推动航空业发展,更通过其“牵引”作用, 辐射并带动制造、保障等上下游产业及相关领域的蓬勃发展。低空经济横跨民用、警用 和军用等多个领域,涉及实体产业全链条,展现出强烈的综合性特点,已不再是单一的飞行服务经济形态,而是具有广泛影响力的综合性经济形态。

低空经济释放空域潜力,利用未开发空域立体助力经济发展。低空经济运行空间有 “立体性”与“区域性”两大特点。一方面空地衔接十分紧密,许多作业是“飞行在空 中,作用在地面”,另一方面以小飞机、小航线为依托,整体较为分散,使其与各地区关 联紧密。且涉及到的领域和行业广阔,体现在通航、警用、海关以及军用领域,运用于 农业、工业和服务业等各行业,在主体上体现为一种“组合式”经济形态。核心是航空器与各种产业形态的融合,如“农林+航空”、“电力+航空”、“公安+航空”等。

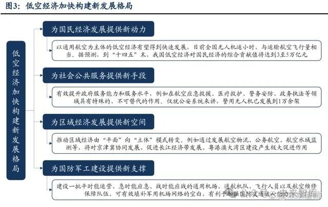
低空经济涵盖实体产业,对经济发展、社会保障以及国防事业起促进作用。引用《中 国低空经济发展(2022-2023)》数据,一是能够为国民经济发展提供新动力,通用航空有 望得到快速发展,有人机经济规模年增长率超过 10%,无人机经济规模年增长率超过 20%;二是能够为社会公共服务提供新手段,广泛应用于救援、医疗、警务等领域;三 是能够为区域经济发展提供新空间,通过航空物流、公务航空等,推动区域经济由平面 向立体转变;四是能够为国防和军队建设提供新支撑,通用机场等设施战时可填补军用 机场空白,提升国防交通能力。

低空经济进入产业高速发展时期,万亿级蓝海市场蓄势待发。低空经济产业经过前 期的概念普及和初步发展,形成完整产业链,商业化应用广泛,尤其在智慧物流和农业 领域潜力巨大。引用中国民航局数据,2023 年低空经济市场规模已超过 5000 亿元,到 2030 年预计将达到 2 万亿元,低空经济将成为一个庞大的新兴市场领域。

低空经济产业构成涵盖低空制造产业、低空飞行产业、低空保障产业和综合服务产 业四大方面,低空飞行作为其核心产业,对整个低空经济发展起着牵引和带动作用。低 空制造产业,负责提供航空器及相关产品,服务于通用航空等多个领域;低空飞行产业, 涵盖生产作业、公共服务、消费活动等多方面;低空保障产业,包括基础设施建设和空 域管控系统,确保飞行安全;综合服务产业,提供航空会展、咨询、培训等多元化服务。

低空经济产业链具有链条长、应用广泛的特征,航空器制造作为其核心环节,集中 体现了技术创新与价值增量的关键过程。低空经济产业链覆盖从原材料供应到终端应用 的广泛领域,涵盖了航空器研发制造、低空飞行基础设施建设运营、飞行服务保障等各 产业,既包括传统通用航空业态,又融合了以无人机为支撑的低空生产服务方式,在工 业、农业、服务业等领域都有广泛应用。链条整体构建了一个以创新驱动、定制化解决 方案和跨界融合为特征的产业模式。

1.2. 中央定调,天空更加繁忙的一天,不可避免地将要来临

中央三次部署低空经济,定位战略性新兴产业。2023 年 12 月中央经济工作会议将 低空经济上升到战略性新兴产业层面,工信部将低空经济作为新的增长点。2024 年 2 月 中央财经委员会第四次会议强调低空经济为降低全社会物流成本,提高经济运行效率的 重要举措。同年 3 月政府工作报告时指出积极打造低空经济等新增长引擎,这也是继去 年中央经济工作会议之后又一次进入重磅报告,也是低空经济首次列入政府工作报告。

国家层面政策主线,扩大低空空域开放、完善飞行器行业标准。早在 2010 年,我 国便提出“低空经济”概念,近年低空经济迅猛发展,2021 年低空经济正式纳入国家发 展规划,中央层面也不断推进低空空域管理改革,开放低空空域,并与国家区域融合发 展战略相结合,为低空飞行器城际旅行提供政策基础。同时,随着无人机产业的迅猛发 展,监管标准也不断完善。如今,低空经济管理体制已经过充分发展,低空经济的发展 逐渐步入正轨,为未来的发展奠定了坚实基础。

放眼全球,整体均以国家顶层设计、地方政府牵头引导、市场主体开展实际建设为 主要形式,政府带动直接影响行业繁荣。美国在低空经济发展方面起步较早,美国联邦 航空管理局 FAA 确立了统一的都市空中运输 UAM 硬件基础设施建设标准与规范,并 与美国国家航空和航天局 NASA 同产业方合作,市场主体则负责具体建设,形成了良好 的协作机制。日本的顶层规划同样详尽,政府不仅制定了明确的发展目标,还牵头开展 了多个场景的低空实践应用项目,并联合市场主体,共同研发了低空空域管理系统,市 场主体主要承接落地执行。

1.3. 地方跟进,加大低空基础设施建设,创造前期需求基础

地方政策密集加码,深圳湖南走在前列。截至 2 月,已有 26 个省份的政府工作报 告提及发展低空经济。深圳作为经济特区,首次将“低空经济”写入政府工作报告,其 无人机产业链强大,拥有众多领先企业。湖南为全国首个全域低空开放的试点省份,完 成了全省范围内 97 条低空航线的飞行验证。上海、合肥等地也都在布局低空经济,将 其作为主导产业集群。海南依托自身优势,扩展低空经济领域。各地正创新应用场景, 加快低空无人感知产业体系建设,推动通航全产业链发展。

从各地方政府工作报告中可以总结,前期重点工作集中在基础设施建设、产业集聚 与应用场景开发三大方面。地方政府将低空基础设施建设纳入城市规划,支持建设通用 航空基础设施,如通用机场、无人机起降场所等,以满足低空飞行活动的需要。着力推 进产业强链补链延链,通过招商引资和招才引智,培育服务于低空经济发展的领军企业, 加快打造产业集聚区。探索和开发低空经济的应用场景,如城市空中交通、低空旅游、 短途运输、农业植保、应急救援等,以拓宽低空经济的服务范围。 众多地方政府正积极推进低空经济的发展,但制定详尽的发展规划尚需时日,目前 近半年时间内多省市先行一步启动前期基建招标程序,不仅标志着基础设施建设的开端, 而且反映出地方政府在产业初期创造需求的定位,单个地方前期建设需求较大,汇聚到 全国层面总体规模显著扩大。通过这样的先行项目,不仅为本地低空经济的起飞打下基 础,也为其他地区树立典范,为行业发展设定通用标准。

2. 两个重要前提,空域开放与适航取证持续推进

2.1. 空域开放,新政出台开启规范化发展,顶层设计逐步完善

美国通用航空发达,一个重要原因为其低空空域完全向公众开放。美国联邦航空管 理局于 1993 年采用了国际民航组织建议的空域分类标准,将美国的空域分为 A、B、C、 D、E、G 类,空域系统从管制方式上分为绝对管制空域(A 类空域)、管制空域(B、C、 D、E 类空域)、非管制空域(G 类空域)以及一些特殊使用空域。美国的特殊使用空域 包括禁区、限制区、告警区、国家安全空域等。G 类空域范围较大,通常无固定高度上 限,任何通用飞行都不受限制。

中国空域长期以来主要由空军严格管制,这是导致我国通用航空发展滞后的一个主 要原因。我国空域的管理体制是由国务院中央军委空中交通管制委员会领导,空域规划 和分类管理长期以来沿用上世纪八十年代的管理方式,将空域划分为高空管制区、中低 空管制区、进近管制区和塔台管治区,所有空域都是管制空域。由于没有按照空域性质 进行分类管理和立体分层,没有按照国际民航组织的空域划设体系进行空域分类,因此 空域闲置浪费现象比较严重,制约了空域资源利用率的提高。

中国对通用航空活动实行严格的审批制度,“离地三尺就要打报告”。1995 年《民用 航空法》明确了空域统一管理和合理、充分、有效利用的原则,但对于空域的具体管理 办法授权国务院、中央军委制定;后者 2000 年所制定的《飞行基本规则》规定所有飞 行必须预先提出申请,但对于如何划设空域,空域在军民航之间如何使用没有明文规定; 尽管 2003 年《通用航空飞行管制条例》简化了审批流程,将“一事一报”改为“一次申 请长期使用”,但申请不同临时空域仍需多次审批,且审批时间长,影响通用航空的便捷 性和市场主体的积极性。

低空空域管理改革起始于 2000 年军航将航路航线管理权移交给民航之后。2010 年 8 月,国务院和中央军委发布了《关于深化我国低空空域管理改革的意见》,标志着改革 正式启动,改革分为试点、推广和深化三个阶段,逐步开放 1000 米以下的空域,允许 小型飞机如轻型固定翼飞机和直升机进行飞行活动。2014 年《低空空域使用管理规定 (试行)》进一步将低空空域划分为管制、监视和报告三类,并对监视、报告空域的飞行 计划报备流程进行了规范。

中央空管委成立,空域管理权从军方转移至民航局,进一步推进空域改革,精准划 分有效管理以适应航空发展。中央空中交通管理委员会主要由民航总局牵头,标志着空 域管理权由军向民移交。2023 年 11 月,空管委起草了《中华人民共和国空域管理条例 (征求意见稿)》,类似地面的道路交通安全法,对空域管理模式进行了顶层设计,实现 了空域资源的科学精细配置、分级分类管理和动态灵活使用。同年 12 月,《国家空域基 础分类方法》发布,将空域划分为 A、B、C、D、E、G、W 等七类,其中 A、B、C、 D、E 类为管制空域,G、W 类为非管制空域,后者适用于低空经济中有人驾驶和无人 驾驶飞行活动。管理政策的出台有助于低空经济走向规范化发展阶段,为充分利用和管 理国家空域资源奠定了基础,利好民用飞行器放量。

地方层面低空航线规划逐步落地,空域资源有序开放。空域及航线的打开为低空飞 行器顺利“起飞”的前置条件,在中央定调低空经济后,全国各省份积极推进空域精细化、规范化管理。典型案例包括四川低空空域协同管理试点空域由 6600 平方公里扩展 到 7800 余平方公里;湖南划设了 171 个空域及 97 条常态化低空目视航线;安徽划设 21 个低空空域、18 条低空航线;海南省发布了无人驾驶航空器适飞空域图等等。提升航空 运输效率,带动航空器需求。

低空飞行活动基本仍需向民航局报备或申请飞行空域及计划一事一议,微轻小无人 机 120 米下适飞空域报备即可。在具备相关资质及证照的前提下,飞行前了解当地的禁 飞情况,以及管理政策,如遇管控区域,需要提前与管制单位沟通。2024 年 1 月 1 日起 生效的《无人驾驶航空器飞行管理暂行条例》是目前无人机飞行最高等级的法规,旨在 确保无人机飞行活动的安全,同时为产业发展提供法律保障。条例针对微型、轻型、小 型无人机划分了适飞空域,真高 120 米以下的适飞空域无人飞行器可以自由飞行,无需 提交飞行活动申请,高度在 120 米以上时,需要在拟飞行前向空中交通管理机构提出飞 行活动申请。

2.2. 适航取证,已取得突破性进展,航空器安全性需要更多验证

适航,不安全的航空器飞行危害公众安全,适航对航空器最低安全标准进行审查, 为促成航空器走向市场的必要条件。适航是出于维护公众利益的需要,对商用飞机安全 性能和可靠性进行严格验证,涉及多科目、高标准的试验和试飞。任何民用航空产品只 有在适航审定合格后才能进入民用航空领域使用。取得适航证是民用航空安全的重要保 障,是民用航空产品进入市场的法定前提。

取证,取得适航证证明航空器符合最低安全要求,型号合格证最为重要。适航证件 是民航局用来进行适航管理采用的证件,其用途是对航空器的设计、制造、维修和使用 进行批准。对于航空器制造商来讲,适航证一般指以下“三证”:型号合格证(TC)、生产 许可证(PC)、单机适航证(AC)。其中型号合格证为最重要适航证,一旦取证,就意味着 该民用航空器的安全水平达到了每百万飞行小时发生机毁人亡事故的概率小于一次。

型号合格证取证环节确定适用的“适航标准”,验证并表明航空器对标准的符合性 是这一环节的难点和重点,针对传统飞机的适航审定程序,有通用的适航标准,流程清 晰。适航标准为项目的审定基础,能满足针对某类或某一民用航空产品合格审定要求的 设计和安全标准。传统飞机的适航审定通常遵循经过长期发展的通用适航标准,已经形 成了一套相对成熟和标准化的流程。

按照有无适用适航标准可将航空器分为“有规章”与“无规章”的类别,“有规章” 航空器和特殊航空器在获得设计和生产批准后可以申请标准适航证;而“无规章”航空 器只能申请特殊适航证,不允许从事商业性载客运行。“有规章”通常指有以民航规章 CCAR 形式颁布的适航标准,满足国际民用航空组织的最低要求,安全标准较高,而“无 规章”则指尚未制定适航标准,仅需符合国内安全要求,安全水平通常低于前者。特殊 类别航空器虽属“无规章”类别,但设计需达到与“有规章”类别等效的安全水平。

eVTOL 不属于现行任一种型号合格审定类别,还没有形成共识的适航标准,通常 采用专用条件的形式、针对具体取证型号制定适航标准。有人驾驶 eVTOL 的适航审定 遵循个案审查原则,主要依据《民用航空器适航审定规则》第 23 部和第 27 部,同时参 考欧洲民航局 SC-VTOL 标准及 JOBY、ARCHER 公司的规定。通过审定后将获得标准 适航证。无人驾驶航空器的审定则依据第 21 部,根据多种因素可能被定性为运输类、 正常类或限用类航空器,其中无人驾驶载物 eVTOL 获得特殊适航证,无人驾驶载人 eVTOL 获得标准适航证。

亿航 EH216-S 为全球首个取得型号合格证的 eVTOL,峰飞 V2000CG 为全球首个 获证的吨级以上 eVTOL,适航取证国内取得全球领先的进展。亿航 EH216-S 于 2023 年 10 月成为全球首个获得型号合格证认定的 eVTOL 航空器,同年 12 月获得了中国民航 局颁发的标准适航证,2024 年 3 月,峰飞 V2000CG 获得型号合格证。国内 eVTOL 厂 家适航取得突破性进展,标志着 eVTOL 进入商业运营的起点,行业发展进入关键时期。

适航取证是一个复杂,昂贵且耗时的过程,在确保安全标准不降低的前提下,多政 策出台从与中央重点任务与适航标准制定两方面加快适航取证进度,促进航空器更快进 入市场。适航取证因其严格的安全和性能审查而耗时且昂贵,涉及复杂的设计符合性验 证、多项地面和飞行试验以及繁琐的文档审批流程。《通用航空装备创新应用实施方案 (2024-2030 年)》将适航取证定位为中央重点任务,民航局特别针对数量较多的中型无人机型号,明确并简化其适航审定流程,拟出台《限用类中型无人驾驶航空器系统型号 合格审定指南(征求意见稿)》。

我们预计在 2025 年至 2027 年间,国内整机制造商将陆续完成型号合格证的取证工 作。国内众多企业已经开始着手申请其飞行器型号合格证,大范围取证不仅标志着 eVTOL 即将投入商业运营,也预示着航空市场的进一步繁荣和技术的成熟,可以预期将 看到新产品和服务模式的出现。

3. 三个关键节点,航空器、空管系统与行业应用协同发展

3.1. eVTOL,新质生产力代表,低空经济发展载体

3.1.1. eVTOL 凭借成本效益、新能源融合优势,受国家支持推动技术创新与交通转型

eVTOL 是低空经济重要载体,国家支持其发展。作为航空器,相比传统航空器其 性能优异,表现出低廉灵活智能的优势;作为新质生产力,与电动车产业链融合共享, 发挥我国新能源产业优势,有助于吸引投资并弥补我国在传统航空领域的不足。国家支 持 eVTOL 发展,看重其在成本效益平衡上的潜力,是技术与效益的突破点。经过深入 分析,eVTOL 显示出盈利前景,并在安全监管完善后,有潜力发展为个人交通工具,塑 造未来立体交通。 安全性、低噪音与经济性为城市空中交通的先决条件,eVTOL 以其垂直起降能力、 高度安全性能、低噪音排放、环保和低成本的特点,有望成为传统交通工具及航空器的 替代或革新。eVTOL 集合了电动航空、自动驾驶和通信技术,相较于传统交通方式,展 现了更高的安全性、环保性与经济性,可能转变未来的出行模式。固定翼飞机依赖长跑 道以实现起飞,这一需求在城市中心区难以得到满足;直升机在飞行过程中产生的噪音 较大,运营和维护成本也相对较高,这些因素限制了其更广泛的普及,而 eVTOL 很好 地规避了这些问题。

与电动车产业链融合共享,扬长避短发挥我国新能源优势。我国航空产业在机场和 航空器数量上不及一些发达国家,且航空发动机和金属材料技术尚未领先。eVTOL 的构 成包括能源、动力、飞控、航电和机体系统,其供应链能与航空及电动车产业共享,与 中国的国家产业战略相契合,避免了传统航空发动机的短板。通过采用电机和复合材料, 我国有机会在航空领域实现跨越式发展。

3.1.2. 我国 eVTOL 研发进程处于全球领先地位

我国研发制造的 eVTOL 型号数量全球占比近 50%,有望实现低空航空器的“换道 超车”。我国通用航空产业与发达国家相比仍有显著差距,在飞行员、机场、航空器数量 及年飞行时长等人员培训、基础设施建设和普及程度方面仍显不足。然而我国在研的 eVTOL 型号数量占全球近 50%,通过聚焦 eVTOL 等前沿技术,不仅有望缩小与发达国 家在通航领域的差距,更有可能在未来实现航空器“换道超车”。

我国eVTOL型号在性能指标上展现出一定的优势,领先于全球核心eVTOL厂家。 eVTOL 的性能指标,如航程、载荷、噪音水平和安全性,是衡量其技术水平和市场竞争力的关键因素,我国的一些 eVTOL 型号在航程和载荷方面表现出了一定的优势,能够 满足更多的商业和民用需求。此外美国 Joby 公司的 S4 在纽约市区完成首次试飞,计划 2025 年投入生产。欧洲航空安全局已经开始针对 eVTOL 飞机颁布新的规章,用于其初 始适航管理。

各类构型各有定位,多旋翼型适合短途小载重,复合翼和倾转旋翼型则优势在于长 途大载重任务,速度快,航程远。多旋翼型类似民用无人机,虽效率不高、航程短,但 以高安全冗余、稳定性和低基建要求等优势,可能先在旅游市场应用。复合翼型因独立 升力系统,安全性高,适合紧急救援和医疗运送。倾转机翼型速度快但安全问题待解, 若克服,将成为城市低空交通的有力竞争者。

3.1.3. eVTOL 城市空中交通有望成为主要落地应用,集中覆盖 400 公里以下出行场景

人口密集区域的点对点运输有望成为 eVTOL 作为城市空中交通工具最主要应用场 景。eVTOL 潜在应用场景丰富,未来有望在城市客运、区域客运、物流配送、紧急医疗 服务等多个领域实现商业化运营,同时服务于空中物流、旅游观光、农业、警务等行业。 作为城市空中交通的核心载运工具,能够渗透到城市中心,进行点对点的交通运输,城市客运、货运等仍将为其主要落地应用,且相比传统航空器具有成本效益。

eVTOL 作为中短途空中交通工具,主要服务于 50-400 公里的出行需求,与传统交 通方式相比,在特定距离范围内展现出速度优势。对于 20-50 公里的市内交通,eVTOL 因用时短,有望替代汽车和地铁等传统交通方式。在 100-300 公里的城际交通中,eVTOL 将与城际大巴、汽车、高铁和飞机等形成竞争关系。消费者的出行选择将基于价格、时 间、舒适性、便捷性和私密性等因素的综合考量。在 50-400 公里的范围内,尤其是 100- 300 公里,eVTOL 因其综合用时最短,有潜力成为市内和城际交通的优选。

3.1.4. 总体设计能力为 eVTOL 厂商壁垒,电池、电机和电控是核心部件

总体设计能力是 eVTOL 厂商最主要壁垒。eVTOL 作为新兴航空器,其设计面临探 索性和高风险,特别是在整机构型、电推进、飞行控制和电池系统方面缺乏成熟的参考 设计。其设计需要深入整合气动、控制、结构、动力等专业,特别是在倾转翼和推进系 统优化方面。设计能力直接影响产品性能和成本,降低购买、运行和维护成本是提升 eVTOL 主机厂竞争力的关键。 电池、电机和电控在 eVTOL 成本结构占比中约 50%,随着技术进步和规模化生 产,eVTOL 的成本有望逐渐降低,其成本优势将迅速得到凸显。从成本角度分析,三 电系统为 eVTOL 动力系统的核心,在 eVTOL 中都占据了较大比重,以 Lilium 为例, 其推进系统和能源系统共占 50%。一旦 eVTOL 迈入量产阶段,电池电机电控系统等关 键部件的成本将有较大的下降空间,从而带动整体制造成本的大幅降低,单台 eVTOL 的购置成本约在数百万元,且具有低维护成本等特点。

电池与电机也是 eVTOL 技术难点,现有电池与电机系统尚未完全满足其飞行性能 要求。目前锂离子电池的能量密度最高约 300Wh/kg,电池包能量密度约为 220Wh/kg, 电池系统需在能量密度、功率密度、安全性和循环寿命等方面提升以适应 eVTOL 的飞 行需求。电机系统作为电推进系统的核心,其效率和转矩密度直接影响能源利用率和推 进效能。目前,eVTOL 的电机系统研究仍处于初级阶段,需要技术创新以满足飞行器的 严苛性能要求。永磁同步电机因其高效率和转矩密度,在电推进系统中具有较大应用潜 力。

3.2. 无人机,驱动下游应用,低空经济主体产业

3.2.1. 无人机飞行活动作为低空经济发展的主要牵引,未来有望主导市场

无人机作为低空经济的主体产业,构成了低空经济发展的主要推动力。无人机之所 以有望成为低空经济的主体产业,主要是因为其技术成熟度较高,应用场景广泛,能够 满足农林业、电力巡检、物流配送等多个领域的具体需求,且随着无人机技术与性价比 的不断进步,相比于传统作业方式,具有成本低、效率高、安全性好等优势,在工业应 用场景的拓展推动了市场规模的增长。同时,政策支持和资本投入的增加也为无人机产 业的发展提供了良好的外部条件。这些因素共同作用,使得无人机在低空经济中占据了 重要地位,并成为推动低空经济经济增长的重要力量。 我国在全球民用无人机市场中占据了约半数的份额,本就拥有坚实的产业基础。引 用 Frost & Sullivan 预测数据,2024 年,中国在全球民用无人机市场中的份额显著,市 场规模将达到 2076 亿元,约占全球市场规模的 50%,确立了在全球的领先地位。这一 地位的取得得益于国内对无人机服务的大量需求、智慧城市建设的快速推进,以及中国 无人机产品在全球市场上的竞争优势,在该领域已经具备了稳固的产业根基。

3.2.2. 低成本为规模应用的充分条件,可靠性为持续应用的必要前提

民用无人机的广泛应用建立在经济性基础上,使用周期内的可靠性是确保持续应用 的前提。无人机规模放量的前提在于低成本,基础在于用工成本上升、且相比人工具有 安全高效等多方优势。无人机以其安全、高效、精准等优势,逐渐展现出替代人工的潜 力。无人机系统的复杂性要求其在寿命周期内必须具备高可靠性,可靠性不足将导致无 人机损失率或维修率升高,对主机厂而言,这不仅意味着在维保期内承担的维修成本增 加,进而压缩利润空间,且降低客户复购意愿。对于用户而言,低可靠性削弱了无人机 作为行业工具的成本效益,减少了其替代人工作业的吸引力。 民用无人机需求来源于替代人力,满足本就存在的需求,依赖其数据获取的核心功 能,载体特征显著。民用无人机分为消费级和工业级,前者以航拍娱乐为主,能够到达 人类难以触及的区域进行拍摄,从而实现对传统人工拍摄方式的替代;后者则通过搭载 多样化任务载荷,如相机、激光雷达等,在禁毒侦查、环境监测、电力巡检等多个领域 实现人工替代,避免传统作业模式工作成本高、风险大、效率低等问题,提高作业安全 性并降低成本。民用无人机载体特征较为突出,核心功能在于数据获取。我们认为,民 用无人机功能的实现,核心在于利用不同的任务载荷,在不同的应用场景获取原始数据。

3.2.3. 无人机技术成熟与经济效益推动应用不断深化,低空经济潜在空间迅速扩大

无人机的分类通常基于其用途进行,按用途分为军用和民用两大类。军用无人机用 于执行军事任务,具有隐蔽性,能有效降低人员伤亡和训练成本,适合高风险活动。它 们广泛应用于侦察、预警、打击、搜救等任务。民用无人机主要分为消费级和工业级。 消费级无人机主要用于航拍和娱乐,操作简便,价格多在 3000 至 10000 元之间。工业 无人机则用于商业领域,如测绘、安防、巡检、应急、农林植保等,搭载专用设备,以 提高作业效率和安全性。

民用无人机市场由消费级主导向工业级主导转型,可由供给需求两端共同解释。需 求端主要是我国人口老龄化导致的劳动力短缺,尤其在农业植保、电力巡查等高风险或 枯燥行业中,工业无人机相较于人力,能以更快捷、成本效益更高的方式完成作业。供 给端包括消费级无人机市场增长放缓,主要因为消费者对无人机新鲜感的降低和飞行注 册与区域的限制。相比之下,工业级无人机市场需求强劲、利润空间大,技术要求更高。

技术成熟与成本降低驱动下游应用场景日益完善,未来工业无人机将成为低空经济 的强大推动力。无人机在工业领域的应用受限于技术未成熟,导致其成本较为昂贵,难 以普及。随着技术的不断成熟进步,结合行业内下游需求的增长,无人机产业有望得到 显著的拉动效应,进而推动整个行业的快速发展。当前,工业无人机已在巡检、测绘、 安防、农林植保等场景中得到成熟应用,并正在向应急、水利、环保、气象、物流等新 领域拓展,为低空经济的发展注入新动能。

无人机预计将率先在低空经济领域实现商业化应用,其在测绘和植保等已有领域的 市场需求有望进一步增长,物流等新兴应用市场也有望快速兴起。引用 Frost & Sullivan 预测数据,展望 2024 年,测绘与地理信息将上升为最大应用领域,占比 29.75%,农林 植保和安防监控巡检及应急的占比将分别调整为 21.14%、13.14%、8.08%和 5.32%。其中快递物流增长最快,预计 2020-2024 年年均复合增长率超 200%。在低空经济领域的 商业化应用不仅满足了社会对高效、智能化作业的需求,还通过技术创新和产业链延伸, 有效拉动行业发展。

3.2.4. 无人机技术的发展和应用有望重塑物流系统,成为低空经济重要增量

中央再部署降低全社会物流成本,鼓励与低空经济结合。中央财经委员会第四次会 议深入研究了降低全社会物流成本的问题,会议指出,当前物流业存在“单一环节成本 低、全链条运行成本高”的矛盾,以及物流资源配置和流通循环效率低的问题。会议首 次提出鼓励物流与低空经济等新模式结合,预计将通过政策和规范性文件推动产业规范 发展,为低空物流等创新模式提供广阔应用空间,从而提升物流效率。

物流行业最后一公里运输占总成本比例达 50%,快递物流企业有足够内在驱动力 解决最后一公里痛点,我国物流行业市场空间高达百万亿,有望成为低空经济重要需求 增量。物流行业最后一公里痛点,偏远地区的送件量小,路途遥远,成本高昂,物流成 本主要在于最后一公里的配送环节。无人机直线飞行无视复杂地形,显著缩短配送距离 和时间,且无人机运营成本也较低,京东曾测算目前无人机配送成本比普通快递员持平 或略高,未来实现定型和规模化之后,配送成本将下降 40%-50%。考虑到我国物流行业 的市场容量已达百万亿规模,物流企业对低空经济融合预示着潜在的重要需求增长。

多家物流企业正积极探索无人机应用,以提高配送效率和降低成本。美团发布了第 四代小型多旋翼无人机,专注于城市低空配送,最大载重 2.5 公斤,满载最大配送距离 10 公里,3 公里半径内配送时间不超过 15 分钟。京东推出了 JDX-500“京蜓”自转旋 翼物流无人机,适用于中短距物流运输,适合交通不便的地区。顺丰则通过其子公司丰 鸟科技,开展了支线物流无人机的商业试运行,主要使用大型无人机进行长航时运输。

3.3. 空管系统,亟待深化与建设,科技成长属性突出

3.3.1. 空管系统乃飞行安全与秩序的根本,空中交通管制 ATC 是其核心 

空管系统为低空经济科技成长属性赛道的重要部分,前期基建中优先投入方向。随 着低空空域限制的逐步放开和低空飞行器的日益密集,原本相对简单的空域交通管理任 务变得日益复杂。这种变化不仅增加了对空管系统的需求,而且对其提出了更高的要求。 为了有效管理高密度、高频次、高复杂性的低空飞行活动,空管产品需求有望快速提升。 空管基础设施的建设是低空经济发展的前置基础。深圳、安徽等多地政府出台了政策支 持低空基建,招标落地加速发展进程。 空管系统是民航飞行安全与空中交通顺畅运行的中枢,其概念广泛,由“空中交通 管理系统”与“通信、导航和监控”两大关键软硬件构成。空中交通管理系统(Air Traffic Management, ATM)充当着整个空中交通管理的大脑,负责决策。通信、导航和监控 (Communication, Navigation, Surveillance, CNS)功能等基础设施充当着整个交通管理系 统的眼睛、耳朵和神经系统,负责态势感知和信息传输。两大组成部分协同工作,共同 构建全面安全的空管系统。

空管系统中的每一块组成部分都不可或缺,空中交通管制 ATC 协调和指挥所有飞 行要素,是空管系统核心。空管系统中各个组成部分都各司其职缺一不可,它们共同构 成了一个全面、安全且高效的空中交通管理系统。空管系统涉及系统繁多,ATC 为连接 这些系统的核心枢纽,ATC 的职责覆盖了从起飞到降落的整个飞行阶段,它不仅涉及到 与飞行员的沟通,还包括对空中交通的全面控制,确保空中交通的顺畅和有序,通过协调和指挥所有飞行要素,确保了空中交通的安全性和效率。

3.3.2. 现行民航空管难以满足低空复杂飞行环境,全球积极探索低空交通管理框架

我国现行空管体系主要服务于运输航空,难以适用于未来复杂的低空飞行环境,未 来低空空管系统势必得到更新与深化,成为未来重要增量方向。现有民航空管走的是辅 助飞行员驾驶的技术途径,未来低空交通呈现大流量、强耦合、高时变特点,所涉及空 域多,层次多,数量多、体积小、任务复杂多样,与传统民航截然不同。鉴于低空交通 的特殊性,现有民航空管系统无法直接适用,构建独特的低空空管系统的需求尤为迫切。

全球低空空中交通管理均处于起步阶段,实践呈现出多元化的发展态势,但自动化、 数字化趋势明显。美国开发了 UTM 框架,旨在提供非管制、面向服务的无人机空中交 通管理服务,支持民营机构提供服务。欧洲各国则采用了 U-Space 公共无人机飞行系统, 强调安全、高效地让大量无人机进入空域,并将无人机分为开放、特许与审定三类进行 管理。日本依托国家 UTM 项目,结合飞行情报管理系统和无人机服务提供商。各国对 低空飞行的探索集中在确保飞行安全与提升空域管理效率方面。

我国低空通信网络由政府主导,更适合开展基于集中管理有序飞行的低空交通管理 技术。美国的空域划分策略允许 G 类空域的自由飞行,这类空域不受空中交通管制中心 控制,飞行员自行负责其飞行安全。相比之下,我国几乎所有空域均为管制空域,低空 通信网络则主要依赖政府主导的 4G/5G 网络。这些差异意味着,尽管我国提供的飞行服 务与美国相似,但在实现过程中,结合中国的空域现状和通讯基础设施采取的措施存在 明显不同。中国更适宜发展基于集中管理、有序飞行的无人机交通管理技术,而欧美国 家则优先和重点推进碰撞检测与避免技术的发展。

3.3.3. 低空空管信息化与智能化已成趋势,但目前尚未形成一套成熟的技术路线

外围监视设备,传统方式过渡,新技术渗透,多种方式协同工作。 通信,5G 将是低空主要低成本保障性通信手段,卫星互联网凭借覆盖优势补位。 当前低空通信主要依赖无线、卫星中继和地面移动通信技术。无线通信通过数传电台或 无线局域网实现,但面临频谱资源和通信延迟挑战,且信号易受干扰;卫星中继通信利 用北斗等系统,成本较高;4G 作为地面移动通信,以其高速率、低成本和广泛覆盖,支 持实时监管和信号获取,是当前低空主要通信手段,然而其无法有效覆盖 300 米高度以 上的通信需求,易出现信号中断等问题。通过大规模天线阵列和波束赋形等新技术,可以切换更窄的波束朝向低空运行的航空器,从而优化航路沿途的通信基站天线朝向,增 强空中信号的覆盖,另外结合 5G 等通信技术的波束覆盖特点,完善现有基站的布局设 计,确保低空通信的空间连续性,并缩短多地面站之间的通信切换时间,具备高带宽、 低时延、满足更深低空纵深覆盖的 5G 将是低空主要低成本保障性通信手段。1000 米以 上空域 5G 信号覆盖有限,低空通信可能融合低轨卫星互联网,卫星互联网因其全地域 服务优势,有望在低空通信中发挥关键作用。

导航,北斗卫星导航为基,多种导航方式组合服务低空飞行定位。传统雷达导航在 低空 300 米以下空域受限于障碍物遮挡,因此基站定位、卫星导航、雷达、视觉导航和 惯导等技术的组合被考虑。全球导航卫星系统 GNSS 和增强导航系统 SBAS/GBAS 为航 空器高精度定位服务的基础,通用航空器北斗标配应用有望推进。北斗提供全天候三维 坐标、速度和时间信息。SBAS 通过差分修正加强卫导精度和完好性。GBAS 结合卫导 信号,如 RTK 技术,可达厘米级定位精度。针对复杂环境下导航定位漂移问题,可以采 用基于图像的导航系统、协作导航或信号以及地面基础设施的辅助以提高定位精度。这 些系统为航空器提供动态位置实时解算,全天时基准和授时通信服务,为低空定位支撑。

监视,基于公共航路的低空监视网建设将是技术底座,ADS-B 为目前主要监视手 段,长期或为过渡技术。低空空域监测设备已初步形成以低空监视雷达为代表的非合作 式监视和以广播式自动相关监视ADS-B设备为代表的合作目标监视两大合作设备方向。 在传统雷达不足以监视低空的背景下,非合作航空器一直是导致“黑飞”的主要原因, 无论是合作对象还是非合作对象,都应具备被监管能力。但如果对全国土范围内的低空 全域进行监管,投资将非常巨大,因此低空公共航路监视网建设非常重要。ADS-B 具备 成本低、覆盖范围广等优势,但未来占大多数的微轻小无人机难以用雷达监控,通过 ADS-B 技术,又可能会对现有民航形成干扰,并进一步加重 ADS-B 通信带宽的负荷, 即使 ADS-B 目前为主要监视手段,长期或为过渡技术。开发克服 ADS-B 限制的先进监 视系统,更高的飞行自由度将需要更复杂的 CNS 技术支撑。

信息处理系统,容量管理、流量管理、碰撞检测以及空中交通管制,需要建设数字 化自主化管理模式。 构建低空空中交通智能化管理技术体系,主要涉及航空器、空域、管制决策、运行 四方面。首先,发展智能互联航空器技术,实现航空器的自主飞行和空地协同;其次, 研究低空数字空域管理技术,构建适应低空空中交通管理的新体系;第三,利用大数据 技术,开发分布式智能协同决策技术,提升空中交通态势认知与智能决策能力;最后, 基于航迹运行,研究智能代理监督技术,实现空地协同空中交通运行控制。但空中交通 智能化管理领域在国内外均处于起步阶段,目前还没有一套成熟的技术路线。

3.4. 行业应用,多场景等待落地,下游需求牵引发展 

3.4.1. 传统应用增量稳定,新应用商业模式待探索,城外低空空域开放领先

低空经济下游应用场景广泛且多样化,传统应用增长相对稳定,新应用场景商业模 式闭环有望快速落地。低空经济的下游应用场景已经涵盖了物流配送、应急救援、农业 生产、旅游观光等多个领域,展现出市场潜力。特别是在物流和应急救援领域,由于能 够提高效率,降低成本,这些应用受到了显著推动。然而,尽管低空经济在传统应用场 景中的增长相对稳定,但新的应用场景如低空旅游、农业植保服务等,仍需进一步探索 其商业模式的闭环。政府和产业机构也在积极推进低空经济的应用落地,旨在打造可复 制、可推广的典型应用示范,从而加速形成成熟的商业运行体系。

水域、山地和城外低空空域开放较快,对应区域行业应用有望较快落地。目前低空 空域试点开放主要集中在水域、山地和城外等区域,这些地区由于地理和功能特点,开 放速度较快。与此相对,超大型城市以及具有较强政治和军工属性的城市,由于安全和 复杂的空域使用需求,低空空域的开放进程相对较慢。当前开放的空域与传统通航应用 相契合,对应应用场景或将较快落地。具体而言,合肥等城市实现了基本全域的低空开 放,深圳除了部分中心城区和民航机场周边外,大部分低空空域已经开放。而上海,低 空域的开放呈现环状分布,主要集中在郊区,市中心区域尚未开放。

3.4.2. 短期以旅游应急为主,长期货运物流与载人交通商业化落地后开始放量

载人交通,主要应用于跨海跨山等车辆难以到达的区域,城际通行难以取代高铁。 低空飞行在节省出行时间具备显著优势。然而鉴于 eVTOL 目前相较于地面交通较高的 票价,其应用场景主要集中于难以通过传统陆路交通到达的地区。以峰飞科技 eVTOL 从深圳的蛇口邮轮母港飞往珠海的九洲港码头为例,可以将原本需要 2.5 至 3 小时的陆路车程缩短至仅需 20 分钟。在城际出行方面,如从上海虹桥机场至苏州东方之门,时 的科技 eVTOL 的飞行时间仅为 18 分钟。然而,考虑到高铁的发达程度,如果采用高铁 加网约车的组合出行方式,总耗时大约为 40 分钟,且成本更低。

城内通行前期受限于基础设施与政策发展,放量较慢,长期低成本载人有望成为地 面交通重要补充,支撑城市中载人需求,并为各行业提供更多机型的作业支撑,成就万 亿级产业。在城市低空公共交通的初期阶段,由于基础设施和政策发展相对不足,导致 其市场放量相对较慢。随着降本潜力的逐渐显现与市场接受度的逐渐提高,低空飞行有 望作为地面交通的重要补充,满足城市中日益增长的载人需求。不仅为现有的城市交通 系统提供了新的解决方案,而且还能为各行业提供更多种类的作业支撑,从而催生出一 个新的万亿级产业。 货运物流,航线解锁与技术成熟带动优先发展率先放量,后期潜在空间较大,有望 长期保持高景气。低空空域与航线的解锁和无人机安全性能的提高是推动低空物流发展 的直接因素。航线解锁提供了更灵活的运输路径,规划时避开人流密集区,沿山沿河飞 行,并在航线周边设置紧急备降点;技术进步提升了物流效率和可靠性,实时追踪系统 减少了不确定性和风险,自动化仓储和分拣系统提高了处理速度和准确性,且具备动力、 电池和降落伞三重冗余保护。这些因素共同促进了物流行业的快速发展,预计未来货运 物流行业将继续维持高景气状态,为低空经济的持续增长提供支撑。

旅游观光与应急救援,或迎来补偿式发展,增量相对稳定。低空旅游观光与应急救 援行业相对落后或迎来补偿式发展,但增长空间相对较小。旅游观光以海南亚龙通航直 升机观光为例,我国空中游览市场接受度低,一是价格在千元左右,游览时长仅十分钟 左右,性价比不高;二是消费者对传统空中观光载具的安全性有所担忧。应急救援提高 了救援效率,减少了生命和财产损失,但供给不足且价格昂贵。

(本文仅供参考,不代表我们的任何投资建议。如需使用相关信息,请参阅报告原文。)

加载中...