新浪财经

中国最富的省,正在拼命制造“千亿县”

国民经略

关注

文|凯风

万亿大市、千亿大县,历来都是高能级的体现。

自从国家层面提出“推进以县域为重要载体的城镇化”,县域的重要性与日俱增。

全国共有1800多个县城,既有“富可敌市”的千亿GDP大县,也有仅有万人的人口小县。

拼经济,哪些县域在领跑?

01

千亿GDP大县,再次扩容。

日前,全国各地陆续披露最新GDP数据,千亿GDP县城俱乐部扩容到58席,比前一年新增5县。

与前一年相比,河南郑州巩义市、陕西榆林府谷县、浙江宁波宁海县、浙江嘉兴平湖市、新疆巴州库尔勒市GDP首次迈进千亿大关,巩义更成为河南首个千亿县。

与往年一样,最新10强县格局仍然保持不变:昆山、江阴、张家港、晋江、常熟、慈溪、神木、宜兴、长沙县、义乌。

这些县域,GDP总量全部突破2000亿元,第一强县昆山的经济总量更是超过5000亿元,超过乌鲁木齐、呼和浩特、兰州、海口等众多省会城市。

在地域分布上,57个千亿县主要集中在东部地区,以江苏、浙江、福建、山东为最,而中西部地区13席,东北仅有1席。

据统计,在内地27个省份中,还有12个省份千亿县挂零,包括广东、四川、云南、广西、黑龙江、吉林、山西、甘肃、青海、西藏等地,多数在西部和东北地区。

具体来看,江苏多达21县入围,浙江11席,福建6席,山东5席。可以说,全国最富的省份,正在批量制造“千亿县”。

令人意外的是,中国经济第一大省广东,再次颗粒无收。

其实,江苏历来都是“强县经济”的代表,而广东则是“强区经济”和“强镇经济”的领跑者。

广东最为发达的珠三角地区,经济强县几乎都已完成撤县设区,而粤东西北县域的综合实力不够突出。

在江苏,就连作为最强地级市的苏州,仍下辖昆山、张家港、常熟、太仓4大县级市,而广东的四大龙头——广深佛莞,都已没有县域存在。

东部地区百花齐放,中西部地区13个千亿县都分布在哪里?

整体来看,湖南3席,陕西、内蒙古都是2席,贵州、江西、安徽、湖北、河南、新疆各有1县入围。

这些县城不同于东部地区的制造大县,多数是强省会下辖的区县,或家里有矿的特色强县。

而偌大的东北地区,只有辽宁大连瓦房店一个千亿县,成了东北仅存的县域经济种子。

02

千亿县,到底强在哪里?

千亿县大致可分为三类,第一类是制造强县,产业实力强劲,足以独当一面。

这类县域,主要集中在江浙闽等沿海发达省份。

江苏苏州昆山市、江苏无锡江阴市、福建泉州晋江市、浙江宁波慈溪市、浙江金华义乌市,都属此类。

这些县城,基本都位于大城市周边,属于大都市圈、大城市群的一部分,本身不乏良好的区位优势、产业基础,又能享受大城市的溢出效应、城市群的协同发展效应。

这些县城多数都有优势产业,昆山的电子信息,晋江的纺织鞋服,长沙县的工程机械,义乌市的小商品,都不乏全国性的影响力。

作为中国最强县级市,昆山GDP总量高达5140亿元,放在全国各大城市中可排在60名左右,超过80%左右的城市。

昆山隶属于苏州,又与上海毗邻,本身就是长三角和大上海都市圈的核心成员,近水楼台先得月,发展自然如虎添翼。

目前,昆山工业总产值已突破1万亿大关,电子信息、装备制造两大支柱产业正在奔向万亿级,新显示、新能源等新兴产业剑指千亿级。

一个小小的县级市,3家千亿级特大企业、10家百亿级骨干企业、125家十亿级“专精特新”企业、1083家亿元级企业,其能量远超普通地级市。

这样的县域还有很多,苏州下辖的4个县级市(昆山、常熟、张家港、太仓),无锡下辖的2个县级市(江阴、宜兴),宁波下辖的2个县级市(余姚、慈溪),都是如此。

可以看到,这些制造强县,基本都是县级市。

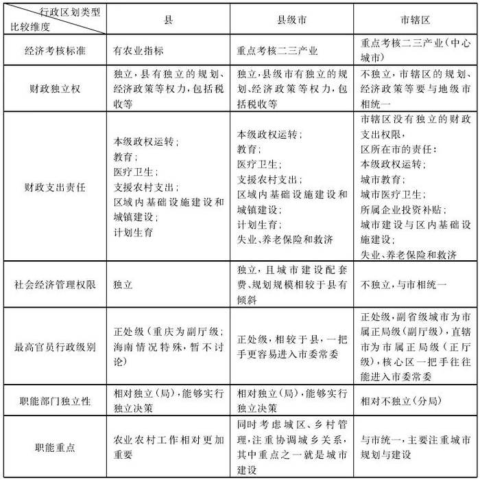
县级市与县,行政级别一样,但县侧重于农业功能,而县级市以二三产业为主,通常被视为城市的一部分。

这样的县,已超出我们对于县城的传统认知。

无论是经济体量、人口规模,还是城市建设,都相当于独当一面的城市,只是在行政体制上仍旧依附于大城市而存在。

这些地方,未来不乏撤县(市)设区的可能,与超大特大城市,彻底融为一体。

03

第二类,强省会下辖的县域,本身就是省会的一部分,只是仍维持县域的行政区划。

湖南长沙县、安徽合肥肥西县、江西南昌县、河南郑州巩义市,均属此类。

前些年,随着城镇化突飞猛进,“撤县(市)设区”成为潮流,大批县城消失,我国诞生了一批“无县城市”。

目前,北京、上海、广州、深圳、武汉、南京、天津、厦门等10多个城市,率先进入“无县”模式,只有市辖区,而无县和县级市。

然而,还有一众省会,或因为市域面积太大,或由于发展水平不一,仍旧存在部分县域。

长沙下辖6区1县2县级市,合肥下辖4区4县1县级市,郑州更是坐拥6区1县5县级市,县域规模仍旧庞大。

虽然在各地出台的十四五规划中,纷纷表示推进撤县建市设区,积极向着“无县城市”迈进。

然而,行政区划改革已经全面从紧,无论是城市合并式扩张,还是城市内部的“撤县(市)设区”都已搁浅。

2021年,国家发改委首提“慎重撤县设区”,到了2022年初,这一表述升格为“慎重从严把握撤县(市)改区,严控省会城市规模扩张”。

这还没完。在2022年中发布的《关于推进以县城为重要载体的城镇化建设的意见》中,进一步明确“严格控制撤县建市设区”。

从“慎重”到“慎重从严”再到“严格控制”,标志着撤县建市设区的空间所剩无几,一众城市错失了最好的扩容时机。

下一次政策“开闸”,恐怕还要等上很多年。

04

第三类,家中有矿,或存在特色经济产业,主要集中于中西部。

陕西榆林的神木市、贵州遵义的仁怀市、内蒙古鄂尔多斯的准格尔旗,正是其中的佼佼者。

中西部县城,论区位优势普遍不及沿海地区,制造业多数又相对薄弱,想要“出位”,只能拼家底。

家里有矿,坐收黑色经济之利,资源型城市多数由此发迹。

陕西的两个千亿县神木、府谷,内蒙古的两个千亿县准格尔旗、伊金霍洛旗,都是不折不扣的能源大市。

其中,神木、准格尔都是产煤大县,其所在的榆林、鄂尔多斯,均为我国10大产煤大市,而内蒙古、陕西则是我国TOP3产煤大省。

过去几年,借助煤炭经济的红利,榆林、鄂尔多斯一路狂飙,双双跻身全国50强城市之列,创下前所未有的记录。

当然,资源型城市,近期面临大宗商品价格波动的困扰,远期则存在资源枯竭、城市收缩的风险,转型的迫切性远比一般城市更强。

与神木、准格尔相比,贵州遵义的仁怀市则以白酒产业闻名,大名鼎鼎的贵州茅台就产自于此。

遵义是贵州省的副中心城市,GDP总量直追省会贵阳,与省会形成了“双城记”。

白酒不只是仁怀和遵义的第一大支柱产业,也是贵州省的最大支柱产业,白酒产业工业增加值占贵州全省工业的比重达到30%。

可以说,一条赤水河,改变了茅台镇、仁怀市、遵义市的命运,也重塑了贵州的产业格局。

05

有县城在突围,也有县城不进则退。

此前发布的《关于推进以县城为重要载体的城镇化建设的意见》,首次提出分类引导县城发展方向。

这份文件将县城划分为5个大类:大城市周边县城、专业功能县城、农产品主产区县城、重点生态功能区县城、人口流失县城。

根据文件,加快发展大城市周边县城,积极培育专业功能县城,引导人口流失县城转型发展。

全国1800多个县城,57个GDP突破千亿,但还有大量的县城经济总量不足200亿,乃至更低。

经济强县毕竟只是少数,而人口流失县城占了绝大比重,这些地方何去何从备受关注。

前几年,国家发改委首提“收缩型城市”的概念,要求瘦身强体,转变惯性的增量规划思维,严控增量、盘活存量,引导人口和公共资源向城区集中。

这意味着,一些人口持续流失的县城,失去了城市框架继续大扩张的可能,且不乏会被撤销合并的可能,这在凯风新书《中国城市大趋势》中有详细论述。

根据龙瀛团队的最新研究,全国共有1507个人口收缩的区县,占比超过一半,总面积为440万平方公里,覆盖了中国近46%的领土。

毕竟,当人口持续流失,不仅大规模公共建设无从谈起,连财政自给自足都会成为问题,遑论房价这样需要人口作为强支撑的房价等资产价格。

同时,人口小县开启机构编制改革,缩减铁饭碗多个行政部门被撤并精简,部分事业单位编制被缩减,有县域缩编人数超过千人。

据统计,在全国2000多个县域单位中,人口在20万以下的多达400多个,其中5万人以下的袖珍县(市)有80多个。

这些县域,未来恐怕都要进行机构改革,缩减“铁饭碗”,可谓大势所趋。

加载中...