新浪财经

太火爆!又是一分钟售罄:“买不到,根本买不到”...为何如此受热捧?专家提醒→

上观新闻

关注

今年以来

国债深受投资者欢迎

无论是储蓄国债

还是超长期特别国债的销售

频频上演“日光”“秒空”的场景

昨天

新一轮电子式储蓄国债发售

又是一分钟售罄!

据券商中国报道,10日,2024年第三期和第四期储蓄国债(电子式)在银行渠道正式开售。记者一早获悉,国债在手机银行渠道的销售十分火爆。

记者注意到,工商银行手机APP显示,2024年第三期和第四期储蓄国债(电子式)的电子银行渠道可销售额度分别在开售后2分钟、1分钟内显示为0。记者在国债开售半小时后查询其他多家银行手机APP,同样显示2024年第三期和第四期储蓄国债(电子式)已无法在该渠道购买。

据中国基金报,记者注意到,此轮国债的发售时间选择在了端午节,多家银行网点都处于休息状态,不少热衷买国债的老年人,因为不会使用APP,而无法买到。但是熟悉APP的年轻朋友也在社交平台上普遍反映“买不到”。

多家银行储蓄国债

端午节开卖

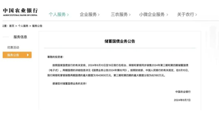
6月7日,农业银行等多家银行公告称,6月10日至19日,将售卖2024年第三期和第四期储蓄国债(电子式)。

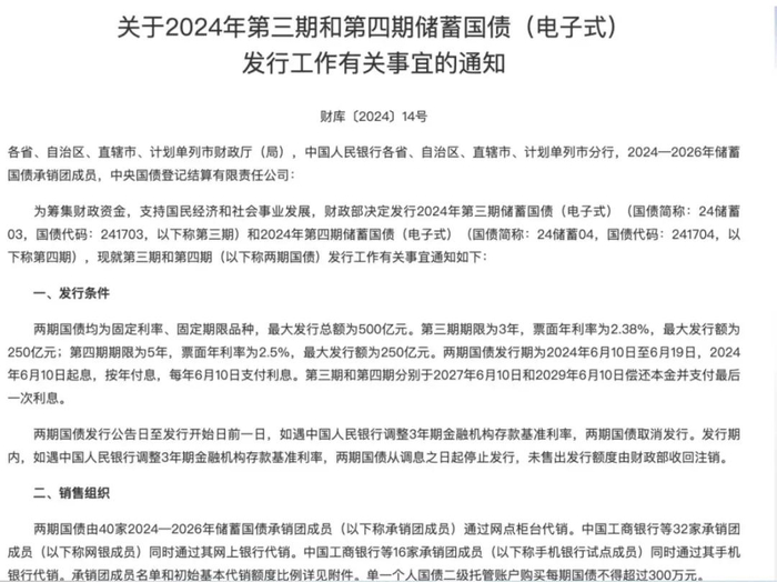
根据财政部此前公告,第三期国债和第四期国债均为固定利率、固定期限品种,最大发行额合计500亿元,两期最大发行额各250亿元。其中,第三期国债期限3年,票面年利率2.38%;第四期国债期限5年,票面年利率2.5%。

两期国债发行期为2024年6月10日至6月19日,2024年6月10日起息,按年付息,每年6月10日支付利息。第三期和第四期分别于2027年6月10日和2029年6月10日偿还本金并支付最后一次利息。

线上销售火爆

提前兑取可能损失利息

6月10日,正值端午节假期,除线下柜台外,多家银行开启线上渠道同步代销,拓宽销售渠道。财政部公告显示,两期国债由40家2024—2026年储蓄国债承销团成员(以下称承销团成员)通过网点柜台代销。工行等32家网银成员同时通过网上银行代销;农行等16家手机银行试点成员同时通过其手机银行代销。

值得注意的是,公告还提醒了储蓄式国债的兑取对于持有时间有一定要求,否则将损失一定利息。从2024年6月10日开始计算,持有两期国债不满6个月提前兑取不计付利息,满6个月不满24个月按票面利率计息并扣除180天利息,满24个月不满36个月按票面利率计息并扣除90天利息;持有第四期满36个月不满60个月按票面利率计息并扣除60天利息。

记者注意到,目前工行、中行、建行、招行等多家银行手机App均显示2024年第三期和第四期储蓄国债(电子式)已无法在该渠道购买,可销售额度为0。据了解,手机银行渠道售卖情况火爆,额度均在短时间内售罄。

国债为何如此受热捧?

专家解析

今年以来,无论是电子式储蓄国债还是凭证式储蓄国债,以及今年才发行的超长期特别国债,只要一上线就被抢购一空。

事实上,与去年相比,今年发行的同期限储蓄国债利率明显下降。以2023年第三期和第四期储蓄国债(凭证式)为例,3年期国债票面年利率2.95%,5年期国债票面年利率3.07%。而今年,同期限国债票面利率分别为2.38%、2.5%,均较去年下行57个BP。

不少投资者认为,虽然国债的票面利率明显下降,但是仍然高于同期的银行存款利率。而且未来银行的存款利率还有继续下行的可能。

光大银行宏观市场部研究员周茂华认为,储蓄国债按年付息,提前支取灵活并且分段计息,避免了普通存款提前支取面临利息损失的问题。近年来储蓄存款尤其是定期存款利率中枢下行明显,储蓄国债能较好兼顾收益和流动性需求,部分投资者以此代替储蓄存款。此外,部分居民对未来存款利率下行仍有一定预期,也提升了投资国债的热情。

中信证券首席经济学家明明在采访时表示,近来存款利率持续下降,权益市场波动较大,储蓄国债认购方式便捷,并且具有无违约风险、投资门槛低以及收益稳定可预期的优势。此外在流动性上,投资者还能通过储蓄国债质押获取短期银行贷款。

“考虑到广谱利率下行的趋势,未来高收益资产会更加有限,因此国债投资依然有较大的需求。”明明说。

国投证券首席经济学家高善文也认为,中国长期边际资本回报的下行带动了长期利率中枢的下行,基于此背景下可以预计,10年期国债利率在未来十年将继续下行,并会下跌到2%附近。

这一波没抢到的注意了

50年超长期特别国债即将发售

个人怎么买?

最新情况来了!

2024年《政府工作报告》提出,从今年开始拟连续几年发行超长期特别国债,专项用于国家重大战略实施和重点领域安全能力建设,今年先发行1万亿元。

从“日程表”看,自5月中旬持续至11月中旬,20年、30年和50年超长期特别国债将分别发行7期、12期、3期,首发日期分别为5月24日、5月17日、6月14日。

什么是超长期特别国债?已经发行了几期?个人能否购买?一起来看——

  • 什么是超长期特别国债?

“超长期”指的是期限。在债券市场上,一般认为发行期限在10年以上的利率债为“超长期债券”。与普通国债相比,超长期债券能够缓解中短期偿债压力,以时间换空间。

“特别”指的是资金用途。超长期特别国债是为特定目标发行的、具有明确用途的国债,资金需要专款专用。根据今年的政府工作报告,这次所提到的超长期特别国债是为了系统解决强国建设、民族复兴进程中一些重大项目建设的资金问题,专项用于国家重大战略实施和重点领域安全能力建设。

“国债”是国家为筹集财政资金而发行的一种政府债券,具有最高的信用度,被公认为是最安全的投资工具,因而受到居民欢迎。

  • 什么时候发行?已经发了几期?

发行安排已公布:今年先发行1万亿元,期限分别为20年、30年、50年。30年期超长期特别国债已于5月17日首发,6月7日续发;20年期超长期特别国债已于5月24日首发;50年期超长期特别国债将于6月14日首发。

  • 票面利率有多少?

20年:

5月24日,首发的20年期超长期特别国债,是固定利率附息债,发行总额为400亿元,票面利率通过承销团竞争性招标后确定为2.49%。

30年:

5月17日,2024年超长期特别国债(一期)已完成招标工作。本期国债计划发行400亿元,实际发行面值金额400亿元。本期国债期限30年,经招标确定的票面利率为2.57%。

6月7日上午,财政部第一次续发行2024年30年期超长期特别国债,总额450亿元。续发行国债票面利率与之前发行的同期国债相同,为2.57%。

50年:

本期国债竞争性招标面值总额350亿元,票面利率将通过6月14日竞争性招标确定。

  • 个人怎么买?

在发行方式上,今年的超长期特别国债均采用市场化方式,全部面向记账式国债承销团成员公开招标发行。个人投资者不能通过发行系统直接参与招标购买,但可以在交易所市场或商业银行柜台市场开通账户购买和交易。

提示:老百姓日常购买较多的主要是储蓄式国债,这类国债具有较为稳定的收益特性,比较适合寻求稳定、长期回报的个人投资者。而超长期特别国债属于记账式国债,这类国债可以上市交易,流通性较高,交易价格会根据市场情况波动。

温馨提示

考虑到超长期特别国债期限较长、收益率波动等因素,建议投资者最好具备一定的投资经验和市场分析能力。

声明:文章内容和数据仅供参考,不构成投资建议。投资者据此操作,风险自担。

本文综合自:中国政府网、央视财经、每日经济新闻、中国经济报、券商中国等

微信编辑:佳思敏

加载中...