新浪财经

【中航证券军工】行业周报 | 主题搭台,权重唱戏

市场资讯 2024.06.11 15:57

 张超 方晓明 

近一周行情

国防军工(申万)指数(-1.71%),行业(申万)排名(7/31);

上证综指(-1.15%),深证成指(-1.16%),创业板指(-1.33%);

涨幅前五: 宗申动力(+15.85%)、中兵红箭(+12.99%)、ST特信(+12.78%)、航天电器(+8.00%)、*ST导航(+6.28%);跌幅前五:陕西华达(-23.39%)、观想科技(-22.05%)、佳缘科技(-19.24%)、天银机电(-19.15%)、上海沪工(-12.98%)。

6月2日,民机试飞中心在陕西蒲城正式揭牌,中国航空工业集团举行揭牌仪式。

6月4日,抚顺特钢新建的国内首台2200吨精锻机热负荷试车正式进入试生产阶段。

6月4日,烽火电子公告,公司拟发行股份及支付现金购买陕西长岭电气有限责任公司、陕西金创和信投资有限公司和陕西电子信息集团有限公司合计持有的陕西长岭电子科技有限责任公司98.3950%的股权,同时,公司拟向不超过35名符合条件的特定对象发行股份募集配套资金。

6月5日,知名无人机企业深圳市大疆创新科技有限公司宣布在珠穆朗玛峰尼泊尔一侧完成了首次民用无人机高海拔运输测试。这也是全球首次民用运载无人机在海拔5300米至6000米航线上的往返运输测试,创造了民用无人机最高海拔运输纪录。

6月6日,中国民用航空局局长宋志勇在京会见汉莎集团董事局成员哈里·霍迈斯特,双方就加强航空运输合作交换意见。

6月6日,我国在酒泉卫星发射中心使用谷神星一号商业运载火箭,成功将TEE-01B星发射升空,卫星顺利进入预定轨道,发射任务获得圆满成功。这次任务还搭载发射了纳星三号A星、B星。这次任务是谷神星一号商业运载火箭的第14次飞行。

6月6日,天兵科技宣布完成超15亿元C+轮新增融资。本轮资金将主要用于天龙三号大型液体运载火箭的首飞与批量化生产,天龙三号可回收状态产品研制,以及天龙二号中型液体火箭的批量化生产。

6月6日,光威复材公告,公司内蒙古光威项目一期年产4000吨碳纤维生产线已完成全部设备安装调试及试产工作,具备正常生产经营所需条件,已正式投入运营。内蒙古光威碳纤维产业化项目计划总投资21亿元,实现年产高性能碳纤维10000吨,其中,项目一期建设年产4000吨高性能碳纤维产能,主要生产高性能和低成本兼具、满足民用工业领域的碳纤维产品。

6月6日, *ST富吉公告,公司股票将于6月7日停牌一天,自6月11日起复牌并撤销退市风险警示,A股简称变更为“富吉瑞”。

6月6日,由圆通航空ARJ21客改货飞机执飞的YG9097次航班,满载货物从新疆伊宁机场飞往乌兹别克斯坦塔什干国际机场,这是ARJ21客改货运飞机首次商业飞行,标志着ARJ21客改货飞机正式投入民航货运市场,ARJ21飞机系列化发展迈出新步伐。

6月6日,国内首个液体通用型发射工位--海南商业航天发射场二号发射工正式竣工。随着一、二号发射工位的相继顺利竣工,海南商业航天发射场将按照年度发射计划,转入CZ-8A和CZ-12首发箭进场开始全系统合练阶段。

核心观点

本周,国防军工(申万)指数(-1.71%),行业(申万)排名(7/31)。商业航天板块个股经历上周普涨后本周出现回调,行业回归理性。同时,本周大市值核心军工企业逆势上涨,中兵红箭(+12.99%)、航天电器(+8.00%)、中航西飞(+5.46%)、中航光电(+4.79%)等涨幅居前。

近期行情主要受如下几个方面因素的影响:

1、 大市值活跃

2024年以来,军工行业经历了两次上涨,第一次为2024年2月初伴随A股大盘反弹的短期高幅度上涨,行情经历初期普涨、回归理性、再次确认、重启上涨后逐步回归。这一阶段以低空经济为代表的中小盘军工股提供了主要驱动,市场的热情甚至扩散至主题“边缘”个股。这一阶段主机厂等权重个股相对落后不少,说明当时市场对于军工行业需求变化尚需逐步确认

而第二次为4月中旬至今的行业上涨,与前次不同,主机厂、白马股、军工核心上市公司成为了本次行情回升的支柱。近8周中航光电(+19.80%)、中航沈飞(+19.56%)、航发动力(+18.04%)等大市值军工核心企业上涨幅度接近20%,大幅超过了行业整体(+5.39%),且军工行业大市值个股的成交量也呈现放量增长态势。以2024年2季度以来总市值始终超过500亿元的8家上市公司来看,2024年2季度以来该8家上市公司的周成交量占全部军工上市公司成交量的比例由2024年4月5日的8.60%提升至本周的10.47%,比例出现一定提升。

故而我们可以看到,本周:

中航西飞、中航光电、中船防务、中航沈飞、中国船舶、中航重机、中无人机等为代表的行业权重股迎来逆势上涨,且大权重个股成交额占比有所提升。

2、 央企加强市值管理,提振市场信心

2024年,国务院国资委提出提高央企控股上市公司质量,新“国九条”提出推动上市公司提升投资价值、加强市值管理等要求。5月底至今,航天科技集团、中国船舶集团、中国核工业集团纷纷开展了集体业绩交流会,体现了军工央企对于市值管理重视程度在逐步提升。

军工上市公司的市值管理,实质上可以视为一种价值管理的延伸。核心内涵是军工上市公司在价值创造、价值实现以及价值经营过程中,借由各类市值管理手段,既要实现公司内在价值的提升,另一方面,引导并维持上市公司市值与内在价值的动态平衡,最终在不脱离公司内在价值下,实现上市公司市值的最大化并稳定持续提升。随着军工央企对上市公司市值管理的重视程度不断提升,分红、回购、积极战略股东引入、并购、股权激励、员工持股等举措将不断推出,有望持续推动相关央企上市公司高质量发展,提升企业价值与市值

由于民参军企业没有类似国资委这样的机构代表国家履行出资人职责,所以民参军上市公司的市值管理工作并不显性化和系统化,但民参军上市公司同样重视市值管理工作,我们可以看到多家上市公司也披露市值管理相关计划。在注册制的“稀释效应”之下,在当前监管政策之下,整体规模小、市值小的民参军上市公司也必须重视市值管理相关工作。

从行业整体看,我们维持此前的判断即

①    2024年后军工行业重新进入上行通道,直到实现2027年建军百年目标;

②    当前行业整体已看不到更多的利空或者潜在利空;

③    从节奏上看下半年好于上半年,业绩有望逐季度环比提升。

在中短期,我们认为可关注如下两个方面

1、  以商业航天、低空经济等新质生产力为代表的赛道,有望成为军工行业基本面的新增长点,并随着政策催化、事件催化持续带来结构性的上涨机会。

2、  以军工央企下属上市公司为代表的权重股,在市值管理、提质增效等方面的进展,且议价能力较强,有望在板块修复行情中优先受益。

详细分析请见本周周报正文及《飞雪迎春到——军工行业十问十答&2024年投资策略》。

  • 军工行业依然处于景气大周期,当前是大周期中的小周期;

  • 2024年军工行业需求回暖、业绩复苏,随之而来,当前或将成为阶段性低点,“十四五”军工行业的走势将呈现前高中低后高的“V字型”;

  • 关注无人装备、卫星互联网、电子对抗等新质新域的投资机会;

  • 关注民机、低空经济、军贸、信息安全、商业航天等军民结合领域的“大军工”投资机会;

  • 关注军工行业并购潮下的投资机会。

军机等航空装备产业链

战斗机、运输机、直升机、无人机、发动机产业链相关标的,航发动力(发动机)、应流股份(叶片)、航天电子、航天彩虹(无人机)、中复神鹰等。

航天装备(弹、星、链等)产业链

航天电器(连接器)、天奥电子(时频器件)、北方导航(导航控制和弹药信息化)、成都华微(模拟芯片)、航天智装(星载IC)、国博电子(星载TR)、中国卫通(高轨卫星互联网)、海格通信(通信终端)、航天环宇(地面基础设施)、振芯科技、海格通信(北斗芯片及应用)、中科星图(卫星遥感应用)。

船舶产业链

中国船舶、中国重工、中国动力、中国海防、湘电股份。

信息化+国产替代

成都华微、振华风光(特种芯片);新雷能(军工电源);国博电子(TR组件);智明达(嵌入式计算机);七一二、上海瀚讯(通信)。

军工材料

光威复材、中简科技、中复神鹰(碳纤维复合材料);航材股份、钢研高纳、图南股份(高温合金);西部超导、宝钛股份(钛合金);铂力特(增材制造);华秦科技(隐身材料);北摩高科(刹车材料及系统)。

一、商业航天产业化进程加快,市场热度再次提升

商业航天的发展不仅为国家战略服务、抢占太空稀缺资源,同时需要实现商业成功。商业航天发展至今,从基础设施、企业主体构成、商业应用等取得了一系列进展,基本完成了从“0-1”的验证,商业航天逻辑逐步形成闭环,产品具备一定的交付能力。商业航天进入到“1-10”的产业化阶段,行业成长速度加快,在此阶段,降低产品成本、拓展应用场景成为企业硬实力的核心体现。

航天发射是以运载火箭为核心载体的航天活动。液体火箭的发动机由于可通过技术手段实现回收复用,可大大降低火箭发射的成本,更适合中长期下的商业化发射。

2023年我国航天发射次数达到67次,再创历史新高。其中,民营火箭企业累计发射12枚运载火箭,超越历年总和,开创多项纪录。随着卫星发射需求的空前增加,我国民营火箭企业集体转攻“液体+可复用”火箭,“液体+可复用”火箭或将成为下一阶段我国航天发射的市场焦点。根据各企业披露的发射计划,我国首枚成功实现可复用的火箭有望出现在2024-2025年

2024-2026年我国航天发射年均市场空间有望突破260亿元。建议关注已实现规模化发射或在研阶段具备先发优势的火箭总装企业、参与火箭核心环节配套或在火箭制造领域拥有新兴技术应用的企业、以及火箭发射测运控领域中具有技术或渠道优势、或具有相对完善的地面基础设施的企业。

1、我国航天发射现状:民营企业火箭密集发射下,可复用液体火箭有望成为下一阶段的市场焦点

近10年全球及我国的航天发射次数整体保持上升趋势。2023年,全球发射次数合计为223次,其中,我国航天发射次数达到67次,发射次数再创历史新高,占比达到30%。

我国航天发射参与主体类型丰富,主要分为体制内的大型科研生产联合体、混改企业以及民营企业等三类。具体情况如下表所示。

随着商业航天的发展,我国运载火箭型号日益丰富。自上世纪70年代我国研制的第一型运载火箭长征一号成功发射以来,长征系列运载火箭一直是我国运载火箭的主力型号。长征系列现役的常规运载火箭代表型号有长二丙、长二丁、长四丙等,太阳同步轨道的运载能力为1-3吨级。新一代运载火箭中,长征十一号火箭是固体小火箭,主打快速补网;长征六号是液体小型运载火箭,太阳同步轨道能力为1吨级;长征七号火箭是中型火箭,主要负责货运飞船任务,近地轨道运载能力14吨;长征五号火箭是大型火箭,主打高轨和深空探测任务;长征五号B运载火箭主要负责低轨空间站建设,近地轨道运载能力25吨级;长征八号火箭可以填补太阳同步轨道3-5吨级的运力缺口,可以完成低、中、高轨道甚至深空探测等多种任务。此外,随着商业航天的发展,捷龙系列、快舟系列、谷神星一号、朱雀二号等一大批不同类型的运载火箭陆续升空。近年来我国主要型号运载火箭情况如下图所示。

海南商业航天发射中心一号工位竣工,航天发射再添新工位2023年12月29日,我国首个开工建设的商业航天发射场——海南国际商业航天发射中心一号发射工位正式竣工。该发射工位是由航天科技集团一院抓总研制的新一代中型火箭长征八号的专用工位,有望于2024年实现常态化发射。此前我国已建成四大航天发射场,包括酒泉发射场、太原发射场、西昌发射场以及文昌发射场。此外,海上发射也成为解决地面发射工位不足的有效途径。2023年,我国先后在山东、广东等海域开展航天发射活动。随着海南商业航天发射场的建成,我国航天发射场将形成沿海内陆相结合、高低纬度相结合、各种射向范围相结合的格局。

2023年,我国民营火箭企业累计发射12枚运载火箭(失利1次),超过过去五年总和,并创造多项纪录。其中,星河动力的谷神星一号发射7次(失利1次),蓝箭航天的朱雀二号发射2次,星际荣耀的双曲线一号发射2次,天兵科技的天龙二号发射1次。我国民营企业的火箭无论是发射次数还是成功率均显著提升。2023年我国民营火箭企业主要成绩如下:

① 2023年4月2日,天兵科技的天龙二号液氧/煤油火箭成功发射,成为国内首枚成功入轨的民商液体火箭;

② 2023年7月12日,蓝箭航天的朱雀二号遥二液氧/甲烷火箭复飞成功,成为全球首枚成功入轨的液氧/甲烷火箭,12月9日,朱雀二号遥三液氧/甲烷火箭携带三颗卫星再次成功入轨,开启商业化发射;

③ 2023年,星河动力的谷神星一号固体火箭实现“九连胜”,并在一次失利后,复飞成功,累计成功发射10次。

我国民营企业对航天发射的尝试肇始于2018年,具体发展历程如下图所示。

随着卫星发射需求空前增加,我国民营火箭企业集体转攻“液体+可复用”火箭,首枚实现可复用的液体火箭有望出现在2024-2025年。2015年以来,以星河动力、星际荣耀为代表的民营火箭企业几乎都将“先固后液、以固养液”作为自身的技术路线和发展战略。随着我国卫星互联网进入实质性的建设阶段,叠加上海“G60星链”、航天科工集团的超低轨通遥一体星座等计划的相继提出,我国卫星发射需求空前增加,传统的固体火箭难以满足“一箭多星”的发射需求。全球来看,SpaceX公司已经凭借一子级可复用技术,成功实现了低成本、大运力、航班化的航天发射能力,为全球航天发射市场树立了标杆。在此背景下,我国民营火箭企业纷纷转攻“液体+可复用”火箭。根据我国主要航天发射主体单位已披露的可复用运载火箭型号的研制进展及发射计划,我国首枚成功实现可复用的火箭有望出现在2024-2025年。

2024年2月26日,中国航天科技集团有限公司发布《中国航天科技活动蓝皮书(2023年)》(以下简称《蓝皮书》)。《蓝皮书》指出,2024年中国航天全年预计实施100次左右发射任务,有望创造新的纪录,我国首个商业航天发射场将迎来首次发射任务,多个卫星星座将加速组网建设。

2、未来市场规模:我国航天发射年均市场规模有望达到260亿元

卫星按照应用领域可以分为通信卫星、导航卫星、遥感卫星、科学实验卫星以及技术验证卫星等。卫星发射时实现“一箭多星”所需的火箭数量既受卫星自身的种类、所处轨道、质量等多因素影响,同时也受不同火箭可以携带的运载能力影响。为较合理地测算我国2024-2026年火箭发射次数的需求,考虑未来部署计划,将实用价值较大的通信卫星、导航卫星、遥感卫星,按照重量将其划分为大卫星与小卫星(包含微小卫星)两类进行统计,同时参考往年科学实验卫星与技术验证卫星的数量与质量,将科学实验卫星以及技术验证卫星等商业价值不大的卫星按照通信与遥感小卫星发射数量的30%进行测算(计入通信与遥感小卫星数量测算中),具体结果如下表所示。

2024-2026年我国航天发射年均市场空间有望突破260亿元。根据国内主流运载火箭整箭报价情况,按照固体火箭均值0.40亿元/枚,液体火箭均值2.00亿元/枚的价格,假设小卫星采用固体运载火箭进行发射的比例为50%,测算得到,2024-2026年的航天发射市场空间合计为788.40亿元,年均262.80亿元。其中,液体火箭发射年均市场空间或将显著高于固体火箭。根据测算结果,2024-2026年固体运载火箭发射市场年均市场规模约为35亿元,而液体运载火箭年均市场规模约为228亿元。

我国航天发射产业链如下图所示。

针对我国航天发射市场,我们建议围绕航天发射产业链的高价值量环节寻找投资机会,具体的投资建议如下:

1、建议关注已实现规模化发射或在研阶段具备先发优势的火箭总装企业。

民营商业航天发射领域,星河动力依靠成熟的固体火箭技术,借助固体火箭低成本、快速响应的特点,通过连续成功发射已实现成熟的商业化发射服务;天兵科技和蓝箭航天则通过前期积累的液体火箭研发经验,凭借单体价值量更高的液体火箭,在商业航天市场已初具一定的市场竞争力。

2、建议关注参与火箭核心环节配套或在火箭制造领域拥有新兴技术应用的企业。

根据美国ULA公司旗下最具竞争力的运载火箭——宇宙神5系列运载火箭的成本构成(如下图所示),火箭发动机成本占比达到36%,其次为箭体结构及电气系统(此处的电气系统为广义的电气系统,包含了运载火箭控制、飞行测量安全系统中的遥测系统、附加系统中的狭义电气系统等),占比分别为28%及21%。可以发现,以上三大部组件合计占比达到火箭硬件总成本的75%,是运载火箭硬件成本的主要构成。同时,推进剂贮箱是液体运载火箭的核心部件之一,占据箭体结构体积的80%和重量的60%以上,是火箭必需的消耗品,其成本约占整箭成本的25%左右。火箭贮箱是一个工艺过程复杂、技术和工程门槛高、技术和人才稀缺的领域,值得重点关注。此外,3D打印等新兴技术在火箭制造端也已开始应用,主要用于火箭发动机的管路类和涡轮泵类零件生产。航空航天零部件的生产周期长、成本高,制造难度大,而金属3D打印技术在降低成本和加工周期、提高零件性能等方面颇具优势。综上所示,针对产业上游的配套厂商,建议关注参与火箭核心环节配套或在火箭制造领域拥有新兴技术应用的企业。

3、建议关注火箭发射测运控领域中具有技术或渠道优势、或具有相对完善的地面基础设施的企业。

火箭测控市场与火箭发射相伴相生,伴随着我国运载火箭发射次数稳步提升,火箭测控市场规模有望不断增长,确定性较强,且一般火箭测控服务企业同样布局卫星测运控领域,将有望受益于商业航天发射与商业卫星测运控双重市场扩容的积极影响。建议关注火箭测控领域具有技术、渠道优势、或具有相对完善的地面基础设施的企业。

二、军工央企上市公司加强市值管理

2024年1月24日,国务院国资委召开中央企业、地方国资委考核分配工作会议。会议强调,2024年,各中央企业要更加突出精准有效,推动“一企一策”考核全面实施,全面推开上市公司市值管理考核,凸显出我国对于央国企市值管理的重视程度正在与日俱增。

市值管理概念,是我国在2005年股权分置改革后提出的,主要目的是鼓励上市公司通过制定正确发展战略、完善公司治理、改进经营管理、培育核心竞争力,切实创造公司价值,以及通过资本运作工具实现公司市值与内在价值的动态均衡。

具体到军工行业,在“十四五”以来军工行业正处于高速发展的大周期背景下,在军工上市公司充分利用资本市场“活水”加速发展,内在价值不断增长的同时,上市公司的市值却时常与内在价值的变化趋势出现偏离,部分军工上市公司正在资本市场上处于亚健康发展模式。

这种亚健康的外在表征包括上市公司估值波动幅度大、市值分布两极分化加剧、流动性呈现较大波动及两极分化等,这些均属于上市公司市值管理解决的问题范畴。

军工上市公司的市值管理,实质上可以视为一种价值管理的延伸。核心内涵是军工上市公司在价值创造、价值实现以及价值经营过程中,借由各类市值管理手段,既要实现公司内在价值的提升,另一方面,引导并维持上市公司市值与内在价值的动态平衡,最终在不脱离公司内在价值下,实现上市公司市值的最大化并稳定持续提升。

在我国,根据军工上市公司的实控人属性,可以分为央国企所属军工上市公司、以及民参军上市公司两大类。这两类军工上市公司出于实控人在管理体制上的区别,其市值管理现状及存在的问题分析也有所区别,应当分开进行讨论分析。

在市值管理手段上,军工央国企可以通过增加信息披露、做好投资者关系管理等方式提高公司可研性,同时可以通过ETF等手段增加流动性,通过多种价值经营工具提升企业市值,提高影响力,同时重视对上市公司声誉的管理来实现对市值的稳健管理;民参军企业可以通过合理制定发展战略、优化公司治理等方式降低经营管理风险,同时通过多种价值经营工具促进企业市值与内在价值的统一,提振市场对公司的信任度。

(一)为什么军工上市公司更需要做好市值管理?

1、“十四五”时期军工企业为什么需要重视市值管理?

在2005年我国的市值管理概念被提出后,伴随我国A股上市公司市值管理理论研究的兴起,以及监管层的重视,2014年,上市公司市值管理首次被官方写入资本市场顶层设计文件(国务院正式发布《关于进一步促进资本市场健康发展的若干意见》)。在监管部门的明确倡导与积极鼓励下,市值管理实践迎来了兴起之年,国有控股上市公司开始深入进行市值管理实践探索,促进市值管理规范发展。此后,上市公司市值管理阳光化操作、规范化信息披露的典型案例开始逐渐增加,2024年1月国务院国资委指出,将全面推开上市公司市值管理考核,国有控股上市公司对经营管理及考核评价发生根本性转变,由只重内在价值转向更加重视内在价值与公司市值之间的动态平衡关系问题。

而当前时点,相对于其他行业,军工上市公司开展市值管理具有更强的急迫性和必要性。

作为我国科技发展的引领者之一,军工行业是我国技术含量最高的前沿行业之一,且与国家安全建设密不可分,下游需求旺盛高度确定。在“十四五”乃至未来,不仅兼具高成长性以及抗周期特性,更是在当前经济下行背景下,相对其他行业具备持续高景气发展的比较优势。尽管军工行业发展的主要物质来源依旧是国家财政投入,但伴随着近年来军工行业的高景气发展,无论是军工一级发行市场还是二级再融资市场活跃度都在不断提升,科创板的推出以及注册制改革促使越来越多军工企业通过IPO上市募资,军工企业通过IPO或资产重组等方式实现上市募资,为军工行业快速发展提供了物质保障,资本市场已然逐渐成为军工企业发展的新“活水”

然而,在军工上市公司充分利用资本市场“活水”加速发展,内在价值不断增长的同时,上市公司的市值却时常与内在价值的变化趋势出现偏离,部分军工上市公司正在资本市场上处于亚健康发展模式。

究其原因,资本市场中,军工行业与其他行业相比,具有保密要求高、可追踪指标相对较少、处于相对不透明状态的特点,导致行业的可研性相对较差,因此部分市场投资者对军工产业的投资会更趋于主题性投资,这就进而导致了军工上市公司整体存在估值波动振幅大、市值分布不均衡、流动性波动较大且两极分化特征明显等问题。

(1) 军工板块估值振幅远高于其他行业

上市公司的市值等于归母净利润与市盈率(PE)的乘积,因此市值的变化将很大程度上受到PE的波动影响,经统计,自2014年以来,国防军工(申万)指数的估值振幅为申万分类31个行业之首,且当前处于历史最低分位附近。

(2) 军工上市公司市值规模两极分化现象明显

从近年来军工行业上市公司的市值分布来看,小于100亿元市值的公司数量占比常年位于60%左右。截至2023年12月31日,90%以上的军工上市公司市值处于300亿元以下,60%以上的上市公司市值小于100亿元。

另一方面,从近年来军工上市公司市值排名前10%的上市公司的市值头部占比来看,头部军工行业上市公司的市值集中度处于稳定态势,在40%上下浮动,军工行业上市公司中市值小于300亿元的占比仍处于高位,军工行业上市公司的市值整体呈现出两极分化态势,且该趋势未有明显改善迹象。

(3) 军工上市公司流动性呈现较大波动且两极分化

成交额是反映上市公司流动性的重要体现,军工行业年成交额相对于全A市场整体在2019年至2020年间有所增长(上一轮军改影响消退),一度超过5%,但在2021年后整体出现下滑,2023年军工上市公司成交额占全A市场的比例再次超过5%,达到5.32%。

在流动性集中度方面,从军工上市公司年成交额排名前10%的上市公司成交额合计占比来看,近年来头部军工行业上市公司的集中度显著,在经历了2018-2020年的下滑后,2020年以来持续提升,已经由2020年的35%上升至41%,体现出近年来军工行业上市公司的流动性头部聚集效应明显,大量军工上市公司流动性仍偏弱。

综上,无论是从估值波动、市值分布以及流动性等影响内在价值与市值动态平衡的几个维度看,军工行业的上市公司都应积极探索并重视市值管理。

2、军工上市公司开展市值管理亟需解决的问题

对于军工央国企所属军工上市公司以及民参军上市公司的市值管理,存在一个核心问题,即军工行业上市公司的内在价值与市场价值时常出现背离。具体原因包括了资本市场对军工更趋于主题投资,另外军工央国企上市公司和民参军上市公司各自还存在一些特定问题。

(1)军工央国企上市公司市值管理需要解决的问题

从资本市场对军工上市公司的投资情况,以及军工央国企所属军工上市公司当前市值管理的几个核心指标,市值分布以及流动性来看,具体问题包括:

资本市场对军工更趋于主题投资。这个问题属于军工央国企以及民参军企业的共性问题,因为区别于传统民用行业,军工行业部分上市公司所处军工细分领域技术含量较高,研究门槛较高,需要对各军工细分领域具有深入了解认识基础,且军工上市公司往往出于保密要求,披露的信息及数据较少,企业与投资人双向沟通不够深入,直接导致军工上市公司可研性相对较低,难以做好市值管理工作,进而导致军工上市公司趋于主题概念投资,市场价值容易偏离内在价值,波动性大。

多数军工上市公司市值相对其他行业偏低,影响力弱。市值绝对值来看,截至2023年12月31日,十大军工央企所属军工上市公司合计56家,分布在九家军工央企。其中航空工业集团所属军工上市公司数量最大,合计市值最高,军工央企所属军工上市公司中市值最大的为中国船舶,市值1317亿元,最小的为富士达,市值37亿元。可以发现,当前,军工央企所属军工上市公司总市值为1.53万亿元。而超过千亿市值的上市公司仅两家,且各军工央企所属军工上市公司市值均值全部低于500亿元。

截至2023年12月31日,地方国企控股军工上市公司合计30家,分布在13个省市中。其中陕西省国企控股军工上市公司数量最大,合计市值最高,市值最大的为西部超导,市值346亿元,最小的为民士达,市值28亿元。当前,各地方国企控股军工上市公司总市值为3329亿元,约为军工央企所属军工上市公司总市值的21%,地方国企控股军工上市公司市值均仅为111亿元。

多个军工上市公司流动性差,一股独大现象突出。截至2023年12月31日,军工央企对其所属军工上市公司的平均持股比例为49.79%,其中,航天科技集团对其所属军工上市公司平均持股比例最大,为85.03%。其他地方国企控股上市公司平均持股比例为28.83%,其中,天津市国企对其控股军工上市公司平均持股比例最大,为47.95%。

从军工央企对其所属军工上市公司持股比例分布来看,接近半数的军工上市公司的实控人控股比例超过50%(即绝对控股),并远高于第二大股东,一股独大现象明显。而其他地方国企对所属军工上市公司持股比例大部分均小于50%,对公司的控股比例相对军工央企更低。

部分上市公司对外交流频率较低。部分军工央企所属军工上市公司在与资本市场投资者交流过程中,存在基于保密及合规等理由对信息沟通实行“一刀切”,在合法合规条件下仍规避对外交流。从2021年至2023年军工上市公司接待机构投资者次数对比来看,军工央企所属军工上市公司平均接待调研次数为8.8次/家,而民参军企业为15.4次/家。信息交流不畅直接导致军工上市公司实时的内在价值变化较难,甚至完全无法传达给资本市场,导致资本市场对上市公司的市场价值评测一定程度偏离企业的实际内在价值。

(2)民参军上市公司开展市值管理面临的特定问题

从民参军上市公司当前市值管理的几个核心指标,如市值分布及流动性来看,还存在以下问题:

数量快速增长,市值规模参差不齐,整体影响力偏弱。截至2023年12月31日,民参军上市公司数量已经达到138家,接近军工央国企所属军工上市公司的1.5倍,但民参军上市公司的市值整体较小,市值最小为通易航天(15亿元),平均市值84亿元,约为军工央国企所属军公司上市公司的40%,表明当前民参军上市公司市值发展整体影响力偏弱。

经营管理中风险因素多,市场价值难以提升。相较于军工央国企所属军工上市公司,民参军上市公司在企业的内在价值提升过程中存在更多的风险因素,具体主要体现在经营管理方面:产品、业务、客户单一,抗风险能力低;盲目多元化,欲速则不达;重资产投入,引发经营困境;过度依赖渠道资源,对收购的资产控不住,管不了;加杠杆体外滥投,讲“故事”反成“事故”,二代接班、新老交替,存在潜在风险等等。

以上企业经营过程中的风险,会直接造成民参军上市公司的内在价值增长出现不确定性,而资本市场对上市公司市值的合理性也会存疑,最终导致民参军上市公司的市值波动性加剧,市值管理目标难以实现。

资本市场对民营上市公司市值管理信任度较低。近年来,民营企业在市值管理的合规性上往往存在更多缺陷。特别是在我国上市公司市值管理大潮涌动及趋势进一步明确的同时,存在市场操纵等不良现象,对资本市场健康良好的发展秩序起到负向扰动效应。

(二)军工行业上市公司市值现状

2024年初军工行业超跌,年初至2月5日,国防军工(申万)指数下跌27.4%,跌幅3/31。虽然自2月6日低点至今,国防军工(申万)指数上涨26.68%,反弹幅度不低,但军工上市公司市值的分散度进一步加大。2024年初A股军工行业市值前十大上市公司合计总市值7808.33亿元,6月7日前十大上市公司合计总市值8164.44亿元,同比增长4.56%。而市值后十大上市公司合计总市值在年初与6月7日分别为213.03亿元与138.71亿元,同比减少34.88%。这一现象在数量上反应为市值小于50亿元的军工上市公司增长较为明显,由年初的65家增长到100家,同比增长53.85%。

(三)军工企业怎样做出更好的市值管理?

市值管理的三个阶段是一个有机统一体,是进行产融结合,贯通产品市场和资本市场重要的工具和方法。首先通过商业模式创新、优化公司治理结构等价值创造手段使得企业内在价值最大化;然后通过投资者关系管理、媒体关系管理等价值实现方法将内在价值进行清晰地描述并传递给资本市场;当内在价值被资本市场低估或高估时,通过并购重组、再融资、大宗增减持和套期保值等价值经营工具使得市场价值与内在价值相匹配。

从估值理论出发,企业市值=税后净利润×市盈率,市值管理其实是资本市场对公司内在价值认可程度的“溢价管理”,因此我们从军工企业内在价值的稳定提升(EPS)和企业估值倍数稳定并合理(PE)两个角度来进行良好的市值管理。

1、炼好内功,稳步提升内在价值

公司的内在价值创造能力是决定其市值增长的基础,通过最大化内在价值有望获得更多的市场溢价。针对军工上市公司内在价值的提升,我们提出具体建议如下。

①在企业发展路径与经营目标选择方面,军工上市公司,尤其是民参军企业需要结合公司自身的核心竞争力和所处产业价值链进行分析,精准定位,形成公司的核心利润支撑点。同时积极发掘潜在业务增长点,实现多点盈利。在此基础上不断进行业务结构的优化,积极探索内生式增长和外延式增长相结合,通过转型升级提升公司估值。

②在公司治理方面,民参军企业需要建立科学的决策机制、恰当的权力制衡机制和良好的利益分配机制资本结构,以降低经营管理风险,提升公司盈利能力和风险管理能力。同时,军工央国企可以通过引进对业务、技术提升有帮助的战略投资者,优化和规范股权结构,完善治理,提升央企上市公司活力。

③在提高核心竞争能力方面,军工上市公司需要加强研发团队建设、建立技术创新的完整机制和体系、加强市场调研和需求分析,军工行业具备高科技属性,注重研发能力的建设是提升的核心竞争能力的必要条件,需要进一步实现技术创新和市场营销的有机结合、加强企业内部学习和知识积累等。同时,注重商业模式的设计创新,积极为下游客户创造价值,发掘不同的盈利点,从而不断提升企业的内部价值。

2、加强管理,促进市值与内在价值的协调统一

企业内功是开展市值管理的重要基础,而对企业市值的持续管理过程则是保证市值与内在价值维持统一的必要手段。针对军工行业如何进行上市公司股价管理,我们的具体建议如下。

① 保持与市场之间的良性互动。公司管理者们有责任建立稳定和良好的投资者关系,增进投资者们对上市公司的了解甚至熟知,从而获得长期的资本市场支持。军工上市公司,尤其是央国企可以通过信息披露、投资者关系管理、资本市场品牌策略等手段消除资本市场的投资者和公司之间的信息不对称,使得公司市值能够准确反映内在价值的变化。公司在经营管理中,可以通过分析师电话会议、新闻发布会、公告、媒体声明、业绩发布会、路演与反向路演等互动方式减少信息不对称,同时提高资本市场对公司的认可度,使市场价值更真实地反映内在价值的变化,也有望公司带来市场溢价。

② 根据股价与内在价值的偏离情况,灵活使用多种手段促进两者的动态平衡。当上市公司股价处于较高区间时,通过增发或定向增发实施再融资、换股并购、股份减持、套期保值等手段;当公司股价处于较低区间时,通过股票回购、股份增持或承诺不减持、并购重组可以持续改善公司内在价值的企业、股指期货套期保值、实施股权激励或员工持股计划等手段,促进股价向内在价值回归。

③ 军工企业股东可使用ETF等金融工具降低系统性风险。当前在“十四五”时期军工高景气发展背景下,以ETF产品为代表的各类金融工具可以在军工上市公司市值管理过程中兼顾解决估值波动大及流动性不强等问题,是军工上市公司内在价值提升的同时,实现市值同步稳定且持续增长的“压舱石”工具。企业股东可以积极择时利用ETF等金融工具来实现市值管理,将单一股票投资品种换成流动性更好的ETF等金融产品,以降低系统性风险,增强流动性。

④ 通过对上市公司声誉管理实现对市值的稳健管理。公司声誉作为一项重要资产,在吸引客户、建立业务进入壁垒、获取投资、招揽优秀人才、强化竞争优势等方面具有作用显著。公司声誉具有以下特点。

1)声誉形成的长期性以及声誉损毁的短期性。公司声誉形成是一个长期过程,需要日积月累的努力才能形成一个较好的声誉。公司可以在短期内通过大量宣传提高知名度,但这不是声誉。另一方面,公司声誉是脆弱的。因为一个负面行为对相关利益者的影响远比一个正面行为的影响更加强烈和持久。片刻掉以轻心也可使得公司经营很久的声誉归零。

2)声誉形成的主观性以及滞后性。公司声誉是被感知的,是人们依据直接或间接信息形成的各种印象的集合。站在不同观察者的角度,同一个公司的声誉可以有很大差异。公司声誉是所有利益相关者随着时间积累对公司的全面评价,具有时间上的滞后性。人们对公司的评价是基于公司过去的历史,对公司当下行为的影响可能还没有充分的评估。良好的声誉一定程度上可以在公司遇到危机时起到保护作用。

3)声誉的可塑性。公司声誉是公司自我提升、自我展现的结果。公司可以通过精心策划的活动有意识地规划和塑造公司声誉,可以通过与社会积极沟通,有意识地从事某些活动,展示自身特质,从而给社会留下较好的印象。

一方面,声誉良好的公司反映了投资者对公司披露的财务数据以及相关信息具有更高的信任度,也说明了公司治理的有效性,进而有利于市值管理的开展。另一方面,良好的声誉有助于公司在市场中获得更多的销售份额,开拓更多的新市场,并且降低企业经营中的风险,不断提升公司的自身价值。公司可以通过多种途径对声誉进行管理,如下图所示。

⑤ 重视并加强投资者预期管理。市场不喜欢“出其不意”的结果。上市公司提前向市场沟通业务状况,并顺利地完成其工作计划,是令投资者保持冷静并给予支持的最佳方法。如果上市公司不向市场提供未来发展战略规划,或者过度地承诺业绩,而之后经营业绩却异常低于预期,则市场和投资者们的反应将会非常剧烈,公司股票也可能会受到重大冲击。

三、本周市场数据

(一)估值分位

截至2024年6月7日,国防军工(申万)指数PE为54.31倍,处于2014年来的12.59%分位

(二)北上资金变化

本周,北向资金累计净流入60.10亿元。军工行业陆股通占自由流通市值比例为1.98%,较5月31日环比增长0.07个百分点。

(三)军工板块成交额及ETF份额变化

本周,军工板块(申万)成交额为1263.36亿元(-4.95%),占中证全指成交额比例为3.43%(-0.32pcts),主要军工ETF基金份额减少0.35%(2024年年初至今下降9.35%)。

(四)融资余额变化

截至2024年6月6日,军工行业的融资余额合计743.67亿元,比上周环比下降1.42%,占两市融资余额比例为5.04%。

四、军工三大赛道投资全景图

根据我们对军工周期性的研究,我们判断,“十四五”军工行业收入增速有望呈现出前高中低后高的“V字型”,2024年后重新进入上行通道。

但不容忽视的是,“十四五”以来,军工行业各细分赛道的发展逻辑差异愈发明显,200余家公司基本面或将持续分化,在此之下,军工板块整体虽然有望再次迎来上涨,但受到各细分赛道的发展逻辑及节奏的差异,各细分板块的走势分化仍将持续。

我们将军工行业分为3大赛道、23个细分领域(各赛道详细分析见军工行业十问十答&2024年投资策略《飞雪迎春到》)进行分析讨论,并分别列举投资判断和观点,具体如下:

军工主赛道:主要包含航空、导弹及智能弹药、军用船舶、军工电子、军工材料、测试维修等七大细分领域,这些领域一般具有市场规模相对较大,下游客户已军用领域为主,且发展相对更为成熟的特点,是军工行业当前的主要构成及发展驱动力。

大军工赛道:主要包含以军贸、民机、低空经济、航天发射、卫星制造、卫星通信、卫星导航、卫星遥感、民船以及信创等十个“大军工”产业细分领域。所谓“大军工”,是指当前军工行业的范畴已大为拓展,特别是军技民用下广义概念下扩充的军工新赛道。这些领域或已具有一定规模或仍在快速发展阶段,是支撑军工行业持续高景气发展的第二曲线。

新域新质赛道:主要包含以无人装备、卫星互联网、电子对抗、数据链路、军事仿真以及云技术等新战争形态下,以“智能化、体系化、信息化”为代表的军工细分领域,这些领域往往已经受到海外军事强国的重视或已经在战场上得到了实战验证,在国内往往处于早期萌芽发展阶段,但应用发展确定性相对较强。新域新质各细分领域在“十四五”末,乃至“十五五”时期都有望具有较大发展弹性,将有望成为军工板块在未来中长期持续高景气发展的新驱动力。

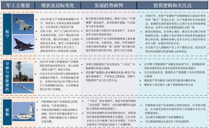
图22  军工主赛道投资全景图

不同赛道的发展特点梳理如下,以供投资参考:

图26 三大赛道各细分领域投资特点对比

五、建议关注的细分领域及个股

“十四五”当前已经跨进后半程,我们判断,军工板块走势将在2024年后重新进入上行通道。但军工行业各细分赛道的发展逻辑差异愈发明显,200余家公司基本面或将持续分化,在此之下,军工板块整体虽然有望再次迎来上涨,但受到各细分赛道的发展逻辑及节奏差异的影响,各细分板块的走势分化仍将持续。

关于投资方向和行情判断:

① 军工行业依然处于景气大周期,当前是大周期中的小周期;

② 2024年军工行业需求回暖、业绩复苏,随之而来,“十四五”军工行业的走势将呈现前高中低后高的“V字型”;

③ 关注无人装备、卫星互联网、电子对抗等新质新域的投资机会;

④ 关注民机、低空经济、军贸、信息安全、商业航天等军民结合领域的“大军工”投资机会;

⑤ 关注军工行业并购潮下的投资机会;

⑥ 关注市值管理要求下,军工企业做大做强做优带来的投资机会。

具体建议关注的上市公司如下。

军机等航空装备产业链:

战斗机、运输机、直升机、无人机、发动机产业链相关标的,航发动力(发动机)、应流股份(叶片)、航天电子、航天彩虹(无人机)、中复神鹰等。

航天装备(弹、星、链等)产业链:

航天电器(连接器)、天奥电子(时频器件)、北方导航(导航控制和弹药信息化)、成都华微(模拟芯片)、航天智装(星载IC)、国博电子(星载TR)、中国卫通(高轨卫星互联网)、海格通信(通信终端)、航天环宇(地面基础设施)、振芯科技、海格通信(北斗芯片及应用)、中科星图(卫星遥感应用)。

船舶产业链:

中国船舶、中国重工、中国动力、中国海防、湘电股份。

信息化+国产替代:

成都华微、振华风光(特种芯片);新雷能(军工电源);国博电子(TR组件);振华科技、火炬电子、鸿远电子、宏达电子(军工元器件);智明达(嵌入式计算机);七一二、上海瀚讯。

军工材料:

光威复材、中简科技、中复神鹰(碳纤维复合材料);航材股份、钢研高纳、图南股份(高温合金);西部超导、宝钛股份(钛合金);铂力特(增材制造);华秦科技(隐身材料)。

六、 风险提示

① 央国企改革进度不及预期,院所改制、混改、资产证券化等是系统性工作,很难一蹴而就;

② 部分军品低成本发展趋势下,可能会带来相关企业毛利率的波动;

③ 军品研发投入大、周期长、风险高,型号进展可能不及预期;

④ 随着军改深入以及订单放量,以量换价后导致相关企业业绩波动;

⑤ 行业高度景气,但如若短时间内涨幅过大,可能在某段时间会出现业绩和估值不匹配;

⑥ 信创与新质、新域装备等中长期投资逻辑赛道,可能存在无法在较短时间内反应在营收层面的情况,同时高研发费用可能会导致利润无法短期释放,存在短期估值较高的风险;

⑦ 军贸受国际安全局势等因素影响较大,当前国际安全局势等因素较为稳定,如果国际政治格局发生不利变化,将可能对公司的经营业绩产生不利影响;

⑧ 原材料价格波动,导致成本升高;

⑨ 宏观经济波动可能对民品业务造成冲击;

⑩ 行业重大政策调整可能会对军工板块走势产生中短期影响。

研究所拥有资本市场大型军工行业研究团队,依托于航空工业集团强大的军工央企股东优势,以军工品质从事军工研究,以军工研究服务军工行业,力争前瞻、深度、系统、全面,覆盖军工行业各个领域,服务一二级资本市场,同军工行业的监管机构、产业方、资本方等皆形成良好互动和深度合作。

张超(证券执业证书号:S0640519070001),中航证券研究所副所长、军工行业首席分析师,毕业于清华大学精仪系,空军装备部门服役八年,2016-2018年新财富第一团队核心成员,2016-2018年水晶球第一团队核心成员;2022-2023年wind金牌分析师国防军工行业第一名。

方晓明(证券执业证书号:S0640120120034),中航证券研究所军工行业分析师,清华大学工程力学与航天航空专业学士、经济学专业双学士,航天航空学院飞行器设计专业硕士;具备两年军工行业股权投资经验,关注航空航天领域。

fangxm@avicsec.com

证券研究报告名称:《军工行业周报:主题搭台,权重唱戏

对外发布时间:2024年6月11日

加载中...