特斯拉争议最大的功能,要被禁了?
资讯精选
作者 | 福里斯特编辑| 安菲尔德题图 | Pixabay
沉寂许久的特斯拉最近又火了,瞬间搅动起车圈的神经。
火起来的原因,并非是又出了交通事故,而是两起完全不同,但又彼此有关联的新闻。
第一件事情是,三年前那件引起轩然大波的“刹车失灵”官司,特斯拉打赢了。
5月30日,上海市青浦区人民法院对2021年上海车展车顶维权事件进行一审宣判,车顶维权女车主被判向特斯拉赔偿17.2275万元,组织策划维权的媒体人则需赔偿特斯拉25万元。
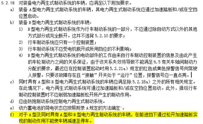
另一件事情是,工业和信息化部(以下简称“工信部”)5月27日发布了对五项强制性国家标准的征求意见稿。其中,在《乘用车制动系统技术要求及试验方法》(以下简称“《方法》”)的国家标准里,工信部拟增加“A 型及同时具有 A型和B型电力再生制动系统的车辆,在前进挡下通过松开加速踏板实现的制动作用不能使车辆减速至停车”的附加要求。
通俗点来说,就是新能源汽车,不能再仅靠“单踏板模式”,实现整辆车的减速和停车。
这个看起来“更安全”的做法,给新能源车企带来了不同程度的挑战。众所周知,所谓“单踏板模式”,字面上是指通过一个踏板控制汽车加速和减速的模式,车上仍然保留着油门和刹车两个踏板,后者可供紧急情况下使用。
但开过车的老司机都知道,这与传统汽车的驾驶习惯全然不同,无形中可能会增加踩错踏板的风险。
《乘用车制动系统技术要求及试验方法》(修改意见稿)或将禁止“单踏板模式”。(图/工业和信息化部)
此外,“单踏板模式”还能在降低车速的同时,通过“能量回收”加大续航。新能源汽车视续航如命脉,很难放弃这个现成的技术优势。
但有业内人士发文解读《方法》称,一旦新修订的国标通过,“单踏板模式”会被完全禁用。而这一新规的变更,是否针对特斯拉本尊并无定论,但可以确信的是,“单踏板模式”的安全之所以受到重视,与近几年诸多“刹车失灵”事故有着莫大的关系,而特斯拉是“单踏板模式”的拥护者。
所以,特斯拉还是很自觉地做出了回应。
6月3日,特斯拉通过官网公开回应称,工信部相关标准“目前尚未正式发布和实施,不影响特斯拉现有的产品和功能”。
但和这则相对平淡的回应相比,特斯拉的车主们显然有着截然不同的态度。
事实上,在《方法》征求意见稿发布之后,多个特斯拉车友群就瞬间沸腾了起来,更有车主连夜起草一份反对禁止“单踏板模式”的意见书,准备提交至工信部。
“单踏板”三个字悬在舆论头顶,互联网上的硝烟味立刻变浓。有人发声支持禁用,有人质疑禁用的目的,也有人提出了更本质的问题:“单踏板模式”和“刹车失灵”的段子满天飞,两者到底有没有必然联系?
深陷漩涡之中的“单踏板模式”
舆论纷纷攘攘,刚刚打赢官司的特斯拉始终离不开旋涡中心。没办法,“单踏板模式”的安全问题,已经不是首次引爆舆论。
时间回到2021年,从河南、西安、温州、南充到潮州,特斯拉在两年内,与多起“刹车失灵”事件扯上关系,“单踏板模式”也在那时候开始引发滔天争议。
有网友向工信部提交“希望审视动能回收功能的合理性”的建议,很快得到了工信部回复:“制动能量回收与单踏板驾驶模式都是新能源汽车的新技术之一,这些技术并不是特斯拉特有技术,用户在购买和使用相关新能源产品时,应熟悉新能源车辆技术特性,确保行车安全。”
至少在官方当时的立场上,并不轻率地将这项技术与事故挂钩。特斯拉后来陆续洗刷的冤情,也证明了这份谨慎的合理性。
况且,工信部有一个客观信息说得很对——“单踏板模式”并不是特斯拉独家所有。早在特斯拉正式入市之前,2013年的第一代宝马i3,就曾使用过“单踏板模式”。
后来到了2017年,如日中天的老牌车企日产,为其首款纯电动车聆风的升级换代,发布了自行研发的e-Pedal电子踏板系统。根据日产的介绍,驾驶员启用e-Pedal功能后,通过操控加速踏板便能完成启动、加速、减速和刹车等动作,实现“真正意义上的单踏板操作”。
只不过当时的汽车市场仍然是油车的天下,乐意买电车的车主仍是少数派,被“单踏板操作”种草的车主自然是寥寥无几。
日产聆风搭载的“e-Pedal电子踏板系统”,被认为是“真正意义上的单踏板操作”。(图/视觉中国)
直到特斯拉抛弃昂贵的“潮玩”属性,进军二、三线城市之后,初期还带着几分科幻色彩的“单踏板模式”,才随着特斯拉市场渗透率的扩大,逐渐为人熟知。
然而与其他车企的低调宣传不同,在刹车失灵争议期间,特斯拉全球副总裁陶琳曾对新能源车的驾驶操作问题表示“要加强消费者教育,比如去和驾校或者交通部门合作”,疑似回应多次引发争议的单踏板模式。
这份不遗余力的消费者“教育”,事实上让特斯拉和“单踏板模式”之间,形成了相当程度的“绑定”。
特斯拉有力推单踏板的理由。
《汽车公社》在去年的一篇文章里,比较了2020—2022年间多个版本的Model 3,发现电池容量最高的高配版车型仅有78.4kWh。相比之下,造车新势力生产的同级别车型,电池容量最高能达到100kWh,特斯拉的电池容量“确实有点不够看的”。
一向习惯于压缩成本的特斯拉,显然不乐意简单地用堆电池的方法,来解决续航焦虑,“单踏板模式”才是更划算的选择。
后来有汽车博主曾经测试过,驾驶特斯拉车辆行驶在国内一、二线城市的高峰期路段时,“单踏板模式”可以使续航里程延长近30%。
使用电动汽车的车主普遍都有里程焦虑,“单踏板模式”能够延长续航里程让不少车主振奋。(图/视觉中国)
在电动车刚铺开的年代,这种驾驶模式很让人心动,不仅让人觉得“开起来太有意思了”,而且还能优化能源利用率、实打实地增加里程,进而给电动车主的钱包“减负”,可谓是一箭三雕。
“真香定律”加持之下,那些后来居上的电动车制造商纷纷效仿,以至于能量回收功能——或者说“单踏板模式”,逐渐成为电动汽车的标配功能。
“动能回收”再香,也架不住开车别扭
需要厘清的是,“单踏板模式”并不是说整辆车只有一个踏板,而是一种通过踩踏和抬起加速踏板来控制车辆的加减速模式。
开启了“单踏板模式”的电动汽车,起步和普通汽车别无二致;而一旦驾驶员松开加速踏板,车辆在惯性作用下反向拖拽驱动电机,电机拖滞时的反向扭矩使车辆减速,同时电机也会产生电流,给电池充电——也就形成了人们所说的“动能回收”。
“单踏板模式”并不是说整辆车只有一个踏板,而是一种通过踩踏和抬起加速踏板来控制车辆的加减速模式。(图/unsplash)
这项“非常创新的功能”看上去很省事,也确实能够让行驶的汽车丝滑地减速至完全静止,开车更不需要频繁换脚,省事又省力。
正因如此,当“单踏板模式或被禁”的话题悬在舆论场的时候,已经习惯这一功能的车主们纷纷发声力挺单踏板模式。
更有人在社交媒体上留言称,单踏板模式取消“就是社会的退步”。不过很快就有人提出担忧:“假如都用单踏板,驾照岂不是要重新考?”
这种担忧并非没有道理。工信部在《方法》(征求意见稿)编制说明里,也这样解释修订原因:“近年来随着A型电力再生式制动系统技术应用的逐步广泛,由于驾驶员长期通过控制加速踏板来实现制动停车,可能会导致养成相应的驾驶习惯,在紧急制动工况下出现误踩等误用的情况。”
不能否认,无论是开油车还是开电车,“左边刹车、右边油门,刹车时脚往左移、加速时脚往右移”的驾驶习惯,是全世界驾驶员都必须要植入的肌肉记忆。
但当“单踏板”突然登堂入室,挑战“双踏板”的传统驾驶规则,已经形成肌肉记忆的驾驶者将要重新调整驾驶习惯,一旦在“踩刹车还是不踩刹车”之间存在片刻纠结,踩错踏板的风险也可能会增加。
“左边刹车、右边油门”是全世界通用的驾驶习惯。(图/动画《头文字D》)
但客观而言,即便两个踏板功能明确,“油/电门当刹车”导致交通事故的报道依然屡见不鲜,涉事车辆的品牌五花八门,老司机和新司机,男司机和女司机,油车司机和电车司机,一样都会犯“踩错踏板”的错误。
而在当前,还没有足够科学严谨的数据和案例可以评估,“单踏板模式”对行车安全的影响有多大。一禁了之可能是更简便的做法,但没有人就能保证,“踩错踏板”的司机将就此减少,行车安全将更有保障。
当然,任何一辆汽车都必须设置两个踏板才能出厂,这是所有车企都得遵守的基本准则。对于车主而言,与其在支持或反对的立场中纠结,也许更有用的做法,是借由此引起的大规模讨论,牢牢地提高自己的安全意识。
毕竟无论“单踏板模式”是否保留,“误踩油/电门”所带来的不可逆的灾难,都将会一样惨痛。
而对那些乐意去标新立异的车企来说,与其在改变驾驶习惯上花心思,倒不如研究研究怎么提升电池能量密度、怎么提升充电补能的效率,以及把驾驶模式的选择权给到消费者,而不是让消费者被迫去适应。
尤其是,当下的国内新能源汽车圈内,总是喜欢将“长期主义”挂在嘴边,但在众多的flag中,到底有多少新老玩家真正贯彻了下来?没有人知道。
但至少,别让消费者去猜,也别拿生命开玩笑。
设计终究是要为人服务的,驾驶的选择权应该由消费者自己决定。(图/ICPhoto)
校对:遇见
运营:小野
排版:段枚妤
[1]用单踏板什么的,驾照是不是要重新考?.autocarweekly,2022-11-15.
[2]揭开特斯拉“单踏板”的画皮.汽车公社,2023-05-13.